今年 JPM(J.P. Morgan Healthcare Conference)在舊金山的氛圍,表面上比前幾年安靜——大單併購沒有像大家想像那樣滿天飛,街上也少了那種「今天不宣布交易就算輸」的躁動。但你如果把注意力從「有沒有新聞」轉到「規則是不是變了」,會發現 2026 年很可能是接下來 5–10 年全球生醫產業格局重寫的起點。

(1)他敢不敢為自己的判斷承擔後果;(2)結果到底長什麼樣子。
因此,這次整理 JPM 的 takeaways,不想把它寫成「哪家公司今天又說了什麼」,而是聚焦兩條真正會影響所有人的主線:
- 美國監管與支付邏輯正在轉向:不是單點修補,而是試圖用制度把審批資源與支付槓桿重新對準「真的有臨床價值的藥」。
- 全球創新供給正在變密、變快:fast-follow 的效率把 first mover 的時間差縮短,MNC(跨國藥企)在 BD(Business Development)上會更挑、更算計,也更偏向「確定性 + 能力匹配」。
接下來藥時事會把這兩條主線,跟各家 MNC 在會上的 BD 表態,以及幾個典型公司案例,融合成一個完整的觀察框架。
一、監管與定價:FDA 正從「收件窗口」變成「系統工程師」
很多人談美國藥價,習慣用道德敘事:藥太貴、病人太苦、藥廠太壞。但如果你站在制度層面看,它其實是一個長期「激勵與受益錯配」的系統:創新被鼓勵,但病人與支付端不一定是最大受益者;支出膨脹到最後,政治與支付就一定會反撲。
在會上聽到的關鍵訊號是:監管端(尤其 FDA)正在嘗試把自己從「被動審批」推向「主動引導」——把有限的審批與審查資源更集中在能解決未滿足需求、能站得住療效與安全性的 real drug 上,等於用制度槓桿去改寫競爭結構。
你可以把它想成:如果未來某些領域的審批速度與路徑更可預期、甚至更快,那麼「慢一步的跟隨者」想靠時間差吃市場,會越來越難。因為當第一名或前兩名更快拿到關鍵適應症、甚至更早進入指南,後面的人可能不得不走上更昂貴的路——例如更早做 head-to-head 的 Phase 3、或在更嚴苛的標準治療(SOC)背景下證明自己。
這會帶來兩個連鎖反應:
1)對 fast follower:資本、風險與執行力門檻被抬高
你不能只「做得出來」,你要「做得快、做得乾淨、做得足夠差異化」,否則在審批與商業化窗口被壓縮的情況下,很可能卡在尷尬位置:既不夠好到被指南偏愛,也不夠便宜到被支付端願意放行。
2)對 marginal drug:供給增加會讓它更難活
真正能把價格往下拉的,往往不是行政命令,而是供給結構的改變——尤其當 generic 與 biosimilar 的量體起來後,支付端會更自然地用 step therapy 去做支出管理:
先用價格更友善、臨床上也「夠用」的選項;你若要越過它,得拿出明確的臨床增益或不同機制。
這裡的核心不是「藥廠會不會被逼降價」,而是:當越來越多 biologics 走向專利到期,biosimilar 的可用性與支付端的 step therapy會把很多領域的「療效門檻」鎖死。
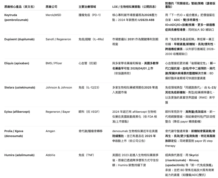
很典型的例子:dupilumab(Dupixent®)、denosumab(Prolia®/Xgeva®)、**aflibercept(Eylea®)**這些成熟大品種,本身就把 efficacy bar 設得很高。當它們逐步面臨更激烈的後專利競爭時,很多「只是更長效、但不優效」的後來者,會被逼著回答一個殘酷問題:在 SOC 變得更便宜、更可得之後,你到底剩下什麼價值?

表格 1|重磅產品「專利懸崖」與防守版圖
二、全球供給在變:時間差縮短,BD 價格與議價權一起被改寫
第二條主線更有意思:全球創新的供給端正在加速,fast-follow 的效率讓 first mover 與第二、第三名的差距縮小。以前某些領域第一名和第二名可能差三年,現在變成一到兩年——而一到兩年的差距,在真實商業化世界裡,有時候是可以被銷售體系、支付談判、聯用策略、甚至地理市場節奏「補回來」的。
這會直接改寫 BD 的定價邏輯:當 MNC 永遠有更多備選資產,而且備選資產的「時間落後幅度」沒那麼大時,不是每個 first-in-class 都值得用天價買。特別是那些「機制可以被快速複製、臨床路徑相對標準化」的資產,它的收購溢價會被壓縮。
在會上一些美國投資人的焦慮:如果 fast-follow 供給變得太強,會不會破壞原本美國創新生態的回報結構?甚至有人半開玩笑半認真地說:那未來是不是只能「不發 paper、不放 data、全程 stealth mode」一路走到 Phase 3 再說?
藥時事覺得這種想像很難成為主流。因為 stealth mode 要求的不只是資金,還需要 VC 與團隊對資產有極端信念,且要承受資訊不透明帶來的融資折價與人才招募難度。但「時間差縮短、溢價下降」這件事本身,確實會逼市場重新定義:什麼資產難以被跟?跟了也未必有價值?
我們的答案是:不是看設計或製造能不能被複製(大多數最終都能),而是看臨床層面的「不可複製性」——也就是幾類壁壘:
- 人群或基因背景壁壘:例如 APOL1 相關腎病,突變主要集中在非洲裔族群;你若缺乏對應人群,臨床就很難高效複製。類似的思路也出現在一些基因分層非常強的疾病上。
- 臨床運營與評估壁壘:腫瘤以外很多疾病缺乏客觀影像學終點,或者 endpoint 更依賴評估量表與長期追蹤,對於想靠「極致效率」追進度的人,反而不一定吃得到甜頭。
- 超大規模試驗壁壘:例如需要 CVOT(Cardiovascular Outcomes Trial) 的心血管/代謝領域,動輒近萬人規模,成本與運營風險巨大。這類資產往往要等 CVOT 出來才真正 derisk,在那之前盲目追隨的風險與資本消耗非常高。
- 高風險 CNS:中樞神經系統臨床本身變數大、失敗率高、評估難,對於跟隨策略而言很不友善。
在這裡面,一個「很值錢」的領域:不罕見的罕見病。
它的魅力在於:人數少,但用藥時間長、定價條件相對成立,TAM 不一定小;更重要的是,一旦第一名真的跑出有效藥,後面的人常會遇到入組與倫理上的現實問題——你要怎麼說服病人放棄已知有效的治療去參加試驗?所以競爭強度往往比腫瘤低很多。
如果把這個趨勢推到更遠:未來腫瘤領域的供給密度可能會繼續上升(不只亞洲,美國與歐洲也會更多平台化資產湧入),價格與議價權一定會被壓;而更多歐美日韓公司可能會更積極往罕見病、免疫、自體免疫與某些高壁壘代謝/心血管領域移動——不是因為腫瘤不重要,而是因為在某些賽道上,系統性的「回報/風險比」正在重新分配。
三、把兩條主線放進 BD:2026 的 MNC 不是不買,是更「挑、準、狠」
如果你只看新聞標題,會覺得今年併購「很平靜」。但藥時事更傾向把它解讀成:大藥廠不是不願意出手,而是 BD 的評分標準變得更像投資委員會——確定性優先、能力匹配優先、平台放大效應優先。
下面是藥時事把各家 MNC 在會上釋放的訊號,放到同一張「策略地圖」裡的理解:
1)Merck / MSD:不是被資產負債表限制,是被「好機會」限制
Merck 的邏輯很單純:**Keytruda®(pembrolizumab)**的專利週期壓力是公開的,外部 BD 從選配變成必選。
重點是他們的態度很清楚:可以談到 $15B 以上,甚至更大,只要科學與價值成立。這不是炫耀財力,而是告訴市場:在「必須找到下一個成長引擎」的情境下,交易規模不是最先被卡的變數。
2)Johnson & Johnson:平台型資產與單一產品並重,併購是成長加速器而不是救命工具
J&J 近年的動作(例如收購 Ambrx 強化 ADC 能力、收購 Intra-Cellular Therapies 強化神經科學),背後不是短期補洞,而是用平台與商業確定性並行,去拉長成長曲線。
他們更偏好早期合作、小型許可交易,必要時 opportunistic 地進中型併購,而不是每次都靠巨型交易驅動增長。
3)BMS:仍把 BD 放在資本配置第一順位,但更偏「可見期」回報
BMS 的訊號很清楚:BD 仍是首要任務,但會對 too early 或 too crowded 的賽道更謹慎,優先看那些能在可見時間帶來增長、又有長期延展性的資產。
這種取向本質上是把「資本效率」拉回核心 KPI:你能不能在合理風險下,提供 2028 前後就看得到的成果,而不只是十年後的故事。
4)Sanofi:時間窗口夠大,所以更積極挖掘 2028–2030 收穫期的早期資產
Dupixent®(dupilumab)的專利壓力相對更晚,Sanofi 的選擇就更像「提前部署下一代護城河」。他們收購 Blueprint、Dynavax 等動作:在疫苗與免疫相關領域,Sanofi 不是追逐短期上市品種,而是布局下一波能接棒的大盤子。
5)AstraZeneca:BD 不只是買產品,更像在買「研發體系」
AZ 的敘事很一致:從單一產品合作轉向研發體系共建,並把 AI 視為貫穿價值鏈的核心驅動力。收購 Modella AI 的案例,本質上就是把數據能力、定量病理與生物標記發現內建到腫瘤研發流程裡,目標不是做一個漂亮 demo,而是提高臨床成功率、優化試驗設計、降低成本與時間。
6)AbbVie:ADC 與血液腫瘤仍是外部機會主戰場,前提是「聯用放大效應」要看得見
AbbVie 對 PD-(L)1/VEGF 類資產的精準下注,需要更在意的是它的原則:高價不是禁區,但協同要清楚,尤其要能支撐聯合治療與平台放大。
AbbVie 的 BD 節奏長期都很像「能力拼圖」:把自己擅長的商業與開發能力,跟外部資產做長期互補,而不是單純擴管線。
7)Novo Nordisk:可以談到 $20B、$30B、甚至 $40B,但只為能放大核心版圖的標的買單
這段在會上其實非常有衝擊力:BD 會議安排超過 200 場,代表他們不是隨便看看,而是系統性掃描可放大糖尿病與肥胖版圖的機會(包含新機制、耐受性、劑量空間),同時也會看能與現有產品互補的罕見血液疾病資產。
這不是「有錢任性」,而是當你手上核心業務正處於全球擴張窗口,你的 BD 會更像「擴張型資本配置」:買的不是故事,而是能把既有資產放大的乘數。
把這七家放在一起看,你會發現共同點不是「大家都在買」,而是 BD 正在從交易驅動,轉向長期策略驅動。交易可能更少,但會更大、更挑剔——而且會更看重你能不能放進他們的系統裡運轉。

四、回到現場:熱門公司滿場,冷門公司反而藏著 risk-reward
除了宏觀與 BD,會場上也有一些很「投資實戰」的觀察,但藥時事想把它寫得更像可複製的思考方式:
1)「房間坐滿」不代表風險小
例如 Kymera 這類明星平台,presentation 時房間幾乎滿座。但真正的問題往往不在故事,而在時間:按他們的節奏,第一個適應症要走到上市級別,可能得接近 2029;而某些成熟 SOC(例如 Dupixent®/dupilumab)在下一個專利週期裡會發生什麼事?如果未來支付端用 step therapy 把 biosimilar/後專利選項推到前面,那市場到底還能容納多少後來者?
第一名可以很強,但「後來者的商業空間」往往才是最難的部分。
2)Ionis:市場真正關心的可能不是你以為的那個資產
很多投資人其實沒那麼在乎 Lp(a),焦點更多在 ATTR。
而 Lp(a) 的賭點也非常典型:first-in-class 看起來很性感,但文獻對「降低同樣幅度的 Lp(a) 能帶來多少 MACE(Major Adverse Cardiovascular Events)獲益」差距很大。最後可能落在一個尷尬區:要嘛非常好、要嘛完全沒用——但這兩種極端都可能是小概率;更多時候是「方向對但不夠大」,變成統計顯著性與臨床意義的拉扯。
3)有些公司「放數據的方式很怪」,但怪不一定是陰謀
BHVN 那種「只測了一個人」的呈現方式,確實會讓人困惑。市場上有人會猜是不是刻意不讓人 follow,但大多數情況也不太能夠相信這種陰謀論。更常見的是:
- 資料成熟度不夠、但又被迫要講
- 或者內部的資料切分方式與外部期待不一致
這種落差,最後都會反映到估值折價,投資人得自己評估「到底是資訊品質問題,還是資產本身的問題」。
4)第三、四天的「冷門」,可能才是研究的價值所在
OCS、Definium Therapeutics、Liquidia 這些被排在後段、現場關注度不高的公司,往往研究起來更累,但也可能代表 risk-reward 更有意思:買家更少、定價更不有效率、marginal buyer 還很多。
當市場情緒熱、估值普遍拉起來時,這種「沒人研究的角落」反而可能是可以建立差異化認知的地方。
5)Psychedelics:概念很美,路徑很難,但值得放在長期清單
不買 CNS,但喜歡 psychedelics 的概念,這其實很符合「治療負擔 vs 療效曲線」的直覺:對 GAD、MDD,甚至 OCD、Bipolar,如果真能做到形容的那種療效層級,而且給藥間隔長、病人負擔小,那是典型的「改寫照護模型」潛力。
最大的變數仍是:FDA 對臨床設計、對照組與審批路徑的穩定性,以及未來競爭密度一旦上升,市場如何重新定價。

五、最後的結論:這不是「JPM 很安靜」,而是「規則正在變」
如果要用一句話總結這次 JPM 的核心感受:真正重要的不是哪家公司今天股價漲跌,而是監管與供給端正在同時改寫競爭規則。
- 監管與支付邏輯更傾向把資源導向真正解決問題的 real drug,並透過 biosimilar 與 step therapy 去壓系統成本。
- 全球創新供給更密、更快,使得 first mover 的時間差縮短,BD 估值更看確定性與能力匹配,而不是單純追逐「聽起來 first-in-class」。
- 大藥廠不是不願意做大交易,而是更挑剔、更策略化:交易可能更少,但會更大、更聚焦、更重視平台與系統效應。
對投資人而言,這意味著:你不能只研究「某個管線會不會成功」,你必須同時研究「就算成功,它在新制度與新供給下能不能賺到錢」。
對創業者而言,這意味著:不要為了 BD 去設計一個看起來好賣的故事;要把重心放回「真的解決臨床問題」,因為制度正在把獎勵重新分配給真正能站得住的價值。
醫藥投資與創業當然有很多玩法,但最後會拉開差距的,往往不是你選了哪個賽道,而是你有沒有一套完整策略、並且能夠長期一致地執行——尤其在規則改寫的時候。
參考資料:
- 各公司官網&公開資料
















