我這陣子在設計 AI Agents 時,得到一個最大的體會:設計 Agent 用到的其實不是提示詞(Prompt)技巧,而是主管的管理經驗。
如果沒有真的帶過團隊,很容易把 Agent 做成一條死板的流程——輸入、處理、輸出。這看起來很完整,但不管疊加了再多的 Prompt,充其量那也只是「自動化」。真正的團隊不是這樣運作的。
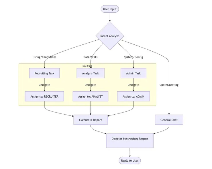
一個成熟的團隊會有角色、職務、職權、權限,也會有審核與回報機制。AI 也是一樣的,真正能讓系統穩定產出的關鍵,在於自主性與分工。
像寫 Job Description 一樣定義 Agent
我在設計 Agents 的時候,首先思考的不是怎麼讓它變得更聰明,而是:「這個 Agent 角色負責什麼?」
- 任務範圍講清楚
- 完成標準講清楚
- 做事方式講清楚
我設計了 20 個 Tools / Skills 讓 AI 調用,但每個 Agent 能用哪些工具,是被嚴格限制的。角色不同,權限就不同;對外的行動,最終也一定由我確認。
這其實完全就是主管日常管理在做的事情:
角色清楚,責任才會清楚;責任清楚,產出才會穩定。
比工具更重要的,是 AI 的「組織圖」
除了賦予角色,我發現另一個關鍵:比工具更重要的,是整體的組織設計。
當我們建立起多個 Agents,我們必須定義:
- Agents 之間怎麼溝通?
- 資訊流怎麼跑?
- 任務怎麼指派?
- 誰負責最後的收斂與整合?
在我的設計中,我會讓所有任務都經過「主管 Agent」的審核。交辦出去的事情一定有人追蹤、有人回報。這不是因為不信任,而是因為任何工作都需要建立檢核點(Checkpoint)。
賦予記憶(Memory):讓系統自我迭代
還有一個不可忽視的元素是 ‘Memory’(記憶)。
真人給予的指導與修正,必須被系統留下來。否則,每次出錯都只是從頭重來。只有當回饋能夠被累積,系統的表現才會越來越穩健,而不是無止盡地依賴真人的介入。
結語:用 AI 重新拆解你的管理邏輯
做到這裡,我有一股很深的感觸。
設計 AI Agents 的過程,極度像是在把自己的管理邏輯拆開來重建。你會發現,過去很多跟真人共事時,其實是靠默契、靠感覺來推進工作。但當你要讓系統運作時,任何模糊的地帶,都會變成系統的缺陷。
AI 不是在考驗你的 Prompt 能力,它在考驗你的管理能力。
接下來,我也想試試不同的溝通結構。我相信不同的組織設計,跑出來的結果應該會很不一樣。也許到最後我們會發現——我們是因為設計 AI,才重新學會了什麼叫做「管理」。

agent組織圖





















