蘇軾〈赤壁賦〉是一幅人生的畫卷,
水月常在,生命的意志長存。
——林彥廷、顏呈育、徐莆程

蘇軾〈赤壁賦〉
歷經了新舊黨爭、烏臺詩案,參透了文字的神力與魔力,蘇軾在〈赤壁賦〉展現出一種如水如月那般澄澈的悠然:
壬戌之秋,七月既望,蘇子與客汎舟游於赤壁之下。清風徐來,水波不興。舉酒屬客,誦《明月》之詩,歌《窈窕》之章。
今天課室上,朗讀完〈前赤壁賦〉第一段,分析完秋天月夜的時空場景之後,一位同學幽默地說道:「東坡酒駕。」青青子衿,創意無限。對啊,東坡竟然一邊泛舟,一邊喝酒。為何東坡需要酒駕?而且,竟然還「舉酒囑客」,勸同行的友人一起酒駕?
回憶這東西若是有聲響的話,那就是傅鐘二十一響的錚錚然,像深夜加油站遇見蘇格拉底的喟歎,像白晝沂水邊孔老夫子那縷春風的呢喃。傅鐘剛響完最後一聲,穿過文學院中庭,來到院後方的教學大樓,那是大二那一年蕭老師的詩選課,張若虛〈春江花月夜〉浮顯眼前,從此沒再離開過:
江畔何人初見月,江月何年初照人?
人生代代無窮已,江月年年祇相似。
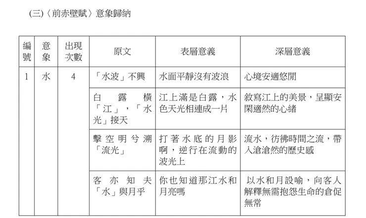
數年前,高中的課室上,我曾問同學:當東坡在黃州赤壁將水岸邊望見這輪當代你我中元節後看見的圓月時,他在想些什麼?當時,幾位數理實驗班的學生在上完蘇軾〈赤壁賦〉後,就迅速利用課餘時間完成了這篇細緻的小型論文——水月人生:蘇軾〈赤壁賦〉意象研究。
https://drive.google.com/drive/folders/1ogyWoMtWgNkKwhBIoRe_GL1WKpik8VBM
本論文,首先針對「意象」進行定義及內涵的釐清;其次,考掘辭賦文體的歷史流變;接續,對〈赤壁賦〉文本韻腳進行細膩的梳理,從中綜整出13組韻腳並探討韻腳的音樂性與文意的關聯度;再者,探討「水」、「月」兩組意象所蘊含的人生哲思、書寫療癒及東坡的開脫曠達。本論文的13組韻腳與「水」、「月」意象探討,截圖如下:



本文最終榮獲中學生網站第1071115梯次小論文競賽「文學組」的「優等獎」。最高效的學習,果然是——「專題做中學」。
如果不是生活讓東坡太痛了,為何他需要藉酒澆心中之塊壘?如果不是希望混雜的世事模糊一些,為何他需要藉酒消眼中之愁淚?對於這樣能力超絕卻落魄浮生的文人,倘若他有機會與李白喝酒同遊台灣高速公路的話,警察該不會來開罰單吧。
----------------------------------------------------------
附錄:
1、本文頁首插圖係運用AI生成。
2、如須引用本文及插圖,請依相關法規註明出處。
















