
1. 導言:一場跨越千年的靈性握手
在當前這個被稱為「多重危機」(Polycrisis)的時代,氣候變遷的威脅、地緣政治的衝突以及社會撕裂的痛苦,正不斷動搖著人類生存的根基。在這樣的歷史節點,宗教教義往往成為分裂的藉口,特別是《約翰福音》14:6 中耶穌基督那句震懾時代的宣告:「我就是道路、真理、生命;若不藉著我,沒有人能到父那裡去。」這句話常被視為具備「排他性」的門檻,令許多尋求普世慈悲的心靈感到困擾。
然而,若我們放下名相的爭執,以優雅且包容的視角重新審視,這絕非一道神學圍牆,而是一聲召喚。本文旨在透過佛教唯識、淨土宗與伊斯蘭蘇菲主義的深邃視角,重新解讀這三重宣告。我們不為爭辯宗教優劣,而是要尋找一條通往「人間淨土」與「大同世界」的共鳴藍圖。2. 第一大發現:道路 (The Way) —— 不是名號之爭,而是「轉依」的實踐
在不同的靈性傳統中,「道路」並非指涉地理上的路徑,而是一種「轉向」的實踐。在唯識宗(Yogacara)的視角下,道路即是「轉依」(Asraya-paravrtti)——即生命依止處的根本翻轉。這是一個從「遍計所執」(以自我為中心、執著虛妄名相)轉向「圓成實」(如實照見萬法真理)的修行次第。
對於蘇菲主義而言,先知則是引導人類回歸造物主的「媒介」。這在跨宗教對話中被視為一種「道路語言」(Pathway Language),強調先知本身並非終點。
「當耶穌宣稱『我就是道路』時,伊斯蘭學者認為,這是在特定的歷史時空下,對其所處時代的群體所發出的真理宣告。先知並不自命為終極的目的地(即真主本身),而是通往目的地的唯一正確媒介。……在耶穌的時代,順服耶穌的教誨即是順服真主。」——《跨宗教對話:伊斯蘭視角》
因此,「道路」不是用來排斥他人的標籤,而是指引靈魂穿透恐懼與我執、走向終極歸依處的實踐軌跡。
3. 第二大發現:真理 (The Truth) —— 承認「不知道」的最高誠實
「真理」往往被誤用為攻擊他人的武器,但在深層的靈性修持中,真理與「謙卑」密不可分。佛教《解深密經》探討「離言法性」,提醒我們真實的實相是超越描述的,語言僅是「假立名想」(Provisional Language)的方便引導。真理是月亮,而教法只是指向月亮的手指,我們絕不可將手指誤認為真理本身。
這種對語言侷限性的承認,在日本淨土真宗祖師親鸞聖人的身上展現得淋漓盡致。他在《歎異抄》中面對念佛是否往生的質疑時,坦然自白:「我完全不知道(I know absolutely nothing)」。這並非無知,而是一種最高的誠實,拒絕以個人的有限智慧去冒充宇宙的絕對真理。
在蘇菲主義中,當聖徒哈拉智(Al-Hallaj)宣告「我是真理」時,他正處於「無我」(Fana)的狀態。這意味著個體自我已經消融,開口說話的不再是受造的肉身,而是內在反映神聖之光的鏡子。真理不是用來辯論的命題,而是當「我執」消融後,如實顯現的生命狀態。
4. 第三大發現:生命 (The Life) —— 從「我執」的原罪中甦醒
生命的本質在於覺醒。在佛教《楞伽經》中,人類的痛苦源於「末那識」對「阿賴耶識」的恆常執取,這種根深蒂固的「我執」正對應了基督宗教語境下的「原罪」,使生命陷入自私與撕裂的輪轉。
耶穌宣告「我就是生命」,在蘇菲哲學大師伊本·阿拉比(Ibn Arabi)的論述中,耶穌被視為賦予萬物生命的「神聖氣息」(Breath of the Merciful)。蘇菲註釋家卡沙尼進一步賦予此「生命」極其溫潤的現代隱喻:耶穌治癒盲人,意味著治癒那些被世俗權位「蒙蔽心靈」的人;治癒痲瘋病人,象徵著淨化那些被「貪婪與吝嗇」玷汙的靈魂;而使死者復活,則是透過「智慧的生命」喚醒死於「無知」的靈魂。
當阿賴耶識轉化為清淨的「如來藏」,生命便從生物性的存活昇華為慈悲的湧現。真正的生命是從「我」的囚籠中走出,成為服務眾生的活潑實體。
5. 第四大發現:他力與恩典的交響 —— 獻給「惡人」與凡夫的救生索
跨宗教對話的情感高潮,在於對「他力」的全然信靠。淨土宗與基督宗教的救贖論有著驚人的對稱性。善導大師在《觀經四帖疏》中指出,佛陀的慈悲是為了救度「貪瞋具足」的五濁凡夫,這類凡夫無力自救,必須百分之百仰賴阿彌陀佛的「本願他力」。
這與基督宗教中「不憑善行稱義」、唯靠恩典(Grace)得救的觀點不謀而合。然而,這並非道德放逸,而是為了徹底破碎人類的「宗教資本」(Religious Capital)——即那種認為可以憑藉功德、資歷或善行來「買賣」救贖的傲慢。
「善人尚得往生,況惡人乎!」 ——《歎異抄》
親鸞聖人這句著名的「惡人正機說」,揭示了神聖之愛(Agape)的主動性:真正的慈悲,是專為那些看見自己無力、深陷絕望泥沼的靈魂而存在的。
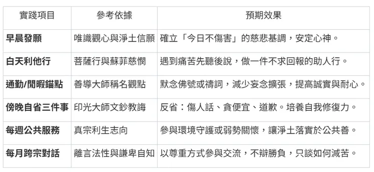
6. 落地行動:通往人間淨土的「每日功課」
將深奧的理論轉化為社會實踐,是共築理想世界的關鍵。以下是根據唯識觀心與淨土信願整理的六項每日實踐方案:

7. 願景:當獅子與羔羊同臥的彌賽亞年代
人類歷史的終極走向,在不同傳統中共享著一個神聖的和平承諾。在伊斯蘭末世論中,回歸的耶穌(Isa)將與馬赫迪(Mahdi)共同建立全球的公義。在聖訓的描述中,耶穌展現了極致的謙卑:當禮拜時間到來,耶穌會拒絕領拜,而是選擇跟隨在馬赫迪後方。這象徵著宗教間最終的和解與無私的合作。
這種願景與《以賽亞書》中「豺狼必與綿羊羔同居」的描述完美一致。在佛教的「人間淨土」藍圖中,這象徵著人類徹底克服了內心的「狼性」(貪婪與仇恨),宇宙恢復了受造之初的秩序。這不是遙遠的幻象,而是當集體意識從「我執」轉向「感恩」時,必然顯化的現實。
8. 結語:在愛與真理中合而為一
我們發現,所謂「唯一的路」,實則是一條「絕對慈悲與無我的路」。這條路要求我們放下因驕傲而產生的自我執著,在謙卑中融入那無條件的神聖之愛。
在結束這段靈性探尋之際,我們必須反思:「我們是否願意放下宗教的名相與標籤,先為當下的和平多走一步?」
9. 謙卑自白與最深感恩
南無阿彌陀佛。本文內容僅為作者個人在浩瀚真理前的反省與自省,並非完美無瑕。對於經典中超越人類理解的奧秘,我坦誠「允許說不知道」。願讀者以經典、善知識與自身實修印證。
萬分感恩成就此文的一切因緣。感恩讀者的善意與耐心,感恩諸佛菩薩與聖賢的提醒,讓我們在各自的道路上學習謙卑與真誠。
萬分感恩,感恩宇宙,感恩我生命中所有的貴人。南無阿彌陀佛,南無阿彌陀佛,南無阿彌陀佛。以最深感恩回向於您。南無阿彌陀佛,Assalamu Alaikum(السلام عليكم)願主賜你平安,God bless you(願上帝祝福你),Om Shanti Shanti Shanti(願和平,三重和平:身、心、世界)。願您平安喜樂,吉祥如意,即使經過了千萬距離,我的祝福與您同在。






