1. 序言:在謙卑中尋求真理的微光
在資訊洪流與瞬時衝動交織的現代社會中,我們常被賦予「跟隨直覺」的勇氣。然而,作為在真理道路上蹣跚前行的追尋者,我們深知辨析內在聲音不僅是一項心理技能,更是一場關乎靈性健全的戰略性反思。我們應以極其謙卑與感恩的心,承認自身的有限,並領受這份辨析的恩賜。
我們必須闡述一個核心觀點:直覺雖是靈魂的提醒,卻不能直接等同於真理。聖經明確警示我們「不要按外貌斷定是非」(約 7:24),並教導信徒要「試驗諸靈」(約壹 4:1)。若我們放任「未經辨析的倉促判斷」主導生命,那種自義與表面的斷定,不僅會成為靈魂自欺的溫床,更會侵蝕人際關係的信任。這不僅是認知上的失誤,更是對他人靈魂尊嚴的忽視。當我們意識到內心的幽暗與盲點,這份覺察便成為了一道微光,引領我們進入現代心理概念與信仰傳統的深層對讀。
2. 核心架構:確定之言與詮釋之徑的區分
在探討信仰與心理的交會點時,保持嚴謹的學術與靈修態度,是對真理最基本的敬畏。我們必須區分哪些是聖經與教理中明確的「確定之言」,哪些則是為了回應時代需求而開展的「詮釋之徑」。

我們必須評估「語言轉譯」在現代溝通中的必要性:它能幫助我們對治生活中的盲點。但與此同時,我們應保持極度的謙卑,深知個人的整理僅是通往真理的碎石小徑,絕非絕對真理本身。在釐清這些定義後,我們方能進一步深入基督宗教看「內在判斷」的三個關鍵維度。
3. 三位一體的內在觀測:心、良心與辨析
「心」在靈性生活中佔據中心地位,卻也是最神祕且易受誤導的領域。在辨析的過程中,我們需要對內在聲音進行多層次的解構:
- 心(The Heart):辨識自欺的機械性 透過耶利米書 17:9-10 的光照,我們看到「人心比萬物都詭詐,壞到極處,誰能識透呢?」這種深刻的解構揭示了心具有自我粉飾與隱藏動機的本質。因此,「我很有感覺」不等於「我一定看得對」。強烈的內在感受往往是過去受傷經驗或生理衝動的投射,而非神聖的指引。
- 良心(Conscience):理性的道德判斷 依據天主教教理,良心並非裸露的情緒衝動,而是對具體行為所作的「理性道德判斷」。它並非與生俱來就完善,而是需要長期受真理培育的。在複雜的情況中,良心若缺乏真理的潤澤,極可能產生誤判。
- 辨析(Discernment):共同體中的衡量 真正的屬靈辨析不應放大個人的絕對感動,而應將其置於基督啟示、聖經教導、恆切祈禱以及共同體的群體查驗中,並觀察其是否結出仁愛與和平的果子。
我們可以由此論證:靈性成熟的標誌並非「盲從內心」,而是「讓內心受真理更新」(羅 12:2)。既然內在感受需要如此細緻的校正,我們應如何具體區分那來自靈性的光照,與僅僅是心理的偏誤?
4. 實踐層面的對比:辨別靈性光照與心理偏誤
在日常生活中建立明確的判斷基準,是預防偏見與怒氣傷害他人的防線。以下透過六大維度進行細緻的對比:

我們進一步挖掘這張表格背後的深刻意涵:心理偏誤往往源於「驕傲」,它會創造出一種閉環式的自我肯定,使自我無法被修正;當情緒氾濫(如怒氣)時,它會模仿靈性的確定感,誘使我們急於定罪。相反地,真正的靈性光照總是在「謙卑」中創造出空間,讓光進入。凡是導致急怒與自義的判斷,通常源於偏誤;凡是帶來謙卑、憐憫與和平的感動,才更接近靈性的光照。
這些辨析原則不僅是文字的誡命,更是在大公教會的傳統河流中,由無數聖徒共同見證的智慧。
5. 傳統的匯流:普世教會的共同提醒
在辨析的道路上,避免將個人感動絕對化,是普世教會傳統共同的叮嚀。屬靈的感動從不畏懼查驗,因為真理本身即是光。
天主教傳統強調「審慎」(Prudence)是行動中的正確理性,主張在艱難分辨中應尋求賢明之人的勸告與聖神的幫助。而東正教(OCA)則提供了關鍵的預警:必須警惕那些「願望式思維」(Wishful thinking)或「預設念頭」(Preconceived thoughts),強調引導不可脫離教會共同體的引導。我們可以整合這些觀點並分析庇哩亞人的典範(徒 17:11):他們熱切領受,卻「每日查考聖經」以檢驗所聽到的。這證明了真正的屬靈辨析具備「可檢驗、可衡量、可更正」的特徵,而非私人的絕對獨斷。
為了將這些厚重的傳統真理轉化為具體的生命行動,我們需要一套簡明且可操作的實踐步驟。
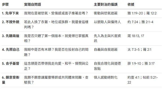
6. 生活應用:基督宗教辨析法之六大步驟
靈修實踐不應只是抽象的理論,而應成為對治我們心理盲點的利刃。

透過這些步步為營的自省過程,我們得以從心理的自欺中脫困,走向與真理相遇的平安。
7. 總結與萬分感恩:回向與平安的祝福
最終,我們必須銘記:直覺是敲門聲,而非最終判決。真正的信靠不應交給一時的衝動,而應交給那受真理培育、被愛轉化的更新心思與良心。當一個念頭使我們更趨向謙卑、憐憫與和平,它才真正具備了光照的特質。
謙卑聲明: 此篇拙作內容並非完美無瑕,僅是一位卑微的尋求者依據有限的資料與自身的 faltering steps(踉蹌腳步)所作的自我反省。文中關於心理學與靈修學的對讀具備強烈的詮釋性質,敬請讀者慈悲包容,並務必以各大經典、導師與自身的實修經驗進行印證,切莫執著於文字。
感恩回向: 萬分感恩上主的慈愛、歷代聖徒的智慧光照,以及生命中所有引導、甚至透過挑戰來磨練我們的貴人。願以此微薄功德,回向給世間所有在黑暗與紛擾中尋求內在平安的人。
南無阿彌陀佛。 南無阿彌陀佛。 南無阿彌陀佛。
Assalamu Alaikum. God bless you. Om Shanti Shanti Shanti.
願全宇宙皆得平安,願讀者皆受祝福。歡迎轉發,廣結善緣。






