
1. 緣起:謙卑的看見與感恩之始
在現代文明的宏大敘事中,我們往往歌頌摩天大樓的崛起與金融數據的跳動,卻容易忽略那支撐起整個社會運作的、最為安靜的基石——無酬家務勞動。我以極度謙卑的心情撰寫本報告。看見這些「影形勞動」,不僅是衡量現代文明繁榮與正義的關鍵基石,更是對人類勞動尊嚴的深度承認。
從計量經濟學的視角來看,無視無酬勞動將導致「勞動力供給曲線」的嚴重扭曲,並使我們對市場總體生產力產生嚴重的低估。根據 ILOSTAT 與聯合國數據顯示,全球每天有超過 160 億小時 投入無酬家務與照顧;2023 年更有 7.48 億人 因照顧責任而未能參與勞動市場,其中女性高達 7.08 億人。聯合國 SDG 資料亦指出,女性負擔的時間平均為男性的 2.5 倍。這些數據揭示了一個殘酷的現實:現代經濟的表象繁榮,實際上建立在廣大照顧者未被計價的巨大犧牲之上。「承認並重視無酬的照顧和家務工作。」 —— 聯合國可持續發展目標 (SDG) 5.4 核心宣言
在此,謹以最誠摯的心獻上跨越語境的祝福:南無阿彌陀佛、Assalamu Alaikum、God bless you、Om Shanti。當我們能從冰冷的統計數據中看見人的溫度,我們才能真正理解數據背後深藏的經濟邏輯與生命真相。
--------------------------------------------------------------------------------
2. 多重經濟鏡頭下的價值重估:從隱形到顯性
經濟學工具的戰略意義在於幫助社會打破「家務即愛、愛即免費」的誤區。這不只是關於公平,更直接指導國家預算與公共政策的編列方向。
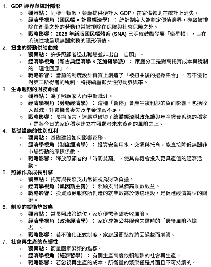
七大真相深度解構

數據表格:無酬家務對 GDP 的貢獻估算

案例分析: 從計量激勵分析看,當第二所得者的稅後工資被高額托育費吃掉後,退出職場是「被制度誘導」的結果。這並非單純家庭偏好,而是制度扭曲了決策天平。當我們意識到經濟數據僅是指標時,更須回歸尊嚴的倫理基石。
--------------------------------------------------------------------------------
3. 靈性與倫理的共鳴:多元宗教視角下的「彼此擔當」
宗教倫理能填補經濟學無法觸及的「心靈角落」,為家務分工提供道德權威與慈悲指南。
跨學門視角整合
- 基督宗教: 重新詮釋「彼此洗腳」與「馬大與馬利亞」的故事。耶穌的洗腳並非將卑微工作固定給某一人,而是呼籲眾人「彼此擔當」。根據 《Mulieris Dignitatem》 與 《Amoris Laetitia》,婚姻中的順服絕非單向支配,而是基於基督之愛的「彼此相屬」。這種「互惠性 (Reciprocity)」直接批判了將服事單向化的錯誤觀念。
- 印度教: 強調 Gṛhastha (家住者之道) 是神聖的修行現場,家務是維繫世界 (Lokasaṅgraha) 的具體行動。然而,Ahimsa (不傷害) 原則警告我們,絕不可將「失衡」神聖化。若將某人的過勞稱為其天職 (Dharma) 卻不給予支持,本質上即是對生命的傷害。
- 伊斯蘭教: 強調 Ma‘ruf (合宜善待) 與 Shura (協商)。先知穆罕默德(願主福安之)「服務家人」的範例是現代男性的楷模。透過 Shura 實踐,家務應從模糊的默契轉向具體的清單協商,確保權利與義務的公正(‘Adl)。
核心概念對比與實踐表

宗教精神不應只停留在祈禱,而應轉化為對社會再生產的深刻關懷。
--------------------------------------------------------------------------------
4. 文學鏡像與社會再生產:從織機到熨斗的無聲史詩
文學賦予了隱形勞動情感溫度,記錄了人類從「德性讚美」到「結構批判」的覺醒。
經典文本剖析
- 從技藝到支配: 古埃及的 《阿尼訓誡》(Instruction of Ani) 早已警示「不要在家中支配能幹的妻子」,這體現了對家務作為一種「管理技藝」的最早承認。而《奧德賽》中的織機雖象徵貞節,卻也預示了現代文學中如 Woolf《自己的房間》所探討的:無盡家務對自我創造力的侵蝕。
- 心理負荷 (Mental Load) 的計量化: 文學中描述的「心理負荷」在經濟學上即是「行政記憶與例外處理的決策成本」。Tillie Olsen 的熨斗意象,精準捕捉了這種不間斷、高耗損的心智勞動。
- 政治的最早沉積地: 從 《閑中錄》 到 《Paradise of the Blind》,文學揭示了家務從來不是私事,它是政治、階級與權力關係最早扎根之處。如《殺夫》中展現的,家務分工一旦與支配結合,便會演變為深刻的暴力與人性的扭曲。
關鍵意象總結
- 織機/熨斗: 象徵重複性勞動對時間的碎片化。
- 廚房: 既是吉本芭娜娜筆下的療癒現場,也可能是禁錮自我的圍城。
- 失蹤的母親: 如《請照顧我媽媽》所述,反映了社會對照顧者「功能性存在」的盲目與後覺。
--------------------------------------------------------------------------------
5. 邁向共同善:制度化變革與慈悲對策
我們必須評估並評價將「照顧」視為社會成長引擎的戰略轉向。這不再只是福利,而是關乎共同善的制度建設。
綜合性對策框架
- 統計盤點與衛星帳: 評估建立無酬照顧衛星帳的效益,讓隱形價值進入國家決策視野,修正被低估的 GDP 模型。
- 照顧乘數效應之投資: 評價投資公共照顧服務的戰略價值。研究顯示,投資 GDP 2% 於照顧服務創造的就業機會是傳統建設的數倍,對女性就業更具 4 倍效果。
- 法律與誘因改革: 推行不可轉讓的「父職假」及稅制改革,減少對第二所得者的隱形懲罰,打破性別分工的僵化。
- 家庭 Shura 的管理實踐: 引進現代管理學盤點「心智勞動(提醒、規劃、收尾)」,將宗教協商精神落地為家庭內部的權責透明化。
將照顧納入富足與正義的定義中,文明才稱得上真正繁榮。
--------------------------------------------------------------------------------
6. 感恩、聲明與回向:最終的慈悲聲明
在報告的終曲,我們回歸內省。這不只是學術的結尾,更是願力的起始。
感恩名單 感恩南無本師釋迦牟尼佛、十方三世一切佛菩薩,感恩各宗教先知與智慧者。至誠感恩世界上每一位在廚房、病床旁、接送途中默默耕耘的無酬勞動者。感恩計量統計人員、政策制定者與所有為正義奔走的研究者。
謙卑聲明 本文內容並非完美無瑕,僅為作者在跨領域探索過程中的自我反思及反省。敬請讀者見諒。本報告旨在拋磚引玉,歡迎轉發,讓慈悲與正義的種子得以傳播。
終極祝福 南無阿彌陀佛。願您平安喜樂、吉詳如意。即使經過了百萬歲月,願這份對勞動尊嚴的尊重與對生命的慈悲能恆久流傳,我的祝福與您同在。
Assalamu Alaikum / God bless you / Om Shanti Shanti Shanti


