學會了,就能突破內在盲點,達成人生目標。
陳茂雄.天下雜誌.2020/09.

我看的這本《薩提爾的自我覺察練習》的封面
推薦給:
❦想學習如何能夠更敏感地「自我覺察」的人。
❦一直受挫於類似情境卻一直找不到解方的人。
❦想更了解「情緒」、「觀點」、「行為」、「動機」之間關聯的人。
❦自己偶有衝動後悔行事但一直改不了的人。
❦想知道他人行為底下真實原因的人!
這是一本幫你變成 "自己心目中理想的那種自己" 的一本書~因為每個人的行為模式下,都有一座自己的"冰山",而若你固有的行為模式與你想追求的人生目標"不一致",就會阻礙你追求心中的理想。
而陳茂雄老師的這本《薩提爾的自我覺察練習》,就是教你,如何將自己固有的一些負面行為模式,鬆動、轉化成與追求理想具一致性的狀態!
原本沒有想很認真看,因為提到薩提爾,通常會想到的是李崇建老師他們兄弟妹,但,這本書非常好看!全書以四大性格貫穿分析,就像去做了心理諮詢!而且我也不斷看到自己和其他人的問題及解方!作者用許多(真實?)例子,很易讀,也讓你懷疑是不是就是某你認識的人?!每章後面也有重點摘要,很佛心。
最最令我驚訝的是,陳茂雄老師從「演化」的角度去分析情緒,他問:
你的情緒反應是否符合「演化的法則」?
前面提到,每個情緒都是在指引我們採取一些有助於生存、適應、發展的行動,這是所謂「情緒的演化功能」。
要能「該喜的時候喜」、「該怒的時候怒」、「該哀的時候哀」、「該懼的時候懼」,就沒有盲點,反之,如果你經常無法覺察喜、怒、哀、懼之中的某種情緒,就表示你的情緒模式有盲點,必須進一步探討與轉化,才能達到更趨向一致性的目標。

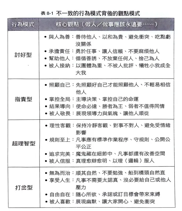
表格引自本書《薩提爾的自我覺察練習》第189頁
[面對一些身旁的人透露出的難以言喻的"違和感"?就是上述原因?]
[自己某些言行之後的難受"後悔感",就是上述原因?]
本書點出性格盲點,並提供轉化方法,但一切的一切,都必須源於解放心中的大象,翻譯成白話文就是:
真正的改變往往來自「自我覺察」
陳茂雄老師說,別人的建議,有時往往很難讓我們接受,真正能夠促成我們改變的,要靠「自我覺察」。
1. 重新認識自己,特別是認識自己有哪些慣性,以及這些慣性對我們產生哪些好的影響與不好的影響。
2. 了解我們的慣性是如何養成的。
3. 知道要如何改變,才能不受慣性的束縛,讓我們的潛力與影響力發揮出來。
真正的改變往往來自「自我覺察」
瞭解自己的局限,再運用書中理論及工具去改進,就能幫助自己過一個更平衡的人生。
❦小昕一書一圖一推薦《薩提爾的自我覺察練習》微雙語影音版❦
##
小昕藏書【🤐心理學】





















