很多人不曉得,在新北市工作並且設籍在新北市滿4個月的勞工若與雇主發生勞資糾紛、甚至因合法罷工而被雇主反告民刑事訴訟,將有機會向新北市政府申請律師費、裁判費、生活費用、重大勞資爭議特別補助金、刑事辯護律師費等多項補助。
基本上,新北市勞工只要發生勞資爭議而涉訟,在爭訟開始9個月內,都可申請補助。補助對象並不限於中低收入戶,凡不超過規定的資力門檻就可提出申請(不過新北市規定比較複雜)。
這項補助是從「新北市勞工權益基金」所支應,由新北市政府勞工局進行審查、依照個案情況酌予金錢補助。這和財團法人法律扶助基金會的律師扶助是不一樣的制度。
新北市補助最特別的地方,除了有全台最豐富的補助項目外,另一項特色在於,就算去法院而非勞工局進行勞資調解,也符合申請資格。
*本文僅供參考,請以 最新法令 及 新北市政府勞工局最新公告 為準

申請方式
申請方式有:郵寄申辦、臨櫃親自申辦。
請參考 新北勞動雲。
爭議類型
只要是下列勞資爭議類型,就可申請補助:
· 經行政調解的勞資爭議
因雇主違法或違約所生的一切勞資爭議(即權利事項之勞資爭議),經向新北市政府勞工局提起勞資爭議調解後,調解不成立,或者調解成立但雇主未履行,都符合申請的規定類型。
· 經司法調解的勞資爭議
新北市比較特別的是,發生勞資爭議的勞工就算直接向法院起訴而依《勞動事件法》強制進行勞動調解,在調解不成立或調解成立但雇主未履行的情形,也能提出補助申請。
· 依《勞資爭議處理法》申請交付仲裁
勞工依《勞資爭議處理法》§25向新北市政府勞工局申請交付仲裁,也屬於可申請補助的類型。這就表示,縱使雇主沒有違法或違約,單純只是勞工希望向雇主爭取更多的權益或福利(即調整事項之勞資爭議),也有機會獲得補助。
· 依《勞資爭議處理法》申請裁決
這個類型指的是雇主因勞工參與工會活動而予以解僱、降薪或為其他不利對待或不當影響工會活動,勞工依《勞資爭議處理法》§39向勞動部申請裁決的情形。
· [勞工被告] 雇主經裁決認定構成不當勞動行為
當雇主的阻撓工會行為經勞動部裁決認定構成不當勞動行為,雇主不服氣,依《勞資爭議處理法》§48以勞工為被告提起民事訴訟時,被告的勞工可以申請相關訴訟補助。
· 工會依《勞動事件法》提起不作為之訴
當雇主有侵害多數工會會員利益的情況時(例如強迫全體員工放無薪假或特休、強迫輪值班等),工會可以在其章程目的範圍內,對雇主提起不作為之訴。這種勞資爭議,也屬於補助的爭議類型。
· [勞工被告] 雇主對合法罷工的勞工提起民、刑事訴訟
當雇主經勞動部裁決有影響工會的不當勞動行為,或經裁決認定無故拒絕與工會協商,這時工會就有權依法發動罷工等爭議行為。若雇主很不爽,而對參與罷工的勞工提起各種民事、刑事訴訟時,這些被告的勞工也能申請訴訟補助。
申請資格
要申請新北市的訴訟補助,原則上勞工必須全部符合下列4項資格:
1. 地緣關係
勞工是在新北市工作而發生勞資爭議,而且發生爭議時已設籍在新北市4個月以上(含),二者必須同時符合才行。若只是在新北市工作但戶籍設在其他縣市,就不符合補助申請的地緣關係。
若是工會申請相關補助,則是工會會址必須設立登記在新北市。
2. 資力限制(同一案共同申請人達10人則不受限制)
在資力方面,除非是同一爭議事件的共同申請人達10人而免予審核資力(但此類案件的生活費用補助仍有資力審查),勞工必須同時符合下列三個條件:
· 個人收入限制
首先,提出申請的勞工其個人年度所得收入,不能超過行政院主計處所公布的當年度受僱員工年度平均薪資(111年為692,616元)的2倍,也就是不能超過1,385,232元。
· 全戶收入平均限制
其次,「勞工全戶總收入」分配全戶人口,平均每人每年不能超過新北市當年度最低生活費(112年為192,000元)的4倍,也就是平均後每人不能超過768,000元。
· 全戶資產限制
最後是全戶資產的限制。若勞工全戶人口數未滿3人,「現金+有價證券+投資」加計「550萬-(土地公告現值+房屋評定價格)」,合計金額不能超過182萬元。若全戶人口滿3人,自第3人起每人增加全戶資產限制門檻25萬元。
3. 同一事件未有其他補助
如果勞工就相同的爭議事件,已經有其他相同性質的補助,就不可以重複申請。
那如果已經獲得法扶基金會的律師、裁判費扶助,還可以申請新北市的補助嗎?只要申請項目不重複就可以,例如生活費用補助、重大勞資爭議特別補助金。
4. 已向該管法院或機關提起爭訟
最後,勞工就爭議事件已經依法向該管法院提起訴訟/聲請強制執行,或向新北市政府勞工局申請交付仲裁,或向勞動部申請裁決。當勞工因合法罷工而被告時,則是雇主已經提起訴訟。
如果爭訟還沒提起,只是準備要告而已,就不算符合資格。
所以在順序上,就律師費、裁判費、強制執行費的部分,勞工必須先自行繳納,才能申請補助。
補助項目及金額
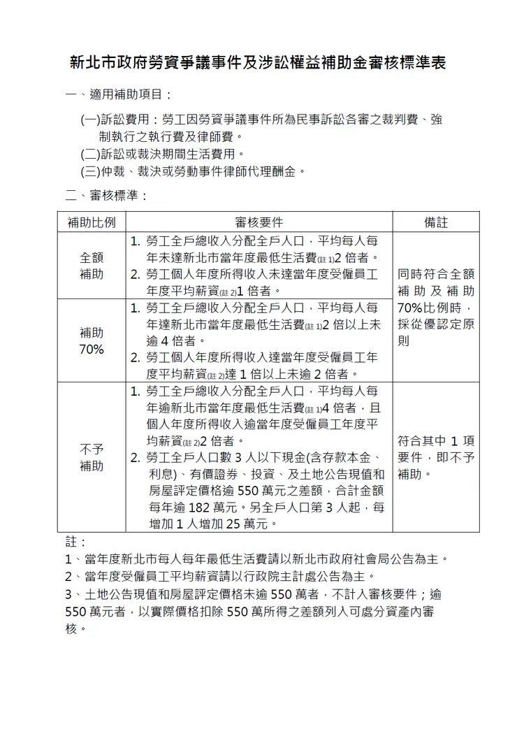
首先要提醒大家,下面提到的都是「最高」補助金額,實際補助金額仍由新北市政府勞工局審核小組依照個案情況、申請人資力、家庭狀況、基金年度預算等各種因素而「個案決定」喔!
此外,根據〈新北市政府勞資爭議事件及涉訟權益補助金審核標準表〉,審核小組會針對申請人個人及全戶資力,來決定是否全額補助、補助70%或不予補助。

· 裁判費、強制執行費
依法院實際收取的金額,在額度內酌予補助。
· 律師費
政府對於律師費並非全額補助,而是限額補助,因此補助金額其實是遠低於一般市場行情(目前民事訴訟一審律師費約 7~8 萬元,若案情複雜收費更高),也就是說,就算獲得政府補助,申請人還是要自行負擔一部分的律師費。
如果是單一申請人的個別申請,或者是工會提起不作為訴訟,每一審級/強制執行最高補助5萬元,而全案最高補助15萬元。如果是向勞動部申請交付仲裁或申請裁決,每案最高補助5萬元。
如果是多個申請人的共同申請,當申請人未滿30人,每一審級/強制執行最高補助10萬元,而全案最高補助30萬元。當滿30人時,每一審級/強制執行最高補助15萬元,而全案最高補助45萬元
· 刑事案件辯護律師費
當勞工因勞資爭議調解之同一原因事實,或是因參加合法罷工,而被雇主提起刑事告訴或自訴,就各刑事程序選任律師為辯護人的費用,均可申請律師費補助。
如果是個別身分申請,各審律師費最高補助5萬元,全案最高補助15萬元。如果是共同申請,各審律師費最高補助10萬元,全案最高補助30萬元。
· 生活費用(含扶養親屬)
首先要注意,這邊的訴訟或裁決期間生活費用,指的是「勞資爭議訴訟或裁決標的為確認僱傭關係存在或請求訴訟期間職災原領工資」。如果爭議事件所爭執的標的不是這二項,就不能申請生活費用補助。
其次,要申請、請領生活費用補助,必須符合下列條件:
(1) 涉訟或裁決期間無工作收入
(2) 未領取其他同性質的補助
如果是在法院的勞動訴訟,自准予補助之當月起至法院判決確定(或和解成立、調解成立、撤回訴訟)之月止,每月的生活費用補助金額為:
- 申請人無扶養親屬:法定基本工資額
- 申請人有扶養親屬:每1人加補助10%,但最高不超過20%(扶養親屬,指無工作收入之配偶、未成年子女或身心障礙子女)
至於補助期間,同一訴訟案件一般勞工每一審補助不超過6個月,滿45歲或領有身心障礙證明的勞工則不超過9個月,全案(當有上訴審、強制執行)累計最長補助2年;工會幹部每一審補助不超過1年,全案累計最長補助3年。
如果是在勞動部的申請裁決,期間自申請補助之當月起至裁決、和解成立、調解成立或撤回裁決之月止,每人每月的生活費用補助金額與上面相同。至於補助期間,同一裁決案件最長補助6個月。
· 重大勞資爭議案件訴訟/裁決期間特別補助金
如果勞資爭議事件勞工人數達三十人以上,且勞方未領取工資、資遣費(或退休金)及失業給付時,則每人可申請最高15,000元的特別補助金,但同一案件每人只能領取一次。
申請程序
· 申請期限
提起各爭訟程序9個月內
但若訴訟經法院裁定暫免裁判費者,就裁判費補助申請,則必須在收受法院通知之日起3個月內提出。
· 應備文件
一般應備文件
1. 申請書
2. 切結書
3. 申請者告知事項表
4. 資力審查文件資料:最近一年全戶財產稅總歸戶財產查詢清單、最近一年全戶綜合所得稅各類所得資料清單(如授權勞工局代為查調者免附)、戶籍內人口持有股票之餘額證明
5.【如授權勞工局代為查調】代為查調財稅資料授權書
6.【若為集體申請】集體申請名冊
7.【若涉及多人的爭議事件有部分勞工不共同提出】放棄補助聲明書
爭議程序文件
如果是【一般勞工就勞資爭議的勞動訴訟】,要檢附:
◯ 調解或協調會議紀錄影本
◯ 程序證明文件
- 訴訟程序:起訴狀影本、上訴狀影本及前審裁判書影本
- 強制執行程序:聲請強制執行狀影本、法院確定判決書影本及判決確定證明書影本
如果是【勞動部的裁決申請/交付仲裁】,要檢附:
◯ 裁決申請書影本/仲裁申請書影本
補助項目證明文件
◯ 裁判費、強制執行費補助:裁判費收據影本、強制執行費收據影本
◯ 律師費補助:律師委任狀及律師費收據正本
◯ 刑事案件辯護律師費用補助:律師委任狀及律師費收據正本、雇主提起刑事告訴或自訴之證明文件
◯ 生活費補助 - 訴訟為確認僱傭關係存在:聲請定暫時狀態假處分經法院駁回之裁定
◯ 生活費補助 - 因通勤災害訴訟請求不能工作期間原領工資:主管機關認定為職業災害之文件
· 共同申請
如果同一事業單位同一事件的爭議勞工人數在2人以上(含),原則上必須要共同申請,並以補助一案為限。
· 審核時間
依照新北市政府公布的作業流程圖,自勞工局收件日起至審核結果的時間約42日。
獲得補助後的義務
勞工經審核獲得補助後,必須要履行下列義務,如果有違反的情形,勞工局有權撤銷補助並請求返還補助款:
· 期中報告義務
當勞工局以書面通知要求限期提出爭訟進度說明或相關資料文件時,勞工必須及時提出。
· 期末報告義務
當爭訟程序全部結束後,勞工必須在15日內主動提供程序終結的相關文件(歷審判決書、強制執行終結之證明文件、裁決決定書、仲裁決定書、和解筆錄、調解筆錄或撤回書狀)。
· 積極執行權利的義務
如果申請人在下列情形有怠為執行權利致未能受償的情形,勞工局也有權撤銷補助:
◯ 如依判決或支付命令、和 (調) 解結果,雇主應給付訴訟期間工資或和解金等
◯ 裁判費、第三審律師費及工會依《勞動事件法》§40提起不作為訴訟之律師代理酬金,經裁定非由申請人負擔者
獲補助後需返還的情形
要特別留意,在某些情形下,勞工必須返還已獲得的補助款項,包含:
· 裁判費、強制執行費補助
若裁判費、強制執行費並非由申請人負擔時(例如勞工全部或一部勝訴、訴訟中和解或調解成立、撤回訴訟、獲得法扶基金會的扶助等),勞工必須在獲償或法院發還後15日內繳還原補助款項。
· 律師費補助
若律師費並非由申請人負擔時(例如獲得法扶基金會的律師扶助),勞工必須在獲償或法院發還後15日內繳還原補助款項。
· 生活費用補助
若依法院確定終局判決、勞動部裁決決定、和解或調解結果,雇主應給付申請人人爭議期間的工資時,應於受領給付後30日內繳還原領生活費用補助。
不予補助的情形
如果申請人有下列任一種情形,勞工局將不予補助:
- 申請人勝訴可獲利益與申請補助費用不相當(除非對公益有重大影響)
- 訴訟案件顯無勝訴之望(除非對公益有重大影響)
- 勞工之資力不符審核標準表而顯無補助必要
- 前次申請案應繳還之補助金未繳還
- 其他經勞工局或審議小組認定顯無補助必要
- 同一勞資爭議事件,曾獲政府機關或政府機關委託之民間團體同性質補助或法律扶助(例如其他縣市政府的勞工訴訟補助、法扶基金會的扶助)
💡 若您需要新北市勞工訴訟補助申請的相關協助,歡迎填寫預約諮詢表單,張偉志律師將為您提供最專業的服務。

























