這幾年我正好也有在做教育旅行這塊,而且從大學生開始年齡層今年已經下降到高中生,身為有過主辦經驗的人,就帶大家一起來看看台北市國中的收費到底合不合理。
一般旅行團的價錢
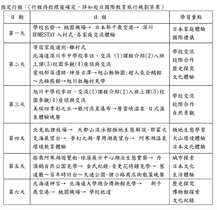
首先我們先看看旅行團這個天數價位是多少。
從雄獅官網來看,含機票我搜尋到暑假團五天四夜價錢最便宜是38888,搭虎航不含行李,裡面有排免稅店,然後多數行程是下車參觀,大家有興趣可以參考一下詳細內容 。下車參觀基本上跟教育旅行的準備成本就差很多了,這點我後面會提到。
移動、吃、住
我覺得吃住跟移動這三個件事是一個旅行團跑得順不順利的重點,吃得好睡得好,拉車時間不要太長大家心情自然愉快。相對安排得不好,大家就會抱怨連連,其他行程也不順利。
首先講車好了,日本旅行巴士要訂的話規矩很多,國中這團32人,加上隨行成員跟行李的話,一台大巴一天13萬日幣起跳,如果工作時間超時的話,有些巴士公司會要求配兩個司機,那價錢就不只是這樣了,另外停車,過路費什麼的都另外算。
只是國中這團情況是他們要住寄宿家庭,所以可能有幾種方式,第一種是各個寄宿家庭在集合地點接國中生回各自家裡,或是讓大家自行搭計程車或其他交通工具前往。這部分錢就很難計算,因為要讓大家時間都可以趕得上主要行程,在交通部分把人分得那麼散,是很難處理的。
接下來是吃,這種32人的大團,通常鄉下的小村莊很少有餐廳可以通通塞進去,這次他們選定的是人口大概3萬人的深川市,因為我不是在地人,所以不知道他們會怎麼處理,我想得到的辦法一個是帶去會館發便當,或是叫外燴、不然就是找遠一點的餐廳或大型連鎖店搞定,最後一個是發錢讓大家自己出去買。從行程裡面可以看到一天是去溫泉旅館,一天是自理(拉麵村那天我猜也是自理),其他早午晚餐就不知道了。
但不管是哪一種處理起來都比一般旅行團還要麻煩,而且大家要知道帶出門的是不受控的國中生,麻煩度可能倍增。所以這團的吃跟住其實都不能用一般團費基準來衡量,要處理這種跟一般旅行團不一樣的內容自然就會需要比較高的費用。
行程內容
我覺得這種行程除了吃住跟移動以外,最麻煩的就是要喬交流單位的時間,簡報翻譯還有交流時的活動設計、即時口譯等等。可以參考一下國中的公告。

從行程裡可以看到他們交流的行程至少有兩個,如果對方學校是很習慣,也擅長做國際交流企劃的單位,應該會相對很容易,但對台灣行政作業來說,這樣跟海外單位聯絡活動內容、流程、翻譯等等細節都是件麻煩事。
我自己在辦的就是每個行程都有參訪單位的講師出來介紹,回答大家問題,光要把那麼多人的時間喬在一起就很麻煩了,還要加上吃住跟移動,真不是一般旅行社會想接的。
但是旅行社其實有比較有良心的接法跟利益優先的接法啦,我看公告寫要招標,這團跑下來我猜大概就是淺度交流加旅行吧。要輕鬆接,其實只要把日方正確對口單位通通找出來,然後好好跟他們洽談,應該就可以了。
教育旅行能學到什麼?
我想這點是最有爭議的吧?一團一個人六萬二,六天五夜含機票,價位其實不算太高,但大家應該會覺得“花這個錢送小孩出國值得嗎?”
這題我想會把小孩送出國的爸媽也許根本不會問,但對這話題有興趣的大概是不會把小孩送出國的爸媽,或根本不是爸媽的人,所以就來聊聊教育旅行的本質。
出國擴展視野才能知道台灣的現況有哪些跟別人不一樣,無論是文化、建設、服務等,沒有比較就沒有反思;再談深一點,台灣現在的發展,其實就是日本的另一個IF線;因為台灣的法規,都市規劃等等,都是國民政府延續日本打得底往下做,所以無論是體制建立、法條修正跟社會發展,都可以從日本的現況裡,找到一點台灣當年的影子,這種越挖能知道越多的事,就是教育要賦予大家的(包括大人也是),而教育旅行中,就讓孩子們培養契機,埋下探究的種子。
不知道將來種子開花結果的比例有多少,但已人生在世短短幾十年來說,這個年紀的體驗是無價的。至於無價換算成台幣值多少錢?我想每個家長心裡自有答案。
別種形式的教育旅行-專案式學習
教育旅行其實還有很多種形式,需要的資源跟成本都不一樣。
我在做的是跟這團做法比較不一樣的專案式學習,這種模式一開始是從成人學習發展,一直到大學生、高中生都有在用,是現在日本政策力推的教育改革政策其中一環。跟新聞看到的這團不一樣的是,我們在過程中會加入大量的討論、田野調查,還有讓參加者自己去探索、統整資料跟發表;這對於語言不通的學員來說無疑是一大挑戰。
但之前也有已經是社會人士的研究生證明,只要善用翻譯軟體跟筆談等等技巧,一樣可以把議題發揮的很好。這其中翻譯跟在地關係的疏通會更需要下功夫,但是做出來大家應該都很有收穫....我保證至少會比淺度交流旅行團有收穫。(而且我7天一個人收35000不含機票還包全餐。應該比他們便宜,參加完還有政大發的證書喔)
教育旅行的形式很多種,我想讓社會大眾了解也需要時間,在日本有很多透過這種方式進行的國內旅行,相信有一天台灣的成年人到日本參與教育旅行成為常態的日子也將會來臨。

是誰在學?哪種家長會想送孩子出來?
只要稍微動動手指上網查了以後就知道這次送小孩出來的是台北市中正國中。
正好我就是這間學校畢業的,可以跟大家聊聊中正國中是怎樣的學校,因為我是舊聯考時代的人,所以現在有什麼變化我所知有限(雖然我表弟也唸那裡但是我沒去打聽,只知道現在男女合班了)。以前中正國中就是家長為了把小孩送進去,會拼命寄戶口,或是買房子的學校,我印象中最後要拼入學名額,如果戶籍年限一樣,最後就要比家長在學區內有沒有不動產....現在不知道了。中正國中在中正紀念堂大孝門對面,那附近的不動產嘛....大家可以自己參考一下現在房價,當年應該也是不便宜,但是現在更高了吧?
那時同學很多是從一樣在中正紀念堂周邊的東門國小升上去的,所以很多都是熟面孔。只是到了國中男女分班,有些班導“好像”禁止跟異性講話,等於我們東門畢業一上去異性幾乎等同消失...除了這點以外其他大概同學就那些人。那時候印象最深刻的是上學路上跟以前的女同學打招呼,她們卻都把我們男生當空氣,感覺超怪。但我也沒深究,究竟是我被全世界的女生排擠,還是女生班禁止跟男生講話,在我心中也是個不解之謎。
至於同學的背景嘛...有些是我小學同學所以知道,比如什麼候選人的女兒之類的,大家以此類推,這樣推下去就知道,那些人哪是會覺得花六萬送孩子出國很心痛的人?不要說那麼厲害的啦,我表弟以前讀中正都去過歐洲巡迴演出了,只有像我這種七逃人,連學校都很少去才會不知道有機會出國吧?
再繼續深究下去,會發現這32個去日本名額也沒那麼好申請,要經過關關考驗才能出去。還記得當年我是童軍團,童軍那麼多人,但是要去國際大露營老師只推薦了一個人,那個人當時在學校是七逃人裡面帶頭的,我其實一直很疑惑為什麼選他,後來才知道他家也是有靠山....雖然那時候完全不知道有什麼相關,也可能是我想太多,可能因為那個帶頭的有什麼潛力我們這種凡夫不懂而已吧?反正問了老師也只是裝傻,這件事一直在我心中是個很大的謎團。
這世界上就是有階級,越是往上面圈子靠近,越會發現自己很平凡,背景平凡、才能平凡、長相平凡,對某些人來說,也許花個六萬多送小孩出國很貴,但小孩連講話都不會就每年都在出國的也是有啦。大家就平常心看待吧!
--------業配分隔線--------
所以...最後還是要廣告一下我禮拜三的講座,今年在台灣可能只有這一場,這次沒有被什麼主辦單位綁架說一定要講啥,就帶大家從日本地方創生跟社會新創,來看台灣中產階級該怎麼自救,有興趣點這裡,期待跟大家在台北相見歡。

























