在資本主義與新自由主義雙重作用下,我們的生活是選擇,還是被安排?
你有沒有過這樣的感覺——每天醒來,腦中第一個念頭是今天要「完成哪些事」;晚上睡前,還在盤算「績效夠不夠好」。我們似乎不再只是生活,而是在經營自己。這種將生命變成績效表、將人際關係視為資源的狀態,正是資本主義與新自由主義聯手塑造的結果。
一、資本主義從不是中立的制度
資本主義,作為一種經濟體制,原本的邏輯是單純的:私有財產、市場交換、利潤導向。它鼓勵創新與效率,也確實讓商品與服務更普及。
但我們往往忽略的是,它內含著一種強烈的競爭與剝削邏輯。資本不斷累積,而勞動者則永遠追趕,社會不平等逐漸拉大。資本主義不只是經濟制度,更是影響我們如何看待「成功」、「價值」與「努力」的深層文化力量。
二、新自由主義:更自由,卻更孤單
進入 1970 年代後,資本主義進入一個新階段,這就是新自由主義。它不只是一套經濟政策,而是一種全面性的世界觀:
- 市場永遠有效,政府應該少管
- 公共資源最好私有化
- 每個人都是自己命運的企業家
在這樣的邏輯下,教育、醫療、居住,甚至自然資源,逐漸被商品化。我們被灌輸「責任自負」的觀念,將貧窮、失業或憂鬱簡化為個人努力不足的結果。結構性問題因此被忽視,社會的不公也被合理化;而內心的不安與競爭心態,更被包裝成現代社會所推崇的美德。
我們從「工作是生活的一部分」,變成「整個人都必須工作得像一家公司」——永遠有效率、永遠能行銷、永遠不出錯。
三、我們的生活,正在被「市場邏輯」綁架
當新自由主義將市場原則擴張到生活每一個角落,我們的生活方式也開始失衡。舉幾個例子:
- 時間不再是自己的,而是用來安排更多「有產出」的行為
- 人際關係成了「人脈資源」與「合作機會」
- 休息變成「為了明天能更高效而休息」
這些現象背後不是偶然,而是源自一種將人看成「自我投資單位」的文化邏輯:
活著不再是為了體驗,而是為了產出與競爭。
這樣的市場邏輯,甚至已經滲透到我們獲取知識與自我學習的方式中。
我們不難發現,書店裡充斥著各種理財投資指南、個人品牌打造手冊、效率工具書;線上課程平台則主打斜槓力、時間管理、KOL 行銷,彷彿學習的唯一目的是「讓自己變得更有價值、能夠被市場看見與交換」。
這些內容表面上在「賦能」,實則在持續加深新自由主義的內化邏輯:你是你自己的老闆,你要為自己的命運負責,你隨時都要處於最佳狀態。
這種意識形態之所以強大,不在於它多暴力,而在於它多「自然」——自然到我們幾乎無法察覺它的存在。我們以為自己在做選擇,其實是在制度設計下的自動導航;我們以為在追求自由,其實是在遵循市場的命令。這正是新自由主義的強韌之處:它不靠鎮壓,而靠滲透;它不叫你服從,而讓你甘心投入。當體制已經內建在我們的夢想與語言裡,要推翻它就不是喊幾句口號的事,而是要先學會看清我們的慾望是如何被製造出來的。
四、我們還能有其他選擇嗎?
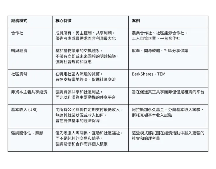
是的,而且這些選擇其實早就存在。合作社(cooperatives)就是一種有歷史、有實踐的替代經濟形式:
- 它們強調集體擁有與民主治理
- 決策由成員共同制定,利潤由成員共享
- 關係不是建立在競爭,而是互助與責任
不只如此,像是社區貨幣、互助經濟、共享平台的非商業化形式、甚至基本收入(UBI))的倡議,都在不同程度上試圖突破市場邏輯對生活的全面佔領。
重新想像經濟的本質,是回到一個問題:我們想怎麼活?
五、結語:是時候走出單一路徑的想像
資本主義不是自然秩序,新自由主義更不是唯一可能的未來。當我們開始質疑那些看似「理所當然」的制度安排,也就開啟了另一種生活的可能。
這並不容易。我們太習慣自我怪罪,也太熟悉績效導向。但如果我們願意從日常小處開始——支持合作型組織、參與社群經濟、分享而不是交換——我們就已經開始在資本主義之外,建構另一種生活的實驗場。
It's time!
不只是說說,而是真正開始問自己: 如果不是為了競爭與產出,我要怎麼生活?我們要怎麼一起生活?

跳脫晚期資本主義觀點的經濟模式

開啟另類經濟想像
筆者現為森林系一年級,平時關注較多的議題面向有:氣候危機、數位資本主義、教育創新,試圖用寫文章理清議題脈絡與自身觀點,未來會盡量更新,歡迎追蹤指教,筆者才疏學淺,非常需要指教XD
註:考慮寫作產出效率,文章多有使用AI工具輔助


















