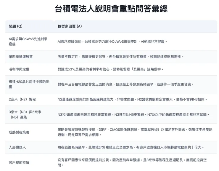
🚀 台積電法說釋出關鍵訊號,鴻海穩健配息與 AI 伺服器需求成長成焦點 嗨嗨~這裡是粉色花海女孩 🌸 週三(7/17)台積電(2330)Q2 法說會中釋出的多項重磅訊號,讓全球半導體與科技股風向再度轉向: 1. 單季 EPS 15.36 元,優於預期,且「幾乎未見新台幣升值對營益率的影響」 。 2. Advanced Packaging(先進封裝)需求驚人,CoWoS 產能將從 7 萬片/月,持續擴增至年底 11–12 萬片/月 。 這些訊號顯示,AI、5G 與高效能運算需求正推動晶圓代工產能全開,同時也帶動了下游組裝與伺服器代工廠——鴻海(2317)的想像空間。今天,就讓我帶妳一次看懂:

--- 2️⃣ 穩健配息:即使高成長也不燒股東錢 在 AI 伺服器需求旺季,許多成長股都犧牲配息來拉高 CAPEX,但鴻海卻選擇「一手抓成長、一手抓股息」: 2024 年配息 5.80 元,殖利率約 6.2% 2025 年配息預估 6.2–6.6 元,EPS 持續向 12~13 元逼近 穩定現金股利吸引長期存股族,不畏市場波動 這背後關鍵,在於鴻海超強的自由現金流生成能力:AI 伺服器、電動車與工業富聯三大引擎齊發,使得現金流充沛,既能滿足擴產,又能維持高配息。 --- 3️⃣ 投資人必看三大關鍵時點 (1) Q3 法說:產能利用率最新數字 留意鴻海在下半年是否宣布新廠投產節奏、機櫃出貨量指標。 (2) 客戶驗證與出貨啟動 關注 NVIDIA GB300、GB200 在中國與美國的交貨計畫是否順利,因為這直接決定鴻海機櫃產線的滿載率。 (3) 股息政策會議 每年 8 月開議息會前後,是配息水準公布的重磅時點,若業績驚喜,配息有望再提升。 抓住這三個時點,投資人就能同步參與業績成長+現金股利的雙重紅利! --- 🌷 粉色花海女孩小結 台積電在 Q2 法說會中釋出的高階封裝供不應求與強勁 AI 計算需求,無疑是鴻海伺服器事業的強心劑。 在此結構下,鴻海不僅擴產不燒光現金,還穩健配息,成為「成長股+股息股」雙重屬性的罕見標的。 如果你跟我一樣,看好 AI 世代的硬體商機,不妨把這三大關鍵時點 (Q3 產能、客戶出貨、配息會議) 記在行事曆上,準備乘勢而起吧~


























