分享段落
隨著AI應用的普及,最近這一年從事法律行業的人應該都深深感受到AI帶來的恐怖。許多人想到可以拿法律問題去問AI,而AI也往往都能提供看起來十分強大的解答,甚至只要丟問題給他,就可以直接生出一份格式完整、氣勢十足的書狀,讓人直接簽名後寄到法院。但AI生成的書狀真的可靠嗎? 筆者從事法律實務工作多年,本於毋枉毋縱的精神,以設計案例讓ChatGPT、Gemini、Grok三家不同AI軟體協助生成書狀,再從法律及實務角度,對AI產出的書狀進行評比。本文為第二集-Gemini篇。
要用來問AI、讓AI產生書狀的案例問題,跟評比AI回答的觀察重點,已經在第一集介紹過,於茲不贅。
第一集連結在這裡
以下就直接貼上同樣問題詢問Gemini後,Gemini 2.5提供的回答。


簡評
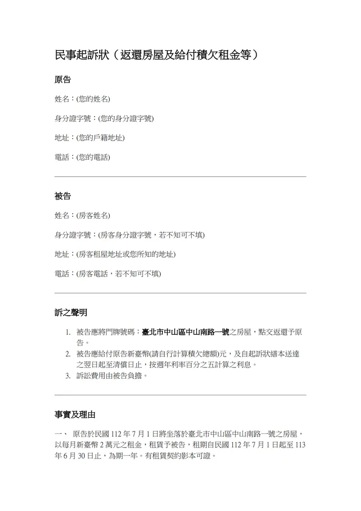
聲明欄
1、聲明第一項: 請求返還房屋部分,沒什麼大問題,一般會寫遷讓返還,但他寫點交返還也可以理解。
2、聲明第二項: 請求給付租金的格式正確,但他沒有按照使用者提供的資訊計算租金總額,只留白要使用者自己填入租金總額。
3、聲明第三項: 訴訟費用由被告負擔,沒啥問題。
Gemini的聲明基本上沒有什麼錯誤,但問題是:
1、沒有幫忙計算租金填進聲明,不知道該說是謹慎還是偷懶。
2、只有請求返還房屋、給付積欠的租金,沒有提到還可以請求被告持續占用房屋所生相當於租金之不當得利的問題。
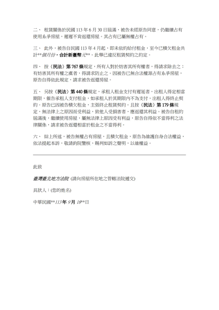
事實及理由欄
1、第一、二點:
描述事實經過的部分OK,而且第一點有明確引用租賃契約,作為事實的佐證。
2、第三點:
提及積欠租金、違反租賃契約的部分,敘事上跟引用規範沒問題,但沒有幫使用者計算出要請求的租金金額,留白叫使用者自己填。問題本身已經提供他足夠資訊了,他應該可以算得出來啊。
3、第四點:
(1)依民法第767條請求返還房屋,條文正確。
(2)但條文內容只引用到767條第1項後段所有物妨害除去、妨害防止請求權,反而沒有引用到請求返還房屋真正需要的767條第1項前段所有物返還請求權。雖然只要有寫到767條,法院還是看得懂,但錯就是錯。
4、第五點:
(1)主張被告於租約屆滿後,繼續使用房屋無法律上原因受有利益,應依民法第179條返還相當於租金之不當得利,這點是對的,但他沒有寫在聲明欄啊! 沒寫在聲明欄的內容,法院不會判決,光寫在理由欄,除非法院闡明讓原告追加變更聲明,不然寫了也是等於白寫。
(2)第五點前段引用民法第440條主張因被告積欠租金,原告終止租約,但題目提供的資訊是租期已經屆滿,租期滿了契約本來就結束了,不需要原告去終止,而且終止租約另外有麻煩的法律要件,並不是只要欠租就可以終止,多寫這個沒有好處。
結論: 6分 (滿分10分)
Gemini產出的這份書狀優於ChatGPT,因為聲明本身文義可以理解,且沒有明顯錯誤矛盾,寄到法院的話,法官可以知道原告要表達的意思據以審理,引用無關法條的程度也比ChatGPT輕微。Gemini沒有幫使用者計算要請求的租金金額,只留白叫使用者自己填空,是比較謹慎的作法,雖然對使用者不方便,但也不能說他錯。考量這份書狀還算可用,所以給他6分。
但這份書狀仍有幾個問題。姑且不論767條內容引用錯誤、跟沒事多寫到民法440條這兩點,畢竟這兩點很可能法官會直接忽略。比較大的問題是他在理由欄有考慮到租期屆滿後,被告仍持續占用房屋的不當得利問題(也就是要繼續付每個月2萬元給原告),但卻沒有呈現在聲明中,如果法官沒有闡明追加的話,這部分就不會變成判決內容,換句話說,就是會少告到這部分,很虧。
























