在現代企業營運中,招募流程圖不僅是人力資源部門的核心工具,更是確保企業人才引進有效率、有秩序的關鍵。本文將深入探討招募的流程以及如何繪製招募流程圖,為您提供一份全面的招募流程指南。

Ⅰ.招募流程
招募流程是企業為了吸引、篩選並最終錄用合適人才所遵循的一系列有序步驟。一個完整的招募流程通常包括以下幾個關鍵步驟:
1. 需求分析與職位定義
需求確定:企業根據業務發展需求,確定需要招募的職位及其職責要求。
職位描述:撰寫詳細的職位描述,包括工作職責、任職要求、教育背景、工作經驗等。
勝任力模型:制定或參考現有的勝任力模型,明確該職位所需的關鍵能力和素質。
2. 招募計畫制定
預算與時間表:根據職位的重要性和緊迫性,制定招募預算和時間表。
招募管道選擇:決定使用哪些招募管道,如公司網站、社群媒體、招募網站、獵人頭公司、校園招募等。
3. 發布職缺訊息
撰寫招募廣告:根據職位描述,撰寫吸引人的招募廣告文案。
發布廣告:將招募廣告發佈到選定的招募管道。
4. 履歷篩選與初步評估
履歷收集:收集應徵者的履歷。
履歷篩選:根據職位要求篩選符合條件的履歷。
初步評估:可能包括電話面試、線上測驗或初步篩選面試,以進一步縮小候選人範圍。
5. 面試安排與進行
面試通知:向篩選出的候選人發送面試邀請,包括面試時間、地點、面試官資訊等。
面試進行:進行結構化或非結構化面試,評估候選人的技能、經驗、文化契合度等。
多輪面試:對於關鍵職位,可能需要進行多輪面試,包括HR面試、部門經理面試、團隊面試等。
6. 背景調查與錄用決策
背景調查:對候選人的教育背景、工作經驗、職業道德等進行核實。
錄用決策:基於面試表現、背景調查結果和職位需求,做出錄用決策。
7. 薪資談判與錄用通知
薪資談判:與候選人就薪資、福利等進行協商。
錄用通知:向候選人發送正式的錄用通知書,明確職位職責、薪資待遇、入職時間等。
8. 入職準備與培訓
入職準備:為新進員工準備工位、辦公用品、系統帳號等。
入職培訓:組織新進員工參加公司文化、規章制度、職位技能等方面的培訓。
9. 試用期管理與評估
試用期安排:設定試用期期限,明確試用期間的工作目標和評估標準。
試用期評估:在試用期結束時,對新進員工進行評估,決定是否正式錄用。
10. 回饋與持續改進
招募效果評估:對整個招募流程進行評估,收集回饋,識別改善點。
流程優化:根據評估結果,招募流程持續優化,提升招募效率與品質。
Ⅱ.招募流程圖的作用
招募流程圖是一種視覺化工具,透過圖形和箭頭直觀地展示從職位需求分析到新員工入職的整個過程。其主要作用有:
明確步驟:幫助HR和招募團隊清楚了解每個招募階段的任務和責任,確保每個環節無縫銜接。
提高效率:透過標準化流程,減少不必要的延誤和重複勞動,加速招募進度。
最佳化決策:方便管理階層快速辨識瓶頸和問題區域,及時做出調整和最佳化決策。
訓練新人:對於新加入HR團隊的成員,流程圖是快速熟悉工作流程的有效手段。
Ⅲ.如何建立招募流程圖?
為了創建既美觀又實用的招募流程圖,選擇一款功能強大的繪圖軟體至關重要。 Visio、 Word 、Draw.io 、 ProcessOn等都是廣受歡迎的選擇,它們提供了豐富的符號庫、範本和匯出格式,方便團隊合作與分享。這裡主要講解如何使用ProcessOn來建立招募流程圖。
1. 開啟ProcessOn官網,進入個人檔案頁,點選新建建立流程圖。或進入範本新建頁,搜尋關鍵字「招募流程」篩選所需範本。
2. 依照招募流程的順序,拖曳流程圖製作器左側圖形庫中的圖形到畫布,用矩形表示各個步驟(如「需求分析」、「履歷篩選」等),點選圖形上的「+」用箭頭連接各步驟,表示流程方向,頂部工具列支援調整顏色、字體和佈局。

3. 根據需要將流程圖匯出為PDF、PNG或SVG格式,以便在報告或會議中展示。也可以直接產生連結將流程圖分享給相關人員,以便對方直接在線上查看或編輯。

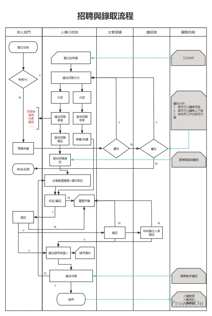
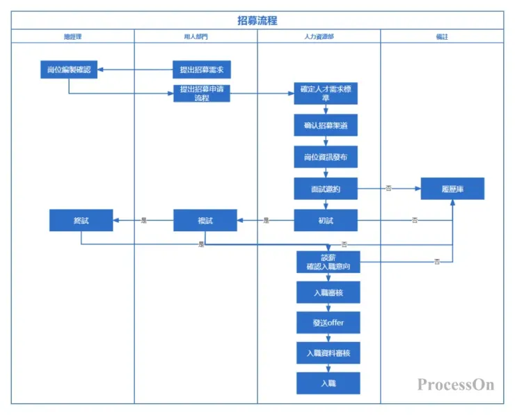
Ⅳ.招募流程圖模板
不同的企業的招募流程可能有些差異,這裡分享一些來自ProcessOn模板社群的招募流程圖模板,可以進行參考或修改使用。




招募流程圖不僅是招募工作的基礎框架,更是提升企業招募效率、保障合規性、優化候選人體驗的重要工具。透過精心設計和持續優化,企業得以建構一套高效、透明、人性化的招募體系,為企業的長期發展奠定堅實的人才基礎。
以上內容來自:如何製作招募流程圖?附免費模板 - ProcessOn
























