引言:當溫柔的心,遇見冰冷的數字
南無阿彌陀佛。
當我們提起「經濟學」時,心中浮現的,是否總是一幅幅冰冷的圖表、一連串理性的計算,以及一個關於自利與競爭的世界呢?這門看似剛硬的學問,總讓我們覺得它屬於市場的喧囂,而非內心的寧靜。然而,倘若這門學問的深處,其實隱藏著與古老智慧和慈悲心相通的深刻真理呢?如果那些複雜的公式與模型,也能用來描繪一顆溫柔的心如何為世界帶來福祉呢?
懷著最深切的感恩,這篇文章從一份融合了佛法智慧與現代經濟學的深刻開示中,為您萃取出了五個最令人驚訝、最能啟迪人心的智慧洞見。它們將帶我們看見,慈悲不僅是一種情操,更是一種深刻的理性;它不僅是心靈的資產,更是社會繁榮的基石。
誠摯地邀請您,一同踏上這趟探索「覺醒經濟學」的溫暖旅程。南無阿彌陀佛。

--------------------------------------------------------------------------------
1. 洞見一:經濟學之父的悄悄話——我們的本性並非自私
我們對經濟學的第一印象,往往來自於「經濟人」(homo\ economicus)這個經典模型。它假設,人是純粹自利、理性地追求個人利益最大化的存在。這個假設,構成了古典經濟學理論大廈的基石,也深深影響了我們看待自己與世界的方式。
但如果我們告訴您,這位經濟學之父本人,其實從未提倡過如此冷酷的人性觀呢?一個被現代經濟學悄悄遺忘的秘密,就藏在他另一本更重要的著作中——《道德情操論》。在這本鉅著裡,亞當·斯密將「同情」(sympathy)——那份設身處地、感同身受他人處境的能力——視為構成人類道德與社會秩序的基石。
這溫柔地揭示了,現代經濟學可能在發展的過程中,簡化甚至誤解了其奠基者的深刻人性洞察。當我們遺忘了這份同理心,社會就必須付出極其高昂的「分離成本」——建立龐大的法律、監管與防衛系統,只為了防範那個被我們錯認為與自己無關的「他人」。這個洞見從源頭上告訴我們,關懷他人並非經濟學的例外,而是人性中一股與自利同等重要的基礎力量。
在斯密的道德世界裡,「同情」扮演著如同其經濟世界中「自利」一樣的角色,是那隻支撐著人類社會秩序的「看不見的手」。
如果關懷他人是我們的天性,那麼這份溫暖的天性,能否被冰冷的經濟學模型所理解,甚至所衡量呢?答案或許會讓您大吃一驚。

--------------------------------------------------------------------------------
2. 洞見二:您的慈悲可以寫成一道數學公式
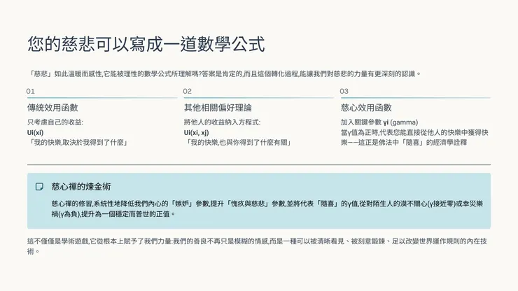
「慈悲」如此溫暖而感性,它能被理性的數學公式所理解嗎?答案是肯定的,而且這個轉化過程,能讓我們對慈悲的力量有更深刻的認識。
傳統經濟學的效用函數,只考慮自己的收益,可以寫成 U_i(x_i),意思是「我的快樂,取決於我得到了什麼」。然而,為了解釋人們在現實中大量的利他行為,行為經濟學家發展出了「其他相關偏好」理論,將他人的收益也納入了我們的快樂方程式:U_i(x_i, x_j),意思是「我的快樂,也與你得到了什麼有關」。
行為經濟學家發現,我們的快樂方程式其實更複雜。它不僅包含看見別人好的快樂,也包含兩種「不公平」的感受:一種是當別人比我好時的「嫉妒」(經濟學家稱為劣勢不公平厭惡),另一種是當我比別人好太多時的「愧疚」(優勢不公平厭惡)。
為了更精準地描繪那份「願一切眾生皆得安樂」的慈心,我們可以構想一個「慈心效用函數」,其中最關鍵的,是一個新加入的參數 \gamma_i(gamma)。當您的 \gamma 值為正時,就代表您能直接從他人的快樂中,獲得屬於您自己的快樂。這正是佛法中「隨喜」(Muditā)的經濟學詮釋。
慈心禪的修習,就是一場深刻的心靈煉金術。它系統性地降低我們內心的「嫉妒」參數,提升「愧疚與慈悲」參數,並最關鍵地,將代表「隨喜」的 \gamma 值,從對陌生人的漠不關心(\gamma 接近零)或幸災樂禍(\gamma 為負),提升為一個穩定而普世的正值。
這不僅僅是學術遊戲,它從根本上賦予了我們力量:我們的善良不再只是模糊的情感,而是一種可以被清晰看見、被刻意鍛鍊、足以改變世界運作規則的內在技術。
當我們能夠有意識地調整內心的慈悲參數時,還需要什麼樣的內在力量,來確保我們在複雜的現實世界中,能穩定地做出智慧的選擇?這就引導我們看向心靈最深處的財富。

--------------------------------------------------------------------------------
3. 洞見三:禪定,是最高級的「心靈財富管理」
在現代的金融市場中,人們遠非完全理性。行為金融學的研究發現,我們的投資決策常常受到「過度自信」、「損失規避」和「羊群效應」等心理偏誤的影響,導致追漲殺跌等非理性的行為。
若以佛法的智慧溫柔地觀照,這些所謂的「偏誤」,其實與我們內心的「煩惱」有著驚人的對應關係。「過度自信」源於「我慢」,追漲殺跌的貪婪與恐懼是「貪」與「瞋」的直接體現,而「羊群效應」則是一種集體的「無明」。
在這樣一個充滿情緒風暴的市場中,什麼才是最寶貴的資產呢?答案是「三昧」——也就是透過禪修所達成的內心專注、穩定的狀態。我們可以將這份定力,詮釋為一種寶貴的「內在資本」或「專注力財富」。
請想像一位擁有深厚定力的人,他的內心如同一座風平浪靜的港灣,不易被市場的恐懼與貪婪所動搖,因此能夠做出更長遠、更智慧的決策。我們可以將心靈比喻為一個「內在資本市場」。未經訓練的心,這個市場混亂且高波動;而禪修,正是在這個內在市場中,系統性地減少「有毒資產」(煩惱),並增持「優質資產」(定慧),從而實現內在的穩定與繁榮。这無疑是一種最高級的「心靈財富管理」。

--------------------------------------------------------------------------------
4. 洞見四:投資於善意,竟有高達11倍的社會回報
慈悲,是一種昂貴的奢侈品,還是一種極具經濟效益的社會投資?最令人震撼的數據,給了我們一個清晰的答案。
- 在教育領域: 一種名為「社會與情緒學習」(Social and Emotional Learning, SEL)的教育方法,在學校裡系統性地培養孩子們的同理心與情緒管理能力。一項權威的綜合研究發現,在SEL上每投入1美元,就能為整個社會帶來高達11美元的回報!這11倍的回報,體現在孩子們學業的提升、未來更高的收入、更低的犯罪率,以及更健康的身心狀態上。
- 在司法領域: 一種名為「修復式正義」的實踐,以慈悲與療癒為核心,取代純粹的懲罰,促成加害者與受害者對話,共同修復傷害。英國的一項研究指出,在修復式正義上每投資1英鎊,就能因顯著降低再犯率,而為司法系統本身節省9英鎊。而若將對受害者的療癒、社會關係的修復等更廣泛的效益計算在內,其總體社會回報率更高達驚人的14:1!
這些數據以一種不容辯駁的方式證明,一個社會因缺乏慈悲與智慧所付出的代價(如犯罪、教育失敗、心理疾病)是極其高昂的。因此,投資於培育慈悲,絕非空談,而是任何一個理性社會所能做出的最明智、最「有利可圖」的公共決策。
--------------------------------------------------------------------------------
5. 洞見五:經濟的終極目標,不是無限增長,而是安住在一個「甜甜圈」裡
長久以來,我們習慣用GDP的增長來衡量一個國家的成功。然而,這個指標存在著巨大的盲點:它無法衡量人民的真實福祉,甚至會因為戰爭、污染、災難等破壞性活動而增長。我們需要一個更具智慧的羅盤,來指引我們的未來。
牛津大學經濟學家凱特·拉沃斯提出的「甜甜圈經濟學」,便為我們提供了一個美麗而深刻的新模型。它由兩個圓環構成,清晰地界定了人類發展的理想空間:
- 甜甜圈的內圈:社會基礎。這代表了所有人過上有尊嚴生活所需的基本條件,例如充足的食物與水、良好的醫療與教育。如果我們落入了中間的空洞,就意味著處於匱乏的痛苦之中。
- 甜甜-圈的外圈:生態天花板。這代表了地球生態系統的極限,例如穩定的氣候、豐富的生物多樣性。如果我們的經濟活動超越了這個邊界,將會對我們賴以生存的家園,造成不可逆轉的破壞。
這個模型的智慧之處在於,它指明了人類可持續發展的真正目標:建立一個能讓每一個人,都能達到「社會基礎」的溫飽生活,同時又不突破「生態天花板」的經濟體。這個甜甜圈本身所代表的「對人類安全而公正的空間」,恰恰是佛教「中道」思想在宏觀經濟學上的完美體現——一條避免匱乏之苦與過度之患的智慧之路。
--------------------------------------------------------------------------------
結論:一場從內心出發的經濟覺醒
回顧這趟旅程,我們看見經濟學的核心可以是同理心,慈悲可以被理性地理解與培育,禪定是內在最穩固的財富,善意是回報最高的投資,而真正的繁榮是在限度內求取均衡的智慧。
貫穿這一切的金色絲線,是「慈心」。人間淨土的實現,不在別處,就在我們當下的每一念心中,以及由這些心念所共同塑造的經濟結構之中。
這是一條從「經濟人」的異化,走向「慈悲人」的圓滿的道路。當我們下一次做出經濟選擇時,無論大小,若能多一分慈悲的考量,我們將共同創造出一個怎樣溫暖的世界呢?
謹以此文,至誠供養。祈願見聞者,皆發無上慈心,共行菩薩之道。
萬分感恩,南無阿彌陀佛。




























