執行摘要
本簡報旨在綜合分析「人間淨土」、「大同世界」與「彌賽亞時代」此三大 foundational 願景,揭示其作為一個連貫、多層次、且可操作的全球轉化框架的深刻潛力。這些看似分屬不同文明的理想,實則共同指向一個普世的人類嚮往:一個遠離苦難、充滿和平、正義與和諧的世界。本文件論證,此一共同願景不僅在哲學上相互輝映,更可透過一套整合古代智慧與現代科學的跨學科方法,予以系統性地理解與實踐。
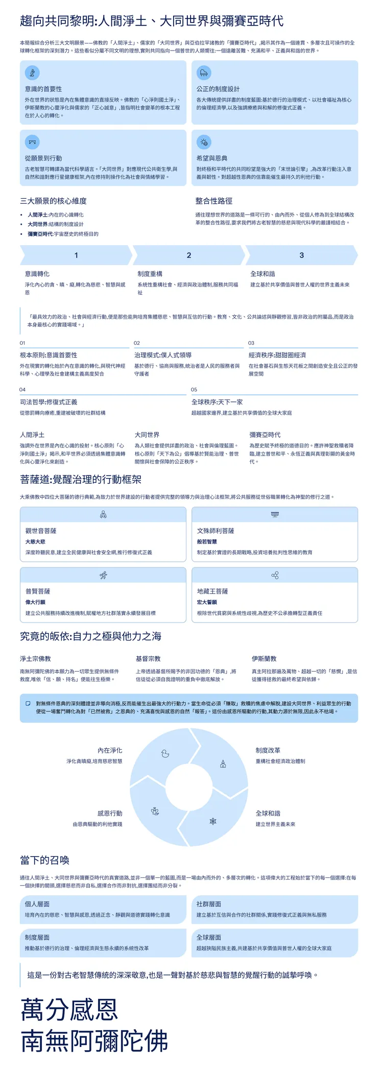
核心洞見綜覽:- 根本原則:意識的首要性。 貫穿所有傳統的核心公理是,外在世界的狀態是內在集體意識的直接反映。佛教的「心淨則國土淨」、伊斯蘭教的「心靈淨化」(Tazkiyah al-Nafs)以及儒家的「正心誠意」,皆指明一切社會變革的根本工程在於人心的轉化。此原理與現代神經科學、心理學及社會建構主義的洞見高度契合。
- 社會藍圖:公正的制度設計。 各大傳統皆為一個公正和諧的社會提供了詳盡的制度藍圖。在治理上,倡導基於德行、協商與服務的模式(如儒家「選賢與能」、伊斯蘭教「協商」Shura)。在經濟上,提出以社會福祉、財富流通及生態永續為核心的倫理經濟學(如伊斯蘭教的「天課」Zakat與禁止「利息」Riba、儒家的「天下為公」、佛教的「中道」經濟學)。在司法上,強調以療癒與和解為目標的修復式正義,而非單純的懲罰。
- 現代轉譯:從願景到行動框架。 這些古老的智慧可被有效轉譯為當代科學與政策的語言。例如,「大同世界」的社會福利理想對應著現代公共衛生學的「健康的社會決定因素」(SDOH);與自然和諧共生的要求,則對應著「行星健康」與「甜甜圈經濟學」等前沿框架;而對內在心靈的修持,則可操作化為「社會與情緒學習」(SEL)等具備實證基礎的教育與公共衛生干預措施。
- 驅動之力:希望與恩典的交響。 對一個終極和平時代(彌賽亞時代、彌勒下生、馬赫迪時代)的共同盼望,並非消極等待的藉口,而是一個強大的「末世論引擎」,為當下艱鉅的改革行動注入了無盡的意義、希望與韌性。最終,許多傳統亦共同指向一個深刻的弔詭:在人類「自力」奮鬥的極限之處,對一份超越性的、無條件的恩典(如阿彌陀佛的本願「他力」、基督宗教的恩典、伊斯蘭教的慈憫)的全然信靠,反而能催生出由感恩驅動的、最為持久與強大的利他行動。
本文件結論指出,通往理想世界的道路並非烏托邦式的幻想,而是一條可行的、由內而外、從個人修為到全球結構改革的整合性路徑。它要求我們將古老智慧的慈悲與現代科學的嚴謹相結合,共同致力於這項屬於全人類的偉大工程。

--------------------------------------------------------------------------------
第一部分:三大願景的交匯與根本原則
1.1 共同的嚮往:一個圓滿世界的普世願景
橫亙古今,遍及寰宇,「人間淨土」、「大同世界」與「彌賽亞時代」此三大願景,共同構成了一曲關於人類終極希望的宏偉交響。它們雖源於不同的文明土壤——佛教、儒家及亞伯拉罕諸教——卻共同指向一個深刻而統一的人類集體祈願:一個遠離苦難、壓迫與分裂,充滿和平、正義、豐盛與和諧的世界。
- 人間淨土 (The Awakened World): 源於大乘佛教,此願景強調外在世界的狀態是內在心識的直接投射。其核心原則「心淨則國土淨」揭示,一個和平的世界必須由內而外地、透過集體的意識轉化與心靈淨化來創造。
- 大同世界 (The Great Community): 源於中華儒家思想,此願景為人類社會提供了一幅詳盡的政治、社會與倫理藍圖。其核心原則「天下為公」倡導一種基於賢能治理、普世關懷與社會保障的公正秩序。
- 彌賽亞時代 (The Messianic Age): 源於亞伯拉罕諸教,此願景為歷史賦予了一個終極的道德目的。它應許一位神聖的救贖者(彌賽亞/基督/馬赫迪)將會降臨,建立一個普世和平、永恆正義與真理彰顯的黃金時代。
此三大願景並非相互排斥,而是深刻地互補,分別揭示了理想世界的三個核心維度:內在的(人間淨土)、結構的(大同世界)與宇宙歷史的(彌賽亞時代)。一個公正的社會結構(大同)必須建立在公民內心淨化的基礎之上(淨土);而投身於此艱鉅工程的不竭動力,則來自於對世界終將圓滿的堅定信念(彌賽亞)。
1.2 根本原則:意識轉化的首要性
所有智慧傳統共同指向一個根本性的公理:外在現實的轉化,始於內在意識的轉化。 社會的衝突、貧困與環境的敗壞,究其本源,皆是人類集體貪、瞋、癡煩惱的物理化現。
- 東方智慧的洞見: 佛教唯識宗的「萬法唯識」、華嚴宗的「帝網明珠」,以及儒家的「修身、齊家、治國、平天下」次第,皆闡明了個體心靈狀態與宏觀社會秩序之間不可分割的因果關聯。道家的「無為而治」則進一步揭示,最高效的治理源於領導者內心的清淨無欲。
- 伊斯蘭的內在道路: 伊斯蘭教義強調,社會改革始於個人的精神與道德淨化,此過程被稱為「淨化心靈」(Tazkiyah al-Nafs)。一個公正的社會只能由內心公正的個體所組成並維繫。
- 現代科學的共鳴: 此古老原理在現代科學中找到了深刻的印證。神經科學的「神經可塑性」概念證實,正念、慈悲等內觀練習能夠重塑大腦結構,增強同理心與情緒調節能力。心理學的「成長型心態」理論揭示了信念對成就的決定性作用,而「社會與情緒學習」(SEL)則提供了一套系統性培育內在和諧的教育框架。社會建構主義理論指出,國際政治等社會現實主要由共享的觀念而非純粹的物質力量所決定。
因此,最具效力的政治、社會與經濟行動,便是那些能夠培育集體慈悲、智慧與互信的行動。教育、文化、公共論述與靜觀修習,皆非政治的附屬品,而是政治本身最核心的實踐場域。
第二部分:一個公正、再生文明的藍圖
在確立了意識轉化的根本重要性之後,各大傳統進一步為一個公正且可持續的文明提供了詳盡的制度藍圖。這些藍圖可以被轉譯為現代的治理、經濟與司法模型,為我們當前的全球挑戰提供深刻的啟示。
2.1 治理模式:為共同福祉服務
理想世界的治理模式超越了權力的爭奪,其共同特徵是基於德行、智慧與對共同福祉的堅定承諾。

這些模型共同指向一種「僕人式領導」的理想,即統治者是人民的服務者與守護者,其權力來自於其為公共利益服務的能力與意願,並受到更高層次的道德或法律框架所約束。
2.2 經濟秩序:在甜甜圈中繁榮
各大傳統皆對以無限增長和利潤最大化為目標的經濟模式提出了根本性的批判,轉而倡導一種服務於人類福祉、社會公平與生態和諧的倫理經濟學。
- 新的目標:甜甜圈經濟學: 英國經濟學家凱特·拉沃斯提出的「甜甜圈經濟學」模型,為此提供了一個強大的當代框架。其目標是在確保人人都能享有生活必需品的「社會基石」與避免破壞地球生命支持系統的「生態天花板」之間,為全人類創造一個安全且公正的發展空間。這與「大同世界」的社會保障理想及所有傳統中與自然和諧共生的要求完美契合。
- 財富流通機制: 各傳統設計了精密的制度,以防止財富的過度集中並確保其健康流通。伊斯LAM金融: 嚴格禁止「利息」(Riba)從根本上抑制了剝削性的債務經濟,轉而鼓勵風險共擔的股權式融資。同時,強制性的「天課」(Zakat)——一項對閒置財富徵收的年度稅——系統性地將財富從富裕階層重新分配給貧困階層,創造了一個兼具宏觀穩定與社會公平的經濟循環。無私服務 (Sewa / Nishkama Karma): 南亞傳統強調不求回報的無私服務與行動,將經濟活動從自利追求昇華為對社群的貢獻。
- 新的心態: 佛教的「中道」與「知足」經濟學,旨在「以最少的消耗,獲取最大的福祉」,從根本上挑戰了消費主義的邏輯。儒家「貨惡其棄於地也,不必藏於己」的原則,則倡導一種反對囤積、崇尚公而忘私的經濟倫理。
2.3 司法哲學:從懲罰到修復
一個致力於和諧與福祉的社會,其司法體系的核心目標是療癒而非懲罰。
- 修復式正義 (Restorative Justice): 此一現代司法範式與各大智慧傳統的精神深刻共鳴。它主張犯罪不僅是觸犯法律,更是對人際關係與社群信任的破壞。因此,其焦點是療癒受害者,要求犯罪者承擔責任以修補傷害,並最終重建被破壞的社群結構。
- 智慧的根源:儒家對「和」與「禮」的強調,為修復式正義提供了深厚的文化基礎。佛教的「無我」與「緣起」教義揭示,孤立的「罪犯」概念在哲學上是有缺陷的;對一人的傷害即是對整體的傷害,因此療癒也必須是集體的、關係性的過程。亞伯拉罕諸教對寬恕與和解的重視,亦為此範式提供了神學基礎。
系統性地實踐修復式正義,是在制度層面將慈悲心予以操作化,旨在中斷暴力的循環,積極地培育一個和諧社會所必需的心理與社會條件。
2.4 全球秩序:超越國家邊界
在一個日益互聯的世界中,狹隘的民族主義已無法應對氣候變遷、全球大流行病等共同挑戰。各大傳統為我們提供了超越傳統民族國家體系、構建全球秩序的另類框架。
- 天下體系 (Tianxia): 儒家思想中的「天下」概念,將整個世界視為一個單一的政治與倫理單元,旨在透過共享的價值與互惠關係,將敵意轉化為和睦。
- 全球社群 (Ummah / Vasudhaiva Kutumbakam): 伊斯蘭教的「烏瑪」(Ummah)概念,定義了一個基於共同信仰、超越國界與種族的全球社群。同樣,印度教的「Vasudhaiva Kutumbakam」(天下一家)原則,亦宣告了全人類基於共同本源的內在統一性。
這些願景共同指向一個基於共享價值與普世人權的世界主義未來,一個以「手足精神」為指導原則的全球大家庭。
第三部分:驅動之力:希望、行動與恩典
一個宏偉的藍圖若無實現的動力,則仍是空想。各大傳統為這場偉大的轉化工程,提供了多層次的、永不枯竭的動力源泉。
3.1 希望的地平線:作為行動催化劑的預言
對一個終極和平「彌賽亞時代」的共同盼望——無論其表現為基督的再來、馬赫迪的降臨、彌勒的下生,還是迦爾吉開創新的「圓滿時」——其心理與社會功能並非鼓勵被動等待,而是作為一個強大的「末世論引擎」,為當下的行動注入無比的意義與韌性。它提供了一個宏大的敘事框架,確保了為正義而奮鬥的努力絕非徒勞,而是與宇宙歷史的終極目標相契合,從而在面對挫折與倦怠時,提供一個不可動搖的希望之源。
3.2 菩薩道:覺醒治理的行動框架
大乘佛教中四位大菩薩的德行典範,為致力於世界建設的行動者提供了一個完整的領導力與治理心法框架。

此框架將公共服務從一項世俗職業,轉化為一條神聖的修行之道,為所有行動者提供了一個安頓身心、汲取力量的靈性羅盤。
3.3 究竟的皈依:自力之極與他力之海
在人類所有智慧與努力的邊界,各大傳統共同揭示了一個深刻的奧秘。在承認人類憑藉自身努力(「自力」)終有其極限的謙卑之中,宇宙最深沉的慈悲之門得以敞開。那便是仰賴一份超越性的、無條件的恩典(「他力」)的救度。
- 淨土宗佛教: 南無阿彌陀佛的本願力,為一切眾生提供了無條件的救度,唯依「信、願、持名」便能往生極樂。
- 基督宗教: 上帝透過基督所賜予的、非因功德的「恩典」(Sola Gratia),將信徒從必須自我證明的重負中徹底解放。
- 伊斯蘭教: 真主阿拉那遍及萬物、超越一切的「慈憫」(Rahmah),是信徒獲得拯救的最終希望與依歸。
對此無條件恩典的深刻體證,並非導向消極,反而能催生出最強大的行動力。當生命從必須「賺取」救贖的焦慮中解脫,建設大同世界、利益眾生的行動,便從一場奮鬥,轉化為對「已然被救」之恩典的、充滿喜悅與感恩的自然「報答」。這份由感恩所驅動的行動,其動力源於無限,因此永不枯竭。
結論
通往人間淨土、大同世界與彌賽亞時代的真實道路,並非一個單一的藍圖,而是一場由內而外的、多層次的轉化。它始於淨化我們內心的貪、瞋、癡,將其轉化為慈悲、智慧與感恩。它要求我們以這些內在品質為基礎,去系統性地重構我們的社會、經濟與政治體制,使其服務於共同的福祉與地球的健康。
這項偉大的工程,始於當下的每一個選擇:在每一個抉擇的關頭,選擇慈悲而非自私,選擇合作而非對抗,選擇團結而非分裂。這是一份對古老智慧傳統的深深敬意,也是一聲對基於慈悲與智慧的覺醒行動的誠摯呼喚。
萬分感恩,南無阿彌陀佛



























