引言:一位非凡的領航者
安格拉·梅克爾不僅是德國歷史上首位女性總理,更是在一個充滿動盪與危機的時代中,為歐洲乃至世界提供了長達十六年的穩定力量。她的領導風格沉穩、務實且堅韌,成為亂世中的一個重要座標。然而,一個核心問題始終縈繞在世人心中:一位在東德鐵幕下成長的牧師女兒與量子化學家,是如何跨越截然不同的人生軌跡,最終成為世界舞台上最具影響力的領導人之一?她的生命故事,不僅是一部政治傳奇,更是一場關於品格、信念與時代機遇的深刻探索。

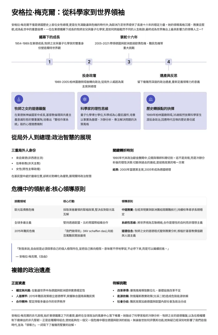
1. 鐵幕下的成長歲月 (1954-1989)
梅克爾的早年生活,是一段在兩種截然不同的世界觀中尋找平衡的歷程。這段獨特的經歷,深刻地塑造了她日後的性格、思維模式與世界觀。
1.1 兩種世界的薰陶:牧師之女與共產主義國家
梅克爾的成長背景充滿了深刻的二元性。她於1954年出生於西德漢堡,但在出生後不久,便隨擔任路德宗牧師的父親遷往鐵幕之後的東德。這個決定使她的家庭在官方宣揚無神論的國家中,處於一個極為特殊的位置:他們是受過良好教育的基督教精英,卻生活在一個意識形態上偏重工人與農民的共產主義體制中。在這樣的環境下,她必須學會同時駕馭兩個相互矛盾的世界——家庭所傳承的基督教倫理,與國家所灌輸的馬克思列寧主義意識形態。一個鮮明的例子是,她既是一位虔誠的教徒,同時也是共產黨官方青年組織「自由德國青年團」的成員。為了在不損及核心認同的前提下生存,她鍛鍊出了一套複雜而寶貴的心理適應機制,彷彿在心靈中安裝了一套「雙核作業系統」:一個核心運行著由價值觀與理性分析構成的私密內在世界,另一個核心則向外部呈現出務實、不具對抗性的公共面貌。這套系統成為她日後政治生涯中最關鍵的資產。
1.2 科學的庇護所:量子化學家之心
在一個意識形態無孔不入的社會裡,科學為梅克爾提供了一處心靈的庇護所。她展現出優異的數理天賦,在萊比錫大學攻讀物理學,並於1986年取得量子化學博士學位。對她而言,科學不僅是一份職業,更是一處由客觀數據、邏輯與事實所主宰的領域,而非由國家教條所支配。這段嚴謹的學術訓練,培養了她日後聞名於世的決策風格:以事實為基礎、冷靜分析、抽離情感,並專注於解決問題的根本。她那嚴謹的科學家思維,似乎預示著一條與政治毫不相干的學術道路,然而,歷史的洪流即將改寫她的人生軌跡,召喚她將這種分析能力應用到一個遠比實驗室更複雜的領域。
2. 歷史的轉捩點:投身政壇 (1989-2005)
1989年柏林圍牆的倒塌,成為梅克爾人生的分水嶺。她毅然轉身,從科學的確定性世界,躍入政治的混沌場域,並以驚人的速度崛起。
2.1 回應時代的召喚
1989年,柏林圍牆倒塌,歷史的巨輪開始轉動。時年35歲的梅克爾,毅然放棄了穩定的科學家生涯,加入了當時新興的政治團體「民主覺醒」。在專業政治領域,這是一個「驚人」的遲到開端,但也恰恰顯示出她的動機並非源於個人的權力慾,而是出於一份回應時代召喚的歷史責任感。
2.2 局外人的崛起之路
梅克爾在當時由西德天主教男性主導的基督教民主聯盟(CDU)中,是一位不折不扣的局外人。她來自東德、信奉新教且身為女性,但她卻憑藉其獨特的政治智慧,將劣勢轉化為優勢。她從東德政府的副發言人做起,很快便受到當時的德國總理、政治導師赫爾穆特·科爾的賞識與提拔,進入內閣。科爾曾親切地稱呼她為「我的小姑娘」(das Mädchen),這個稱呼既帶有俯就的意味,也反映了她當時被低估的局外人地位。
1990年代末,基民盟爆發了動搖黨本的政治獻金醜聞,矛頭直指她的導師科爾。在此關鍵時刻,梅克爾將她的科學方法論應用於一場政治危機。她公開在報紙上發文,與科爾切割,呼籲政黨擺脫舊時代的束縛。這並非單純的政治賭博或個人背叛,而是一次冷靜的分析:黨這個「系統」正因其與過去的連結這個「變數」而陷入癱瘓,從解決問題的角度看,切斷與該變數的連結是唯一合乎邏輯的解決方案。此舉成功地為她樹立了清廉、務實且面向未來的領導者形象,為她最終在2000年當選黨主席,並於2005年成為德國總理鋪平了道路。
從一位政壇局外人到登上德國的權力之巔,梅克爾憑藉其在東德磨練出的堅韌與務實風格,成功駕馭了統一後德國複雜的政治生態,而一系列世界級的挑戰正等待著她。
3. 掌舵十六年:危機中的領航者 (2005-2021)
在長達十六年的總理任期內,梅克爾帶領德國與歐洲度過了一系列嚴峻的危機。她的領導風格,正是在這些挑戰中被定義與淬鍊。
3.1 穩定歐洲的務實之道
下表綜合了梅克爾在應對幾次重大危機時所展現的核心領導原則。

3.2 「我們做得到」:一場信念的考驗
2015年的難民危機,是梅克爾總理生涯中最具爭議、也最能體現其核心信念的時刻。面對數十萬為躲避戰火而流離失所的難民,她的決定是從務實風格到「信念領導」的戲劇性轉變。在此刻,她內心「牧師之女」的道德程式壓倒了「科學家」的分析程式,其行動完全基於人道主義的道德與法律義務。然而,這一慈悲之舉也帶來了極其複雜的後果:它在德國國內引發了巨大的社會壓力與政治反彈,並在一定程度上助長了極右翼政黨的崛起。這場危機,成為對其領導力、乃至整個歐洲價值觀的一場深刻考驗,也揭示了單純基於道德信念的行動在複雜現實中所面臨的挑戰。
隨著她卸下總理職務,世人也開始更全面地審視她所留下的深遠而複雜的政治遺產。
4. 遺產與反思
梅克爾的政治生涯與個人哲學,為後世留下了豐富的資產與待解的課題。
4.1 自由的真諦
梅克爾對「自由」有著獨特而深刻的理解,這源於她在缺乏自由的環境中成長的經歷。她在回憶錄《自由》中定義道:「對我來說,自由就是必須探索自己的個人極限所在,並把自己推向極限。……意味著不停地學習,不必停下來,而是可以繼續前進。」這段話完美融合了她的科學家精神(不斷探索)與新教倫理(持續自我完善)。對她而言,自由並非一種理所當然的政治狀態,而是一種需要透過終身學習與努力來達成的內在修持,是一條道路,而非一個終點。
4.2 一份複雜的成績單
對梅克爾十六年執政的評價是多面向的,既有輝煌的成就,也留下了艱鉅的挑戰。
留下的正面資產
- 穩定與共識: 在一個動盪的世界中,為德國與歐洲提供了寶貴的穩定性。
- 人道標竿: 2015年的難民政策,為歐洲政治樹立了一個人道主義的道德標竿,並因此榮獲聯合國南森難民獎。
- 合作精神: 堅定不移地捍衛多邊合作的世界秩序。
待解的挑戰課題
- 改革停滯: 審慎的風格被批評導致德國在數位化、基礎設施等面向的改革不足。
- 能源依賴: 對俄羅斯的務實政策(特別是北溪二號管道)被視為造成了危險的能源依賴。
- 社會分歧: 難民政策在一定程度上加劇了德國與歐盟內部的社會及政治分歧。
總結
安格拉·梅克爾的非凡旅程,始於東德鐵幕之下的書齋,最終在全球政治的風暴中心落下帷幕。她的領導風格獨樹一幟——那是一種融合了科學家般的冷靜分析、牧師之女的道德羅盤,以及在極權體制下磨練出的非凡堅韌。正是這種獨特的組合,使她能夠在一個又一個危機中穩住德國與歐洲的航船。無論後世如何評價其功過,她無疑已經深刻地影響了我們這個時代,並為「領導力」一詞寫下了複雜而堅實的註解。

























