導言:危機中的領導力典範
十五世紀初的法蘭西,是一片在百年戰爭的漫長陰影下呻吟的土地。軍事上的連年潰敗、王室內部的血腥傾軋、以及一紙《特魯瓦和約》所帶來的亡國之辱,共同將整個民族推入了深淵。這不僅是政治與軍事的危機,更是一場深刻的精神危機,整個社會普遍陷入了一種「集體性的絕望」與「習得性無助」的狀態,人們普遍相信抵抗是徒勞的,失敗已是注定的命運。
在此歷史脈絡下,聖女貞德的出現,為領導力研究提供了一個分析危機中非凡領導力如何生成的經典案例。本文的核心論點是:韋伯的魅力型權威理論解釋了貞德領導力的機遇如何產生,但唯有透過對其轉化型領導行為的細緻分析,才能揭示她如何將此一不穩定的機遇,轉化為一場持久的心理與軍事逆轉——一個其內在不穩定性最終吞噬了其催化劑的過程。本文將運用馬克斯·韋伯的權威理論與轉化型領導的「四個I」模型作為核心分析框架,系統性地剖析貞德的領導實踐,並進一步從社會心理學視角探討其對重塑民族集體意志的深遠影響。本研究旨在透過這一深刻的歷史個案,為當代領導力理論與實踐提供具歷史深度的啟示。

--------------------------------------------------------------------------------
第一部分:魅力型權威的崛起與隕落——韋伯權威理論之應用
透過馬克斯·韋伯的理論透鏡進行分析,可以揭示聖女貞德的權威並非憑空出現,而是被猛然推入一個因法蘭西傳統與法理結構災難性崩潰所造成的權力真空中。本部分旨在闡明她如何完美地體現了「魅力型權威」的理想類型,並論證此種權威所內含的革命性力量,與其最終無法避免的悲劇性脆弱。
理論框架:韋伯的三種權威類型
馬克斯·韋伯在其社會學研究中,提出了三種合法統治權威的「理想類型」,用以解釋權力服從的基礎:
- 傳統型權威 (Traditional Authority):其合法性源於對「永恆的昨日」的信仰,即相信傳統與習俗的神聖性。人們服從的是由悠久傳統所賦予地位的領袖個人,如世襲君主。
- 法理型權威 (Rational-Legal Authority):其合法性基礎是對法律規章之正當性的信仰。人們服從的不是領袖個人,而是其所處的合法職位與其所代表的法律體系。
- 魅力型權威 (Charismatic Authority):其合法性來自追隨者對領袖個人所具備的「非凡、超自然或神聖品質」的信仰。人們的服從純粹「因為相信他」,而非出於傳統或法律。
歷史的真空:既有權威的崩潰
在貞德的時代,法蘭西的傳統型與法理型權威正瀕臨全面崩潰,這為魅力型權威的出現創造了完美的歷史條件。
傳統型權威的失能
法蘭西的傳統型權威,主要體現在世襲的君主與貴族階級。然而,當時的貴族階級深陷於勃艮第派與阿馬尼亞克派的血腥內戰之中,其作戰方式仍依賴於早已過時的「騎士戰爭傳統」,是一種效率低下的「經驗法則」。這種基於血統的傳統權威,因其內鬥與無能,早已喪失了帶領國家走出危機的公信力。
法理型權威的腐化
法理型權威的代表——教會的司法系統——同樣失去了其正當性。在貞德最終的審判中,由親英主教主持的魯昂宗教法庭,淪為服務於英格蘭政治目的的工具。這場審判的程序充滿瑕疵,其目的並非追求真理,而是進行一場「政治迫害」,旨在將貞德定罪為異端,從而摧毀她使命的神聖性。此舉徹底扭曲並摧毀了其法理正當性。
貞德作為魅力型權威的化身
在這樣一個倫理與權威的真空中,聖女貞德的領導完美地符合了魅力型權威的所有特徵:
- 源於危機:她的出現,正值法蘭西民族精神與政治秩序全面崩潰的最低谷。在既有權威無法提供出路時,人們極度渴望一個全新的、能夠帶來希望的權威來源。
- 基於非凡品質:她的權威直接來自於她所宣稱的神視、被一一證實的預言,以及在戰場上超乎常人的勇氣。這一切,都被她的追隨者視為上帝恩寵的直接證明。
- 本質上是革命性的:她的領導從根本上顛覆了當時的社會秩序。在階級上,一位平民少女指揮貴族將領;在性別上,一位女性成為軍隊統帥;在軍事上,她以全新的戰術取代了陳腐的規則。
魅力權威的內在不穩定性
韋伯深刻地指出,魅力型權威是所有權威類型中最不穩定的一種,它完全依賴於領袖持續不斷地證明其非凡能力。一旦領袖遭遇失敗,或危機感有所緩解,其魅力便會迅速消退。
貞德的命運完美地印證了這一點。當她在巴黎之圍中遭遇失敗後,她戰無不勝的光環便開始動搖。更重要的是,當查理七世完成加冕,危機感有所緩解後,既有的權力結構(國王與宮廷)開始尋求回歸常規的、可預測的政治運作。在這個過程中,那位曾經拯救他們、但此刻卻顯得不可預測和顛覆性過強的魅力領袖,其革命性的魅力本身,反而被視為對新秩序穩定的威脅。最終,她被自己所創造的新秩序所排斥、背棄,乃至吞噬。
因此,韋伯的框架揭示了貞德權威的深刻悖論:其革命性的力量,與其內在的脆弱性相匹配。這份脆弱性,迫使我們將分析視角從宏觀的社會學結構,轉向微觀的行為實踐,以理解貞德究竟運用了何種具體的轉化型領導行為,來維繫這份隨時可能崩潰的魅力。
--------------------------------------------------------------------------------
第二部分:轉化型領導的實踐——「四個I」模型之解析
宏觀的魅力型權威是貞德領導力的必要前提,但它是由一系列微觀的轉化型領導行為所支撐和實現的。本部分將運用轉化型領導理論的「四個I」模型,微觀解析貞德是如何透過具體的領導行為,激勵並重塑了一個民族的靈魂,從而暫時地克服了其魅力權威的內在不穩定性。
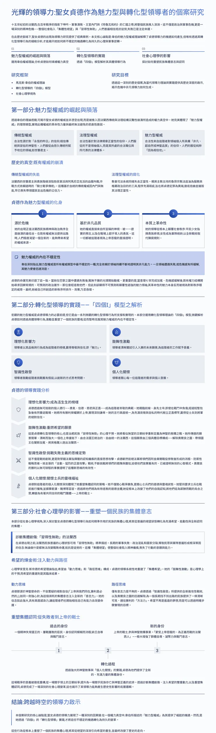
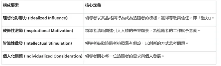
理論框架:轉化型領導的「四個I」
轉化型領導(Transformational Leadership)是一種旨在激發追隨者更高層次價值觀與道德感,從而促使他們超越個人期望,共同實現偉大願景的領導風格。其核心由以下四個構成要素組成:

貞德的領導實踐分析
理想化影響力:成為活生生的榜樣
「理想化影響力」正是魅力型權威得以在日常中被證明與強化的微觀機制。貞德透過其無可挑剔的個人德行——勇氣、信德、慈悲與正直——成為了追隨者崇敬的典範。她親臨前線、身先士卒,即使在戰鬥中負傷,經過短暫包紮後依然重返戰場。同時,她將所有勝利的榮耀都歸於上帝,展現出深刻的謙卑。她的言行高度統一,為一個充滿背叛與自私的時代樹立了正直的標竿,贏得了從士兵到將軍的絕對信任。
鼓舞性激勵:重燃希望的願景
這是貞德轉化型領導的核心,也是治癒一個民族「習得性無助」的心理干預。她將一場看似無望的王朝紛爭,重新定義為一場神聖的救贖之戰。她所傳達的願景簡單、清晰而強大:一個在上帝護佑下、由合法國王統治的、自由統一的法蘭西。這個願景由三個具體的、可實現的目標構成——解除奧爾良之圍、帶領國王在蘭斯加冕、將英格蘭人逐出法蘭西。這個偉大的願景,為一個深陷絕望的民族提供了強大而引人入勝的共同目標,為他們的奮鬥賦予了崇高的意義。
智識性啟發:挑戰失敗主義的思維定勢
這不僅僅是戰術上的創新,更是對一個世代以來禁錮法軍指揮層的認知癱瘓的直接思想攻擊。貞德斷然拒絕了當時法軍將領們因阿金庫爾戰役慘敗後形成的消極、防禦性的戰略思維定勢。她所主張的「主動、猛烈的正面攻擊」戰術,不斷挑戰將領們的猶豫與膽怯,迫使他們放棄舊有的、已被證明無效的心智模式,接受一種全新的、充滿信念的作戰哲學。奧爾良的勝利,以無可辯駁的事實證明了這種新思維的有效性,從而徹底打破了法軍的失敗主義枷鎖。
個人化關懷:關懷士兵的靈魂福祉
貞德對追隨者的個人化關懷,深刻地體現了她重塑集體認同的策略。她不僅關心戰爭的勝負,更關心士兵們的道德與靈魂狀態。她堅持要求士兵在戰前進行懺悔,並摒棄褻瀆、賭博等惡習。在當時以雇傭兵為主的軍隊中,這種對追隨者靈魂福祉的深切關懷是聞所未聞的。透過將他們視為有待拯救的道德主體,她從根本上改變了他們的自我認知,將他們從一群為薪酬而戰的烏合之眾,轉變為一個有著共同信仰的戰鬥團體——上帝的戰士。
貞德的轉化型領導實踐,其影響遠超軍事範疇。它是一場深刻的心理干預,其臨床結果便是一個民族集體希望的重生,這為我們下一部分的分析奠定了基礎。
--------------------------------------------------------------------------------
第三部分:社會心理學的影響——重塑一個民族的集體意志
本部分將從社會心理學的視角,深入探討聖女貞德的轉化型領導行為,如何精準地作用於一個民族的集體心理,將其從普遍的絕望狀態,轉化為一個充滿希望、能動性與全新認同的集體。
診斷集體創傷:「習得性無助」的法蘭西
在貞德出現之前,法蘭西民族普遍的心理狀態,可以用心理學概念**「習得性無助 (learned helplessness)」來精準描述。長期的軍事失敗、政治混亂和國家分裂,導致民眾與軍隊普遍形成了一種根深蒂固的信念:無論做什麼都無法改變戰敗的命運,抵抗是徒勞的。這種「集體絕望 (collective despair)」**使整個社會陷入了精神上的癱瘓,喪失了行動的意願與能力。
希望的煉金術:注入動力與路徑
心理學家里克·斯奈德的希望理論指出,希望由「動力思維」和「路徑思維」構成。貞德的領導,系統性地重建了「集體希望」。她的「鼓舞性激勵」是心理學上的干預,而希望的重建則是其臨床結果。
- 動力思維 (Agency Thinking):貞德那源於神聖使命的、不容置疑的絕對自信(「上帝與我們同在,勝利是必然的」),如同一劑強心針,為這個瀕死的集體意志注入了全新的「意志力」。她的信念是如此強大,以至於具有高度的感染力,讓追隨者們也開始相信自己有能力去改變命運。
- 路徑思維 (Pathways Thinking):僅有意志力是不夠的。貞德透過「智識性啟發」所提供的全新進攻性戰術,以及奧爾良之圍的迅速解除,為一個長期找不到出路的民族,提供了一條清晰可見、通往勝利的「方法力」。希望不再是一個遙遠的夢想,而是一個可以透過明確步驟實現的目標。
重塑集體認同:從失敗者到上帝的戰士
從社會認同理論的角度看,貞德最偉大的成就之一,是重塑了法軍士兵與法國人民的自我認知。在此之前,他們的身份認同是模糊而消極的:一個精神失常國王的、屢戰屢敗的臣民。貞德透過她強大的神聖敘事與「個人化關懷」的實踐,為他們提供了一個全新的、充滿力量的集體身份。
他們不再僅僅是為了一個軟弱的王儲而戰,而是作為上帝的戰士,參與一項神聖的救贖事業。這個全新的身份——「蒙受上帝恩寵的、為正義而戰的法蘭西人」——極大地增強了群體的自尊、凝聚力與戰鬥意志。這場戰爭的意義被徹底重構,從一場關乎領土的王朝紛爭,提升為一場關乎民族存亡與神聖正義的史詩。
透過診斷集體創傷、注入希望的雙重動力,以及重塑集體認同,貞德完成了一場深刻的社會心理變革,這也揭示了其領導力能夠產生歷史性影響的底層邏輯。
--------------------------------------------------------------------------------
結論:跨越時空的領導力啟示
本個案研究的核心論點是,聖女貞德的領導力展現了一種深刻的因果鏈:在一個權力真空中,韋伯所描述的「魅力型權威」為其提供了崛起的機遇。然而,是她透過「四個I」的「轉化型領導」實踐,才將這份不穩定的機遇轉化為持久的變革。這些行為從根本上重塑了一個民族的集體心理,將其從絕望的深淵引向希望的重生,並最終改變了歷史的走向。
聖女貞德的領導力案例,為當代領導力研究與實踐提供了幾點跨越時空的核心啟示:
- 願景的力量:一個清晰、有意義且能觸及更高價值觀的願景,對於激發個人潛能與凝聚集體力量,具有決定性的作用。領導者最重要的職責之一,便是為組織提供一個令人信服的、值得為之奮鬥的未來圖景。
- 危機中的領導力:在深刻的危機與不確定性中,基於個人品格、堅定信念與崇高願景的魅力型與轉化型領導,往往能發揮超越傳統管理模式的巨大效能。當規則與傳統失效時,人們追隨的是希望的化身。
- 領導力的整體性:最有效的領導力是將宏觀的權威結構(魅力)與微觀的行為實踐(轉化)相結合的結果。魅力吸引追隨者,而轉化型行為則將這份追隨轉化為持久的承諾與高效的行動。
聖女貞德不僅是一位深刻影響了歷史進程的非凡人物,更是一個關於領導力如何在最深沉的黑暗中點燃希望之火的永恆案例。她以生命證明,最偉大的領導,是能夠深入人心的領導;最持久的變革,是源於靈魂深處的變革。她的故事跨越了數個世紀,其價值至今仍對所有致力於在挑戰中創造積極改變的領導者,具有深刻的啟發意義。
























