前言:超越永續,迎向再生——新時代的商業領導力

在當今的商業世界,ESG(環境、社會與治理)不再是企業社會責任報告中的點綴,而是攸關企業存續與長期價值的核心議題。從氣候變遷的衝擊到消費者意識的覺醒,企業正承受著前所未有的壓力,必須證明其營運模式不僅能創造利潤,更能與環境和社會和諧共存。然而,在眾多產業中,以工業化農業為基礎的全球食品與消費品供應鏈,其脆弱性與隱藏的生態成本正日益顯現。我們賴以為生的系統,正以犧牲土壤、水源與生物多樣性為代價,換取短期的產量效率。
在此關鍵時刻,日本農夫木村秋則的故事,為我們提供了一個超越傳統思維的深刻啟示。他耗費十餘年光陰,在被世人嘲笑為「傻瓜」的堅持下,成功種出不使用農藥與化肥的「奇蹟蘋果」。這個故事不僅是一個農業奇蹟,更是一個經過嚴酷現實驗證的、蘊含深遠商業智慧的「再生系統」原型。它證明了,當我們選擇與自然合作而非對抗時,所能收穫的韌性與豐盛,遠超乎想像。本白皮書的核心目標,即是為企業決策者、永續長及投資者,系統性地揭示採納或支持木村式自然栽培法,如何能轉化為具體的ESG績效、強大的品牌資產與長期的策略性優勢。我們的宗旨在於解碼古老的生態智慧,並將其轉譯為現代資本市場的語言——ESG指標、風險緩解與永續增長。我們將論證,這不僅是一個符合道德的選擇,更是引領企業在未來複雜多變的市場中,建立真正護城河的關鍵路徑。
--------------------------------------------------------------------------------
1. ESG浪潮下的警訊:現代農業供應鏈的潛在風險與成本
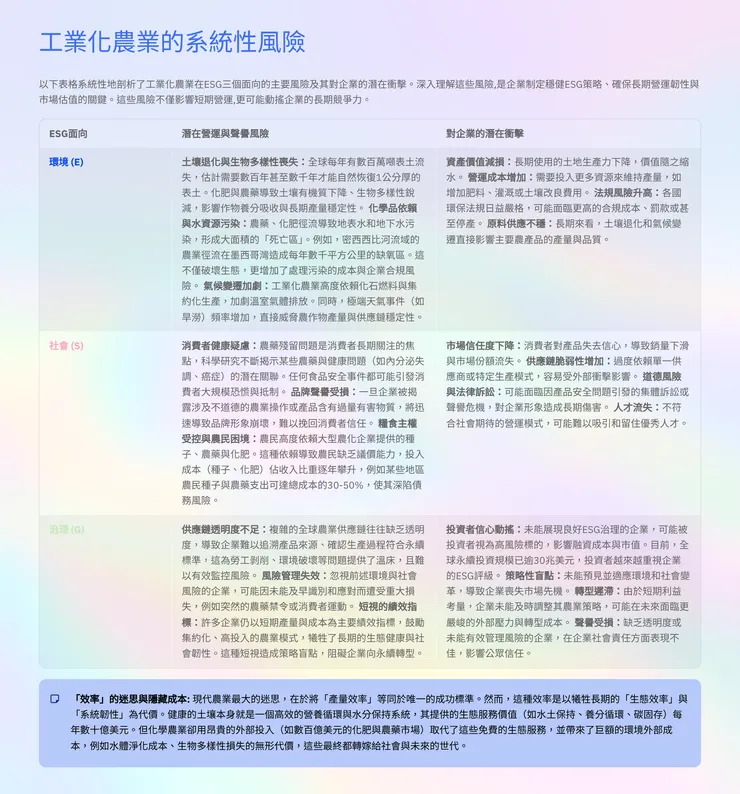
深入理解現代工業化農業所內含的系統性風險,是企業制定穩健ESG策略、確保長期營運韌性的第一步。當前的模式雖然在表面上創造了巨大的產量,但其建立在一個不可持續的基礎之上,為企業帶來了日益增長的潛在負債與營運風險。
以下表格系統性地剖析了工業化農業在ESG三個面向的主要風險及其對企業的潛在衝擊。

「效率」的迷思
現代農業最大的迷思,在於將「產量效率」等同於唯一的成功標準。然而,這種效率是以犧牲長期的「生態效率」與「系統韌性」為代價。健康的土壤本身就是一個高效的營養循環與水分保持系統,但化學農業卻用昂貴的外部投入取代了這些免費的生態服務。這種模式在本質上是脆弱且不可持續的,如同一個依賴外部維生系統的病人。
在清晰地識別出現有模式的深層風險後,企業亟需尋找一種能夠從根本上解決問題、將風險轉化為價值的創新模式。木村秋則的自然栽培法,正是這樣一個充滿潛力的答案。



--------------------------------------------------------------------------------
2. 解構「奇蹟」:木村自然栽培法的核心原理與科學實證
要將木村秋則的實踐轉化為可供企業採納的策略,我們必須剝離其故事的神秘色彩,從科學與系統思維的角度,揭示其作為一個可複製、可學習的再生模式的底層邏輯。這些原則並非無法解釋的奇蹟,而是一套基於深刻觀察與對自然法則敬畏的科學方法論。這些原則不僅是軼事,它們更得到了科學研究的支持;例如,弘前大學的研究人員進行的長期研究,已證實其果園中特殊的微生物多樣性,為企業的評估與決策提供了堅實依據。
木村自然栽培法的三大核心原則
- 原則一:從「對抗」到「共生」的思維轉變 木村栽培法的起點,是一場深刻的哲學轉變。他從最初試圖用各種方法消滅害蟲與雜草的對抗思維,轉變為理解並利用它們在生態系統中的角色。他不再將害蟲視為敵人,而是生態失衡的「信號」;他不再剷除所有雜草,而是將其視為調節土壤溫度與濕度、為益蟲提供棲息地的「基層員工」。他甚至會對害蟲道歉,請求牠們為人類留下一些果實。這種思維轉變,是從人類中心主義的控制論,轉向以生態為中心的共生論。
- 原則二:以土壤為核心的「地下優先」策略 木村在岩木山野生橡樹下的頓悟,是他方法論的核心轉折點。他意識到,樹木的健康與韌性,其根源並非地表上可見的枝葉,而是地下看不見的土壤微生物世界。健康的森林土壤鬆軟、溫暖、充滿生命氣息,與他那因化學品而板結的果園土壤形成鮮明對比。從那一刻起,他的所有努力都聚焦於「養土」,而非「養樹」。他相信,只要創造出如原始森林般的土壤環境,樹木的生命力自然會被喚醒。
- 原則三:「無為」而治的動態管理 木村的「無為」並非放任不管,而是一種基於深度觀察的、最少且必要的干預。這呼應了哲學家史賓諾沙的「Conatus」概念——萬物皆有自我保存與實現的內在動力。傳統農業透過化肥與農藥壓抑了植物的Conatus,使其變得脆弱與依賴。木村的做法則是移除人為的干擾,透過適時的修剪、對除草時機的精準判斷,來激發蘋果樹自身的求生意志。例如,不施肥迫使樹根為了尋找養分而深入地下長達數十米,從而獲得了強大的抗逆性。
科學解碼:為何奇蹟蘋果不會腐爛?
「奇蹟蘋果切開後兩年不腐爛」的現象,是其模式成功的最佳見證,也最能引發商業上的好奇。這背後有著清晰的科學機制,絕非偶然。

這份科學證據對商業領袖至關重要。「不腐爛」現象並非神秘事件,而是一個可驗證的指標,證明了卓越的產品質量源於一個極具韌性的生產系統。它意味著產品具有更緻密的細胞結構、更高的營養價值以及潛在更長的保質期——所有這些在消費市場上都是可量化的優質屬性,也是供應鏈中耗損風險降低的指標。
在解構了「奇蹟」背後的科學之後,下一個合乎邏輯的步驟,是將這些深遠的生態效益,轉化為企業價值的通用語言:清晰、可衡量的ESG績效。
--------------------------------------------------------------------------------
3. 從土壤到資產負債表:自然栽培法的ESG價值主張
本章是白皮書的核心,旨在將木村模式的生態效益,直接對應到企業和投資者最關心的ESG績效指標上,提供清晰的價值論證,說明為何支持自然栽培法是對企業未來的明智投資。
3.1 環境(E):從「降低負債」到「累積資產」:將農地轉化為可衡量的自然資本
傳統農業常被視為環境負債的來源,而木村式自然栽培法則將農業轉變為一種積極的環境解決方案,能夠大規模地累積「自然資本」。
- 土壤再生與碳封存: 透過停止化學投入並鼓勵微生物活動,自然栽培法能將退化、板結的土地,在數年內轉化為充滿有機質的健康土壤。深根系統與活躍的菌根網絡,將大氣中的二氧化碳有效地固定在土壤深處,使農地從碳排放源轉變為高效的碳匯資產。這不僅有助於應對氣候變遷,更為企業開闢了參與碳權交易市場的可能性。
- 生物多樣性復育: 不使用農藥與除草劑的果園,自然而然地成為了昆蟲、鳥類、爬蟲類及微生物的庇護所。這種生物多樣性的恢復,重建了生態系統的自我調節能力(如害蟲的天敵控制),形成一個良性循環,極大地提升了所在區域的生態系統完整性與健康度。
- 水資源保護與氣候韌性: 由於不使用化學肥料與農藥,從根本上杜絕了農業面源污染,保護了地下水與周邊河流的潔淨。同時,富含有機質的健康土壤如同一塊巨大的海綿,能有效涵養水分,顯著增強作物對抗旱、洪澇等極端氣候事件的能力,保障了產出的穩定性。
3.2 社會(S):強化品牌信任與社區連結
自然栽培法超越了單純的環境效益,為企業創造了深厚的社會價值,能夠與消費者及社區建立更穩固的信任關係。
- 提升消費者信任與品牌價值: 在食品安全與健康意識空前高漲的時代,「無化學殘留」是消費者最關切的品質承諾。採用自然栽培法生產的產品,不僅滿足了這一最高要求,其背後「奇蹟蘋果」的故事更提供了無與倫比的品牌敘事。這不僅是一個產品,更是一種價值觀的體現,能夠吸引高忠誠度的消費群體,並支持產品的溢價空間。
- 捍衛糧食主權與社區韌性: 該模式幫助農民擺脫了對少數跨國農化企業在種子、化肥和農藥上的控制與依賴。這不僅降低了農民的生產成本,更賦予了他們生產方式的自主權,有助於建立在地化的、自給自足的、更具韌性的糧食系統,從而強化了社區的經濟與社會穩定。
- 保障健康人權: 聯合國已承認「享有清潔、健康和可持續的環境」是一項基本人權。企業透過支持或採納自然栽培法,不僅是在生產更健康的食品,更是在積極履行企業公民責任,為保障員工、消費者乃至整個社會享有健康環境的基本人權做出實質性貢獻。
3.3 治理(G):去風險化與建立長期供應鏈韌性
從風險管理的角度審視,自然栽培法為企業治理提供了卓越的策略性利益,能有效降低營運風險,建立面向未來的供應鏈。
- 降低供應鏈風險: 工業化農業高度依賴化肥、農藥等外部投入,其價格與供應極易受到國際地緣政治與能源市場波動的影響。自然栽培法透過最大化利用生態系統的內部循環,將對這些外部投入的依賴降至最低,從而穩定成本結構,極大地增強了供應鏈的自主性與抗風險能力。
- 超前部署法規趨勢: 全球範圍內,對化學品使用、碳排放、水污染及生物多樣性保護的監管正以前所未有的速度收緊。採納自然栽培法,意味著企業的供應鏈從源頭就符合甚至超越了未來的嚴格標準,能夠有效規避合規風險與潛在的生態稅,使企業在產業轉型中處於領先地位。
- 建立透明且可追溯的永續供應鏈: 自然栽培法的核心理念——尊重自然、無化學添加——本身就是最佳的治理實踐與溝通素材。它清晰、簡單且充滿力量,易於向投資者、監管機構與消費者進行溝通,有助於建立一個完全透明、可追溯的永續供應鏈,從而顯著提升企業的ESG評級與市場聲譽。
在清晰地認識到其巨大的ESG價值後,企業需要一套可行的路線圖,來將這些潛力轉化為現實的商業成果。

--------------------------------------------------------------------------------
4. 企業實踐藍圖:將木村模式融入商業策略
將木村模式的理念轉化為實際的商業行動,並不需要企業一夜之間徹底顛覆現有模式。本章旨在提供一個具體的、可操作的漸進式藍圖,幫助不同產業的企業,根據自身情況,選擇最合適的參與路徑,將這一再生模式融入其核心策略。
三階段企業參與模型
- 支持與投資(Support & Invest):適用於非農業直接相關企業 對於金融、科技、製造等產業的企業而言,最直接的參與方式是將資源導向支持自然栽培法的生態系統。這不僅是履行企業社會責任,更是對未來永續供應鏈的早期投資。行動方案:
- 設立「影響力投資基金」或透過企業社會責任(CSR)預算,專門支持從事自然栽培法研究、推廣及農民轉型的非營利組織(如木村秋則的自然栽培農學校)或社會企業。
- 購買由自然栽培項目產生的碳匯,作為企業實現碳中和目標的一部分。
- 為員工提供採購自然栽培產品的補貼,提升內部對永續價值的認同感。
- 採購與合作(Procure & Partner):適用於食品、零售、餐飲、美妝等相關產業 對於直接採購農產品的企業,將自然栽培法納入採購標準是創造差異化優勢、提升品牌價值的最有效途徑。行動方案:
- 建立「永續採購夥伴關係」,主動尋找並與採用自然栽培法的農場或合作社簽訂長期、公平的採購合約,為其提供穩定的市場預期。
- 將自然栽培原料應用於開發高端產品線,並圍繞其背後的生態故事進行品牌行銷。一個絕佳的例子是菊池酒造使用木村式自然栽培米釀造的「奇蹟之酒」,該產品不僅贏得了國際讚譽,更以高價位在市場上取得成功。此案例清晰地展示了從再生農業採購到成功打造高價值消費品的商業路徑。在門市或產品包裝上,清晰標示產品來源,向消費者普及自然栽培的價值,引導永續消費趨勢。
- 整合與轉型(Integrate & Transform):適用於擁有自有農場或直接控制農業生產的企業 對於深度參與農業生產的企業,直接整合與轉型至自然栽培模式,是建立長期核心競爭力的終極策略。行動方案:
- 設立試驗田: 在自有農場中劃出部分區域作為轉型試驗田,進行技術驗證與數據收集,降低全面轉型的風險。
- 提供轉型支持: 建立內部支持系統,為農民或農場管理者提供轉型期間(通常需要數年時間讓土壤恢復)的知識培訓與財務補貼,幫助他們度過初期產量可能下降的陣痛期。
- 重塑績效指標: 建立新的績效考核標準(KPI),將「土壤有機質含量」、「微生物多樣性指數」、「單位水資源產出效率」等生態指標,與傳統的產量指標並列,引導管理層向長期價值看齊。
克服潛在挑戰
問:轉型初期的產量下降問題如何解決? 答: 這需要企業將思維從追求「短期產量」轉變為投資「長期韌性」。產量下降的陣痛期,本質上是對過去因使用化學品而退化的「自然資本」進行修復的必要投資。企業應設立「轉型支持基金」,將這筆開支視為研發費用或資本性支出。這項投資的長期回報將體現在:更低的外部投入成本(無需購買化肥農藥)、更高的產品溢價、更強的品牌忠誠度,以及一個能抵禦氣候衝擊的穩定供應鏈。
問:此模式是否能規模化以滿足全球需求? 答: 木村模式的規模化,在於將我們的視角從集中式的規模(一個巨大但脆弱的單一耕作系統)轉向網絡化的韌性(數百萬個相互連結、具適應性且多樣化的小規模生產者)。對於一家全球性企業而言,這代表了對供應鏈的策略性去風險化,從一個脆弱的、有單點故障風險的系統,轉變為一個穩健的、去中心化的生態系統。其規模化的路徑是透過知識分享、技術支持與社區賦權來實現的,即「賦能百萬個小農」而非「建立一個百萬畝的巨型農場」。
企業今日的選擇,不僅是一項商業決策,更是在定義我們期望看到的商業文明的未來。
--------------------------------------------------------------------------------
5. 結論:選擇未來——成為慈悲的傻瓜,領導再生革命
木村秋則的故事,為身處ESG浪潮中的現代商業,提供了一個超越傳統框架的深刻啟示。它引導我們實現一次關鍵的思維躍升:從僅僅追求「減少損害」、計算碳足跡的「永續1.0」思維,躍升至主動「創造福祉」、累積自然資本的「再生2.0」模式。這不僅是防禦風險,更是開創價值的全新藍圖。
「傻瓜精神」的商業新解
木村秋則的「傻瓜精神」,在商業領導力中可以被重新詮釋為一種極具前瞻性的智慧:
- 長線思維的勇氣: 勇於投資那些非財務性資產——如土壤健康與品牌信任——它們能構建最持久的長期競爭優勢。
- 謙遜的領導力: 從命令與控制的管理模式,轉向系統思維的領導模型,認知到企業是更大生態與社會系統中相互依存的一部分。
- 以愛為本的創新: 理解到顛覆性的創新往往源於對利害關係人需求的深刻同理心——無論是客戶的健康、社區的穩定,還是地球的再生。
行動的呼籲
我們正站在一個時代的十字路口。舊有的、以榨取為基礎的商業模式已顯疲態,而一個以再生為核心的新商業文明正在萌芽。
在此,我們溫和而堅定地邀請企業決策者、投資者與所有關心未來的人們,成為這個新時代「慈悲的傻瓜」。這不是一個盲目的選擇,而是一個基於深刻洞察的策略性決策。選擇支持再生,不僅是為了應對迫在眉睫的ESG風險,更是為了抓住機遇,開創一個經濟繁榮與生態復甦能夠和諧共存的全新未來。
那顆不會腐爛的蘋果,是自然給予我們的神聖許諾。它證明了當我們以慈悲與智慧行事時,豐盛與健康將是必然的果實。願我們都有勇氣,為了一個更潔淨、更具韌性、也更富有人性的未來,做出那看似傻瓜、實則為股東與利害關係人創造最高長期價值的智慧選擇。








