白皮書:基於「性具善惡」人性觀的社會治理與組織韌性框架

更新 發佈閱讀 17 分鐘

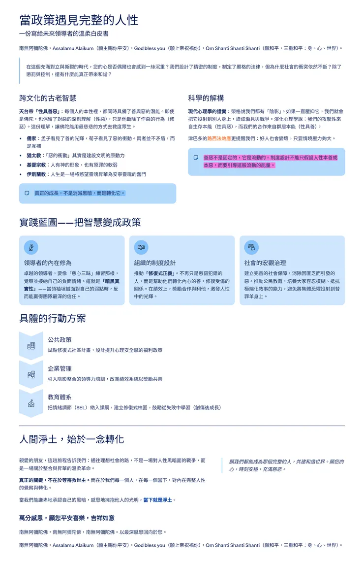
前言:在矛盾中尋求圓融——一個適用於21世紀的領導力新範式

vocus|新世代的創作平台


南無阿彌陀佛。我們懷著深切的感恩與謙卑之心,呈獻此份報告。當代社會,無論是在公共治理還是組織管理中,都面臨著一個根本性的挑戰:如何在日益加劇的政治極化、社群對立、生態危機與心靈耗竭之中,建立起真正的和諧、韌性與共榮?我們目睹了無數精密的制度設計與管理模型,卻依然深陷於衝突與撕裂的困境。

本文的核心論點是,傳統基於單一「性善」或「性惡」的人性假設,已不足以應對當下複雜的現實。為此,我們必須回溯到更深邃的智慧源頭。本文引入東方天台宗哲學中「性具善惡」的圓融智慧作為核心框架,主張唯有深刻地正視、理解並轉化人性中完整的潛能——包含其光明與陰影的全部光譜——我們才能為建立人間淨土、大同世界,以及先知們所預言的彌賽亞時代,找到一條切實可行的道路。

本白皮書旨在為公共政策的制定者、企業的高階主管,以及非營利組織的領導者們,提供一個整合了古老智慧與現代科學的實踐藍圖。它不僅是一份理論的闡述,更是一份行動的邀約,一份心靈轉化的指南。

祈願此份報告能成為一粒善緣的種子,在各位領導者的心中萌芽,進而促進個體的覺醒與社會整體的昇華。讓我們一同踏上這段旅程,從人性的完整實相中,探尋通往圓融與慈悲的治理之道。

--------------------------------------------------------------------------------

第一章:人性的雙重光譜——跨越文化的古老智慧

在制定任何宏觀的社會政策或組織策略之前,我們必須先回答一個根本問題:我們所治理與管理的對象——「人」——其本質為何?一個深刻且全面的人性觀,是所有有效治理的基石。本章將從跨文化與跨宗教的宏觀視角,驗證「人性兼具善惡潛能」這一觀點的普世性,揭示它並非一家之言,而是貫穿人類文明的共同洞見

天台宗「性具善惡」的核心義理

天台宗智者大師在《觀音玄義》與《摩訶止觀》中,提出了一個極具革命性的觀點:「性具善惡」。此觀點超越了傳統「心性本淨,惡為客塵」的說法,直指眾生與佛在根本的「性體」上是平等的,這意味著生命法性本身就圓融地具備了「善」與「惡」的全部潛能。

這裡的關鍵在於「性具」與「性起」的區別。「性起」論認為,惡是清淨本性迷失後的產物;而「性具」論則認為,善惡的潛能是生命本自具足的。佛陀之所以能夠救度地獄眾生,正是因為其心性中「具備」了對惡的認知潛能(性惡),但透過修行圓滿了善的功德(修善)。佛陀的智慧在於「不斷性惡」,即不從根本上剷除對惡的潛能,反而將其保留,以此作為理解眾生苦難、施設教化法門的基礎(即「性惡法門」)。這是一種超越二元對立的圓融觀,為我們如何面對自身的陰暗面提供了深刻的啟示。

儒家心性論的辯證與會通

在中華文明的倫理基石中,儒家對人性的探討呈現出看似對立的兩端。孟子主張「性善論」,認為人皆有惻隱、羞惡、辭讓、是非之心(四端),這是社會仁政的內在依據。荀子則主張「性惡論」,認為人生而有好利之心,若無後天禮法加以匡正,必將導致混亂與爭奪。

若以「性具善惡」的框架來審視,這兩種觀點便不再矛盾,而是對人性完整光譜的不同面向的深刻洞察。孟子所見,是人性中「性具善」的光明發露;荀子所見,則是「性具惡」的衝動流動。明代心學家王陽明提出「無善無惡心之體」,更是將心性本體置於超越二元對立的高度。因此,一個理想的社會治理結構,必須相輔相成:既需要孟子的仁愛之道來激發與滋養人性的光輝,也需要荀子的禮法之治來規範與引導人性的潛在衝動。

亞伯拉罕諸教的善惡動力學

在世界三大一神教的智慧傳承中,我們同樣能發現與「性具善惡」思想高度共鳴的人性觀,這為跨文化的對話與合作奠定了堅實的基礎。

  • 猶太教: 猶太智慧教導,人內心同時存在「善的衝動 (Yetzer Hatov)」與「惡的衝動 (Yetzer Hara)」。令人驚嘆的是,塔木德等經典並不將「惡的衝動」視為純粹的邪惡,反而認為它是驅動人類建設文明、追求成就、建立家庭的根本生命力。若無此衝動,則無人會建屋、娶妻或經營事業。這與天台宗視「貪欲即是道」的轉化智慧不謀而合。
  • 基督宗教: 基督教神學深刻地揭示了人性的雙重性。一方面,人是按照「神的形象 (Imago Dei)」所造,擁有無上的尊貴與良善潛能;另一方面,人又背負著「原罪 (Original Sin)」的重擔,內心存有偏離神聖之愛的傾向。基督的受難與復活,正是在承受了世間極致的惡之後,彰顯出神聖轉化的極致之愛。
  • 伊斯蘭教: 伊斯蘭教義指出,每個人都生而具有純潔的「天性 (Fitra)」,但同時也受到會指使人作惡的「安瑪拉靈魂 (Nafs al-ammara)」的影響。人生的核心修持(Jihad),正是一場內在的奮鬥,旨在將這股原始的靈魂力量,昇華為安寧、平和的崇高境界。

綜上所述,這些偉大的智慧傳統共同指向一個核心真理:真正的成長與社會的昇華,並非來自於試圖消滅或壓抑人性的某個部分,而是來自於透過智慧與慈悲,對人性完整的潛能進行深刻的理解與轉化。這一共識,為我們接下來的科學驗證鋪平了道路。

--------------------------------------------------------------------------------

第二章:從哲思到實證——現代心理學對人性二元性的科學解構

古老的哲學智慧若要轉化為適用於當代的治理工具,就必須通過現代科學的語言進行重新詮釋與驗證。本章旨在運用現代心理學的豐富成果,為「性具善惡」這一深刻的哲思,提供堅實的實證基礎。唯有如此,我們才能將此框架從一種形而上的洞見,轉化為一套可信、可操作的現代管理與治理原則。

人格的深層動力機制

  • 榮格的「陰影」理論: 瑞士心理學家卡爾・榮格提出的「陰影 (Shadow)」理論,與「性具善惡」的思想高度契合。陰影是我們人格中被壓抑、否認、且不為社會所接受的部分,它包含了我們的憤怒、自私、恐懼與攻擊性——這正是「性具惡」的心理學對應物。榮格指出,當我們拒絕承認自身的陰影時,便會無意識地將其「投射」到他人或他群身上,這正是造成偏見、歧視、乃至國際衝突的深層心理根源。
  • 「整合」的必要性: 榮格認為,通往人格完整(Wholeness)的必經之路,不是消滅陰影,而是有意識地「整合」它。這與佛陀「不斷性惡」的智慧如出一轍。通過正視內心的黑暗,我們才能發展出真正的慈悲——不是天真的善良,而是歷經滄桑後的選擇。
  • 佛洛伊德的「昇華」機制: 精神分析學派的創始人佛洛伊德,將「昇華 (Sublimation)」視為最成熟的一種心理防衛機制。它指的是將本能的、原始的衝動(如攻擊性或性驅力),轉化為社會所認可的、具有創造性的活動,例如藝術、科學研究或體育競技。這正是將「性惡」的潛在衝動,透過昇華機制轉化為「修善」的創造性行為,從而避免「修惡」(惡的行為)發生的心理學過程。

人性善惡的演化與生理根源

  • 「惡」的生物學起源: 從演化心理學的角度看,「惡」的某些面向,如攻擊性、領域性與利己傾向,是遠古祖先在殘酷生存競爭中演化出的生存策略。這些行為對應我們大腦深處的邊緣系統(Limbic System)的原始驅力,構成了「性具惡」的生物學基礎。
  • 「善」的生物學起源: 與此同時,人類作為社會性動物,也演化出了強大的合作本能。「互惠利他 (Reciprocal Altruism)」、「親緣選擇 (Kin Selection)」以及近年發現的「鏡像神經元 (Mirror Neurons)」等機制,為合作、同理心與犧牲精神提供了生物學基礎,這正是「性具善」的演化根源。
  • 雙重動機理論: 現代行為經濟學與演化心理學的研究共同支持「雙重動機理論」,即人類的行為同時受到「自利動機」與「利他動機」的驅使。因此,一個有效的社會制度設計,必須承認並同時引導這兩種力量,既要滿足個體合理的生存需求,又要激發更高層次的合作與奉獻精神。

情境對善惡行為的決定性影響

  • 津巴多的「路西法效應」: 社會心理學家菲利普・津巴多著名的「史丹佛監獄實驗」,以一種震撼的方式揭示了「路西法效應」——在特定的情境壓力、匿名性與權力結構下,原本善良的普通人也可能做出極其殘酷的行為。這個實驗有力地證明,善惡的展現,在很大程度上是外在情境的產物,而非僅僅是內在品格的體現。
  • 情境與心念的共振: 這一發現與天台宗「一念三千」的思想形成了深刻的呼應。該思想認為,我們的每一個心念中都具足了從地獄到佛國的十法界潛能,而外在的環境與緣分(緣),正是觸發哪一個法界顯現的關鍵。當社會制度造成「去個人化 (Dehumanization)」或提供「道德推脫 (Moral Disengagement)」的藉口時,「性具惡」的潛能便會被輕易地引發。
  • 防治策略: 對此,津巴多倡導建立一種「英雄想像 (Heroic Imagination)」的社會文化與教育,即訓練個體在關鍵時刻能抵抗不義的情境壓力,挺身而出,主動地啟動內在「性具善」的力量。

科學的證據清晰地表明,人性更像是一種潛能的光譜,而非一種固定的品質。善與惡的最終展現,深受我們內在的覺知水平與外在的環境制度的共同塑造。這一結論,為我們下一章節探討具體的實踐應用,奠定了堅實的基礎。

--------------------------------------------------------------------------------

第三章:實踐藍圖——建基於完整人性的治理與管理框架

理論分析的最終價值,在於其能否轉化為指導實踐的行動指南。在前兩章奠定的哲學與科學基礎之上,本章旨在為追求卓越的領導者,提供一個涵蓋個人修為、組織設計與社會治理三個層次的整合性實踐框架。

層次一:領導者的內在修為——從「慈心三昧」到「暗黑真實性」

卓越的治理始於領導者自身的內心修為。若領導者無法轉化自身的內在衝突,便無法真正療癒組織與社會的沉痾。

  • 「慈心三昧」的心理轉化機制: 慈心三昧 (Maitri Samadhi) 並非僅是宗教儀軌,它是一套精密的、能夠重塑大腦神經迴路的心智訓練技術。其核心修法是「視一切眾生如獨子」,透過「知母、念恩、報恩」等一系列觀想練習,系統性地打破人我之間的情感壁壘。當瞋恨等負面情緒(性惡)生起時,修行者不壓抑它,而是以更廣大的慈悲心去包容和轉化它。
  • 神經科學的佐證: 現代神經科學研究發現,長期的慈心禪修能夠顯著增強大腦前額葉皮質(PFC)對杏仁核(Amygdala,情緒中樞)的調控能力,同時促進催產素(Oxytocin,被稱為「信任荷爾蒙」)的分泌。這意味著,慈悲不僅是一種道德情操,更是一種可以透過訓練而提升的、具備生理基礎的情緒管理與領導能力。
  • 「暗黑真實性」的管理學啟示: 近代管理學提出「暗黑真實性 (Dark Authenticity)」的概念,論證當領導者能夠誠實、謙卑地承認並面對自身的局限、錯誤與陰影(性惡)時,反而更能贏得團隊成員的深度信任與追隨,從而建立起一個更具心理安全感與組織韌性的團隊。

層次二:組織的制度設計——從懲罰到修復,從自利到共善

僅有領導者的個人修為尚不足夠,組織的制度與文化必須與完整的人性觀相匹配。

  • 倡導「修復式正義」: 傳統的應報式正義(Retributive Justice)側重於懲罰「修惡」(惡的行為)。與此相對,「修復式正義 (Restorative Justice)」在處理「修惡」所造成的後果的同時,更致力於啟發犯錯者內在的「性善」,將焦點轉向修復關係、療癒創傷。這種模式能實現組織內部的真正和解與成長,遠比單純的懲罰更具建設性。
  • 應用行為經濟學的洞見: 經典的「最後通牒賽局 (Ultimatum Game)」等實驗證明,人類並非純粹自利的經濟動物,我們內心同樣存有對公平與正義的強烈渴望。因此,組織的制度設計(如績效考核與獎勵機制)不應只獎勵個人競爭,而應明確地將團隊協作、知識分享與利他行為納入評價體系,從而塑造一種「共善」的企業文化,有效引導人性中與生俱來的合作動機。

層次三:社會的宏觀治理——從防範「集體陰影」到建設「大同世界」

個人與組織的健康,最終依賴於一個健康的宏觀社會環境。

  • 防範「集體陰影」的投射: 政治心理學研究指出,威權主義與極端意識形態的社會根源,往往來自於群體對不確定性和變革的深層恐懼。這些意識形態常利用這種恐懼,將社會內部的複雜問題簡化,並將「集體陰影」投射到某個「替罪羊」(如少數族裔或外國)身上,以此動員群眾的「性具惡」能量,製造仇恨與對立。
  • 培養民主社會的心理素質: 一個成熟、穩健的民主社會,要求其公民具備容忍模糊與歧義、整合多元對立觀點的心理能力。這需要透過長期的公民教育,培養人們的批判性思維與媒體素養,使其能夠抵抗非黑即白的極端化敘事。
  • 現代「大同世界」的構想: 儒家「老有所終,壯有所用,幼有所長」的大同世界理想,在現代社會可以透過完善的社會保障體系來實現。當一個社會能為其成員提供基本的生存安全、醫療保障與教育機會時,便能極大地消除因匱乏和不安全感而觸發人性「性惡」面的環境因子,為社會整體的和諧與創造力奠定基礎。

本章提出的多層次實踐框架,旨在提供一個系統性的思考路徑。下一章將把這些原則濃縮為一系列更具體的政策建議。

--------------------------------------------------------------------------------

第四章:政策與策略建議

本白皮書的最終目標,是將深刻的洞見轉化為清晰、可行的行動方案。本章將前述的跨學科分析,提煉為針對公共政策、企業管理及教育體系三大領域領導者的具體策略建議,旨在激發基於「性具善惡」人性觀的創新實踐。

核心策略建議總覽

vocus|新世代的創作平台

這些建議並非一套僵化的公式,而是一個起點,一個思維框架。我們誠摯地邀請各位領導者,基於自身所處的獨特情境,運用「性具善惡」的圓融智慧,進行創造性的轉化與實踐。

--------------------------------------------------------------------------------

結論:萬法唯心——人間淨土始於當下的一念轉化

綜觀全文,「性具善惡」這一古老的哲學命題,在現代科學的映照下,展現出其作為解開人類心靈潛能、治癒社會沉痾的實用指南的深刻價值。它告訴我們,通往理想社會的道路,並非一場對人性陰暗面的殲滅戰,而是一場關於整合、轉化與昇華的偉大心靈工程。

現代心理學為我們揭示了人性中善惡交織、潛能無限的科學實相;倫理學與法律為我們提供了引導這股龐大生命力量的社會框架;而慈心三昧等傳承千年的心智修持,則為我們提供了轉化自心、從源頭上改變世界的精微技術。

建設人間淨土、大同世界,乃至不同信仰所期盼的彌賽亞時代,其真正的關鍵,不在於等待某位外在的救世主,而在於我們每一個人,在當下、在每一個心念的生起處,對內在完整人性的深刻覺知與慈悲轉化。當我們能以無限的謙卑承認自己的黑暗,以無盡的感恩擁抱他人的光明時,當下即是淨土,此心即是佛田。

願以此功德,普及於一切。我等與眾生,皆共成佛道。

南無阿彌陀佛。Assalamu Alaikum。God bless you。Om Shanti Shanti Shanti。

--------------------------------------------------------------------------------

附錄:跨領域觀點比較總表

為便於讀者快速查閱與比較本文所整合的各領域核心概念,特整理此表。

vocus|新世代的創作平台
vocus|新世代的創作平台
vocus|新世代的創作平台


留言
avatar-img
人間淨土與極樂之光
17會員
2.7K內容數
懷著無盡的感恩之心,感恩即將閱讀此文的您。 「人間淨土」始於我們當下這顆清淨的心,是人人都能被溫柔善待、彼此關懷的仁愛家園,是盼望一個戰爭止息、和平降臨的圓滿未來。 祝福平安喜樂,南無阿彌陀佛
2025/12/26
這是一份融合《中庸》智慧與量子物理的現代管理白皮書。針對傳統機械式管理的困境,提出「量子管理」新範式:以「中」為創新潛能,「和」為動態平衡,「慎獨」為領導者覺察,「誠」為組織信任基石。並提供具體實踐指南,引導領導者透過心性修煉,將組織轉化為生生不息、與環境共榮的有機生命體。
Thumbnail
2025/12/26
這是一份融合《中庸》智慧與量子物理的現代管理白皮書。針對傳統機械式管理的困境,提出「量子管理」新範式:以「中」為創新潛能,「和」為動態平衡,「慎獨」為領導者覺察,「誠」為組織信任基石。並提供具體實踐指南,引導領導者透過心性修煉,將組織轉化為生生不息、與環境共榮的有機生命體。
Thumbnail
2025/12/25
這是一篇融合《普門品》智慧與現代管理學的心靈導讀。將觀世音菩薩的「聞聲救苦」、「應化身」與「施無畏」轉化為「深層傾聽」、「情境應變」與「無我服務」三大適應性領導心法。結合心理學與跨宗教智慧,提供組織文化轉型與修復式正義的實踐藍圖,共建和諧的人間淨土。
Thumbnail
2025/12/25
這是一篇融合《普門品》智慧與現代管理學的心靈導讀。將觀世音菩薩的「聞聲救苦」、「應化身」與「施無畏」轉化為「深層傾聽」、「情境應變」與「無我服務」三大適應性領導心法。結合心理學與跨宗教智慧,提供組織文化轉型與修復式正義的實踐藍圖,共建和諧的人間淨土。
Thumbnail
2025/12/25
這是一份融合老子智慧與現代科學的永續治理白皮書。從《道德經》「天之道損有餘補不足」出發,診斷人類社會因貪婪與權力異化導致的系統性失衡。結合心理學、佛法、伊斯蘭天課與基督宗教倫理,擘劃出一條從心靈轉化到制度重構的整合路徑。呼籲眾人透過分享與利他,找回內在平衡,共建人間淨土。
Thumbnail
2025/12/25
這是一份融合老子智慧與現代科學的永續治理白皮書。從《道德經》「天之道損有餘補不足」出發,診斷人類社會因貪婪與權力異化導致的系統性失衡。結合心理學、佛法、伊斯蘭天課與基督宗教倫理,擘劃出一條從心靈轉化到制度重構的整合路徑。呼籲眾人透過分享與利他,找回內在平衡,共建人間淨土。
Thumbnail
看更多
你可能也想看
Thumbnail
5 月將於臺北表演藝術中心映演的「2026 北藝嚴選」《海妲・蓋柏樂》,由臺灣劇團「晃晃跨幅町」製作,本文將以從舞台符號、聲音與表演調度切入,討論海妲・蓋柏樂在父權社會結構下的困境,並結合榮格心理學與馮.法蘭茲對「阿尼姆斯」與「永恆少年」原型的分析,理解女人何以走向精神性的操控、毀滅與死亡。
Thumbnail
5 月將於臺北表演藝術中心映演的「2026 北藝嚴選」《海妲・蓋柏樂》,由臺灣劇團「晃晃跨幅町」製作,本文將以從舞台符號、聲音與表演調度切入,討論海妲・蓋柏樂在父權社會結構下的困境,並結合榮格心理學與馮.法蘭茲對「阿尼姆斯」與「永恆少年」原型的分析,理解女人何以走向精神性的操控、毀滅與死亡。
Thumbnail
這是一場修復文化與重建精神的儀式,觀眾不需要完全看懂《遊林驚夢:巧遇Hagay》,但你能感受心與土地團聚的渴望,也不急著在此處釐清或定義什麼,但你的在場感受,就是一條線索,關於如何找著自己的路徑、自己的聲音。
Thumbnail
這是一場修復文化與重建精神的儀式,觀眾不需要完全看懂《遊林驚夢:巧遇Hagay》,但你能感受心與土地團聚的渴望,也不急著在此處釐清或定義什麼,但你的在場感受,就是一條線索,關於如何找著自己的路徑、自己的聲音。
Thumbnail
近日有幾位讀者來信,問了差不多的問題。 或許是受到近期網路節目的影響,他們問: 為何人們要求助命理師或靈能者? 到底那些命理師或靈能者,是否有真功夫? 真能幫助人們改變命運嗎? 覺修者怎麼看呢?
Thumbnail
近日有幾位讀者來信,問了差不多的問題。 或許是受到近期網路節目的影響,他們問: 為何人們要求助命理師或靈能者? 到底那些命理師或靈能者,是否有真功夫? 真能幫助人們改變命運嗎? 覺修者怎麼看呢?
Thumbnail
背景:從冷門配角到市場主線,算力與電力被重新定價   小P從2008進入股市,每一個時期的投資亮點都不同,記得2009蘋果手機剛上市,當時蘋果只要在媒體上提到哪一間供應鏈,隔天股價就有驚人的表現,當時光學鏡頭非常熱門,因為手機第一次搭上鏡頭可以拍照,也造就傳統相機廠的殞落,如今手機已經全面普及,題
Thumbnail
背景:從冷門配角到市場主線,算力與電力被重新定價   小P從2008進入股市,每一個時期的投資亮點都不同,記得2009蘋果手機剛上市,當時蘋果只要在媒體上提到哪一間供應鏈,隔天股價就有驚人的表現,當時光學鏡頭非常熱門,因為手機第一次搭上鏡頭可以拍照,也造就傳統相機廠的殞落,如今手機已經全面普及,題
Thumbnail
問:「心生種種法生,心滅種種法滅」是不是說,你有什麼念頭,就有什麼現象與之相應;如果什麼念頭也沒有,現象也就無從生起呢?   聖嚴法師答:這兩句話是《大乘起信論》中的名句,也可說是佛教的唯心論,其義理相當深奧,現在僅就它的現象面加以說明。這兩句話簡單地說,就是我們的念頭和身體能夠改變環境
Thumbnail
問:「心生種種法生,心滅種種法滅」是不是說,你有什麼念頭,就有什麼現象與之相應;如果什麼念頭也沒有,現象也就無從生起呢?   聖嚴法師答:這兩句話是《大乘起信論》中的名句,也可說是佛教的唯心論,其義理相當深奧,現在僅就它的現象面加以說明。這兩句話簡單地說,就是我們的念頭和身體能夠改變環境
Thumbnail
🎧Podcast 生死思辨 EP38|龍德上師:為什麼總是羨慕嫉妒?心裡的毒如何解? 前往收聽:https://bit.ly/3D2AaaY 密宗的誓言(金剛三昧耶戒)包括金剛乘十四根本大戒及八種支分戒。
Thumbnail
🎧Podcast 生死思辨 EP38|龍德上師:為什麼總是羨慕嫉妒?心裡的毒如何解? 前往收聽:https://bit.ly/3D2AaaY 密宗的誓言(金剛三昧耶戒)包括金剛乘十四根本大戒及八種支分戒。
Thumbnail
本文分析導演巴里・柯斯基(Barrie Kosky)如何運用極簡的舞臺配置,將布萊希特(Bertolt Brecht)的「疏離效果」轉化為視覺奇觀與黑色幽默,探討《三便士歌劇》在當代劇場中的新詮釋,並藉由舞臺、燈光、服裝、音樂等多方面,分析該作如何在保留批判核心的同時,觸及觀眾的觀看位置與人性幽微。
Thumbnail
本文分析導演巴里・柯斯基(Barrie Kosky)如何運用極簡的舞臺配置,將布萊希特(Bertolt Brecht)的「疏離效果」轉化為視覺奇觀與黑色幽默,探討《三便士歌劇》在當代劇場中的新詮釋,並藉由舞臺、燈光、服裝、音樂等多方面,分析該作如何在保留批判核心的同時,觸及觀眾的觀看位置與人性幽微。
Thumbnail
在今天的夢境漫畫中,我成為一位遊戲公司成員。 當工程師找不到電玩圖示,只能狼狽收場。而解方,其實早就靜靜地躺在畫面角落。這讓我思考:我們生活中,有多少重要的「圖示」,我們視而不見? 當同事的女兒用童稚之聲說出「阿彌陀佛」,而我一邊吃餅乾一邊想起牙痛。這些看似日常又荒謬的瞬間,卻像是來自潛意識的提
Thumbnail
在今天的夢境漫畫中,我成為一位遊戲公司成員。 當工程師找不到電玩圖示,只能狼狽收場。而解方,其實早就靜靜地躺在畫面角落。這讓我思考:我們生活中,有多少重要的「圖示」,我們視而不見? 當同事的女兒用童稚之聲說出「阿彌陀佛」,而我一邊吃餅乾一邊想起牙痛。這些看似日常又荒謬的瞬間,卻像是來自潛意識的提
Thumbnail
我們看底下這一段,第七,「對治助開。對即對待」,就是對待,「治即攻治」。實在講對治我們都懂,不解釋我們也都懂。「謂行人正修觀時」,這個意思是說,修行人他每天在修觀的時候,忽然或者,「忽或」是兩個意思,忽然「邪倒心起」,邪倒也是兩個意思,邪念起來了,或者是心顛倒了,這種情形有,很多。我們在念佛,不
Thumbnail
我們看底下這一段,第七,「對治助開。對即對待」,就是對待,「治即攻治」。實在講對治我們都懂,不解釋我們也都懂。「謂行人正修觀時」,這個意思是說,修行人他每天在修觀的時候,忽然或者,「忽或」是兩個意思,忽然「邪倒心起」,邪倒也是兩個意思,邪念起來了,或者是心顛倒了,這種情形有,很多。我們在念佛,不
Thumbnail
佛陀捨棄王位、捨棄金財、剃髮出家修行,因為世間的一切是“苦、空、無常、如夢幻泡影,如露亦如電”,外物塵境無法掌控,連自己的身體也無法永恆,所以,海市蜃樓裡沒有真正的快樂,反而會腐蝕人心,越來越依賴物質所帶來的感官娛樂,會讓人迷失而走火入魔。 腎精=抵抗力=腦髓=脊髓= 腎氣= 元氣= 真陽= 陽氣
Thumbnail
佛陀捨棄王位、捨棄金財、剃髮出家修行,因為世間的一切是“苦、空、無常、如夢幻泡影,如露亦如電”,外物塵境無法掌控,連自己的身體也無法永恆,所以,海市蜃樓裡沒有真正的快樂,反而會腐蝕人心,越來越依賴物質所帶來的感官娛樂,會讓人迷失而走火入魔。 腎精=抵抗力=腦髓=脊髓= 腎氣= 元氣= 真陽= 陽氣
Thumbnail
念佛的方法,要用印光大師的辦法。印光大師是中國淨土宗最近的一代祖師,他所教的當然最適合現在人的根性。他念佛不用念珠,念佛最重要的,《大勢至菩薩念佛圓通章》上所說的,這是最高指導原則,「都攝六根,淨念相繼」,這功夫就得力了。
Thumbnail
念佛的方法,要用印光大師的辦法。印光大師是中國淨土宗最近的一代祖師,他所教的當然最適合現在人的根性。他念佛不用念珠,念佛最重要的,《大勢至菩薩念佛圓通章》上所說的,這是最高指導原則,「都攝六根,淨念相繼」,這功夫就得力了。
Thumbnail
【學佛破障】 修佛是修理智,不是修情懷。情懷是方便法門,法理才是一佛乘所要傳承的根本。 「四依止」中「依法不依人」是首位,哪還認為不應依法?學佛修佛不要本末倒置,人會變,魔會乘機入其身時,到時就是弟子救師父的時候。誰能斗膽保證人若不嚴守依法不會變?
Thumbnail
【學佛破障】 修佛是修理智,不是修情懷。情懷是方便法門,法理才是一佛乘所要傳承的根本。 「四依止」中「依法不依人」是首位,哪還認為不應依法?學佛修佛不要本末倒置,人會變,魔會乘機入其身時,到時就是弟子救師父的時候。誰能斗膽保證人若不嚴守依法不會變?
追蹤感興趣的內容從 Google News 追蹤更多 vocus 的最新精選內容追蹤 Google News