
緒論:感恩、懺悔與研究緣起
南無阿彌陀佛。南無本師釋迦牟尼佛。南無十方三世一切諸佛菩薩。
首先,謹以此文向十方三世一切聖賢、歷代祖師大德、以及所有為人類福祉與真理探索做出貢獻的科學家、哲學家與實踐者致以最深切的感恩。感恩天地萬物,感恩父母師長,感恩眾生恩澤。筆者才疏學淺,凡夫知見難免有錯謬之處,若有任何不圓滿或誤解聖意之處,懇請諸佛菩薩、護法龍天及廣大讀者慈悲見諒。此文僅作為筆者自我反省、學習與對話的嘗試,絕無意建立對立或評判優劣,唯願以此微薄的智識探索,為建立人間淨土、實現大同世界及迎接彌賽亞時代的和平願景,供養一分心力。本報告旨在回應關於《解深密經·勝義諦相品第二》的甚深法義,並嘗試以跨學科的視角——涵蓋心理學、倫理學、經濟學、社會學、哲學、醫學及各大宗教傳統——來闡述「勝義諦」在當代社會中的實踐意義。我們試圖論證,古老的佛法智慧並非遺世獨立的玄談,而是能夠與現代科學與人文精神深度對話、互為表裡的普世真理。
第一部:勝義諦的甚深義理——《解深密經》文本詮釋
第一章 離言法性與超越二元
《解深密經》(Saṃdhinirmocana Sūtra)作為唯識宗(Yogācāra)的根本經典,其「勝義諦相品」透過佛陀與如理請問菩薩、法湧菩薩、善清淨慧菩薩及善現尊者的對話,揭示了勝義諦(Ultimate Truth)的五種核心相狀。這五相不僅是修行的指南,更是理解宇宙實相的鑰匙 1。
1. 離名言相(Ineffability)
經文開宗明義指出,勝義諦是「離名言」的。這並非否定語言的作用,而是指出語言符號(Signifier)與其所指涉的對象(Signified)之間存在本質的鴻溝。人類慣於將語言概念視為實體,誤以為「桌子」這個詞就是桌子的本質,這種認知偏誤即是唯識學所說的「遍計所執性」(Parikalpita)4。勝義諦超越了這種符號系統的建構,它是聖者內證的境界,非凡夫透過尋思邏輯所能觸及。正如《道德經》所言:「道可道,非常道」,真理的本體在語言盡頭處顯現 5。

2. 無二相(Non-duality)
勝義諦超越了「有」與「無」的二元對立。它不是「有為」,因為它不生不滅;它也不是「無為」,因為它不是斷滅的空無。這種「非有非無」的中道智慧(Madhyamaka)是解決世間衝突的根本。如果我們執著於「有」,就會產生貪愛與佔有;如果執著於「無」,就會落入虛無主義,忽視道德因果。勝義諦在肯定現象如幻存在的同時,否定其恆常的自性 2。
3. 超過尋思所行相(Beyond Discursive Thought)
凡夫的認知依賴於「尋思」(Vitarka)與「伺察」(Vicara),即邏輯推理與概念分析。然而,勝義諦是「現量」(Pratyakṣa)的境界,必須透過禪定(Samadhi)與止觀(Shamatha-Vipassana)的實修才能親證。這解釋了為什麼單靠哲學辯論無法成佛,必須「藉教悟宗」,最終捨筏登岸 1。
4. 超過諸法一異性相(Beyond Sameness and Difference)
佛陀指出,勝義諦與諸法(現象界)既不是完全相同,也不是完全不同。若是一,則見山即見道,凡夫皆應成佛;若是異,則離世間無法覓菩提。這揭示了「煩惱即菩提」的深層含義——真理就在當下的身心現象中,如同水的濕性與水不可分離 3。
5. 遍一切一味相(All-Pervasive One Taste)
勝義諦在一切法中平等無差別。無論是淨土還是穢土,無論是聖人還是凡夫,其本性皆空,皆具佛性。這一相狀是「大同世界」與「眾生平等」的本體論基礎 1。
第二部:心識的解構與療癒——心理學視角的詮釋
唯識學常被稱為「佛教心理學」,其對心識結構的精細分析與現代心理學有著驚人的呼應。
第一章 認知與行為:遍計所執與認知扭曲
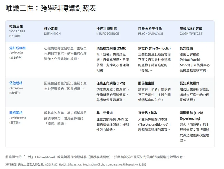
認知心理學(Cognitive Psychology)認為,許多心理困擾源於「認知扭曲」(Cognitive Distortions),即對現實的錯誤解讀。唯識學中的「遍計所執性」(Parikalpita)精準地對應了這一概念。我們在依他起性(Paratantra,因緣所生法)的基礎上,妄執有一個實有的「我」和「法」。
- 行為心理學(Behavioral Psychology):行為主義研究刺激與反應的連結。在唯識看來,這種連結往往建立在習氣(Vasana)之上。透過修行,我們可以重塑神經迴路,改變對刺激的反應,這即是「轉識成智」的行為學體現。
- 神經科學的佐證:現代神經科學研究發現,當人們處於自我指涉、焦慮或執著於過去未來時,大腦的預設模式網絡(Default Mode Network, DMN)高度活躍。這對應了唯識學中的第七識(末那識),它恆審思量「我」。而當修行者進入三摩地(Samadhi)或非二元覺知時,DMN的活動顯著降低,任務正向網絡(Task-Positive Network)與之解耦,這正是「無我」體驗的神經生理基礎 10。

第二章 發展與人格:自我建構的悖論
發展心理學(Developmental Psychology)與人格心理學(Personality Psychology)探討自我的形成。從佛法視角看,健康的「自我」(Ego)是世俗生活的功能性需求,但對自我的「執著」則是痛苦的根源。
- 拉岡心理學(Lacanian Psychoanalysis):拉岡認為「主體」是由語言(象徵界)建構的,本質上是匱乏的。這與《解深密經》中對名言概念虛妄性的批判不謀而合。語言讓我們進入了象徵秩序,但也讓我們遠離了真實(The Real)。勝義諦的體驗,即是穿越語言的迷宮,觸碰那不可言說的真實 13。
- 人本主義心理學(Humanistic Psychology):馬斯洛(Maslow)的自我實現與羅傑斯(Rogers)的無條件積極關注,在佛法中昇華為「無我」的慈悲。當「小我」的需求被超越,個體便能融入更廣大的存在網絡,這與正向心理學(Positive Psychology)中的「心流」(Flow)狀態相似——在忘我中達到最高的功能運作。
第三章 社會與管理:組織的共業
社會心理學(Social Psychology)、管理心理學(Management Psychology)與行政心理學(Administrative Psychology)關注群體動力。
- 共業(Collective Karma):組織文化與社會規範可視為一種「共業」。當領導者執著於權力與控制(遍計所執),組織便充滿恐懼與僵化。若能應用「無二」智慧,領導者將從「控制者」轉變為「僕人式領導」(Servant Leadership),視員工與組織為相互依存的有機體(依他起性),從而激發集體的創造力與慈悲心。
- 依戀理論(Attachment Theory):在組織中,不安全的依戀會導致微觀管理或推卸責任。佛法的「無畏施」能建立心理安全感,讓團隊在變動中保持韌性。
第三部:倫理與經濟——從稀缺到互攝的轉向
第一章 倫理學的重構:無我的責任
倫理學(Ethics)傳統上分為規範倫理學、後設倫理學等。佛法倫理學超越了義務論與效益主義的對立。
- 後設倫理學(Meta-ethics):勝義諦的「無二相」消解了「實然」(Is)與「應然」(Ought)的鴻溝。因為萬物同體(Interbeing),傷害他人即是傷害自己,這不是外在的律令,而是存有的實相。
- 列維納斯(Levinas)與面容:哲學家列維納斯提出的「他者的面容」(Face of the Other)召喚出無限的責任,這與菩薩道的「無緣大慈,同體大悲」相互輝映。在勝義諦的光照下,倫理不再是教條,而是對生命苦難的直接回應 14。
第二章 經濟學的範式轉移:從線性到圓融
現代經濟學(Economics)建立在資源稀缺與理性自利人(Homo Economicus)的假設上。然而,這種基於分離與競爭的模型正面臨生態與社會的雙重危機。
- 佛教經濟學(Buddhist Economics):舒馬赫(E.F. Schumacher)提出的佛教經濟學,主張「少即是多」,強調勞動的靈性價值與對環境的尊重。這與生態經濟學(Ecological Economics)不謀而合。
- 線性經濟 vs. 循環經濟:分析經濟系統揭示了一個鮮明的對比:以「開採-製造-廢棄」為特徵的「線性經濟」,其根源在於認為資源無限且可分離的二元幻覺;而「循環經濟」則與佛法的「緣起」(Pratītyasamutpāda)法則相應。在緣起觀中,廢棄物被視為一種概念上的錯誤,因為在再生的循環迴路中,一切皆是資源 16。這種經濟模式不僅是物質的循環,更是對貪婪心識的淨化。
- 芝加哥學派 vs. 制度經濟學:芝加哥學派強調市場的自發秩序,但往往忽略了權力結構與人性弱點。制度經濟學(Institutional Economics)則看到制度(法規、習俗)如何形塑行為。佛法認為,制度本身也是心識的變現(共業),建立「人間淨土」需要改革不義的制度(如貧富懸殊、剝削),使其符合「勝義」的平等精神。
第四部:社會與政治——邁向大同與公義
第一章 社會學的批判:物化與異化
法蘭克福學派(Frankfurt School)與馬克思主義(Marxism)深刻批判了資本主義社會中的「物化」(Reification/Verdinglichung)現象——人際關係被商品化,變成了冷冰冰的物。
- 社會異化與遍計所執:馬克思的「異化」(Alienation)描述了工人與勞動成果的分離。從唯識學看,這正是「遍計所執」在社會結構中的投射。我們創造了金錢、市場、國家,卻忘記了它們是我們心識的產物(依他起),反而被這些造物所奴役。
- 解構與解放:《解深密經》的教導提供了一種徹底的「批判理論」。要從社會苦難中解放,不僅需要物質的再分配,更需要解除對社會結構的「實有執著」,視其為可改變的緣起現象 18。
第二章 政治心理學與修復式正義
政治心理學(Political Psychology)研究群體衝突與意識形態。法律心理學(Legal Psychology)探討正義的落實。
- 對立的消解:政治極化源於對「我群」與「他群」的二元對立執著。勝義諦的「遍一切一味相」提醒我們,即便是政治對手,其本性亦是空性與佛性。這不是要放棄原則,而是以慈悲(而非仇恨)作為政治行動的動力。
- 修復式正義(Restorative Justice):傳統的應報式正義(Retributive Justice)基於懲罰「惡人」。修復式正義則關注修復傷害,這符合佛法的因果觀與改過遷善的精神。如果沒有固定不變的「罪犯自我」(No-self),那麼每個人都有轉化的可能 21。
第三章 資訊社會學:數位阿賴耶識
在資訊社會學(Information Sociology)的視域下,互聯網大數據構成了現代的「外在阿賴耶識」。我們的一言一行都被記錄、演算、回饋。這提醒我們,在數位時代,「慎獨」與「正語」變得前所未有的重要。我們的點擊與評論,都在共同編織這個數位法界(Indra's Net),應以清淨心莊嚴此虛擬國土。
第五部:宗教與哲學的對話——普世智慧的交響
第一章 否定神學與不可言說
比較宗教學(Comparative Religion)發現,各大傳統在終極真理的描述上驚人地一致,皆指向「不可言說」的奧秘。
- 否定神學(Apophatic Theology):基督教神學家如偽狄奧尼修斯、艾克哈特大師,猶太教卡巴拉的「無限」(Ein Sof),伊斯蘭蘇菲主義的「真主本體」(Al-Dhat),都強調神超越一切名相。這與《解深密經》的「離言法性」遙相呼應 23。
- 道家與儒家:老子的「道」與儒家的「誠」、「中庸」之未發,皆指向那超越二元的本源。印加文明的互惠原則(Ayni)與非洲的Ubuntu哲學(「我是因為我們是」),體現了勝義諦中的互涉關係。
第二章 彌賽亞與彌勒:未來的希望
猶太教與基督宗教盼望彌賽亞(Messiah)的降臨或再來,帶來和平的國度。佛教則瞻仰彌勒菩薩(Maitreya)下生成佛,建立人間淨土。
- 內在的救主:從唯識學看,彌賽亞不僅是外在的救世主,更是眾生心中「如來藏」(Tathagatagarbha)的覺醒。當集體意識淨化,慈悲(Maitri)遍滿時,當下即是彌賽亞時代,當下即是兜率內院 25。
- 大同世界:儒家的「大同」理想,描述了一個「人不獨親其親,不獨子其子」的社會,這正是勝義諦「無二相」在社會倫理上的完美體現。
第三章 科學哲學與量子物理
科學哲學(Philosophy of Science)與量子物理(Quantum Physics)正在打破物質實有的迷思。
- 觀察者效應:量子力學表明,觀察者與被觀察者不可分割,這與唯識學的「識外無境」有著深刻的認識論共鳴。
- 量子糾纏:粒子間的非局域連結,證實了宇宙萬物本質上的相互關聯(Interdependence),為「同體大悲」提供了物理學的註腳 27。
第六部:身心醫學的整合——氣、脈、識的療癒
第一章 中醫與唯識:神(Shen)的安頓
中醫學(TCM)認為「心藏神」。當心識被煩惱(遍計所執)擾動,神便不安,導致身心失調。
- 空性作為藥方:勝義諦的觀修能平息大腦皮層的過度活躍,使「神」歸於安寧。這不僅是心理調節,更能透過神經內分泌系統影響生理健康,提升免疫力。
- 孫思邈的醫德:藥王孫思邈在《大醫精誠》中體現了佛教的慈悲觀,視病患如至親,這是菩薩道在醫學實踐中的典範 29。
第二章 基因與表觀遺傳學
表觀遺傳學(Epigenetics)研究顯示,環境與心理狀態可以影響基因的表達。慈悲心的修行(Loving-kindness Meditation)已被證實能延長端粒(Telomeres),延緩衰老。這意味著,我們的心念(Karma)直接銘刻在我們的生物體上,修心即是修身 31。
第七部:結論與展望——建立人間淨土的實踐
第一章 人間佛教的現代詮釋
太虛大師與印順導師提倡的人間佛教(Humanistic Buddhism),主張在現實人間建設淨土,而非僅寄望死後往生。這要求我們將勝義諦的智慧轉化為具體的社會行動:
- 淨化人心:透過教育與禪修,轉化個人的貪瞋癡。
- 淨化社會:透過正義的制度與慈悲的政策,減少結構性暴力。
- 淨化生態:透過循環經濟與環保行動,守護地球家園。
第二章 實踐建議:從內而外的轉化
- 慈心三昧的日常實踐:將慈悲觀想擴展至日常生活,對家人、同事、乃至「敵人」修習慈心,化解對立。
- 深度諦聽(Deep Listening):在溝通中實踐「離名言相」,不執著於對方的語言表象,而是用心聆聽其背後的感受與需求(非暴力溝通)。
- 正念消費:覺知每一次消費行為背後的因果鏈,選擇對環境與勞工友善的產品。
結語:祈願與迴向
綜上所述,《解深密經》勝義諦相品的智慧,不僅是解脫道的指南,更是解決當代心理、社會、環境危機的良藥。它教導我們超越二元對立,體證萬物同體,從而在行動中流露出無緣大慈。
建立人間淨土、大同世界及彌賽亞時代,不是遙不可及的夢想,而是當下每一念心、每一個行動的累積。當我們的心與勝義諦相應時,我們所在的當下,即是淨土。
萬分感恩佛陀的教誨,感恩天地萬物的滋養。願此報告能為世界和平與眾生幸福帶來一絲微光。
南無阿彌陀佛。南無彌勒尊佛。願一切眾生得大自在,獲大解脫,證大菩提。
(本文作者懷著最謙卑、懺悔與感恩的心,謹此供養。內容若有疏漏,祈請諸方大德不吝指正。)





引用的著作
- p207 解深密經 - 星雲大師全集, 檢索日期:12月 30, 2025, https://books.masterhsingyun.org/ArticleDetail/artcle2490
- 解深密經疏(卷2) - 漢文大藏經, 檢索日期:12月 30, 2025, https://deerpark.app/reader/X0369/2
- T0676 解深密經- 卷/篇章 1 - CBETA 線上閱讀, 檢索日期:12月 30, 2025, https://cbetaonline.dila.edu.tw/T0676
- Samdhinirmocana Sutra - Minnesota Zen Meditation Center, 檢索日期:12月 30, 2025, https://www.mnzencenter.org/uploads/2/9/5/8/29581455/samdhinirmocana_sutra.pdf
- Is there common ground between the Tao Te Ching and Buddhism?, 檢索日期:12月 30, 2025, https://buddhism.stackexchange.com/questions/2655/is-there-common-ground-between-the-tao-te-ching-and-buddhism
- 解深密經語體釋勝義諦相品第二 - 喇嘛網, 檢索日期:12月 30, 2025, https://www.lama.com.tw/content/talk/index2.aspx?id=939
- Samdhinirmocana Sutra - Dharma Wheel, 檢索日期:12月 30, 2025, https://www.dharmawheel.net/viewtopic.php?t=13552
- 解深密經/卷01 - 維基文庫,自由的圖書館 - Wikisource, 檢索日期:12月 30, 2025, https://zh.wikisource.org/zh-hant/%E8%A7%A3%E6%B7%B1%E5%AF%86%E7%B6%93/%E5%8D%B701
- Sandhinirmocana Sutra - Wikipedia, 檢索日期:12月 30, 2025, https://en.wikipedia.org/wiki/Sandhinirmocana_Sutra
- Default mode network - Wikipedia, 檢索日期:12月 30, 2025, https://en.wikipedia.org/wiki/Default_mode_network
- The brain on silent: mind wandering, mindful awareness, and states of mental tranquility - PMC - NIH, 檢索日期:12月 30, 2025, https://pmc.ncbi.nlm.nih.gov/articles/PMC5866730/
- Some Neuroscience on Nondual Awakening - Reddit, 檢索日期:12月 30, 2025, https://www.reddit.com/r/nonduality/comments/1bv127t/some_neuroscience_on_nondual_awakening/
- Language, Buddhism & meditation - Exeter Meditation Circle, 檢索日期:12月 30, 2025, https://meditationcircle.org.uk/notes/language-buddhism-meditation/
- Suffering, Relatedness and Transformation: Levinas and Relational Psychodynamic Theory, 檢索日期:12月 30, 2025, https://crownschool.uchicago.edu/student-life/advocates-forum/suffering-relatedness-and-transformation-levinas-and-relational
- What does Levinas' encounter with the Other mean/imply? - Philosophy Stack Exchange, 檢索日期:12月 30, 2025, https://philosophy.stackexchange.com/questions/115830/what-does-levinas-encounter-with-the-other-mean-imply
- Circular economy - Wikipedia, 檢索日期:12月 30, 2025, https://en.wikipedia.org/wiki/Circular_economy
- Dependent Origination → Term - Lifestyle → Sustainability Directory, 檢索日期:12月 30, 2025, https://lifestyle.sustainability-directory.com/term/dependent-origination/
- Reification (Marxism) - Wikipedia, 檢索日期:12月 30, 2025, https://en.wikipedia.org/wiki/Reification_(Marxism)
- What do you think of as a contemporary example of reification? : r/CriticalTheory - Reddit, 檢索日期:12月 30, 2025, https://www.reddit.com/r/CriticalTheory/comments/2aei1q/what_do_you_think_of_as_a_contemporary_example_of/
- Buddha and Marx: A Philosophical Comparison - ScholarWorks, 檢索日期:12月 30, 2025, https://scholarworks.calstate.edu/downloads/6t053p92x
- "Feeling Relational: The Use of Buddhist Meditation in Restorative Prac" by Gordon Shotwell, 檢索日期:12月 30, 2025, https://digitalcommons.schulichlaw.dal.ca/dlj/vol36/iss2/3/
- As Buddhists, do you support restorative justice? : r/Buddhism - Reddit, 檢索日期:12月 30, 2025, https://www.reddit.com/r/Buddhism/comments/1inf28p/as_buddhists_do_you_support_restorative_justice/
- Apophatic theology - Wikipedia, 檢索日期:12月 30, 2025, https://en.wikipedia.org/wiki/Apophatic_theology
- The Ineffability of Transcendence and Nothingness | We are all Interconnected even with the Universe, 檢索日期:12月 30, 2025, https://rodger-ricketts.com/2025/08/20/the-ineffability-of-transcendence-and-nothingness/
- Who is Maitreya: Buddha, Bodhisattva, or God of Wealth?, 檢索日期:12月 30, 2025, https://e-tamga.com/index.php/pub/article/download/43/14/532
- Pure Land Buddhism - Wikipedia, 檢索日期:12月 30, 2025, https://en.wikipedia.org/wiki/Pure_Land_Buddhism
- Quantum Physics and Buddhism: Exploring the Parallels Between Science and Spirituality | by Andre Tyrone II | Medium, 檢索日期:12月 30, 2025, https://medium.com/@spacehren1/this-is-my-essay-about-the-thing-that-always-confused-but-fascinated-me-ever-since-i-started-7906b681060a
- The Intersections of Buddhism and Quantum Physics and Their Implications - ResearchGate, 檢索日期:12月 30, 2025, https://www.researchgate.net/publication/381706517_The_Intersections_of_Buddhism_and_Quantum_Physics_and_Their_Implications
- Buddhism and Healing in China | Oxford Research Encyclopedia of Religion, 檢索日期:12月 30, 2025, https://oxfordre.com/religion/display/10.1093/acrefore/9780199340378.001.0001/acrefore-9780199340378-e-749?p=emailAq/PvqLz2Pnqc&d=/10.1093/acrefore/9780199340378.001.0001/acrefore-9780199340378-e-749
- Medicine in Stamps Sun Si Miao (581- 682 A.D.): China's Pre-eminent Physician - Singapore Medical Journal, 檢索日期:12月 30, 2025, http://www.smj.org.sg/sites/default/files/4305/4305ms1.pdf
- Epigenetic modulation by life–style: advances in diet, exercise, and mindfulness for disease prevention and health optimization - PMC - PubMed Central, 檢索日期:12月 30, 2025, https://pmc.ncbi.nlm.nih.gov/articles/PMC12408607/
- 3 Epigenetic Reasons to Meditate Your Stress Away, 檢索日期:12月 30, 2025, https://www.whatisepigenetics.com/3-epigenetic-reasons-to-meditate-your-stress-away/




























