緣起與感恩:向光明的源頭頂禮
南無本師釋迦牟尼佛。
南無阿彌陀佛。南無大慈大悲觀世音菩薩。
南無十方三世一切諸佛菩薩。
南無歷代傳燈祖師大德。
首先,末學懷著無比惶恐、戰兢與感恩的心,頂禮法界一切眾生。感恩提問者慈悲示現,給予末學這一次在文字般若中反省自我、窺探真理的機會。末學並非證悟之聖者,亦非通達無礙之大德,僅是一名在煩惱習氣中掙扎、在經藏大海中掬飲一滴的凡夫。今日所論,皆是拾古聖先賢之牙慧,若有半分功德,皆歸於佛菩薩與經典的加持;若有錯謬偏差,皆是末學業障深重、智慧未開所致。
感恩耶穌基督(Jesus Christ)在歷史長河中示現的大愛與犧牲,其在《約翰福音》中的教導如暗夜明燈,溫暖了無數苦難的心靈。感恩摩西與歷代先知,維護了人類早期的道德秩序。感恩印度的龍樹、無著、世親菩薩,中國的智者大師、法藏大師、惠能大師、善導大師、印光大師等祖師大德,將唯識、華嚴、天台、三論、禪淨等無上妙法傳承至今,讓我們得以用佛法的智慧之眼,去體悟世間萬法的實相。
感恩天地萬物,承載我們這並不完美的肉身;感恩父母師長,給予我們生命與慧命;感恩一切順逆因緣,成就了我們此刻的覺照。
本文之撰寫,非為諍論宗教之高下,亦非為炫耀名相之繁雜。旨在一心:即通過對《約翰福音》中「行淫婦人」這一充滿戲劇性與神聖性場景的深度剖析,以此為鏡,映照我等眾生內心深處的貪嗔痴慢疑;並嘗試以大乘佛法的圓融智慧,溝通東西方靈性傳統,為建立人間淨土、大同世界及迎接彌賽亞(Maitreya/Messiah)時代,提供一份微薄的思辨與資糧。
懇請讀者在閱讀時,不執著於文字相,不拘泥於名相,應以自身實修為印證,回歸清淨本心。願此文能成為一塊粗陋的磚石,引出讀者內心本具的美玉。
第一章 經典場景重現:耶路撒冷聖殿的清晨與二律背反
1.1 歷史與文本的深度還原
《約翰福音》第八章第一至十一節記載了一個震撼人心的故事,這不僅是基督教的核心敘事之一,也是人類道德史上的一個永恆隱喻。
清晨,耶路撒冷的聖殿(Temple courts)人聲鼎沸。耶穌在此教訓眾人,這裡象徵著神聖、律法與秩序的中心。然而,這份寧靜被一群經學家和法利賽人打破,他們帶著一個「在行淫時被捉拿」的婦人闖入。根據史料與神學註釋,這並非一次單純的司法案件,而是一場精心策劃的政治與神學陷阱 1。
他們叫婦人站在中間,讓她赤裸裸地暴露在公眾的視線與道德的審判之下。他們對耶穌說:「夫子,這婦人是正行淫之時被拿的。摩西在律法上吩咐我們把這樣的婦人用石頭打死。你說該把他怎麼樣呢?」2
這裡的「中間」(in the midst)具有強烈的空間象徵意義——婦人被置於神聖空間的中心,成為了污穢的焦點;同時她也被置於耶穌與法利賽人之間,成為了兩種力量——律法(Law)與恩典(Grace)——博弈的棋子。
1.2 二律背反的絕境
這是一個完美的邏輯陷阱,在西方哲學中稱為「二律背反」(Antinomy)。
- 若耶穌說「打死她」: 他便違背了自己平日宣揚的「愛仇敵」、「憐憫罪人」的教導,失去了作為慈悲救主的道德立場;同時,在當時的羅馬統治下,猶太公會(Sanhedrin)已被剝奪了執行死刑的權利(ius gladii),耶穌若下令行刑,便觸犯了羅馬法律,可被視為叛亂份子 3。
- 若耶穌說「釋放她」: 他便公然違背了摩西律法(Leviticus 20:10, Deuteronomy 22:22),被視為異端和假先知,法利賽人便有充足的理由在猶太民眾面前控告他 2。
在世俗層面,這是一個死局。婦人面臨的是必死的命運——要麼死於亂石,要麼死於律法的嚴酷。法利賽人代表了執著於「法執」與「我執」的眾生,他們手握石頭,眼中燃燒著維護秩序的怒火,這怒火背後實則是對權力的貪婪和對「異己」的排斥。
1.3 耶穌的沈默與畫地
面對喧囂的指控,耶穌沒有立即辯論。他「彎著腰,用指頭在地上畫字」(bent down and started to write on the ground with his finger) 4。
這一動作在歷代神學家中有無數解讀:有的說是他在寫法利賽人的罪行,有的說是寫《耶利米書》中關於「離棄耶和華的,名字必寫在土裡」的經文 4。
從佛法視角看,這是一次「截斷眾流」的禪機。他切斷了語言文字(名相)的爭辯,將眾人的注意力從「高高在上的律法條文」引向了「腳下承載萬物的泥土(心地)」。
隨後,他直起腰說了一句震古爍今的話:「你們中間誰是沒有罪的,誰就可以先拿石頭打他。」(Let any one of you who is without sin be the first to throw a stone at her.) 2
這句話瞬間擊碎了二律背反的邏輯鏈條,將「法律問題」轉化為了「本體論問題」。它不再關於婦人做了什麼,而關於審判者是誰。
從老到少,一個一個地都出去了。只剩下耶穌一人,還有那婦人仍然站在當中。耶穌問:「婦人,那些人在哪裡呢?沒有人定你的罪嗎?」她說:「主啊,沒有。」耶穌說:「我也不定你的罪。去吧,從此不要再犯罪了!」(Go now and leave your life of sin.) 6。
接下來,我們將以大乘佛法的各大宗派理論,層層剖析這一場景背後的深層義理。
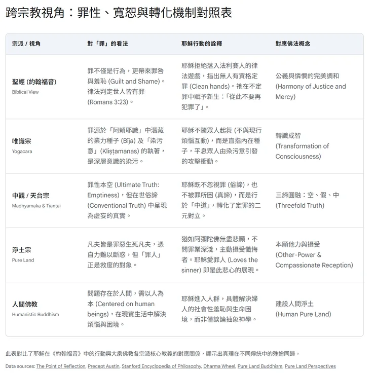
第二章 唯識宗的深度剖析:萬法唯識與轉識成智
2.1 《解深密經》與三性三無性:審判的本質
唯識宗(Yogacara)依據《解深密經》建立「三性」(Three Natures)理論,這為我們理解法利賽人的審判與耶穌的寬恕提供了精確的心理學模型 7。
- 遍計所執性(Parikalpita-svabhava): 法利賽人眼中的「淫婦」。他們將婦人視為一個實有的、污穢的、必須被清除的實體(Self-existent entity)。他們在因緣和合的現象上,妄執有一個固定不變的「罪人」本質,並將其與「神聖的律法」對立起來。這種「能遍計」(主觀審判心)與「所遍計」(被審判的對象)的二元對立,完全是虛妄的計度 7。
- 依他起性(Paratantra-svabhava): 婦人行淫的事實。從唯識觀點看,這並非絕對的惡,而是無量劫來業力種子(Bija)、煩惱(Klesha)與外緣(勾引者、環境)和合而生的現象。它是緣起的,如幻如化,如夢中影像 8。法利賽人只看到了現象,卻誤以為是實體。
- 圓成實性(Parinispanna-svabhava): 耶穌眼中的生命實相。耶穌透過了遍計所執的虛妄,也看透了依他起性的緣起,直接體證到婦人生命本底的「真如」(Tathata)。他看到的不是一個罪人,而是一個被無明塵垢暫時遮蔽的佛性。
2.2 第七識(末那識)的投射機制與《楞伽經》的自心現量
為何法利賽人如此憤怒?《成唯識論》與《楞伽經》給出了答案。
第七識末那識(Klistamanas)是「恆審思量我相隨」的識 7。它執著第八識(阿賴耶識)的見分為「我」,從而產生了強烈的「我痴、我見、我慢、我愛」。
- 我相的維護: 法利賽人需要通過定罪他人,來確認自己「守法者」、「聖潔者」的身份(我慢)。
- 影子的投射: 根據唯識學的「自心現量」(Projection of own mind),外境皆是內心的投射 8。法利賽人內心深處同樣潛藏著淫慾與違逆的種子(只是未遇緣現行)。他們對婦人的憤怒,實則是對自己內心陰暗面的恐懼與排斥。他們將內在的「惡」投射到婦人身上,試圖通過毀滅她來獲得心理上的淨化。這是一種典型的防禦機制。
耶穌的各種行為,精準地擊破了這一機制:

2.3 轉識成智:耶穌的妙觀察智
耶穌說:「你們中間誰是沒有罪的...」這是一次完美的「妙觀察智」(Pratyaveksana-jnana)示現。
他沒有糾纏於律法條文(那是第六識的分別),而是直接指向了審判的主體。
- 破法執: 石頭代表律法的權威,但耶穌指出,只有「無罪者」才有資格執法。既然無人無罪,律法的執行主體便不復存在,法執隨之瓦解。
- 破我執: 這一問,迫使法利賽人啟動「自證分」,反觀自心。當他們向內看時,發現阿賴耶識中同樣翻滾著貪嗔痴的種子 7。那一刻,道德優越感崩塌,我執鬆動。
- 平等性智(Samata-jnana): 耶穌看婦人與法利賽人,本性平等,皆是受苦眾生。他的不定罪,是基於眾生平等的悲心。
2.4 《瑜伽師地論》與種子的熏習
耶穌最後對婦人說:「去吧,從此不要再犯罪了!」
在唯識學中,這不僅是行為的規範,更是關於「種子熏習」(Vasanas)的教導 10。
婦人的行淫,在阿賴耶識中熏習了染污種子。如果繼續犯罪,這些種子會不斷增長,導致未來的苦果(異熟果)。
耶穌的赦免,給了她一個巨大的「淨法熏習」。這一刻的震撼、感動與被接納的體驗,在她心中種下了一顆強大的無漏種子(Pure Seed)。
「不要再犯罪」,意即:護持這顆新生的清淨種子,切斷染污種子的現行,這就是「轉依」(Asraya-paravrtti)——轉染成淨的開始。
第三章 三論宗(中觀)的破邪顯正:空性之石與無生之罪
3.1 緣起性空:罪的本質是什麼?
三論宗(Sanlun/Madhyamaka),依據龍樹菩薩的《中論》、《十二門論》等經典,主張「諸法因緣生,我說即是空」。
面對婦人的「罪」,三論宗會問:這個「罪」有自性(Svabhava)嗎?
若罪有自性,它是實有的、不可改變的,那麼婦人永遠是罪人,耶穌無法赦免她,律法也無法懲罰她(因為懲罰是為了改變,若實有則不可變)。
若罪無自性,它是緣起的,依待於律法、社會規範、個人行為而立。既然是緣起的,當下即空 11。
耶穌的「我也不定你的罪」,在勝義諦(Ultimate Truth)上,是對「罪性本空」的印證。他看到了罪的虛妄性,不給予它實有的地位。
3.2 二諦圓融:不落二邊的中道
三論宗強調「真俗二諦」。
- 俗諦(Conventional Truth): 在世俗層面,婦人確實犯了行淫的過錯,這是因果不爽的。耶穌說「從此不要再犯罪了」,這是承認俗諦,教導她在世間法中要守戒。
- 真諦(Ultimate Truth): 在勝義層面,人與法皆空,罪性不可得。耶穌說「我也不定你的罪」,這是立足真諦,給予她本體上的解脫。
三論宗最忌諱「執空廢有」或「執有廢空」。耶穌的處理堪稱完美的「中道」(Middle Way):
他既沒有說「你沒錯」(墮入斷滅空,破壞世俗倫理),也沒有說「你該死」(墮入常有見,執著律法實有)。
他通過「不定罪」與「不犯罪」的雙重教導,行於非空非有、即空即有的中道之上。
3.3 破除四句:誰在拿石頭?
龍樹菩薩擅長用「四句」(Tetralemma)破除執著:有、無、亦有亦無、非有非無。
關於手中的石頭:
- 法利賽人認為「有」權力扔石頭。
- 耶穌讓他們發現自己「無」權力扔石頭。當老者們一個個放下石頭離開時,他們體驗到了一種「空的實踐」。那個原本被認為實有的「懲罰權力」,在耶穌的詰問下,瞬間瓦解。石頭落地的聲音,就是執著破碎的聲音。這告訴我們:暴力往往源於對「我義」的實有執著。當照見「我」與「義」皆空時,暴力自然止息。
第四章 華嚴宗與天台宗:法界緣起與性具善惡
4.1 華嚴宗:因陀羅網中的共業
華嚴宗(Huayan)以《華嚴經》為宗骨,提出「法界緣起」與「重重無盡」。
宇宙如同一張巨大的因陀羅網(Indra's Net),網結上的每一顆寶珠都映照出其他所有寶珠 13。
在這個故事中,婦人不是一個孤立的個體,她是因陀羅網中的一顆珠。她的「行淫」,映照出了整個社會的病態:男權的壓迫、教育的缺失、人性的貪婪、法利賽人的偽善。
當法利賽人舉起石頭時,根據「互即互入」的原理,他們其實是在打自己,在打這張網本身。
耶穌的智慧在於,他看透了這種「全息的共業」。他知道,單獨懲罰一個婦人(摘除一顆珠子),無法解決問題,因為罪惡的影像已經映照在每一個人的心珠中。
只有當每一個人都放下石頭,淨化自己的心珠,整張網才能重放光明。這就是華嚴宗「一即一切,一切即一」的救度觀。
4.2 天台宗:性具善惡與煩惱即菩提
天台宗(Tiantai)智者大師提出震撼的「性具善惡」說 15。他認為佛性中不僅具足善,也「具惡」(通達惡法的體性,但不被惡所染)。
耶穌為何能寬恕?因為他站在生命全景的高度。他深知「惡」並非外來的怪物,而是生命本具的一種可能性,是迷失的佛性。
法利賽人試圖通過「切除」(殺死婦人)來消滅惡,這是「斷滅見」。
耶穌則是通過「轉化」來處理惡。天台宗講「煩惱即菩提」。淫慾之火,本質上是生命的能量。若被無明以此,即是地獄業火;若被智慧引導,即是度眾生的慈悲火。
耶穌的「去吧」,是給予婦人一個將「煩惱泥」轉化為「菩提蓮」的機會。他相信,即使是犯了淫罪的生命,其本具的佛性(性德)依然圓滿,只待開發(修德)。
4.3 圓融三諦的具體應用
我們可以將天台宗的「空、假、中」三諦,對應耶穌的三個動作:

第五章 律宗與禪宗:戒律的真精神與直指人心
5.1 律宗:從「事相戒」到「心戒」
律宗(Vinaya)重視戒律的持守。在表面上看,婦人犯了「波羅夷」(Parajika,極重罪)中的淫戒。依照世俗律法,當誅。
然而,佛陀制戒的本懷是「別別解脫」(Pratimoksha)——讓眾生從煩惱中解脫,而非用條文束縛或殺害眾生。
耶穌的處理,體現了律宗「開遮持犯」的高級智慧。
- 遮: 形式上,耶穌沒有執行石刑,似乎是「犯」了摩西律法。
- 開: 實質上,他維護了律法的根本精神——愛與公義。他通過寬恕,讓婦人真正生起了慚愧心與悔改心。律宗強調「戒體」源於心。被迫的守法(怕被石頭打死)不是持戒;發自內心的改過(感念恩典)才是真正的持戒。耶穌成功地將「他律」轉化為了婦人內心的「心戒」。
5.2 禪宗:無言之教與當下頓悟
禪宗(Chan/Zen)講究「不立文字,直指人心」 17。
耶穌在地上畫字的行為,是一則極具禪意的公案(Koan)。
法利賽人的問題是思維的陷阱,是語言的名相。耶穌不答,彎腰畫地。這是在「指地」。
- 指地即指心: 大地承載萬物,淨穢不二,正如我們的心地。耶穌引導他們關注腳下,關注當下,而非飄在空中的教條。
- 沉默的棒喝: 他的沈默如雷,震碎了法利賽人的聒噪。
- 當下解脫: 「去吧!」在禪宗看來,這不只是身體的離開,而是心靈的「放下」。放下過去的罪業(前念已滅),放下對未來的恐懼(後念未生),安住於當下清淨的一念(正念)。六祖惠能云:「前念迷即凡夫,後念悟即佛。」耶穌給了婦人一個「頓悟」的契機,讓她從「罪囚」瞬間轉身為「自由人」。
第六章 淨土宗的終極救度:彌陀本願與惡人正機
6.1 本願他力:無條件的攝受
淨土宗(Pure Land)特別強調「他力」(Other Power)救度。阿彌陀佛發四十八大願,其中第十八願被稱為「王本願」,保證十方眾生,至心信樂,欲生我國,乃至十念,若不生者,不取正覺 18。
在「行淫婦人」的故事中,婦人處於絕對的劣勢。她被眾人包圍,生命垂危,沒有時間修行,沒有能力自救。這正是淨土宗所描述的「被煩惱賊害,死生無際」的罪苦凡夫。
耶穌的介入,純粹是恩典(Grace),即淨土宗所說的「本願力」的展現。
耶穌不需要婦人先贖罪、先修行、先做善事才救她。他在她最不堪、最污穢的時候,伸出了手。這正如阿彌陀佛「不捨一切眾生」,哪怕是五逆十惡之人,只要回心,即得攝受。
6.2 善導大師的二種深信
淨土宗集大成者善導大師在《觀經四帖疏》中提出著名的「二種深信」,完美對應此場景 18:
- 機深信(Deep Faith in the Self as Sinner): 「決定深信自身現是罪惡生死凡夫,曠劫以來常沒常流轉,無有出離之緣。」婦人此刻深刻體驗到這一點,她承認自己無力自救,這就是「機深信」。
- 法深信(Deep Faith in Amida's Vow): 「決定深信彼阿彌陀佛四十八願,攝受眾生,無疑無慮,乘彼願力,定得往生。」耶穌的「我也不定你的罪」,讓婦人看到了這無條件的攝受力量。
6.3 惡人正機:親鸞上人的洞見
日本淨土真宗祖師親鸞上人曾言:「善人尚能往生,何況惡人。」(《嘆異抄》)。這就是著名的「惡人正機」說。
這句話常被誤解。其真意是:自以為「善」的人(如法利賽人),往往執著於自己的功德,生起驕慢心,難以完全信靠他力;而自知「惡」深重的人(如婦人),因為徹底絕望,反而能全身心地投靠救主/佛陀。
在耶穌眼中,法利賽人因為「慢心」的障礙,反而離道更遠;而婦人因為「罪惡感」的破碎,反而成為了最適合接受救度(正機)的器皿。
印光大師在文鈔中也屢次強調:「通身放下,徹底靠倒。」婦人此刻的狀態,正是徹底靠倒在耶穌的恩典之中 20。
6.4 選擇本願念佛集與念佛的真義
法然上人在《選擇本願念佛集》中強調,念佛是「無上深妙禪」。耶穌對婦人的教導,可以看作是基督教語境下的「念佛」——即時時憶念主的恩典(Nianfo/Remembrance of the Lord)。
「不要再犯罪了」不是靠自力死撐,而是靠感念佛恩/主恩。一個真正被阿彌陀佛(無量光)照亮的人,一個真正被耶穌(世界之光)溫暖的人,其生命自然會背塵合覺,遠離罪惡。這不是強制的戒律,而是生命的自然流露。
第七章 邁向人間淨土、大同世界與彌賽亞時代
7.1 太虛大師與人間淨土的建設
太虛大師提倡「人生佛教」,印順導師發展為「人間佛教」。其核心是:「佛法不離世間覺」,要在人間建設淨土 21。
《約翰福音》的這個故事,提供了建設人間淨土的第一塊基石:停止投石。
石頭象徵著暴力、指責、對立和戰爭。
當今世界,國與國、種族與種族、宗教與宗教之間,手裡都握著石頭(核武器、經濟制裁、網絡暴力),隨時準備砸向對方,並引用各自的「律法」或「主義」來合理化。
如果我們想建立人間淨土,必須學習耶穌的智慧:
- 自我反省: 承認我們都是共業的一部分,沒有人是絕對無辜的。
- 放下暴力: 像那些老者一樣,鬆開緊握石頭的手。
- 互相寬恕: 以悲憫取代審判。只有當我們放下了手中的石頭,我們的手才能騰出來去牽手,去建設。
7.2 儒家大同與佛家彌勒淨土的會通
中國儒家嚮往「大同世界」(Datong):「大道之行也,天下為公……盜竊亂賊而不作,故外戶而不閉。」 23
佛教期待「彌勒下生」(Maitreya):那時大地平正,人壽八萬四千歲,人心向善,無有戰爭 25。
猶太教與基督教盼望「彌賽亞時代」(Messianic Age):豺狼必與綿羊羔同居,刀劍要打成犁頭 26。
這些偉大的願景,在精神內核上是高度一致的。耶穌對婦人的救贖,就是這些宏大願景在個體生命上的微縮預演:
- 公義與慈悲的統一: 罪被正視(不虛無主義),但罪人被赦免(不律法主義)。這是大同世界的法治精神。
- 弱者被保護: 婦人從必死中得生,體現了「鰥寡孤獨廢疾者皆有所養」的仁愛精神。
- 道德的內化: 從外在強制(律法)轉向內在自覺(良知/佛性),這是彌勒淨土中眾生「自然行善」的特徵。
7.3 普世的懺悔與共業的淨化
要實現這三大願景的融合,我們需要一種「普世的懺悔」。
在十二因緣的流轉中,我們都是「無明」的受害者,也是「共業」的製造者。
環境的破壞、貧富的懸殊、戰爭的爆發,我們每個人都有份。
耶穌的畫地,提醒我們回歸大地,回歸我們共同生存的根基。
我們需要像那個婦人一樣,承認自己的不足,接受真理的光照;也需要像那些法利賽人一樣,勇於面對自己的虛偽,放下傲慢。
唯有在深刻的懺悔與寬恕中,人類的「意識共業」才能被淨化,人間淨土才能從理想變為現實。

結語:慈悲的迴響與未來的召喚
南無阿彌陀佛。
當我們重新審視兩千多年前發生在耶路撒冷聖殿的這一幕,我們看到的不再是一個遙遠的宗教故事,而是一場發生在我們每個人心識田中、發生在當下社會的永恆戲劇。
我們既是那個行淫的婦人,充滿慾望、恐懼與羞恥,渴望被接納,渴望被寬恕。
我們也是那群法利賽人,手握道德與輿論的石頭,隨時準備審判他人,以掩蓋內心的虛弱。
我們更應當發願學習成為那個彎腰畫字的耶穌,或是那尊垂目低眉的佛陀,擁有「同體大悲,無緣大慈」的胸懷。
耶穌的「去吧」,與阿彌陀佛的「來吧」,在法界中交響。
這是一聲穿越時空的召喚:
召喚我們從唯識的「遍計所執」中醒來,轉識成智;
召喚我們從中觀的「二元對立」中解脫,行於中道;
召喚我們在華嚴的「因陀羅網」中互愛,在天台的「性具」中轉化;
召喚我們在律宗的「心戒」中自律,在禪宗的「當下」頓悟;
召喚我們在淨土的「本願」中安息。
願我們都能聽見這聲音。
願我們放下執著的石頭,轉化內心的貪嗔。
願我們以慈悲為磚,以智慧為泥,共同建設那沒有眼淚、沒有悲傷的人間淨土、大同世界與彌賽亞時代。
願一切眾生,同生極樂,共證菩提。
萬分感恩。


引用的著作
- Distorting the Gospel: The Meaning of John 8:1-11 - The Point of Reflection, 檢索日期:1月 18, 2026, https://thepointofreflection.blog/2019/12/30/distorting-the-gospel-the-meaning-of-john-81-11/
- What Did Jesus Write in the Dirt in John 8:1-11? Big Name Theologians Weigh In, 檢索日期:1月 18, 2026, https://classictheology.org/2022/03/16/what-did-jesus-write-in-the-dirt-in-john-81-11-big-name-theologians-weigh-in/
- The Accused: An Old Testament Hermeneutic of John 8: 1-11 - The Other Journal, 檢索日期:1月 18, 2026, https://theotherjournal.com/2006/04/the-accused-an-old-testament-hermeneutic-of-john-8-1-11/
- The Finger in the Dust: Why Did Jesus Write on the Ground? | by Jeff Barlatier (Doctoral Candidate) Theology/Psych | Medium, 檢索日期:1月 18, 2026, https://medium.com/@jeffreybarlatier/the-finger-in-the-dust-why-did-jesus-write-on-the-ground-6b74061926b2
- What is the Meaning of Jesus' Writing on the Ground? – Champyungan, 檢索日期:1月 18, 2026, http://champyungan.com/en/2018/05/12/what-is-the-meaning-of-jesus-writing-on-the-ground/
- John 8 Commentary | Precept Austin, 檢索日期:1月 18, 2026, https://www.preceptaustin.org/john-8-commentary
- Yogācāra (Stanford Encyclopedia of Philosophy), 檢索日期:1月 18, 2026, https://plato.stanford.edu/entries/yogacara/
- The Lankavatara Sutra - Buddhist Information, 檢索日期:1月 18, 2026, http://www.buddhistinformation.com/lankavatara_sutra.htm
- The Lankavatara Sutra - Daily Zen, 檢索日期:1月 18, 2026, https://www.dailyzen.com/journal/the-lankavatara-sutra/
- Eight Consciousnesses - Wikipedia, 檢索日期:1月 18, 2026, https://en.wikipedia.org/wiki/Eight_Consciousnesses
- Emptiness and No-Self: Nāgārjuna's Madhyamaka - 3:16, 檢索日期:1月 18, 2026, https://www.3-16am.co.uk/articles/emptiness-and-no-self-n%C4%81g%C4%81rjuna-s-madhyamaka
- An Introduction to Emptiness: Madhyamaka Buddhist Philosophy | Ruth Dillon-Mansfield, 檢索日期:1月 18, 2026, https://ruth-dm.co.uk/posts/what-is-the-buddhist-concept-of-emptiness/
- Volume 1: A Huayan Critique of Heidegger: The Quest for a Non-Obstructed Mitdasein, 檢索日期:1月 18, 2026, https://hilo.hawaii.edu/jpact/issues/volume-1-2018/a-huayan-critique-of-heidegger.php
- Indra's net - Wikipedia, 檢索日期:1月 18, 2026, https://en.wikipedia.org/wiki/Indra%27s_net
- Sandai – Three Truths - Tendai Buddhism UK, 檢索日期:1月 18, 2026, https://tendaiuk.com/2014/07/31/sandai-three-truths/
- Tiantai Buddhism > Four Teachings (Stanford Encyclopedia of Philosophy), 檢索日期:1月 18, 2026, https://plato.stanford.edu/entries/buddhism-tiantai/four-teachings.html
- Chan Buddhism: A Special Transmission - Tricycle: The Buddhist Review, 檢索日期:1月 18, 2026, https://tricycle.org/magazine/special-transmission/
- Can Amitabha forgive our transgressions? Does niànfó cleanse all sins? Are some sins unpardonable in the Pure Land tradition? - Reddit, 檢索日期:1月 18, 2026, https://www.reddit.com/r/PureLand/comments/u7js9i/can_amitabha_forgive_our_transgressions_does/
- Contradicting sutras - Dharma Wheel, 檢索日期:1月 18, 2026, https://www.dharmawheel.net/viewtopic.php?t=27234
- Buddhism and Christianity: Interpreting A New Testament Passage – Shin Dharma Net, 檢索日期:1月 18, 2026, https://bschawaii.org/shindharmanet/passage/
- Taixu | Oxford Research Encyclopedia of Religion, 檢索日期:1月 18, 2026, https://oxfordre.com/religion/display/10.1093/acrefore/9780199340378.001.0001/acrefore-9780199340378-e-1018?d=%2F10.1093%2Facrefore%2F9780199340378.001.0001%2Facrefore-9780199340378-e-1018&p=emailA%2FxgMktcFbA0k
- Taixu's Buddhism for This World - Tricycle: The Buddhist Review, 檢索日期:1月 18, 2026, https://tricycle.org/article/taixu-buddhism-for-this-world/
- The Concept of “Datong” in Chinese Philosophy as an Expression of the Common Good - HKU Scholars Hub, 檢索日期:1月 18, 2026, https://hub.hku.hk/bitstream/10722/143448/2/Content.pdf
- Yearning for the Lost Paradise: The "Great Unity" (datong) and Its Philosophical Interpretations | Asian Studies - University of Ljubljana Press Journals, 檢索日期:1月 18, 2026, https://journals.uni-lj.si/as/article/view/7014
- Maitreya - Wikipedia, 檢索日期:1月 18, 2026, https://en.wikipedia.org/wiki/Maitreya
- The Savior Narrative: A Comparative Study of the Messiah in Early Judaism and Maitreya in Buddhism - MDPI, 檢索日期:1月 18, 2026, https://www.mdpi.com/2077-1444/15/11/1322
- Messianism - Wikipedia, 檢索日期:1月 18, 2026, https://en.wikipedia.org/wiki/Messianism





















