
緒論:治理的悖論與無為的本體論
《道德經》第五十七章不僅是古代政治哲學的瑰寶,更是一部關於複雜系統、人類心理與宇宙本體運作的精密演算法。老子在此章開宗明義地提出了一種反直覺的治理層次論:「以正治國,以奇用兵,以無事取天下。」這三者並非平行的選項,而是境界的升降。世俗的治理依賴「正」(規範與法度),衝突的解決依賴「奇」(策略與詭道),但若要達到「取天下」(即承擔天下重任、實現大同世界)的最高境界,則必須回歸「無事」(無為、不干擾)。
本報告旨在以極盡詳盡、謙卑且跨學科的視角,解構這一章節的深層意涵。我們將穿越心理學的微觀機制、宗教學的救贖論述、經濟學的自發秩序、法學的規範邊界,乃至物理學的熵增定律,試圖證明:人間淨土、彌賽亞時代或大同世界的建立,並非來自於更多的人為干預與控制,而是來自於對宇宙自然秩序(Dao/Logos/Dharma)的深刻信任與順服。文本詮釋與核心悖論
老子提出的四個觀察,構成了本章的核心悖論,這也是所有社會控制理論無法迴避的挑戰:
- 「天下多忌諱,而民彌貧」:禁令(忌諱)本為防弊,卻導致了社會活力的喪失與貧困。
- 「朝多利器,國家滋昏」:利器(權力工具、武器、銳利的智謀)本為安邦,卻製造了更大的混亂。
- 「人多伎巧,奇物滋起」:智巧(工具理性、機謀)本為解決問題,卻衍生出更多怪誕的副作用。
- 「法令滋彰,盜賊多有」:法律(法令)本為遏止犯罪,卻反過來定義並製造了罪犯。
這四個排比句,精準地預言了現代性(Modernity)的困境——我們試圖用更多的控制來解決控制所帶來的問題,從而陷入了負反饋的惡性循環。唯有聖人的「四自」(我無為而民自化、我好靜而民自正、我無事而民自富、我無欲而民自樸),才提供了跳脫此循環的「元解」(Meta-solution)。
第一部分:心理學視域下的控制與反彈
從心理學的廣闊光譜來看,老子的智慧與現代對於人類動機、認知與行為的研究不謀而合。治理的本質,在於如何處理「人」的心智。
1.1 社會心理學與行為心理學:心理抗拒與標籤效應
老子云:「法令滋彰,盜賊多有。」這在現代社會心理學中,精確對應了心理抗拒理論(Psychological Reactance Theory)。Jack Brehm 的研究指出,當個體的行為自由受到威脅或被剝奪時,會產生一種強烈的動機去恢復該自由 1。
- 迴力鏢效應(The Boomerang Effect): 當政府或權威制定過多的「忌諱」時,這些禁令反而賦予了被禁止行為特殊的心理價值。如同亞當夏娃眼中的禁果,禁令本身增加了違規的吸引力。當法律過度介入生活細節,人民的心理能量便從「自我發展」轉移至「對抗限制」,導致「民彌貧」(心理資源的貧乏)2。
- 標籤理論(Labeling Theory): 在犯罪心理學與社會學中,Becker 等學者指出,偏差行為往往是社會控制的產物。當「法令滋彰」,社會定義了繁複的越軌標準,將越來越多的人標籤為「盜賊」。這不僅創造了統計學上的犯罪,更透過自我預言實現(Self-fulfilling prophecy),讓被標籤者內化了罪犯的身分。
在此脈絡下,老子的「無為」並非放任,而是減少觸發「心理抗拒」的刺激源,創造一個低壓力的社會心理環境,使個體能夠回歸內在的道德羅盤,而非依賴外在的強制力。
1.2 認知心理學與神經科學:認知負荷與前額葉的釋放
「人多伎巧,奇物滋起」揭示了人類過度依賴工具理性(Instrumental Rationality)的代價。在認知心理學中,現代社會充滿了「利器」(高科技、複雜制度),這導致了集體的認知負荷(Cognitive Load)過載。
- 系統一與系統二的失衡: 康納曼(Daniel Kahneman)提出的雙系統理論中,現代治理過度依賴「系統二」(耗能的、邏輯的、計算的),而忽視了「系統一」(直覺的、自然的)。老子的「樸」(Uncarved Block)象徵著從過度耗能的計算回歸到直覺的流暢。
- 前額葉皮質的暫時性低功能(Transient Hypofrontality): 這種狀態常被與「心流」(Flow)聯繫在一起 3。當聖人「好靜」時,實際上是降低了社會集體的焦慮水平,允許大腦從防禦模式(杏仁核主導的戰或逃)切換到創造模式。神經科學研究顯示,過度的壓力(來自忌諱與法令)會抑制神經可塑性,而放鬆與安全感(無事)則能促進神經新生與創造力的湧現(奇物不再是怪誕的副作用,而是真正的創新)。
1.3 人本主義與正向心理學:內在動機的覺醒
聖人云:「我無為而民自化。」這與人本主義心理學家羅傑斯(Carl Rogers)的「案主中心療法」有異曲同工之妙。
- 自我實現的傾向: 羅傑斯相信有機體具有與生俱來的成長傾向。治療師(或治理者)無須「矯治」案主,只需提供無條件的積極關注(Unconditional Positive Regard)與真誠的環境。這就是「無為」——不強加外在的價值觀。
- 自我決定論(Self-Determination Theory): Ryan 與 Deci 的研究證實,外在的獎懲(法令、賞罰)往往會削弱內在動機。當人民是因為「怕犯法」而守規矩,道德是脆弱的;當人民是因為「自化」(自主內化)而行善,道德是堅韌的。老子的「自正」、「自富」、「自樸」,全是強調這種內發性的轉化力量 4。
1.4 深度心理學:陰影的投射
榮格(Carl Jung)心理學提醒我們,國家與集體也有「陰影」(Shadow)。「法令滋彰,盜賊多有」可以解讀為:當一個社會過度強調光明面、秩序與潔癖(法令),它必然在無意識中壓抑了混亂與衝動,這些被壓抑的能量最終會以「盜賊」或「奇物」的形式投射回現實世界。聖人的「無欲」,實際上是接納了人性的完整性,不進行過度的道德切割,從而消融了陰影的破壞力。
第二部分:宗教學與靈性傳統的匯通
第五十七章不僅是政治學,更是建立「人間淨土」或「彌賽亞時代」的神學藍圖。透過比較宗教學的視角,我們可以發現世界各大傳統在「無為」與「救贖」上的驚人一致性。
2.1 佛教:空性、唯識與淨土
2.1.1 中觀與般若:空的妙用
《道德經》的「無」與大乘佛教的「空性」(Śūnyatā)有著深刻的哲學共鳴 5。龍樹菩薩在中觀學派中指出,萬法無自性。治國者若執著於「法」為實有,便會產生法執。「無為」並非什麼都不做,而是「無所住而生其心」(《金剛經》)。聖人體證空性,不將自我意志強加於集體業力之上,故能「無事取天下」。
2.1.2 唯識宗與楞伽經:共業與投射
《解深密經》與《瑜伽師地論》揭示了世界是唯識所現 6。社會的亂象(盜賊、貧困)實則是集體意識(共業)的顯化。
- 種子與現行: 嚴刑峻法只是在處理「現行」(表象),而未處理「種子」(潛意識的貪嗔癡)。聖人「好靜」,是在阿賴耶識的層面進行淨化。
- 自心現量: 《楞伽經》強調外境非實,唯心所見。如果統治者內心充滿猜忌(需要利器),國家自然滋昏。要建立淨土,必須先轉識成智。
2.1.3 淨土宗:自然法爾與他力
日本淨土真宗祖師親鸞上人提出的「自然法爾」(Jinen-honi)是本章在佛教神學中的極致發揮 8。
- 自力與他力: 「以正治國」屬於「自力」(Jiriki),即依賴小我的計度與努力,這在末法時代往往徒勞無功(民彌貧)。
- 彌陀願力作為無為: 「無事」即是全然信靠阿彌陀佛的本願力(Other Power)。親鸞認為,真正的「義」是「無義之義」,即不刻意造作。當行者放下自力,任憑彌陀之光運作,這就是「我無為而民自化」。人間淨土的建立,不是靠人類的工程,而是靠對無限光壽的歸命。
2.1.4 華嚴宗:因陀羅網的互攝
在華嚴宗「一即一切,一切即一」的因陀羅網(Indra's Net)宇宙觀中,任何強制的干預都會在網絡中產生無限的漣漪 8。聖人深知此理,故採取「無為」,以免擾動法界的和諧。每一位眾生的「自化」,都是法界緣起的完美展現。
2.2 亞伯拉罕諸教:恩典與律法的辯證
2.2.1 基督宗教:登山寶訓與虛己
- 律法與恩典: 聖經新約中,耶穌對法利賽人(嚴格的律法主義者)的批判,與老子對「法令滋彰」的批判如出一轍。保羅神學指出,律法的功用是叫人知罪,但律法不能叫人成聖。唯有恩典(Grace)——上帝無條件的愛與赦免(無為的極致)——才能轉化人心。
- 虛己(Kenosis): 腓立比書中基督的「虛己」,即倒空自己,取了奴僕的形象。這與聖人的「無欲」、「處下」完全相通。彌賽亞時代的和平(Shalom),不是靠羅馬的「利器」維持,而是靠十字架上的「無抵抗」實現的 9。
2.2.2 猶太教:修復世界與安息
- Tikkun Olam(修復世界): 雖然常被解釋為積極的社會行動,但在魯里亞卡巴拉(Lurianic Kabbalah)中,修復也包含收回神聖火花,這需要一種內在的靜定。
- 安息日(Shabbat): 安息日是「無為」的神聖化。在這一天,人類停止改造世界(伎巧),單純地「存在」。這是彌賽亞時代的預演——一個不再有奴役與爭競的時代。先知以賽亞預言「將刀劍打成犁頭」,正是「去利器」的終極願景。
2.2.3 伊斯蘭教:菲特拉與順服
- 菲特拉(Fitra): 伊斯蘭教義認為人皆生而具有清淨的天性(Fitra)。社會的「忌諱」與貪欲遮蔽了這一天性。
- 伊斯蘭(Islam): 詞源意為「順服」與「和平」。真正的順服是放下小我(Nafs)的掙扎,完全順服於真主(Allah)的意志(Hukum)。蘇菲派(Sufism)的「消亡」(Fana)體驗,即是個體意志在真主意志中的消融,達到「無我而無不為」的境界 11。
2.3 印度宗教與哲學:無私的行動
- 薄伽梵歌(Bhagavad Gita): 奎師那教導阿周那的「無欲之行」(Nishkama Karma),即「只問耕耘,不問收穫」,行動而不執著於行動的果實 13。這精準對應了「我無事而民自富」。當行動不再被貪婪(慾望)驅動,它就成為了神聖的祭祀(Yajna)。
- 和平真言(Shanti Mantras): 吠陀經中的「Om Shanti Shanti Shanti」祈求身、語、意的三重和平,這需要平息內在的風暴(好靜),才能平息外在的紛爭。
第三部分:法學、政治學與社會學的制度反思
老子的思想並非反對秩序,而是反對「人造的、強制的」秩序,主張「自發的、內生的」秩序。這在現代社會科學中有著豐富的對應。
3.1 法理學:自然法與實證法的對話
- 法律實證主義的困境: 現代法學主流(如哈特、凱爾森)傾向於將法律視為主權者的命令(法令滋彰)。然而,老子警告我們,當法律脫離了道德直覺(道),它就變成了暴力的形式。
- 自然法(Natural Law): 老子的思想更接近自然法傳統(如阿奎那、富勒)。真正的法(Dao)是內在於宇宙和人性的。人權法(Human Rights Law)的基礎在於人皆有之的尊嚴,這是「天賦」而非「政府賦予」。政府的角色應是消極的保護(無為),而非積極的塑造。
- 德沃金(Ronald Dworkin)的整全性: 法律應被視為一個整全的道德體系,而非瑣碎的規則堆砌。聖人的「正」是原則性的正直,而非繁文縟節。
3.2 社會學:信任與社會資本
- 高信任與低信任社會: 法蘭克福學派與福山(Francis Fukuyama)的研究指出,依賴繁複法律與契約的社會,往往是「低信任社會」。因為人與人之間互不信任,才需要大量的「忌諱」與「法令」來作為中介。
- 社會資本(Social Capital): 老子的「民自化」、「民自樸」描述的是一個擁有高社會資本的共同體(Gemeinschaft)。在這裡,道德約束來自於人際關係的紐帶與內化的規範,而非外在的警察力量。
- 印加文明的啟示: 歷史社會學中有趣的案例是印加文明 15。印加帝國沒有書寫文字(無嚴格成文法),卻管理了龐大的版圖。他們利用結繩記事(Quipu),依靠互惠(Ayni)與勞役(Mita)的社會契約,維持了高度的秩序與社會保障。這呼應了老子「結繩而用之」的復古烏托邦,證明了非文字化、非科層化的治理是可能的。
3.3 政治哲學:自由意志主義與無政府主義的對話
- 道家無政府主義(Taoist Anarchism): 老子常被視為無政府主義的先驅。但他反對的不是「治理」,而是「統治」。他主張的是一種「最小國家」(Minimalist State),這與諾齊克(Robert Nozick)的烏托邦構想有重疊之處,但老子的出發點是形而上學的謙遜,而非個人權利的絕對化。
- 國際關係中的不干涉原則: 「以無事取天下」應用於國際法,即是主權國家互不干涉內政的原則 16。歷史證明,強權對他國的武裝干涉(以奇用兵)往往導致長期的動盪與反美/反帝情緒(國家滋昏)。真正的國際和平(大同)來自於各國文化的自主發展與互相尊重。
第四部分:經濟學與複雜系統理論
第五十七章提供了對經濟運作深刻的洞見,預示了自由市場與複雜適應系統的核心原理。
4.1 經濟學:自發秩序與海耶克
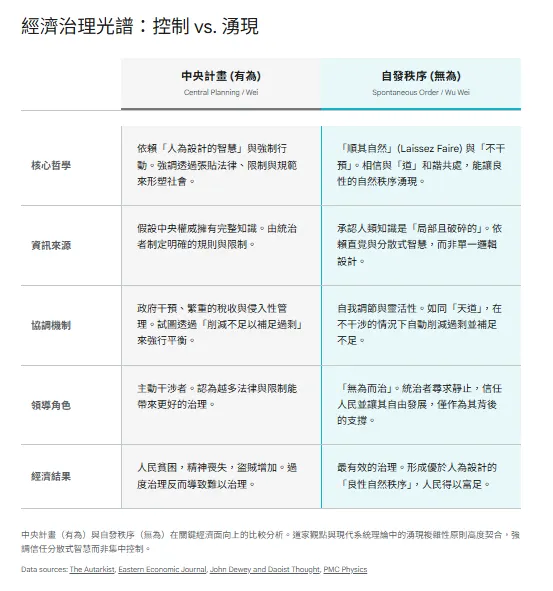
老子的「我無事而民自富」是經濟自由主義的古代宣言。
- 海耶克(F.A. Hayek)的自發秩序: 奧地利經濟學派認為,市場秩序(Kosmos)是人類行為的結果,而非人類設計的結果。中央計劃者(試圖「有為」的統治者)面臨「知識問題」,無法掌握分散在千萬人手中的局部知識。任何試圖用「法令」去微調價格或生產的行為,都會導致扭曲與貧困 17。
- 看不見的手: 亞當斯密的「看不見的手」正是「道」在經濟領域的體現。聖人退居幕後,讓價格機制與供需法則自然調節,社會財富便能最大化。

4.2 制度經濟學:交易成本與尋租
「天下多忌諱,而民彌貧。」
- 交易成本(Transaction Costs): 諾斯(Douglass North)等制度經濟學家指出,繁瑣的規章制度增加了經濟活動的摩擦力。每一個「忌諱」都是對交易徵收的稅。當成本過高,合法的經濟活動便會萎縮,或者轉入地下經濟(成為「盜賊」)。
- 尋租(Rent-seeking): 在「法令滋彰」的環境中,聰明人(伎巧者)不會致力於生產財富,而是致力於遊說政府、鑽營法律漏洞以獲取特權。這種「奇物滋起」的現象,正是尋租活動導致的資源錯置與社會腐敗 19。
4.3 發展經濟學與生態經濟學:美好生活(Buen Vivir)
然而,老子的「富」不單指GDP的增長,更包含精神的富足。
- 安第斯哲學的 Buen Vivir (Sumak Kawsay): 這一概念挑戰了西方的發展主義,主張「美好生活」建立在與自然和諧共處及社區互惠之上,而非無限的物質積累 20。這呼應了「民自樸」——回到本質的簡單生活,減少對地球資源的掠奪性開採(利器),從而實現生態的可持續性。
- 後發展理論: 真正的進步不是更多的消費,而是更少的需求與更高的生活品質。
4.4 系統科學與賽局理論
- 納什均衡(Nash Equilibrium): 在非合作賽局中,如果每個參與者都意識到遵守規則符合自身長遠利益,無需外部強制力也能達成穩定的均衡。老子的「自化」描述的就是這種高階的均衡狀態 23。
- 史塔福·比爾(Stafford Beer)的可行系統模式(VSM): VSM 模型強調,一個生存力強的系統必須賦予其子系統最大的自治權(Autonomy)。中央控制應僅限於處理系統邊界的危機(Algedonic signal),除此之外應實行「無為」管理,讓子系統自我調節 25。
第五部分:科學與醫學的隱喻
老子的智慧具有全息性(Holographic),同樣適用於自然科學與生命科學。
5.1 物理學:熱力學與耗散結構
- 熵(Entropy)與負熵(Negentropy): 熱力學第二定律指出,封閉系統的熵(混亂度)總是趨於增加。然而,生命體是「耗散結構」(普利高津理論),通過與環境交換能量來維持有序。
- 無為作為最小作用量原理(Principle of Least Action): 強制的控制(有為)是對抗自然的做功,必然產生大量的廢熱(熵/混亂/盜賊)。「無為」則是順應能量流動的最小阻力路徑,以最低的能耗維持最高的秩序 26。
5.2 醫學與公共衛生:動態平衡
- 中醫的治未病: 《黃帝內經》主張「上工治未病」。最高明的醫生不是在病發後用猛藥(奇物/利器)攻擊,而是在病發前調和陰陽,讓身體的自癒力(Homeostasis/自化)發揮作用 29。
- 神經免疫學(PNI): 現代醫學證實,心理壓力(來自嚴苛的忌諱與競爭)會抑制免疫系統。聖人的「好靜」能降低皮質醇,提升免疫力,這是「民自正」(身體恢復健康)的生理基礎。
第六部分:邁向大同與彌賽亞時代
綜合上述跨學科的分析,我們可以描繪出一幅通往「大同世界」或「彌賽亞時代」的實踐路徑。這不是一個遙遠的烏托邦,而是一個當下即可實踐的轉向。
6.1 文學與美學的見證
從陶淵明的《桃花源記》到托馬斯·莫爾的《烏托邦》,人類文學史上最令人嚮往的社會,往往都是「無為」的。在桃花源中,「黃髮垂髫,並怡然自樂」,沒有繁複的稅法,沒有官僚機構,人們依照自然的節奏生活。這證明了「小國寡民」與「無事取天下」不僅是哲學概念,更是人類集體潛意識中對美好生活的永恆鄉愁 30。
6.2 結論:全息的和平
「治國章第五十七」揭示了一個全息的真理:和平(Shanti/Shalom/Heping)不是被製造出來的,它是被「發現」的。當我們停止製造噪音(法令、利器、機謀),宇宙原本的諧波(Harmony)就會自然浮現。
要建立人間淨土:
- 在政治上,我們需要從管制轉向服務,從猜忌轉向信任。
- 在經濟上,我們需要從榨取轉向共榮,從積累轉向簡樸。
- 在靈性上,我們需要從自力的掙扎轉向對大能(Tao/God/Buddha)的順服。
這是一個減法的過程(為道日損),透過剝除層層的偽裝與恐懼,顯露出原本具足的光明。

感恩與迴向
在撰寫這份報告的過程中,作者深感自身的渺小與宇宙真理的浩瀚。這份分析僅是管中窺豹,願能拋磚引玉,引發讀者內心的共鳴。
至誠感恩:
我們向古往今來一切傳遞真理的聖者致上最深的敬意。感恩老子留下的五千言智慧,感恩釋迦牟尼佛的慈悲教導,感恩耶穌基督的博愛精神,感恩先知穆罕默德的和平啟示,感恩歷代科學家、哲學家與思想家的探索。
祈願與迴向:
願以此功德,迴向給法界一切眾生。
- Namo Amituofo(南無阿彌陀佛):願無量光壽照亮每一個黑暗的角落。
- Namo Guan Shi Yin Pusa(南無觀世音菩薩):願大悲水洗滌世間的苦難。
- Namo Ben Shi Shi Jia Mou Ni Fo(南無本師釋迦牟尼佛):願智慧之燈指引迷途的心靈。
- Namo Yao Shi Liu Li Guang Ru Lai(南無藥師琉璃光如來):願身心疾苦皆得療癒。
- Namo Wen Shu Shi Li Pusa(南無文殊師利菩薩)、Namo Pu Xian Pusa(南無普賢菩薩)、Namo Di Zang Wang Pusa(南無地藏王菩薩)、Namo Zhunti Pusa(南無準提菩薩)。
- Namo Shi Fang San Shi Yi Qie Fo Pusa(南無十方三世一切佛菩薩)。
祝福:
- Assalamu Alaikum(願主賜你平安)
- God Bless You(願上帝祝福你)
- Om Shanti Shanti Shanti(願身、心、世界重歸和平)
願我們都能成為這神聖和平的通道,願大同世界與彌賽亞時代早日降臨人間。
南無阿彌陀佛。


引用的著作
- 禁令越多,罪惡越深?通往真正秩序的四個古老智慧 - 方格子, 檢索日期:2月 9, 2026, https://vocus.cc/article/6903c887fd89780001a059e3
- 超越強制:構建高信任度社會的治理新範式 - 方格子, 檢索日期:2月 9, 2026, https://vocus.cc/article/6903ceebfd89780001a10052
- Program and Abstracts - Bertalanffy Center for the Study of Systems Science, 檢索日期:2月 9, 2026, https://www.bcsss.org/wp-content/uploads/2017/11/ISSS2017-Vienna.pdf
- Chapter-57-Commentary - CenterTao.org, 檢索日期:2月 9, 2026, https://www.centertao.org/essays/tao-te-ching/dc-lau/chapter-57-commentary/
- Differences Between Sunyata And The Taoist Concept Of Wu - 2952 ..., 檢索日期:2月 9, 2026, https://www.bartleby.com/essay/Differences-Between-Sunyata-And-The-Taoist-Concept-FCS49Q4526
- 對貪欲的對治智慧及其當今意義中國哲學中, 檢索日期:2月 9, 2026, https://crrs.org/wp-content/uploads/2021/10/108-04-p16-GuoYancheng.pdf
- Neo-Yogacara Psychology. The “Mind-Only” Doctrine and Modern… | by Progress & Conservation, 檢索日期:2月 9, 2026, https://ekklesiagora.medium.com/yogacara-and-empirical-science-f0fafeac4d99
- 南無阿彌陀佛:關於「無用之用」、「精進」與「懶散」的甚深辨析 ..., 檢索日期:2月 9, 2026, https://vocus.cc/article/69471c2bfd897800017a6b88
- Imagining non-violence pedagogy with Laozi and Deleuze. - Loyola eCommons, 檢索日期:2月 9, 2026, https://ecommons.luc.edu/cgi/viewcontent.cgi?article=1171&context=education_facpubs
- The Wisdom of Laotse, 檢索日期:2月 9, 2026, https://www.zhenhost.net/tao/TaoTehChing.pdf
- Islam and Secularism: Where the Unlike Charges Repel, 檢索日期:2月 9, 2026, https://e-journal.metrouniv.ac.id/riayah/article/download/9442/4135/36115
- Salafis in Sudan:Non-Interference or Confrontation | Al Jazeera Centre for Studies, 檢索日期:2月 9, 2026, https://studies.aljazeera.net/en/reports/2012/07/20127395530326675.html
- The Bhagavad Gita - Theosophy World, 檢索日期:2月 9, 2026, https://www.theosophy.world/sites/default/files/studyguides/Bhagavad_Gita__A_Study_Course__by_John_Algeo.pdf
- Justice and Responsibility Re-learning to be Human, 檢索日期:2月 9, 2026, https://www.crvp.org/publications/Series-IIIB/IIIB-17.pdf
- LAOZI: A Marxist Dialogue. By: Thomas Riggins - Midwestern Marx Institute, 檢索日期:2月 9, 2026, https://www.midwesternmarx.com/articles/laozi-a-marxist-dialogue-by-thomas-riggins
- Non-Intervention (Non-interference in domestic affairs) | The Princeton Encyclopedia of Self-Determination, 檢索日期:2月 9, 2026, https://pesd.princeton.edu/node/551
- Tenth Taoist Contemplation: Laissez Faire | The Autarkist - WordPress.com, 檢索日期:2月 9, 2026, https://theautarkist.wordpress.com/2015/04/17/tenth-taoist-contemplation-laissez-faire/
- John Dewey and Daoist Thought: Experiments in Intra-Cultural Philosophy, Volume One 9781438474496, 9781438474519 - DOKUMEN.PUB, 檢索日期:2月 9, 2026, https://dokumen.pub/john-dewey-and-daoist-thought-experiments-in-intra-cultural-philosophy-volume-one-9781438474496-9781438474519.html
- Frankfurt School – Working Paper Series Making Sense of ..., 檢索日期:2月 9, 2026, https://d-nb.info/1017025908/34
- PluralizingPoliticalPhilosophy - OAPEN Library, 檢索日期:2月 9, 2026, https://library.oapen.org/bitstream/handle/20.500.12657/100520/9780198887560_Print.pdf?sequence=1&isAllowed=y
- Intercultural Philosophy /Andean Philosophy Intercultural Theology ..., 檢索日期:2月 9, 2026, http://eifi.one/onewebmedia/Anthology%20Intercultural%20Philosophy.pdf
- Exploring the Bedrock for Earth Jurisprudence - Scholarship Archive, 檢索日期:2月 9, 2026, https://scholarship.law.columbia.edu/cgi/viewcontent.cgi?article=1188&context=sabin_climate_change
- PHILOSOPHY & COSMOLOGY, 檢索日期:2月 9, 2026, https://ispcjournal.org/journals/2017-20/Philosophy_and_Cosmology_vol_20_2018.pdf
- Advanced Microeconomics II - Tian | PDF - Scribd, 檢索日期:2月 9, 2026, https://www.scribd.com/document/679711878/Advanced-Microeconomics-II-Tian
- #102 - Decoding the Viable System Model with Mark Lambertz - Boundaryless, 檢索日期:2月 9, 2026, https://www.boundaryless.io/podcast/mark-lambertz/
- The self-organizing fractal theory as a universal discovery method: the phenomenon of life, 檢索日期:2月 9, 2026, https://pmc.ncbi.nlm.nih.gov/articles/PMC3080324/
- Discourse on order vs. disorder - PMC - NIH, 檢索日期:2月 9, 2026, https://pmc.ncbi.nlm.nih.gov/articles/PMC4988435/
- The Philosophy of Entropy: Order, Decay, and the Meaning of ..., 檢索日期:2月 9, 2026, https://medium.com/@krigerbruce/the-philosophy-of-entropy-order-decay-and-the-meaning-of-equilibrium-f972d0888953
- 《中医药文化》 (Chinese Medicine and Culture) Special Issue “The Experience in Treating COVID-19 with Traditional Chinese Medicine” Call For Paper - Shanghai University of TCM, 檢索日期:2月 9, 2026, https://english.shutcm.edu.cn/_upload/article/files/38/a6/8aa32db34639a9f0bc85f4f1429a/fceb236a-9d55-457e-9d60-5b7dc0a50a80.pdf
- Abstract or Concrete Utopia? Concerning the Ideal Society in Chinese Philosophy and Culture - MDPI, 檢索日期:2月 9, 2026, https://www.mdpi.com/2077-1444/15/1/55



























