
研究方法與範圍
本報告以《道德經》第七十七章「天之道……損有餘而補不足;人之道……損不足以奉有餘」作為規範性判準,將其轉化為可觀測的公共政策評估指標,並以「跨領域整合」方式檢視台灣近約5–10年(主要涵蓋2016–2025;部分指標延伸至2024或2023,依資料可得性)在分配正義、居住、勞動、財政、環境能源、健康照護等面向的結構性失衡。章句原文參考中國哲學書電子化計劃所載版本。[1]
資料來源以台灣政府與公部門公開統計為主,包括:內政部[2](房價負擔能力、人口結構)、內政部國土管理署[3](社會住宅)、行政院主計總處[4](勞動/物價等部分引用於部會資料彙整)、財政部[5](賦稅負擔)、勞動部[6](青年失業)、衛生福利部[7](長照統計)、環境部[8]與氣候變遷署[9](溫室氣體與空品)、經濟部能源署[10](發電結構)、台灣電力公司[11](區域供電缺口)。並輔以國際比較性、制度品質指標,例如國際透明組織[12]及台灣透明組織[13]公布之清廉印象指數,用以觀察制度信任與反貪治理的「負回授」能力(可否自我修正)。[14]研究限制:第一,本報告屬規範性評估(以「天之道」作價值座標),不是對任何特定政黨或群體的道德定罪;第二,不同統計口徑(例如家戶與等值化個人所得、季度與年度、室外測站類型)會導致數值差異,已盡量以官方定義為準並在解讀時保留謙卑;第三,受限於公開資料可得性,本報告未進行一手訪談或微觀個案審計,故更著重「機制性原因」與「可操作的制度設計」。
執行摘要
本報告以《道德經》第七十七章的核心比喻——「如張弓調弦,高者抑之、下者舉之;損有餘、補不足」——作為公共治理的衡量尺:一個社會若越能讓資源、風險與機會向「不足者」傾斜,並抑制「過度集中」與「特權性外部化」,越接近「天之道」;反之,若政策、資本與制度回饋不斷把利益推向既有優勢者、把成本壓向弱勢與未來世代,則更像「人之道」。[1]
以此判準檢視台灣近年發展,可見台灣在某些面向呈現「有進步、但仍失衡」的結構:其一,所得分配指標長期在「約六倍差距」附近徘徊,113年五等分位最高與最低可支配所得差距為6.14倍、吉尼係數0.341,顯示「抑高舉下」仍有很長路要走;而財富集中更可能放大此落差(例如依官方統計彙整之財富分配資料,最高分位集中占比偏高),形成「資產通膨—財富累積—政治影響力」的循環。[15] 其二,住宅負擔呈現結構性壓力:105年第4季全國房價所得比9.32倍、房貸負擔率38.34%,到近年雖出現降溫但仍屬高檔;114年第2季全國房價所得比9.89倍、房貸負擔率43.12%,顯示「基本居住」的不足尚未被制度性補足。[16] 其三,勞動市場總體失業率可下降,但青年失業仍顯著較高:2016年20–24歲失業率12.6%;2024年該年齡層仍為11.6%,顯示青年在轉銜期承擔較大不確定與議價弱勢。[17] 其四,財政面「補不足」的力量受限:2024年賦稅負擔率(不含社會安全捐)約14.6%,含社會安全捐約20.3%;若社會期待更強的教育、長照、公共衛生、社宅與氣候轉型投資,低稅負結構會讓再分配與公共投資能力受到天花板。[18] 其五,能源與環境面呈現「利益集中、風險外部化」的張力:發電結構雖有再生能源占比提升(105年4.8%增至113年11.7%),但北部電力供需缺口仍需跨區輸送;台電以2023年為例指出北部用電量931億度、發電量750億度、差距200億度,顯示用電與發電負擔並不對稱,易引發區域公平的倫理問題。[19] 同時,2023年溫室氣體排放約278.63 MtCO2e、扣除碳匯後淨排放256.90 MtCO2e,製造部門占比最高約50.78%,顯示「高耗能成長模式」仍是減碳關鍵難題。[20] 空氣品質方面,官方指出2024年PM2.5年均值(手動測站)為12.8 μg/m³,雖較過往改善,但距離更嚴格健康目標仍有落差,且治理已轉向更嚴格標準與更頻繁預警,反映「以健康為準」的校正正在提高。[21] 其六,健康與照護面臨高齡化與心理壓力雙重挑戰:114年6月底65歲以上長者達457萬人,其中一人戶占25.8%;長照需求與心理健康風險疊加,社會若不能在社區層級補足照護與連結,就會把成本回推給家庭照顧者與弱勢。[22] 自殺統計亦提醒心理韌性與社會支持系統的重要性(113年自殺死亡4,062人)。[23]
基於上述失衡,本報告提出六項「天之道指標」及對應政策建議,並特別強調:要讓「損有餘補不足」落地,不能只靠價值宣示,而需建立可量測、可問責、可自我修正的「負回授治理」:一方面以公開數據與門檻值作為「感測器」,另一方面把政策工具(稅制、社宅、補貼、監管、預算、碳費回饋、長照與心理健康服務量能)設計成能在指標惡化時自動加強、改善時逐步退場的「校正回路」。同時,在文化與心性層次,若以佛法觀之,制度失衡常根於「我執」與「群體偏見」:唯識提醒我們,偏差不只在外在規則,而在內在習性;華嚴提醒互依互攝,不能把成本推給他者;淨土提醒以慈悲為底、以救度為願,讓制度在冷冰冰的計量之外仍保有人間溫度。
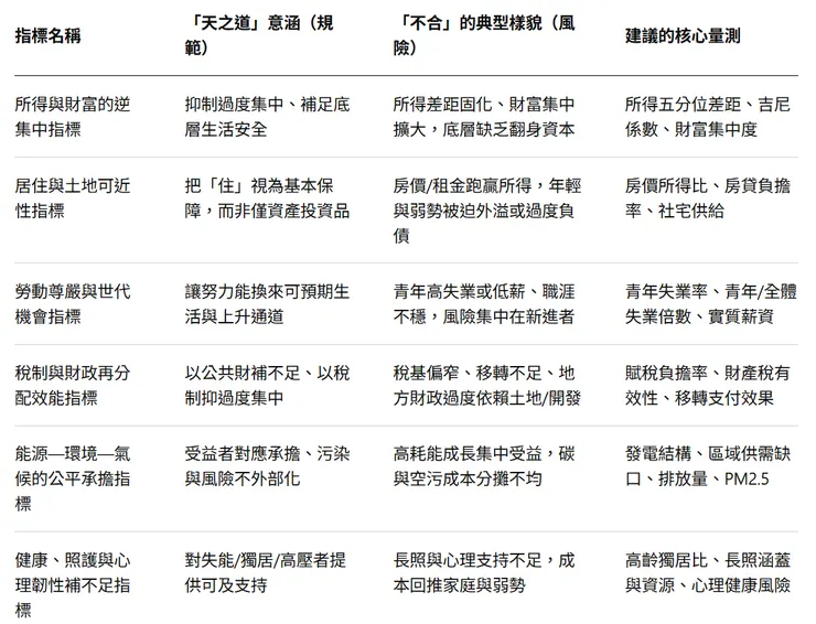
天之道評估判準指標
《道德經》第七十七章要義可濃縮為兩個對照:其一,「天之道」像調弓弦,讓高者不至過高、低者不至沉陷;其二,「人之道」常反其道而行,讓不足者再被削弱去奉養有餘者。[1] 據此,本報告將「是否符合天之道」轉化為六項可評估指標(每項皆具倫理意涵、政策工具與可監測數據):

(表內「量測」的主要官方來源與年份,將於後續KPI章節逐項列出。)
近年台灣不符合判準的趨勢與案例
本節逐項以跨領域視角說明:哪些現象可被視為「不合天之道」、其背後的「機制性原因」是什麼;並盡量同時呈現「已有改善」與「尚未補足」兩面,避免落入對立或指責。
所得與財富的逆集中
以家戶可支配所得來看,官方統計彙整顯示:113年最高與最低五等分位每戶可支配所得差距為6.14倍、吉尼係數0.341;同一表亦呈現政府移轉對差距的緩和效果(以表中「政府移轉效果」呈現)。此意味台灣的再分配機制確有作用,但仍呈「差距長期維持在約六倍附近」的結構性固著。
若從「財富」而非「所得」視角,集中現象通常更強。依媒體引用官方統計之報導,110年家庭財富分配顯示最高五分位家庭淨值占比偏高、最低五分位占比極低,財富差距呈現顯著擴張。[24] 經濟學上,這意味「資產報酬率」若長期高於工資增長,便會形成財富自我增殖;政治經濟學上,財富集中也可能轉化為影響力(游說、議題設定、媒體能見度),使制度回饋更偏向有餘者;心理學上,社會比較、地位競逐與「系統合理化」傾向,會讓多數人即便承受不利,也可能習得性地接受「這本來就如此」,導致民主治理的校正速度變慢(負回授增益不足、時間遲滯過大)。
更深一層的倫理學問題是:當「有餘」主要來自資產價格上升(尤其是不動產),而「不足」主要落在薪資型、租屋型與年輕家庭時,社會就可能出現「人之道」式的倒置:不足者繳納更高生活成本,卻難以累積資本;有餘者則在資本利得中更易擴張。
居住與土地可近性
居住問題最能直觀映照「損有餘補不足」是否落地。105年第4季,官方公布全國房價所得比9.32倍、房貸負擔率38.34%;其中台北市房價所得比15.18倍、房貸負擔率62.48%,已屬「過低」負擔能力等級。[25] 到了110年第3季,全國房價所得比仍為9.24倍、房貸負擔率36.90%,主要因低利率環境等因素使負擔指標仍維持「略低」。[26] 近年央行信用管制與交易降溫讓指標出現下降,但仍高檔:113年第4季全國房貸負擔率46.62%;114年第1季44.53%;114年第2季43.12%,同季房價所得比9.89倍。[27]
這組數字的制度含義是:即便房市降溫,「中位數家庭」仍需以很高比例所得支付房貸,或以接近十年的可支配所得去換取一戶中位數住宅。當居住成為高門檻資產,弱勢、青年與中低所得群體便更難在城市核心獲得穩定生活,形成社會學所說的「空間階層化」。
政策面雖有努力,例如國土管理署指出截至113年6月30日止,全國直接興建社會住宅達10萬3,838戶,並以年底達成12萬戶目標為政策里程。[28] 然而,若以「天之道」衡量,關鍵不只在「量」,更在「是否真正補到最不足者」:是否能穩定支持低薪租屋者、單親、身障、獨居老人、青年初入職場者;以及是否能降低整體市場對投機與囤積的誘因。
機制性原因通常包含:第一,土地與房屋稅基偏離市價會使持有成本偏低,降低「損有餘」的制度力道(立法研究亦指出房屋稅基遠低於市價、免稅房屋多等結構問題)。[29] 第二,金融環境、資金流動與「把房產當避險」的行為心理,使資金在不確定時更易推升不動產。第三,地方政府財政與都市開發的結構誘因,可能把公共利益與土地財政綁定,導致「補不足」的政策(例如社宅、租屋市場規範)在政治與財務上推進較慢。
勞動尊嚴與世代機會
青年失業率是「不足」是否被補到的關鍵,因青年常缺乏資本、欠缺職場資源與談判力。2016年,各國按年齡失業率比較指出我國20–24歲失業率為12.6%(相對突出)。[30] 2024年,勞動部國際比較資料仍顯示:我國各年齡層失業率以青年族群相對為高,其中20–24歲失業率11.6%,且15–29歲青年失業率與全體相比約為2.3倍。[31]
政治心理學與組織行為角度,青年較高失業/不穩定意味著風險集中在「談判力最弱」的群體;在倫理學上,這是典型的「弱勢承擔較高不確定成本」。經濟學上,若青年長期在低品質就業、過度工時、或被迫延後成家/生育,其負面外溢會回到人口結構與社會保險財務;在公共衛生上,青年壓力與焦慮會增加心理健康負荷(後述自殺與心理韌性議題亦與此相互交織)。[32]
機制性原因可能包括:產業結構對高技能人才需求集中、教育與就業市場資訊落差、企業以非典型雇用轉嫁景氣風險、以及高房價把青年「可選擇的生活半徑」壓縮,讓職涯轉換的沉沒成本提高。
稅制與財政再分配效能
若要「補不足」,政府需有足夠且穩定的公共財政能力。財政部資料顯示,2024年賦稅負擔率約14.6%,若加計社會安全捐約20.3%。[18] 這一方面反映台灣長期「低稅負」治理取向;另一方面也意味若面臨高齡化(長照)、居住正義(社宅)、氣候轉型(減碳與公正轉型)、心理健康(韌性系統)等「結構性補不足」需求,財政可用空間容易受限,導致政策偏向「專案式、補貼式、短期式」,而非「權利化、制度化、長期式」。
以房屋稅制度改革為例,立法研究說明「囤房稅2.0」的政策背景並指出房屋現值稅基偏低等問題,使得即便提高稅率,若稅基仍遠低於市價,對抑制囤積與促進有效利用的效果也可能受限。[29] 從法律與制度經濟學看,這是一種典型的「名義改革—實質不動」風險:改革看似符合「損有餘」,但若缺乏稅基校正、資訊透明與執行能力,便會降低政策的負回授力度。
能源—環境—氣候的公平承擔
要判斷是否「損有餘補不足」,不能只看金錢,更要看「污染、風險、災害」的分配。能源署公布的發電概況顯示:總發電量由105年2,641億度增至113年2,892億度;發電結構中燃煤占比由45.9%降至39.2%、燃氣由31.5%升至42.4%、核能由12.0%降至4.2%、再生能源由4.8%升至11.7%。[33] 此顯示能源轉型確有進展,但同時帶來「區域與部門公平」議題:用電成長是否主要集中在特定產業與特定地區?發電設施、電網與外部成本又由誰承擔?
台電以2023年為例指出北部用電量931億度、發電量750億度、供需差距200億度,並說明電網輸送有極限且輸送有損耗,需支持北部電源及電網建設。[34] 從「天之道」看,這提醒兩個命題:其一,「受益—承擔」要匹配:若某區域享受更密集的產業聚集與就業紅利,卻把發電、污染風險與土地使用衝突更多外溢到他區,則易落入「人之道」的倒置;其二,「補不足」不只是補金錢,也包含補安全——例如電網韌性、停電影響、災害脆弱度。
氣候面,氣候變遷署指出:2023年總溫室氣體排放量約278.63 MtCO2e,扣除碳匯後淨排放256.90 MtCO2e;製造部門排放占比最高,約占50.78%。[20] 法律面,《氣候變遷因應法》已將2050淨零目標入法、並納入碳費等治理工具,提供「把外部成本內部化」的制度起點。[35] 然而,若碳費收入回饋設計不夠「補不足」,反而可能使低所得家庭承擔更高能源支出;因此「公正轉型」需與「損有餘補不足」同時思考。
空氣品質方面,環境部資料說明2024年PM2.5年均值(手動測站)為12.8 μg/m³,並列出其他污染物年平均值;同時也推進更嚴格的空氣品質標準與AQI門檻調整。[21] 另有公文內容指出113年PM2.5全國平均濃度12.8 μg/m³,相較105年20 μg/m³改善約三成,並提及第二期空污防制方案整合多部會資源投入。[36] 這呈現「有進步」與「仍需補不足」並存:空品改善是集體福祉,但其成果能否平均落在各空品區、弱勢族群與高風險人群(老人、兒童、慢性病患)身上,仍需精細化治理。
健康、照護與心理韌性補不足
高齡化正在把「不足」推向前台:內政統計通報指出114年6月底65歲以上長者457萬人,其中一人戶占25.8%。[37] 一人戶比例意味著:照護資源若不足,風險會集中於「最需要支持、但最缺乏家庭照顧網」的人。
長照方面,衛福部1966長照專區提供長照2.0相關統計表(含服務涵蓋率、服務量、機構數等),顯示政府已建立可監測的服務系統。[38] 但審計報告亦提醒長照政策在執行面有管理與效能議題(例如服務量擴充、資源布建與評估)。[39]
心理健康與社會壓力亦是「不足」的重要面向。自殺死亡統計顯示113年自殺死亡人數4,062人、粗死亡率17.4(每十萬人)。[23] 立法院報告在討論心理健康韌性計畫時亦指出112年度15–24歲自殺粗死亡率為每十萬人口10.9,並引述年輕族群精神科就醫與心理健康需求上升等現象。[32] 公共衛生觀點強調「社會決定因素」:居住負擔、工作壓力、孤立、經濟不確定,都會增加心理風險;倫理學上則涉及「社會是否有義務提供可近、可負擔的求助途徑」,避免把痛苦完全私有化。
近年關鍵事件與指標變化時間線

時間線所列的房價負擔能力統計分別來自內政部(105Q4、110Q3、113Q4、114Q1、114Q2)。[40] 所得差距與吉尼係數來自官方統計彙整表。 社宅戶數來自國土管理署新聞稿。[28] 北部用電缺口數據來自台電說明。[34] 氣候法入法與淨零治理的法制里程來源為行政院政策說明及環境部發布。[35] 2023排放量與部門占比來源為氣候變遷署資料頁。[20]
政策與制度建議
以下依六項指標提出短期(約1–2年)、中期(約3–5年)、長期(約5–10年)建議,並簡要評估利弊與可能阻礙。為避免對立,以下皆以「制度改善」而非「責任歸咎」作論述重心。
所得與財富逆集中
短期建議:以「精準補不足」強化移轉效能。可檢視現行社會救助、工作所得補貼、育兒/長者照護補助之涵蓋與申請門檻,優先降低「符合資格但未領取」的落差(行政流程、資訊可得、羞恥成本)。優點是見效快、能立即降低貧困與壓力;缺點是若僅靠補貼,可能治標不治本;阻礙通常在跨部會資料串接、地方執行量能與預算規模。
中期建議:把「資本利得」納入更公平的分配框架。可逐步強化對多屋持有、空置與高資產持有的成本,使「有餘」更能回流公共用途;同時把新增財源用於教育、社宅、長照與健康。其優點是可切斷「資產集中—機會集中」迴路;缺點是政治阻力較大、需要稅基與估價制度改革(且需避免打擊自住與合理租賃供給)。房屋稅制度改革的稅基問題已被立法研究點出,顯示中期改革關鍵在「稅基校正」而非僅稅率。[29]
長期建議:建立「世代正義」財政契約。面對高齡化、淨零與心理健康挑戰,需更長期的社會投資與社會保險永續設計;若財政能力不足,將難以穩定「補不足」。財政部資料顯示台灣賦稅負擔率仍偏低,意味長期可能需公共討論「我們要多少公共服務、就要多少公共財源」。[18]
居住與土地可近性
短期建議:以「租屋安全」作為立即補不足。可強化租賃市場透明(租金登錄、租約標準化、爭議調處)、擴大弱勢租金補貼但搭配防止租金被補貼推升的配套(例如針對補貼房源的租金合理化與稽核)。優點是立即降低生活壓力;缺點是若供給端不增、治理不精細,可能出現道德風險;阻礙在資料掌握與稽核人力。
中期建議:加速社宅與可負擔住宅供給,並以生活圈均衡布建。國土管理署已提出社宅用地盤點、結合多元社福服務與小造鎮概念。[28] 建議把「社宅」視為城市韌性基礎設施:與托育、長照、就業服務、公共運輸形成整合,讓補不足不是單點政策而是生活系統。優點是結構性改善租屋與弱勢居住;缺點是建設期長、鄰避與地方協調困難;阻礙在土地取得、工程成本、社區溝通。
長期建議:改造「土地財政」與「開發誘因」使其更接近天之道。若地方財源過度依賴土地開發收益,容易把政策推向「促開發、拉高資產價值」而非「補不足」。長期需建立更穩健的地方財政與中央—地方財政調節,使城市不必以房價上升作為財政與政績依賴。
勞動尊嚴與世代機會
短期建議:鎖定青年轉銜期的「就業品質」而非僅就業率。2016與2024資料都顯示青年失業率偏高,需要更聚焦的轉銜支持(職涯諮詢、在職訓練、媒合品質、實習與試用的勞動保障)。[17] 優點是能降低初次尋職摩擦失業;缺點是需要企業端合作與規範;阻礙在資訊不對稱與人力服務量能。
中期建議:以產業政策連結「在地就業」與「居住可負擔」。若就業機會集中、居住成本也集中,青年會被迫在高成本區承擔高風險。建議推動更均衡的區域產業與公共服務配置,並把交通、住宅、就業作為同一個政策包,而非分散的部會專案。
長期建議:建立「終身學習—職能升級」的制度性通道,使青年不因一次選科或一次景氣而終身受限。從行政學與管理學角度,可將政府視為「學習型組織」:定期用數據回饋修正職訓、教育與產業連結的有效性(見下節負回授設計)。
稅制與財政再分配效能
短期建議:把「政策缺口」用公開財政資訊呈現。建議建立跨部會「補不足支出盤點」:社宅、長照、兒少、心理健康、空污與減碳的年度需求與既有資源落差,讓社會能清楚看到「不足」在哪裡,避免討論停留在抽象價值。
中期建議:稅制改革要同時處理「稅基、稅率、執行」。囤房稅2.0的討論顯示,若稅基偏低,改革效果會被稀釋。[29] 中期可優先推動:更貼近市場的評定制度、提高持有成本的累進性、鼓勵有效出租與自住減負,並把新增財源專款用於社宅/弱勢住居支持,形成「損有餘→補不足」的清楚路徑。
長期建議:以「公共投資回報」重建社會共識。當賦稅負擔率偏低時,公共投資必須更強調成效與透明,否則社會信任不足會讓財政擴張寸步難行。[18]
能源—環境—氣候的公平承擔
短期建議:用「區域受益—區域承擔」框架優化電網與電源溝通。台電指出北部供需差距200億度,凸顯區域供電議題。[34] 短期應加強公開資訊、風險溝通與地方參與,並設計讓承擔電網/電源建設的社區獲得可見回饋(例如地方公共設施、電價弱勢補助、社區節能改造),避免把爭議簡化成南北對立。
中期建議:把「碳費/減碳」與「補不足」綁在一起。氣候變遷署指出製造部門占排放比重最高。[20] 中期可優先要求高排放、高利潤部門提出更具體的自主減量路徑,並將政策工具(碳費、補助、標準)設計成「胡蘿蔔與棍子」並行;同時,用收入回饋支持能源貧窮家庭與轉型受衝擊勞工,讓減碳不是「損不足」而是「損有餘」。
長期建議:以淨零法制為骨架,建立「公正轉型的負回授治理」。氣候法已提供治理基礎。[35] 長期需將能源、產業、交通、建築、生活轉型整合,並以階段性目標與透明監測(KPI)作為自我校正機制,避免政策因景氣或選舉週期而擺盪。
健康、照護與心理韌性補不足
短期建議:優先照顧「獨居高齡」與「高風險心理族群」。65歲以上長者457萬、一人戶占25.8%,意味社區支持網必須更密。[37] 短期可強化社區關懷據點、送餐/陪診/喘息,並建立可快速轉介的心理支持管道;對自殺與心理風險(113年自殺死亡4,062人)應加強及早辨識與跨系統介入。[23]
中期建議:把長照「服務量」轉為「有效照顧」。衛福部已提供長照統計表可監測涵蓋率與服務量。[38] 中期重點應是品質與人力:照服人力留任、合理薪酬、家庭照顧者支持、失智與精神健康整合。審計報告的管理觀察提示了「衝量」與「真實成效」需更嚴謹對齊。[39]
長期建議:把心理健康、公共衛生與社會政策整合為「韌性國家」。立法院報告顯示年輕族群心理健康風險上升。[32] 長期需把心理健康視為公共投資:校園、職場、社區的預防系統,比事後醫療更符合「補不足」精神。
KPI 與負回授機制設計
「負回授」在自然科學與系統論中,指系統透過感測偏差、回饋校正,避免失衡擴大。《道德經》用張弓作喻,本質上也是一種「校正回路」:拉得太高就稍抑,垂得太低就稍舉。[1] 把它轉譯到公共治理,關鍵在三件事:第一,感測要可靠(數據要準、頻率要足);第二,校正要有力(政策工具要能動到結構);第三,回路要抗操弄(避免指標造假或被短期政治綁架)。
下表提出可操作的KPI、資料來源與頻率,並建議設計「門檻—觸發—回應」機制(類似交通號誌的綠/黃/紅區間)。表中數值為示例性的「治理門檻」概念,實際門檻需由跨部會與社會對話校定。

上述KPI的「資料錨點」分別見:所得差距與吉尼係數。 房價所得比與房貸負擔率(105Q4、110Q3、113Q4、114Q1、114Q2等)。[40] 青年失業率(2016、2024)。[17] 賦稅負擔率。[18] 發電結構。[33] 溫室氣體排放與部門占比。[20] 空品改善與標準加嚴。[41] 北部供需缺口。[34] 高齡與獨居。[37] 長照統計與審計觀察。[42] 自殺死亡統計與青年心理健康政策討論。[43]
為讓負回授「真的會動」,建議制度化三個設計:
第一,建立跨部會「天之道儀表板」:每季固定發布,並以同一口徑追蹤,不讓指標因口徑漂移而失真(管理學上的「同一基準」原則)。 第二,建立「觸發式政策包」:例如房貸負擔率超過某門檻,則信用管制、社宅供給與租屋保護同時啟動;避免單一工具造成副作用或被市場繞道。 第三,建立「外部稽核與公民參與」:如同內控稽核的第三道防線,透過審計、開放資料、民間學術評估與審議式民主機制,降低指標被政治化或被短期績效操弄的風險。
佛法與慈心三昧的心性補充
若以佛法觀之,「制度」並非外在冷冰冰的物件,它常是眾生共業的顯影:我們共同的恐懼、渴愛、我執,會化為集體的政策偏好與市場行為;而當「我與我所」被過度攀附,社會就更容易走向「損不足以奉有餘」。在此意義上,修心並不是離開公共事務,而是讓公共事務有更清明的底層動機。
以唯識觀點而言,偏差常從「認知與習氣」開始:當我們把成功等同於占有,把安全等同於囤積,便會在無意識中支持對自己有利、卻對他人不利的制度;因此,公務與社會若要培養「損有餘補不足」,需要在制度訓練中加入「反省我執」的倫理教育與認知覺察。可參照唯識三十論[44]所示的心識分析作為「動機—行為—結果」的自省框架(此處為詮釋性運用,敬請以善知識與實修印證)。
以華嚴觀點而言,社會如因陀羅網,互依互攝:北部的產業繁榮倚賴全島電網與外部能源;都市的便利倚賴他處的土地、用水、廢棄物處理與勞動供給。當我們在公共討論中記得這層互依,就較能生起謙卑與感恩,願意讓「回饋」回到最需要者。此可借助大方廣佛華嚴經[45]「緣起互融」的精神作文化引導(同樣屬詮釋性引用)。
以淨土觀點而言,阿彌陀佛的本願被理解為「不捨任何一個眾生」的慈悲方向。若把它轉化為公共倫理,就是:制度設計不能把最弱者當作可犧牲的邊角,而要把「不遺落任何人」視為治理底線。這也與氣候法制所強調的公正轉型精神相互照應。[46] 在經典學習上,可參照佛說無量壽經[47]與佛說阿彌陀經[48]所呈現的願力與慈悲方向,作為公共服務的心性依止(仍請以正規經論與善知識指導為準)。
具體到公務與社會文化,可考慮以下「柔性制度」建議(不以對立為前提):
第一,在公務訓練與主管養成中加入「慈心三昧/同理界線」課程:慈心不是情緒泛濫,而是在清楚界線中不失慈悲——對民眾的困難能感受、對制度的風險能堅持。 第二,在政策設計中引入「弱勢優先檢核」:每一個重大政策(產業補助、都市更新、能源建設、財稅改革)都要回答:最不足者得到什麼?承擔什麼?能否被補足? 第三,讓「感恩互依」成為跨區合作語言:例如能源跨區輸送、空污治理、流域治理,若能以互依互惠而非對立語言溝通,才更接近「天之道」的調和。
感恩回向與謙卑聲明
南無阿彌陀佛。感恩一切因緣與所有提供公開資料、辛勞守護公共服務的同仁、研究與統計工作者,以及願意以慈悲心閱讀此文的您。此報告所作分析與建議,必有不足與偏差:或因資料口徑限制、或因作者智慧有限、或因情勢變遷而未能周全。謹以謙卑心聲明:本文並非完美無瑕之定論,只是嘗試以「損有餘補不足」作自我反思與社會對話的起點,敬請讀者以經典、善知識與自身實修印證,不必執著文字。願一切眾生離苦得樂,願台灣與世界同向慈悲、智慧與公義之路,漸次成就人間淨土與和合大同之願。
[1] [2] https://ctext.org/text.pl?if=gb&node=11668&show=parallel
https://ctext.org/text.pl?if=gb&node=11668&show=parallel
[3] [19] [33] [45] https://www.moeaea.gov.tw/ECW/populace/content/Content.aspx?menu_id=14437
https://www.moeaea.gov.tw/ECW/populace/content/Content.aspx?menu_id=14437
[4] [10] [22] [37] https://www.moi.gov.tw/News_Content.aspx?n=2905&s=334815&sms=10305
https://www.moi.gov.tw/News_Content.aspx?n=2905&s=334815&sms=10305
[5] [21] [41] https://www.moenv.gov.tw/en/env-affairs/atmospheric-environment/air-quality/air-quality-management/2673.html
[6] [12] [34] https://www.taipower.com.tw/2289/2323/2332/57231/normalPost
https://www.taipower.com.tw/2289/2323/2332/57231/normalPost
[7] [20] [47] https://www.cca.gov.tw/climatetalks/emission-and-reduction/national/1867.html
https://www.cca.gov.tw/climatetalks/emission-and-reduction/national/1867.html
[8] [23] [43] https://www.tsos.org.tw/web/page/suicidedata
https://www.tsos.org.tw/web/page/suicidedata
[9] [11] [13] [18] https://www.mof.gov.tw/singlehtml/384fb3077bb349ea973e7fc6f13b6974?cntId=e79031fc7a014a0a9fc395b5eface5e3
[14] https://www.transparency.org/en/cpi/2024
https://www.transparency.org/en/cpi/2024
[15] [24] https://www.cna.com.tw/news/afe/202405035006.aspx
https://www.cna.com.tw/news/afe/202405035006.aspx
[16] [25] [40] [48] https://www.nlma.gov.tw/ch/titlelist/news/3202
https://www.nlma.gov.tw/ch/titlelist/news/3202
[17] [30] https://statdb.mol.gov.tw/html/trend/105/51405.pdf
https://statdb.mol.gov.tw/html/trend/105/51405.pdf
[26] https://www.moi.gov.tw/News_Content.aspx?n=4&s=256958
https://www.moi.gov.tw/News_Content.aspx?n=4&s=256958
[27] https://www.moi.gov.tw/Common/EpaperClick.ashx?esq=%40EpaperSendQueueSN&p=D3C50BA14D2E597DBF5BA233B2670F24E65203E80CE503D13003C306C4ECC0A73685AEC600EFED6F0506D615E724558F4C6A6AAC5F3F11AE48F3DA5BDB9EDF9F
[28] [44] https://www.nlma.gov.tw/ch/titlelist/news/4695
https://www.nlma.gov.tw/ch/titlelist/news/4695
[29] https://www.ly.gov.tw/Pages/Detail.aspx?nodeid=6590&pid=231565
https://www.ly.gov.tw/Pages/Detail.aspx?nodeid=6590&pid=231565
[31] https://statdb.mol.gov.tw/html/nat/113/%E6%9C%AC%E6%96%87.pdf
https://statdb.mol.gov.tw/html/nat/113/%E6%9C%AC%E6%96%87.pdf
[32] https://www.ly.gov.tw/Pages/Detail.aspx?nodeid=55666&pid=243958
https://www.ly.gov.tw/Pages/Detail.aspx?nodeid=55666&pid=243958
[35] https://www.ey.gov.tw/Page/5A8A0CB5B41DA11E/7a65a06e-3f71-4c68-b368-85549fbca5d1
https://www.ey.gov.tw/Page/5A8A0CB5B41DA11E/7a65a06e-3f71-4c68-b368-85549fbca5d1
[36] https://ppg.ly.gov.tw/ppg/SittingAttachment/download/2025031329/15920105100204034002.pdf
https://ppg.ly.gov.tw/ppg/SittingAttachment/download/2025031329/15920105100204034002.pdf
[38] [42] https://1966.gov.tw/LTC/lp-6485-207.html
https://1966.gov.tw/LTC/lp-6485-207.html
[39] https://auditreport.audit.gov.tw/ServerFile/Get/63792700855680536449fa35f149e04c2992a269e18a51c40a
https://auditreport.audit.gov.tw/ServerFile/Get/63792700855680536449fa35f149e04c2992a269e18a51c40a
[46] https://enews.moenv.gov.tw/Page/3B3C62C78849F32F/c7407c7d-70b6-48a0-ab2d-852f3067a556
https://enews.moenv.gov.tw/Page/3B3C62C78849F32F/c7407c7d-70b6-48a0-ab2d-852f3067a556



























