生成式 AI 與玩心學習:從工具到共創夥伴

生成式 AI(Generative AI)的崛起為玩心學習開啟了一扇全新的大門。不同於傳統數位工具僅提供預設路徑的互動,生成式 AI 能即時回應學習者的輸入、產出非預期的內容,並以對話形式持續推進探究過程。
這種「開放式、即時生成」的特質,與玩耍強調的即興性、迭代性與不確定性高度吻合。當教育者有意識地將生成式 AI 整合進玩心學習的設計中,它便不再只是效率工具,而是一位能激發好奇、擴展想像、陪伴反思的共創夥伴。生成式 AI 如何對應玩心學習的三大指標
生成式 AI 的教育應用,可以透過玩的教育學的核心框架——主導感、探索感、喜樂感——來檢視其設計品質:
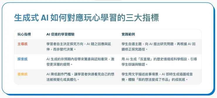
玩心指標AI 促進的學習體驗實踐範例

主導感
- AI 促進的學習體驗:學習者自主決定探究方向,AI 隨之回應與延伸,而非替代決策。
- 實踐範例:學生自選主題,向 AI 提出研究問題,再根據 AI 回饋修正探究路徑。
探索感
- AI 促進的學習體驗:AI 生成的非預期內容帶來驚喜與認知衝突,激發更深層的提問。
- 實踐範例:用 AI 生成「反直覺」的歷史情境或科學假設,引導學生辯論與驗證。
喜樂感
- AI 促進的學習體驗:AI 降低創作門檻,讓學習者快速看見自己的想法被視覺化或具體化。
- 實踐範例:學生用文字描述故事場景,AI 即時生成插圖或音樂,體驗「我的想法變成了作品」的成就感。
五種玩心 AI 教學策略
以下策略將生成式 AI 定位為「引導式遊戲」中的環境元素,而非取代教師或學習者的角色:
一、AI 作為「假如⋯⋯」引擎(What-If Engine)
讓學生向 AI 提出反事實假設(例如:「假如地球的重力變成兩倍?」「假如台灣在 1920 年代就有網路?」),AI 生成情境描述後,學生進行分析、辯論或創作延伸故事。

abstract visualization of hypothetical scenarios, branching possibilities, scientific what-if concepts
- 對應能力: 反實事實推理、批判性思考、創意寫作。
- 🧬 生物學範例提示詞:
- 「假如人類的細胞沒有粒線體,身體的能量供應會變成什麼樣子?我們的日常生活會有什麼改變?」
- 「假如地球上的植物全部失去光合作用的能力,生態系會在多久內崩潰?請描述可能的連鎖反應。」
- 「假如人類的免疫系統可以辨識並消滅所有癌細胞,這對醫學和人類壽命會產生什麼影響?」
二、AI 作為角色扮演夥伴(Role-Play Partner)
將 AI 設定為特定角色(歷史人物、科學家、外星訪客、辯論對手),學生透過對話進行訪談、協商或情境模擬。教師可預先設計角色指令(System Prompt),確保 AI 的回應符合教學目標。

historical figure hologram in conversation with student, immersive role-play learning experience
- 對應能力: 同理心、溝通表達、觀點取替、社會情緒學習。
- 🧬 生物學範例提示詞:
- 「你現在是達爾文,剛剛完成小獵犬號的航行回到英國。我是一位對你的物種起源理論抱持懷疑的神學家,請你說服我天擇說是合理的。」
- 「你是一顆人體內的白血球,正在巡邏血管。請用第一人稱描述你遇到入侵細菌時的作戰過程,我會扮演那隻細菌跟你對話。」
- 「你是一位反對基因改造作物的環保運動者,我是支持基改技術的農業科學家,我們來進行一場辯論。」
三、AI 作為原型快造器(Rapid Prototyper)
學生將粗略的想法輸入 AI(文字、草圖描述、音樂風格),AI 快速生成初步原型(文章草稿、視覺概念、程式碼骨架)。學生再以此為起點進行修改、批判與迭代,而非從零開始。

A playful, hand-drawn illustration depicting a student inputting rough ideas into an AI system, which then rapidly generates an initial prototype. The student then iterates on this prototype, modifying and refining the design.
- 對應能力: 設計思考、迭代精神、品味判斷與編輯能力。
- 🧬 生物學範例提示詞:
- 「我想做一張『細胞器功能比較表』的資訊圖表,包含粒線體、葉綠體、內質網、高基氏體。請幫我產出初步的表格架構和每個細胞器的一句話重點描述,我再來修改。」
- 「我要設計一個關於『人體消化系統』的互動式學習單,目標對象是國中生。請幫我生成一份草稿,包含流程圖描述和 3 道探究式問題。」
- 「請幫我用 Mermaid 語法畫出血液循環(體循環+肺循環)的流程圖草稿,我會再調整細節和標註。」
四、AI 作為蘇格拉底式提問者(Socratic Questioner)
透過提示工程,讓 AI 不直接給答案,而是以追問回應學生:「你為什麼這樣想?」「還有沒有其他可能?」「如果反過來呢?」這將 AI 從「答案機器」轉化為「思考鷹架」。

Socratic dialogue visualization, thoughtful questioning, philosophical learning atmosphere
- 對應能力: 後設認知、自我調節、深度推理。
- 🧬 生物學範例提示詞(教師設定用 System Prompt):
- 「你是一位生物學蘇格拉底導師。當學生問你問題時,不要直接給答案。請用追問引導學生自己推理,例如:『你覺得這個器官的位置和它的功能有什麼關係?』『如果這個機制失效了,身體會怎麼補償?』每次最多問 2 個問題,並在最後鼓勵學生嘗試回答。」
- 學生使用範例:
- 「我不太懂為什麼植物需要光合作用又需要呼吸作用,這不是互相矛盾嗎?」(AI 會追問而非直接解答)
- 「DNA 和 RNA 到底差在哪裡?為什麼不能只用一種就好?」
五、AI 作為學習紀錄與反思鏡(Reflection Mirror)
學生將學習歷程(筆記、對話紀錄、作品)餵給 AI,請 AI 整理摘要、找出思考模式或提出下一步建議。這讓反思從抽象的自省變成具體的、可對話的過程。

student reviewing learning journey with AI assistant, reflection and metacognition visualization
- 對應能力: 反思性實踐、學習策略覺察、自我導向學習。
- 🧬 生物學範例提示詞:
- 「以下是我這學期生物課的筆記重點(貼上筆記)。請幫我整理出我已經掌握的概念、還不太確定的地方,以及你建議我下一步可以深入探究的方向。」
- 「我剛完成一份關於『生態系中能量流動』的報告,請幫我檢視我的論述邏輯有沒有漏洞,並指出我可能忽略的觀點。」
- 「這是我和 AI 討論遺傳學的對話紀錄(貼上紀錄)。請幫我摘要我在對話中的思考轉變,以及我最後還沒解決的疑問。」
設計原則:讓 AI 促進玩耍,而非取代玩耍
將生成式 AI 導入玩心學習時,教育者需要留意幾項關鍵原則,以避免 AI 反過來壓縮學習者的能動性:
- 人先於機器: 學習者必須先有自己的想法、假設或問題,才與 AI 互動。避免「一開始就問 AI」的慣性,這會削弱主導感。

- 過程重於產出: 評量的焦點應放在「學生如何與 AI 對話、如何修改 AI 的輸出、如何做出判斷」,而非 AI 最終生成的成品。

learning process journey with iterations and refinements, focus on growth not product
- 透明與批判: 引導學生理解 AI 的運作限制(幻覺、偏見、缺乏真正理解),培養「與 AI 協作但不盲從」的素養。這本身就是一種高階的玩耍——在不確定中做出判斷。

critical thinking about AI limitations, transparency and informed decision making
- 身體與社交不可替代: AI 擅長認知與創意層面的擴展,但無法取代面對面的討論、肢體活動與情感連結。玩心學習的完整光譜必須保留非數位的互動空間。

students collaborating face to face, physical interaction and social connection
設計悄悄話:

生成式 AI 在玩心學習中的最佳定位,是成為學習者的「第二想像力」——不是替學生思考,而是讓學生的思考有更多素材可以玩耍。
當學生說「我沒想到 AI 會這樣回答,但這讓我想到⋯⋯」時,玩耍正在發生。
💎 實踐小撇步:將原則設計成 Gem 讓學生使用
你可以將上述原則的 AI 角色設計成 Gem(自訂 AI 指令),讓學生在學習時快速啟動不同模式的 AI 互動。例如:
- 「角色扮演夥伴」Gem: 預設提示詞讓 AI 自動進入生物概念的角色扮演模式
- 「原型快造器」Gem: 一鍵生成學習單、圖表或流程圖草稿
- 「蘇格拉底導師」Gem: 設定 AI 只提問不直接解答
- 「學習反思鏡」Gem: 自動分析學習筆記並給出反思建議
這樣的設計不僅降低學生的使用門檻,也能讓他們更清楚地意識到「我現在正在用 AI 做什麼」,培養元認知能力。

























