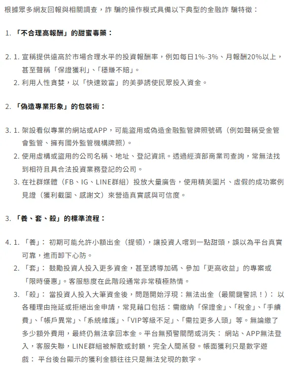
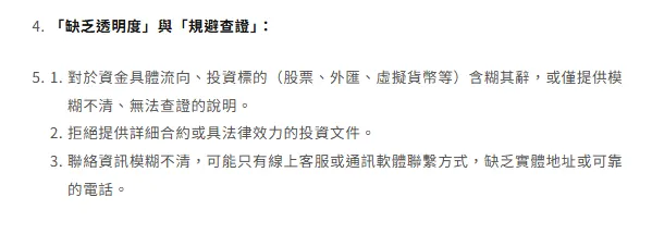
LQSIXS是詐.騙嗎?請立即停止操作,是陷阱已多人被騙走積蓄,被騙之後不要慌,要先冷靜的去保存跟聊天記錄還有轉帳記錄,我之前也是被這樣的手法騙了,後來找到恩人然後經過他的幫助現在已經把被騙的錢追回來,如果你也被騙了可以聯絡我賴:MW885,免費協助你追討被騙錢財,在這裡勸大家不懂投資的不要去亂投資。

raw-image

raw-image

raw-image
在這個數位化的時代,現代人的生活模式發生了巨大變化。據世界衛生組織統計,全球有超過四分之一成年人身體活動不足,這已成為全球第四大死亡風險因素。健身不再只是一種選擇,而是維持生命質量的必要投資。
健身的意義遠超過表面上的體態改變。它是一場身心靈的全面修煉,是對自我極限的探索,更是對生活品質的深度投資。當我們開始關注自己的身體,我們實際上是在進行一場無聲的革命——對抗衰老、對抗疾病、對抗日益下降的生活品質。
第一章:健身的科學基礎與全身效益
生理層面的變革
規律的健身訓練能帶來驚人的生理效益。心血管系統會變得更加強健,靜息心率下降,心臟每次搏動能泵出更多血液。研究顯示,持續的有氧運動可以使最大攝氧量(VO2 max)提高15-20%,這意味著身體利用氧氣的效率大幅提升。
肌肉骨骼系統同樣受益匪淺。阻力訓練不僅增加肌肉質量和力量,還能提高骨密度,降低骨質疏鬆風險。30歲後,人體每年自然流失1-2%的肌肉質量,但適當的力量訓練可以完全逆轉這一過程。
新陳代謝方面,運動後過量氧耗(EPOC)現象意味著即使在運動結束後,身體仍會持續消耗更多熱量。肌肉組織的增加也會提高基礎代謝率,讓你在休息時燃燒更多卡路里。
心理層面的提升
健身對心理健康的益處同樣令人驚嘆。運動促進大腦釋放內啡肽、多巴胺和血清素等神經傳遞物質,這些天然的情緒提升劑能有效減輕壓力和焦慮感。
定期運動還能改善認知功能。有研究表明,中等強度運動可以提高腦源性神經營養因子(BDNF)的水平,這種蛋白質被稱為「大腦的肥料」,促進神經細胞的生長和連接,增強學習和記憶能力。
第二章:量身定制的健身計劃設計原則
評估起點:了解自己的身體狀況
開始任何健身計劃前,誠實評估當前健康狀況至關重要。建議進行全面體檢,特別關注心血管健康、關節活動度和肌肉平衡性。記錄基礎指標:體重、體脂率、血壓、靜息心率,以及主要肌群的力量水平。
設定SMART目標
有效的目標應該符合SMART原則:具體(Specific)、可衡量(Measurable)、可實現(Achievable)、相關性(Relevant)和時限性(Time-bound)。與其說「我想變瘦」,不如設定「在未來三個月內減去5%體脂,同時將深蹲重量提高20%」這樣的明確目標。
訓練頻率與強度規劃
對於初學者,建議每周進行3-4次訓練,每次45-60分鐘。中等強度運動應占主要比例,可以採用「談話測試」來監控強度:在中等強度運動中,你應該能夠完整說出短句但無法輕鬆唱歌。
進階者可以採用分離式訓練計劃,將不同肌群訓練分配到一周的不同日子,確保每個肌群有足夠恢復時間(48-72小時)。
第三章:訓練模塊全面解析
有氧訓練:心肺功能的基石
有氧訓練不僅限於跑步機上的單調步伐。多樣化的有氧訓練包括:
持續狀態有氧訓練:保持中等強度連續運動20-60分鐘,如慢跑、游泳或騎行。這類訓練主要提高心肺耐力和脂肪利用率。
高強度間歇訓練(HIIT):交替進行短時間極高強度和主動恢復期。研究表明,HIIT能在更短時間內產生與傳統有氧訓練相似甚至更好的心血管和代謝益處。
法特萊克訓練:這種「速度遊戲」結合了持續訓練和間歇訓練的特點,根據自我感覺隨意變換強度,增加訓練樂趣。
力量訓練:打造代謝引擎
力量訓練是健身計劃中不可或缺的部分,尤其對抗年齡相關的肌肉流失至關重要。
複合動作優先:深蹲、硬拉、臥推、引體向上和推舉等多關節動作應成為訓練核心。這些動作同時刺激多個肌群,促進更多肌肉纖維參與,釋放更高水平的合成代謝激素。
漸進超負荷原則:要持續進步,必須逐漸增加訓練壓力。可以通過增加重量、增加次數或組數、減少組間休息時間或增加訓練頻率來實現。
動作質量至上:正確的動作模式不僅預防傷害,還確保目標肌肉得到有效刺激。寧可用較輕重量完成標準動作,也不要為了舉起更大重量而犧牲形式。
柔韌性與平衡訓練:常被忽略的關鍵組成
許多健身愛好者專注於「舉鐵」和有氧,卻忽略了柔韌性和平衡訓練的重要性。這些元素對預防傷害和維持功能性獨立至關重要。
動態拉伸應作為熱身的一部分,幫助準備肌肉和關節迎接訓練。靜態拉伸更適合在訓練後進行,當肌肉溫熱時提高柔韌性。
平衡訓練尤其對年長人群重要,但對所有人都有價值。簡單的單腿站立練習或使用平衡器材的訓練可以顯著提高本體感覺和神經肌肉控制。
第四章:營養策略:訓練的另一半
宏量營養素平衡
蛋白質攝入對肌肉修復和生長至關重要。建議力量訓練者每日攝入1.6-2.2克/公斤體重的蛋白質,均勻分布在3-6餐中。
碳水化合物是訓練能量的主要來源。訓練前後適量攝入碳水化合物有助於補充肌糖原,促進恢復。選擇複合碳水化合物和全穀物為主要來源。
脂肪不應被恐懼,健康脂肪對激素生產和關節健康必不可少。專注於單不飽和脂肪和omega-3脂肪酸的來源,如橄欖油、鱷梨、堅果和脂肪豐富的魚類。
水分與微量營養素
水合作用對運動表現和恢復影響巨大。建議訓練前2-3小時飲用500-600毫升水,訓練中每15-20分鐘補充150-350毫升,訓練後根據體重變化補充相應液體(每損失0.5公斤體重補充450-675毫升)。
微量營養素同樣不容忽視。鐵、鈣、維生素D、鎂和鋅等礦物質對運動人群尤其重要,應通過多樣化的飲食或必要時通過補充劑確保充足攝入。
營養時機策略
雖然總量平衡最重要,但營養時機可以優化表現和恢復。訓練前1-2小時進食含碳水化合物和少量蛋白質的餐點可以提供能量。訓練後30-60分鐘內的「代謝窗口期」補充蛋白質和碳水化合物可以最大化恢復效果。
第五章:恢復與再生:進步的隱藏關鍵
睡眠:最強大的恢復工具
睡眠是身體進行修復和再生的主要時間。深度睡眠階段生長激素分泌達到高峰,這種激素對肌肉修復和生長至關重要。建議成年人每晚獲得7-9小時高質量睡眠。
創造理想的睡眠環境:保持房間涼爽黑暗,避免睡前使用電子設備,建立規律的睡眠時間表,即使在周末也保持一致。
主動恢復與被動恢復
主動恢復包括低強度活動,如散步、輕鬆游泳或瑜伽。這些活動促進血液循環,幫助清除代謝廢物,同時減少肌肉酸痛。
被動恢復包括按摩、泡沫軸放鬆和溫水浴等技術。泡沫軸特別有效,可以減少肌肉緊張,改善關節活動度。
聆聽身體的聲音
學會區分「好的疼痛」(肌肉酸痛)和「壞的疼痛」(傷害信號)至關重要。關節疼痛、尖銳或刺痛的感覺,或單側疼痛都可能是傷害的警告信號。
定期進行「減載周」安排,每4-8周將訓練量和強度降低40-60%,讓中樞神經系統和關節結構得到恢復,為下一階段進步做好準備。
第六章:跨越平台期與保持動力
周期化訓練:持續進步的藍圖
線性進步不可能無限期持續。周期化訓練通過有計劃地變化訓練變量( volume、強度、頻率和練習選擇)來避免平台期和過度訓練。
經典的周期化模型包括大周期(長期目標,如數月或一年)、中周期(特定階段,如4-6周)和小周期(每周計劃)。每個階段有不同重點,從建立基礎到專項強化再到巔峰表現。
心理策略與習慣形成
保持動力是長期成功的關鍵。以下策略有助於保持投入:
追蹤進展:記錄訓練數據、身體測量和主觀感受。看到進步是最好的動力來源。
尋找社群支持:加入健身社群、聘請教練或尋找訓練夥伴都能提供問責制和支持。
專注過程而非結果:與其糾結於體重數字,不如慶祝每次訓練的完成、每次負重的增加或每次形式的改善。
建立習慣鏈:將訓練與現有日常習慣聯繫起來(如早晨咖啡後直接訓練),讓健身成為自動化的行為,而不僅僅依靠意志力。
結論:終身健身哲學
健身不是目的地,而是一段沒有終點的旅程。它教會我們紀律、耐心和自我認知,這些品質會滲透到生活的各個方面。
真正的健身成功不是由六塊腹肌或舉起的重量定義,而是由持續投入的日常決定定義。它是在不想訓練的日子仍然出現的承諾,是傾聽身體智慧的能力,是平衡努力與恢復的藝術。
從今天開始,無論你的起點在哪裡,採取第一個小步驟。記住:最有效的訓練計劃是你能夠長期堅持的計劃。你的身體是你唯一永久居住的地方,投資它的健康將帶來一生豐厚的回報。

















