突然想知道,其實很多人都在說的間歇性斷食,到底具體怎麼樣身體產生小時的改變與新陳代謝的定義和變化又是怎麼產生的呢?於是我想要寫這篇文章,來思考這個方向尋找解答給其他需要這方面營養健康資訊的讀者~
隨著越來越多人關注間歇性斷食(Intermittent Fasting, IF)對健康的好處,許多人也開始好奇:這樣的飲食方式到底如何影響我們的身體代謝?又或是飲食習慣、作息、情緒、年齡增長等等,身體代謝真的會變慢嗎?一、身體在斷食期間如何啟動代謝?
當你進行間歇性斷食時,身體會從「燃燒醣類」慢慢轉為「燃燒脂肪」,以下是階段性過程:
● 短期斷食(約 12~16 小時):身體會先使用儲存的肝醣(來自碳水化合物)作為能量來源。一旦肝醣消耗完,就會啟動脂解作用(Lipolysis),開始分解脂肪供能。
● 中期斷食(約 16~24 小時):脂肪酸釋放進血液中,成為身體的主要能量來源。此時也會進入酮體代謝狀態(Ketosis),肝臟會轉化脂肪為酮體,供腦部使用。
● 長期斷食(超過 24 小時):進入更穩定的脂肪氧化階段,燃燒內臟脂肪的效率提高,胰島素下降,代謝健康明顯改善。
二、年齡增長會讓代謝變慢嗎?答案是:會,但可以改善。造成代謝下降的因素包括:肌肉量減少(肌少症):肌肉比脂肪消耗更多熱量,隨著年齡增加,肌肉流失導致基礎代謝率下降。荷爾蒙變化:如睪固酮、生長激素下降,影響脂肪代謝與肌肉維持。身體活動量減少:年齡增長時常伴隨運動量減少,使每日總能量消耗降低。胰島素阻抗增加:導致血糖調節變差、脂肪儲存增加,尤其容易累積腹部脂肪。
三、間歇性斷食如何幫助延緩代謝老化?
● 維持肌肉量:斷食期間體內生長激素分泌提升,有助於保留肌肉與促進脂肪代謝。
● 改善胰島素敏感度:定期斷食可幫助細胞更有效地回應胰島素,減少脂肪囤積與代謝問題。
● 促進脂肪氧化:斷食讓身體習慣以脂肪作為主要能量來源,即使年長也能提高燃脂效率。
● 活化細胞自噬(Autophagy):斷食觸發細胞修復機制,移除損壞細胞,增強代謝機能並延緩老化。
● 減少慢性發炎:年齡增長會導致體內發炎反應升高,斷食能幫助降低發炎水平,改善新陳代謝與慢性病風險。

五、重點整理
- 間歇性斷食的幫助:
- 增加脂肪代謝能力
- 提升胰島素敏感度
- 刺激生長激素分泌保留肌肉
- 啟動自噬、保持身體的健康活力
- 最重要的是持之以恆:不要急於求成,養成規律的斷食習慣,才是長久健康的關鍵。

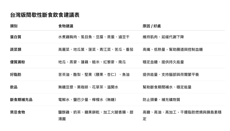
像我喜歡自己去超市買菜料理,假日有空可以準備食材,應該做什麼來補充營養兼顧美食呢?How about「間歇性斷食 x 新陳代謝」量身打造的 台灣版健康飲食建議表?


Tips:融入日常生活的方式
- 上班族午餐便當(我自己是用過熱水的方式燙一下過油,但是整個都會吃掉不過刻意減肥三餐正常)。
- 小吃選擇「無飯湯品+蛋白質」如魯味加滷蛋、豆干、青菜。
- 晚上避免吃宵夜,習慣喝無糖綠茶、烏龍茶替代。
前陣子有點小放鬆常常大吃大喝結果五~八公斤中間(雖然我還是所有的禮服從高中大學畢業收藏都還可以穿,但就我自己的標準覺得好像應該開始注意一下~最近的心得好像有調適回來~以上是我個人與GPT諮詢家給的建議,有時候問對問題的百科全書真的很重要,希望再者裡節省時間精力直接懶人包整理好,分享給喜歡食療和料理的人~
























