1.0 導言:當數學的巔峰遇見東方的古老智慧
一邊,是現代數學,一門被視為冰冷、精確、純粹理性的學科;另一邊,是古老的佛學,一門深入探討心性、實相與慈悲的智慧傳承。這兩個看似天差地遠的領域,是否可能在最深層次上,如兩條大河匯流,映照出彼此最深刻的洞見?
這個問題的答案,或許就隱藏在一個名為「霍奇猜想」的數學難題之中。作為克雷數學研究所懸賞百萬美元的千禧年大獎難題之一,它不僅是人類智力的巔峰挑戰,更驚人地呼應了東方哲學的核心洞見。今天,讓我們懷著一份好奇與敬畏,一同深入這片思想的交會地帶,探索霍奇猜想帶給我們的4個最令人震撼的啟示。
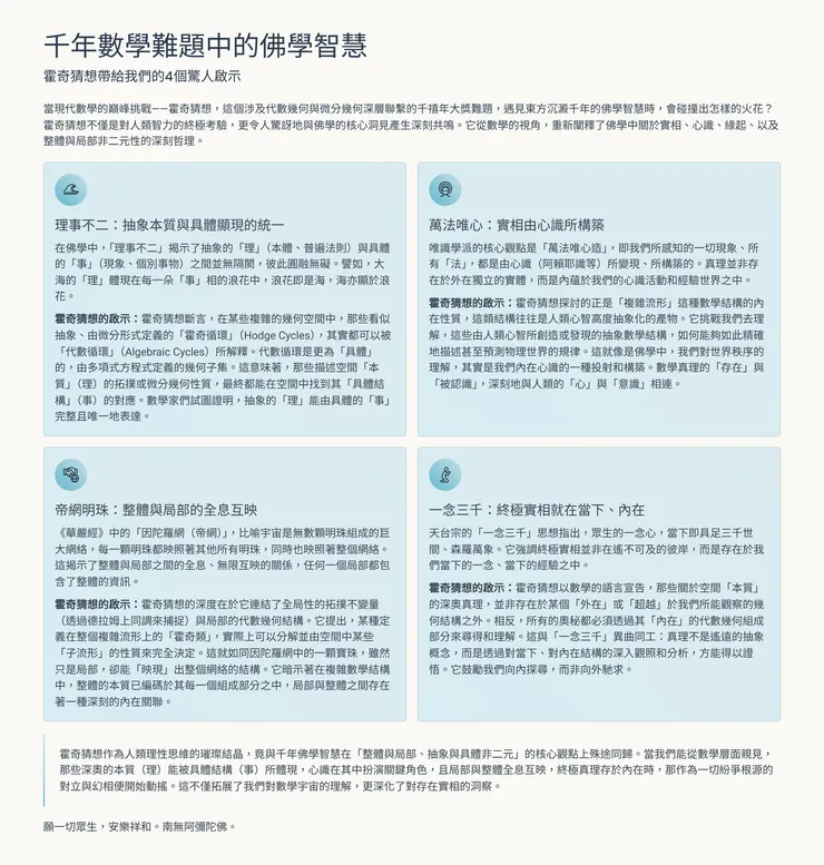
啟示一:宇宙的終極叩問——抽象的「理」是否能由具體的「事」來完整表達?
要理解霍奇猜想,我們無需深入複雜的公式,只需一個簡單的比喻:「大海與浪花」。
- 大海:想像一片無垠無際的大海,它代表著一個幾何空間背後那看不見、摸不著的整體結構(抽象的「理」)。
- 浪花:海面上翻湧的萬千波濤,每一朵都有具體的形狀,是我們能觀察、用方程式定義的幾何部分(具體的「事」)。
霍奇猜想的核心,便是一個關於大海與浪花的終極叩問。
霍奇猜想的核心叩問便是:我們是否能僅僅通過研究這些具體可見的浪花之形態,就完整地理解那孕育一切浪花的、深不可測的大海之本質?換言之,那抽象的、整體的「理」,是否能被具體的、局部的「事」所完全表達?
這個問題之所以如此重要,是因為它早已超越了數學的範疇。它正是佛法中關於「空」與「色」、「涅槃」與「生死」不二關係的根本大問。而霍奇猜想,以最嚴謹的邏輯語言,給出了一個充滿信心的肯定答案:「是」。它告訴我們,那深不可測的大海之本質(理),並非遙不可及,而是完美地體現在每一朵我們能看見的浪花(事)之中。
啟示二:萬法唯心——真理,內蘊於心識變現的世界之中
前一個啟示揭示了宇宙「理」與「事」不二的宏大原則,而下一個問題自然是:這個由理事構成的世界,其本質究竟為何?佛教唯識宗提出,宇宙萬法,皆是我們內在心識(阿賴耶識)因緣和合所變現的影像,心外並無實法。令人驚訝的是,霍奇猜想的結構,恰好為這個古老的哲學觀點提供了一個現代的數學模型。
- 整個幾何空間(代數簇):如同我們的心識,因緣和合,變現出森羅萬象。在唯識學中,這稱為「依他起性」。
- 其中具體的幾何部分(代數循環):如同我們在依他起的世界中所感知的具體事物相(相分)。凡夫不解唯識之理,於此相分之上,妄執其為心外實有的獨立存在,這便是「遍計所執」。
- 抽象的拓撲特徵(霍奇類):這代表了心識背後那清淨、不生不滅的終極真理,也就是能所雙亡的「圓成實性」。
霍奇猜想主張,那代表終極真理的「霍奇類」,可以完全由具體的「代數循環」組合而成。此處的修行啟示至為深刻:最高的智慧與真理(圓成實性),並非存在於我們經驗世界(依他起)之外的某個遙遠地方。恰恰相反,它正是可以 透過 深入觀照這個緣起的世界而被完整地證悟。真理本自具足,無需外求。
啟示三:帝網明珠——宇宙是全息的,整體已編碼於每個局部之中
如果真理內蘊於心識變現的世界,那麼這個世界的結構又是如何?華嚴宗有一個極其壯麗的譬喻,名為「因陀羅網」(或稱帝網明珠),為我們描繪了一幅全息宇宙的圖景。想像在天帝宮殿中,懸掛著一張由無數寶珠串成的巨網。每一顆寶珠不僅自身光明瑩徹,更能映現出所有其他寶珠的影像,而這些影像之中,又映現出一切珠影,如此影影相含,重重無盡。華嚴宗的「帝網明珠」,正是對這種「理事無礙」境界最極致的描繪。
這個譬喻,驚人地對應著霍奇猜想的內在結構:
- 整個幾何空間(代數簇):就像網上的一顆摩尼寶珠。
- 其內部的子空間(代數循環):就像這顆寶珠中所映現的其他所有珠影。
- 霍奇猜想的主張:這顆寶珠的整體特性(霍奇類),可以由其內部所含攝的無數影像(代數循環)來完整地組合與表達。
這個觀點的深刻之處在於,它揭示了一個「全息宇宙」的圖景。宇宙並非一堆互不相干的碎片的簡單集合,而是一個完美整合的系統,其中整體的本質(理)已經被完整地編碼於其每一個組成部分(事)之中。雖然霍奇猜想「整體由局部組合而成」的主張,尚未達到華嚴宗「每一個局部當下即是整體」的圓融境界,但它已然在結構上產生了強烈共鳴,揭示了宇宙在根本層面上的全息特性。
啟示四:一念三千——終極實相,就在當下,無須遠離塵囂
從宇宙的全息結構,我們最終回歸到實踐的核心:真理在何處可尋?天台宗的「一念三千」教義,可以說是最究竟的內在哲學。它告訴我們,整個宇宙的森羅萬象,從佛的法界到地獄的法界,都圓滿地具足於我們當下的一念心識之中。
霍奇猜想,再次以其數學形式呼應了這種「究竟內在性」(Radical Immanence)的哲學:
- 一個幾何空間(代數簇):可以視為「一念心」的數學模型,它是一個統一、完整的對象。
- 霍奇猜想的主張:這個空間最甚深的整體結構(霍奇類),完全可以由其 內在 的組成部分(代數循環)來建構。它以數學的語言宣告,不存在任何一種「外在的」或「超越的」真理;一切關於整體(佛法界)的深刻奧秘,都必須且只能透過其內在的組成部分(九法界)來尋得。
這帶給我們一個重要的修行啟示:真正的覺悟,不是要逃離或否定我們當下的經驗世界,去尋找一個彼岸的真理。恰恰相反,通往整體(佛法界)的唯一道路,正是通過對每一個局部、每一個當下念頭(九法界)的甚深觀照。實相,就在此時此地。
5.0 結語:一場從數學形式到宇宙大悲的旅程
霍奇猜想,作為人類理性思維的璀璨結晶,竟與千年佛學智慧在「整體與局部、抽象與具體不二」的核心觀點上殊途同歸。它不僅揭示了一個和諧的宇宙,更為我們提供了一種消解衝突的哲學藍圖。當我們能從數學的層面親見,整體與局部、自我與世界的分別僅是視角問題而非本質差異時,那作為一切紛爭根源的幻相便開始動搖。
除了數學與哲學,在我們生活的哪些角落,也能瞥見這般整體與局部之間圓融無礙的深刻和諧呢?
願一切眾生,安樂祥和。南無阿彌陀佛。

























