2025 年,誰還是全球營收冠軍?
從前三季數字來看,主角大概依舊是 semaglutide:光 9 個月就貢獻超過 250 億美元的銷售,撐起 Novo Nordisk 這幾年的股價狂飆。
但推你上雲端的,往往也能把你摔下來。
一邊是 Eli Lilly 的 tirzepatide 在頭對頭試驗和實際市場上持續蠶食 GLP-1 減重市場;另一邊,原本被寄予厚望的 semaglutide 阿茲海默症(Alzheimer’s disease, AD)三期試驗 EVOKE / EVOKE+ 公布失敗訊息,盤前股價一度重挫近 10%。
過去兩年,市場曾經瘋狂想像:
「GLP-1 可以不只減肥,還可能治阿茲海默、幫戒菸、戒酒,甚至變成 ‘當代阿斯匹靈’。」
現在,至少在 AD 這一條線上,暫時畫上了一個非常現實的問號。
01 GLP-1 與阿茲海默:從「糖尿病腦」假說開始的交纏
談 GLP-1 前,得先回到第二型糖尿病(T2D)。
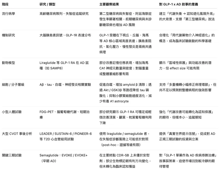
流行病學上,T2D 與失智風險的關聯已經不是新故事。早在 2000 年代,就有超過千人、長期追蹤的高齡族群隊列顯示:糖尿病與前期糖尿病患者,未來發展失智症與阿茲海默症的機率明顯升高,尤其是在沒有典型心血管併發症的族群裡,仍然看到 AD 風險的獨立上升——這讓「阿茲海默是第三型糖尿病」的說法開始流行。

GLP-1 與阿茲海默症:證據鏈條總覽
機制層面,兩者的交集更明確:
- 葡萄糖代謝異常與胰島素阻抗:
AD 患者的大腦,在與認知功能相關的皮質區(頂葉、顳葉、海馬)可以看到早期葡萄糖利用下降,甚至先於腦萎縮與臨床症狀; - 氧化壓力與發炎反應:
T2D 與 AD 都涉及慢性低度發炎、氧化壓力、微血管損傷,以及胰島素訊號傳導受損; - 胰島素訊號在大腦的角色:
中樞神經系統的胰島素阻抗,被視為 AD 發病途徑中的重要一環,影響突觸可塑性與神經元存活。
這樣的背景讓一個直覺推論變得合理:
若 GLP-1 receptor agonists(GLP-1 RAs)能改善代謝與胰島素阻抗,是否有機會「順便」對 AD 產生保護作用?
接著,研究者在大腦裡發現更多線索。
- GLP-1 受體在下視丘、丘腦、海馬等與認知與記憶高度相關的區域有明顯表達;
- 多個基因資料庫整合分析顯示,這些 GLP-1R 高表達區,恰好是 AD 多條致病通路交會的節點。
換句話說,GLP-1 在中樞絕對不是「路過打醬油」的小角色。只是,它究竟如何參與 AD 病程,直到現在仍然沒有單一、被普遍接受的機制。
02 為什麼大家曾這麼有信心?
從小鼠到早期臨床,鋪出一條「看起來合理」的路
在 EVOKE / EVOKE+ 之前,GLP-1 RA 治療 AD 的故事其實是一路往「樂觀」方向累積。
1. 神經發炎與小膠質細胞(microglia)
來自 Johns Hopkins 等團隊的研究發現,GLP-1R 在小膠質細胞上高度表達,GLP-1 RA 可直接抑制其過度活化,進一步阻斷 astrocyte 向神經毒性的 A1 型態轉換。這一連串調控,最終有機會減少神經發炎、保護神經元。
2. 大腦葡萄糖代謝與功能性影像
在 AD 患者中,FDG-PET 影像常見頂葉、顳葉和枕葉區域葡萄糖利用下降。小型隨機雙盲試驗顯示,相較安慰劑,連續使用 GLP-1 RA 約 6 個月,可以部分穩定甚至輕微改善這些區域的葡萄糖代謝下降趨勢——儘管樣本數不大,但對支持「代謝假說」很加分。
3. 對 amyloid β 與 tau 的間接影響
在 AD 細胞與動物模型中,liraglutide 等 GLP-1 RA 被證實可以:
- 透過促進 autophagy(自噬)來增加 Aβ 清除;
- 活化 Akt / GSK3β 等路徑,降低 tau 蛋白的過度磷酸化,減少神經纖維纏結形成。
這些結果來自不同學術團隊,包括歐洲與中國多個實驗室,各自在 APPswe / SH-SY5Y 細胞、轉基因鼠等模型中看到一致趨勢。
4. 動物行為學:從「老化加速鼠」得到的訊號
在 SAMP8 這類「早衰型」阿茲海默相關鼠種中,liraglutide 治療曾被報告可以:
- 改善某些空間記憶與學習任務的表現;
- 增加海馬 CA1 區 pyramidal neurons 的數量與密度。
雖然它並不能阻止整體腦重量隨年齡下降,但至少顯示出局部結構與功能的保護效果。
5. 來自大型心血管結局試驗的「旁證」
在 LEADER、SUSTAIN-6、PIONEER-6 等大型 T2D 心血管結局試驗中,事後分析曾經暗示:使用 liraglutide / semaglutide 的族群,失智或認知障礙的發生率可能較安慰劑或其他治療組為低,風險下降幅度被報告可達約 50% 左右——當然,這是 post-hoc 分析,證據等級有限,但對市場與研究端都非常有「提示性」。
在這樣一堆「看起來對的」線索疊加之下,把 semaglutide 推向正式 AD 三期臨床,其實是非常合理、甚至被視為「必走的一步」。
03 EVOKE / EVOKE+:從敘事高潮,突然被拉回地心引力
2025 年公佈的 EVOKE 與 EVOKE+ 三期試驗結果,等於對這一整套敘事踩了急煞車。
設計大致如下:
- 族群:早期阿茲海默症患者(輕度失智或 prodromal AD),均經生物標記確認;
- 介入:每日口服 semaglutide vs 安慰劑,治療兩年;
- 主要終點:CDR-SB(Clinical Dementia Rating – Sum of Boxes)變化。
結果非常殘酷:
- 在兩項試驗中,semaglutide 在 CDR-SB 的變化上 均未優於安慰劑,未達統計學顯著;
- 某些 AD 相關生物標記(例如 amyloid、tau 或神經退化標誌物)有朝「比較好」的方向移動,但這些變化並沒有轉化成可觀察的臨床認知改善。
對臨床醫師、產業與投資人而言,這個訊號大致代表幾件事:
- 單靠 GLP-1 RA 做為 AD 疾病修飾治療(disease-modifying therapy, DMT)的主角,短期內恐怕不現實;
- 先前動物實驗與小型人體試驗看到的代謝、發炎與蛋白沉積改善,在臨床端的 effect size 可能太小,無法抵消 AD 多重病理的整體進程;
- 未來 GLP-1 RA 在 AD 領域的角色,較可能轉向「風險修飾」或「代謝合併症管理」,而不是與 lecanemab、donanemab 類 Aβ 抗體同一條主戰線。
更現實的一點是:這樣的三期失敗,也直接壓縮了市場對 GLP-1「超適應症想像力」的估值空間——至少在中樞退化疾病上,資本市場會開始要求更紮實的機轉與早期數據,而不是「代謝改善 → 大腦應該也會變好」這種線性推演。
04 GLP-1 真的只是減肥藥嗎?
在其他適應症上,它還沒被判出局
即便在 AD 上被澆了盆冷水,GLP-1 RA 在其他非傳統代謝適應症上,仍然保持令人好奇的火花。

GLP-1 類藥物在「非傳統適應症」上的研發版圖
1. 酒精使用疾患(Alcohol Use Disorder, AUD)
2025 年發表於 JAMA Psychiatry 的一項二期隨機臨床試驗,評估週一次 semaglutide 用於 AUD:
- 在「每天平均飲酒量」上,semaglutide 與安慰劑沒有顯著差異;
- 但在「重度飲酒日」比例上,semaglutide 組隨時間下降幅度明顯較大;
- 在目前仍吸菸的受試者中,semaglutide 組的「每日吸菸支數」也出現額外下降。
這些結果並不足以讓它立刻變成戒酒、戒菸專用藥,但至少說明 GLP-1 RA 的中樞作用,可能延伸到獎賞迴路與成癮行為調控——這與更大規模的真實世界研究觀察到 GLP-1 RA 使用者在物質使用與精神疾病風險上的下降,方向是一致的。
2. 阻塞性睡眠呼吸中止症(Obstructive Sleep Apnea, OSA)
tirzepatide 已經拿下 OSA 適應症,是近年非常引人注目的案例。兩項 SURMOUNT-OSA 三期試驗顯示:
- 52 週後,單用 tirzepatide 的患者中約 43% 達到「完全緩解或僅剩輕度 OSA」;
- 與陽壓呼吸器(CPAP)合併使用的族群,比例更高,可達約 52%;
- 對照組則只有約 14–15% 達到同樣標準。
從機轉上看,這看似是「大幅減重 → 上氣道結構改善」的延伸效應,但也再次凸顯 GLP-1 類藥物在 代謝共病整體風險重塑 上的價值——不只是血糖,也包含心血管、睡眠與可能的中樞行為症狀。
3. 更廣義的「全身風險地圖」
2025 年發表於 Nature Medicine 的一項涵蓋超過 200 萬人的真實世界分析,嘗試為 GLP-1 RA 畫出一張「全身風險地圖」:
- 相對於非使用者,GLP-1 RA 與 神經認知障礙(包含失智)風險較低 有關聯;
- 同時,物質使用、精神疾患、心血管與部分感染性疾病風險也同步下降;
- 代價則是腸胃道不適、低血壓、腎結石及藥物誘發胰臟炎等風險上升。
這些數據不能直接被解讀為「GLP-1 可以預防所有疾病」,但至少提醒我們:這是一個真正會重塑全身生理狀態的藥物類別,其邊際效應會持續在不同疾病領域被挖掘。
五、從「萬能神藥」想像,回到疾病本身
semaglutide 在 AD 三期試驗上的失利,象徵的是一個敘事週期的結束:
- 我們從 T2D 與 AD 的流行病學關聯出發;
- 找到代謝、發炎與蛋白病理上的機制交集;
- 在動物與小型人體試驗看到「方向正確」的訊號;
- 最後,在最具說服力的三期試驗上,被迫承認:effect size 可能遠不足以對抗真實世界的 AD 病程。
這並不代表 GLP-1 RA 在中樞神經領域沒有價值,而是提醒我們:
- 阿茲海默症的病理遠比單一機轉複雜,要靠單一軸線(例如「改善葡萄糖代謝」)就想扭轉病程,可能過於樂觀;
- 未來較有機會的路徑,很可能是 多標靶、多機轉的組合策略:
- 例如將代謝調控與抗 amyloid / 抗 tau、神經發炎調控、血管保護等機制整合;
3. 對產業與投資面來說,GLP-1 RA 的價值重心會更回到:
- 代謝疾病本身(肥胖、糖尿病、心腎保護);
- 少數已經證實有大 effect size 的適應症(如 OSA);
- 以及少數仍在探索、但必須用更嚴格 evidence gatekeeper 的新適應症。

投資與策略視角:GLP-1 新適應症的機會 / 風險評估
如果說,過去兩年我們在 GLP-1 身上看到的是一種「跨世代藥物樂觀」,那 EVOKE / EVOKE+ 的結果,只是把這種樂觀拉回到一個比較健康的水位。semaglutide 跌了一跤,藥王頭銜未必立刻旁落,但光環被修正了一圈。真正應該被修正的,也許不是藥本身,而是我們對「萬能神藥」這件事的集體想像。GLP-1 類藥物依舊可能是「當代的阿斯匹靈」——廣泛、長期、跨器官地改變疾病風險結構——
但阿斯匹靈從來不是治百病的靈藥,而是一個被精準放在對的位置上的工具。
對 GLP-1 而言,下一步也應該是如此:
從追逐無限想像力,回到一個更冷靜的問題—— 在每一個具體疾病裡,它真正能做的,是什麼?
參考資料:
各公司官網&公開資料
















