類似主題的書籍(如《最強呼吸法》,作者本間生夫),這類書籍的核心論點包含:
✅ 有科學依據的部分
- 呼吸肌會隨年齡退化:肺部膨脹收縮的肌力會隨年齡增長而減弱,從20幾歲成長停止
後就會持續上升功能殘氣量 Books.com.tw - 呼吸影響自律神經:吸氣可抑制迷走神經,呼氣則刺激迷走神經;拉長呼氣時間時持
續刺激迷走神經,可降血壓、減心速、鬆情緒 Wikipedia - 深呼吸的生理效應:深呼吸能將更多氧氣帶入腦中、降低血壓跟心律,向身體發出放
鬆和安全的信號 Women's Health
⚠️ 需謹慎看待的聲稱
- 「延長健康壽命10年」:這類具體數字的宣稱通常缺乏嚴格的長期研究支持
- 過度誇大的療效:某些研究只是單一研究,並非充分的科學證據 Nagoya-u
實際有效的呼吸訓練方法
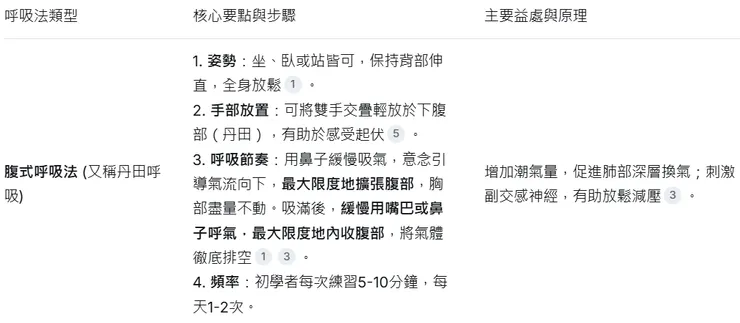
1. 腹式呼吸(橫膈膜呼吸)
適用對象:所有人,特別是慢性肺病患者方法:
- 吸氣時閉起嘴唇以鼻子吸氣,吐氣時噘起嘴唇慢慢吐氣,吸氣時腹部鼓起,吐氣時腹部凹下 Vghtpe
- 每天至少3次,一次至少10分鐘
科學證據:
- 增加肺活量、放鬆心情、改善便秘、促進新陳代謝 Women's Health
- 腹式呼吸法可使人正常呼吸,同時使進入血液的氧氣量最大化 Wikipedia
2. 4-7-8呼吸法
創始人:哈佛醫學院畢業的Andrew Weil醫師
方法:
- 吸氣4秒
- 憋氣7秒
- 呼氣8秒
效果:
- 能幫助大腦和身體緩解緊繃狀態,達到穩定思緒與改善專注力的效果 Elle
- 適合睡前練習,幫助快速入眠
3. 盒式呼吸(Box Breathing)
方法:
- 吸氣4秒
- 憋氣4秒
- 呼氣4秒
- 憋氣4秒
效果:緩解壓力、提升專注力
4. 肺部復健運動
適用對象:
- 慢性阻塞性肺部疾病、肺部纖維化、氣喘、胸腔手術後、COVID-19復原期病人 Vghtpe
科學支持:
- 有系統性回顧和統合分析支持其對COVID-19後患者的效果
💡 實用建議
呼吸訓練的核心原則
- 慢呼吸優於快呼吸:降低呼吸頻率、拉長呼氣時間
- 鼻吸口呼:鼻子有過濾、加濕和加熱功能 Heho健康
- 規律練習:每天練習才能看到效果
注意事項
- 呼吸訓練是「輔助」而非「萬能藥」
- 有嚴重心肺疾病者應先諮詢醫師
- 配合規律運動和健康生活方式才能真正提升健康
結論
「長壽從呼吸開始」類書籍的基本理論有科學依據,但要小心過度誇大的宣稱。呼吸訓練確實有益健康,特別是對自律神經調節、壓力緩解和肺功能維持有幫助,但無法「單靠呼吸就延長壽命10年」。最好的做法是將呼吸訓練視為整體健康管理的一部分,配合運動、飲食和睡眠等綜合改善。
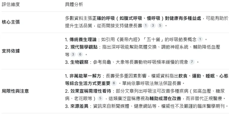
根據現有資訊,分析「呼吸法與長壽」這一主題的可信度,並整理多個實際呼吸方法。
📊 資訊可信度分析
關於呼吸法能否促進長壽,目前的資訊呈現以下特點:

結論:呼吸法作為一種低門檻、低風險的養生實踐,其基本原理和健康益處具有可信度。
但應將其視為健康生活方式的一部分,而非追求長壽的單一或絕對方法。
🌬️ 實際有效的呼吸法練習要點
以下整合自多個相對可靠的來源,是普遍推薦的練習方式:


💡 練習建議與注意事項
- 練習環境:選擇空氣流通、清新的地方進行(如公園、開窗的室內),避免在污濁空氣
中深度呼吸。 - 循序漸進:初學者無需強求立即達到目標呼吸時長,應以舒適、不憋悶為前提,逐步
延長。 - 綜合養生:將呼吸練習視為養生拼圖的一塊。要追求健康長壽,必須結合均衡飲食、
規律運動(如每週150分鐘中等強度運動)、充足睡眠(每晚7-8小時)
和良好心態。 - 醫療諮詢:若有嚴重呼吸系統疾病(如慢阻肺、哮喘)或心血管疾病,開始新的呼吸
練習前,最好諮詢醫師意見。
總之,書中若圍繞上述原理和方法展開,其資訊大方向是可信的。你可以從今天介紹的腹式呼吸或早晚10次深呼吸開始嘗試,體驗其帶來的放鬆與調節效果。

























