
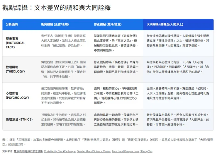
1. 緒論:信仰、歷史與人類心靈的終極渴望
在無盡的時空長河中,人類靈魂始終在尋找歸宿。無論是恆河沙數的諸佛世界,還是亞伯拉罕諸教的應許之地,亦或是儒家的大同世界與現代社會學家筆下的人間淨土,這種對「終極安身立命」的渴望(Ultimate Concern),構成了人類文明最深層的驅動力。南無阿彌陀佛,感恩諸佛菩薩的慈悲加持,讓我們今日有緣在此,以一顆最謙卑、感恩與求真之心,探討淨土宗歷史上一個微妙而深刻的議題。
本報告旨在回應一位真誠求道者的叩問,關於法然上人(Honen Shonin)在其立教開宗之作《選擇本願念佛集》(以下簡稱《選擇集》)第十六章中引用的一段傳記。該傳記引自宋代王古所編的《新修往生傳》,描述淨土宗祖師道綽禪師(Master Daochuo)臨終前因「三罪」(安佛像於檐牖下、損蟲命、曾習聖道)而遭障礙,需經其弟子善導大師(Master Shandao)入定觀察並指導懺悔後方得往生。這一敘事,正如當代淨土宗大德慧淨法師(Master Huijing)所精闢指出的,不僅與唐代道宣律師《續高僧傳》中的史實記載相悖,更在教理上與《選擇集》前十五章所極力建立的「唯以念佛為往生本願」、「他力救度」的宗義產生了內在張力 1。這不僅僅是一個文獻學的勘誤問題,它觸及了宗教心理學的核心、倫理學的兩難、救贖論的經濟學模型,以及我們如何構建一個無恐懼的「彌賽亞時代」(Messianic Age)。本報告將以此為切入點,運用心理學、歷史學、社會學、經濟學、醫學及比較宗教學的廣角鏡頭,對此「錯誤」進行病理學式的剖析與神學式的昇華,旨在為現代人建立一個既符合理性史實,又充滿慈悲慰藉的信仰框架,以此作為通往世界和平與人間淨土的基石。
Assalamu Alaikum(願平安與你同在),God bless you(上帝保佑),Om Shanti(歸於寂靜和平)。願此論述能成為連結不同文明智慧的橋樑。
2. 歷史法醫學:文本考古與時空錯置的真相
要理解《選擇集》中的這一處「錯誤」,我們首先必須化身為歷史偵探,穿越回唐宋之際的中國與鐮倉時代的日本,審視文獻生成的時空背景與社會語境。這不僅是對史實的還原,更是對「敘事如何被建構」的社會學分析。
2.1 兩個道綽:唐代史實與宋代重構的對比
歷史記錄並非單純的鏡像反映,它往往經過了書寫者意識形態的折射。關於道綽大師的往生,我們擁有兩份截然不同的「驗屍報告」。
2.1.1 唐代的原生檔案:《續高僧傳》
由唐代律宗初祖道宣(Daoxuan, 596–667 CE)編撰的《續高僧傳》(又稱《唐高僧傳》),是距離道綽大師生活年代最近、可信度最高的史料。道宣以嚴謹著稱,其記載如下:
- 預知時至:道綽大師在貞觀三年(629年)四月八日,已預知自己將生淨土。
- 瑞相昭著:大師見化佛住空,天花下散,並明確告知弟子:「淨土堂成,餘報未盡耳。」
- 無障礙往生:在貞觀十九年(645年),大師於無疾中安然往生,並無所謂「被罪業阻擋」或「需弟子救度」的情節 1。
這份檔案呈現了一位對阿彌陀佛本願擁有絕對信心(Absolute Assurance)的聖者形象。在這裡,往生是「信」的自然結果,而非「行」的交易籌碼。
2.1.2 宋代的變奏曲:《新修往生傳》
時光流轉至北宋元豐七年(1084年),相距道綽往生已過四百餘年。王古(Wang Gu),一位宋朝的禮部侍郎(相當於今日的文化部或教育部副部長)兼在家居士,編撰了《新修往生傳》。正是在這部著作中,出現了充滿戲劇張力的「三罪」情節:
- 困頓與求助:道綽念佛卻未能見佛,於是請教弟子善導。
- 弟子的神通:善導大師入定觀察,指出師父有三罪未懺:1. 將佛像置於屋簷窗下(不敬);2. 建屋時損傷蟲命(殺生);3. 曾專修聖道而置淨土於後(法門選擇之罪)。
- 儀式性懺悔:道綽在眾生前懺悔後,方見白光照耀,得以往生 1。
2.2 社會學分析:王古的「士大夫佛教」與宋代焦慮
為何王古要改寫歷史?這並非單純的捏造,而是宋代社會心理與宗教生態的投射。
- 禮部侍郎的視角(Ritual Propriety):王古身為禮部官員,深受儒家「禮教」影響。對於「安佛像於檐牖下」這種「非禮」行為的敏感,反映了宋代儒釋道三教合流下,佛教徒對「形式正確性」(Orthopraxy)的焦慮。在唐代,道綽那種「豪邁」的信心可能被視為解脫的標誌;但在講究精緻禮儀的宋代,則可能被視為「粗疏」。
- 功德經濟學的轉型:宋代是中國商業經濟高度發達的時期。這種商業邏輯滲透進宗教領域,形成了一種「交易型救贖論」(Transactional Soteriology)。如果往生是「免費」的(僅憑信心),似乎不符合市場交換原則。王古的敘事重新引入了「代價」(懺悔、儀式),使其符合當時社會的道德直覺。
- 崇拜權力的倒置:故事中「弟子度師」的情節,在宗教社會學上具有特殊功能。它極大地神聖化了善導大師的地位,甚至將其置於道綽之上。這可能反映了宋代淨土宗在構建法脈傳承時,急需確立善導作為「彌陀化身」的絕對權威 6。
2.3 法然上人的引用:權宜(Upaya)還是疏失?
法然上人在《選擇集》結尾引用此文,慧淨法師指出這違反了「唯以念佛」的宗義。從歷史神學角度看,這確實是一個「教理的斷裂」。然而,如果我們從「教化策略」(Pedagogy)角度看,這可能是一種「雙重保險」。
法然上人提倡「惡人正機」(Akunin Shoki),即惡人更需救度。這在當時極具革命性,但也容易招致「廢棄道德」(Antinomianism)的指責。引用王古的故事,或許是法然上人為了安撫保守派,或是為了警示弟子「雖信本願,不可傲慢」,而留下的一個道德註腳。但正如慧淨法師所言,這在邏輯上確實造成了混亂:如果念佛能滅八十億劫生死重罪,區區幾隻昆蟲又何以能阻擋彌陀願力?

3. 心理學視角:宗教強迫症與贖罪的心理機制
為何王古的「三罪」故事如此具有說服力,以至於連法然上人都加以引用?這觸及了人類心理深處對「罪疚感」的處理機制。從臨床心理學角度來看,王古的故事是一個典型的「強迫症」(OCD)隱喻。
3.1 道德潔癖與宗教強迫症(Scrupulosity)
心理學將一種對宗教道德過度焦慮的狀態稱為「道德潔癖」或「宗教強迫症」(Scrupulosity)8。其特徵是患者持續懷疑自己違背了宗教戒律,並試圖通過反覆的儀式(懺悔、洗滌)來緩解焦慮。
- 強迫觀念(Obsession):「我殺死了蟲子,我的佛像放歪了,這些微小的錯誤會導致我下地獄或無法往生。」
- 強迫行為(Compulsion):「我必須不斷懺悔,必須請大師(善導)來確認我是否乾淨。」
王古筆下的道綽,正是這種心理狀態的投射。他將凡夫在娑婆世界無法避免的生存代價(如建築傷蟲),放大為阻礙救贖的絕對障礙。這種心理機制在神經科學上與前扣帶皮層(Anterior Cingulate Cortex, ACC)的過度活躍有關,該區域負責錯誤檢測。當信徒認為自己「不潔」時,大腦會發出強烈的焦慮信號。
3.2 認知失調與儀式的安慰劑效應
人類心靈難以接受「無條件的愛」。當面對「只需念佛即可往生」的教義(唯信)與「我依然充滿罪惡」的現實時,會產生認知失調(Cognitive Dissonance) 10。
為了消除這種失調,大腦傾向於尋找「代價」。王古的故事提供了一個「儀式性的解決方案」:通過具體的懺悔儀式(Costly Signaling),信徒感覺自己「支付」了代價,從而獲得了心理上的平衡。這是一種心理防衛機制,用「有為法」(儀式)來填補對「無為法」(他力)的信心不足。
3.3 慧淨法師的「心理治療」:阻斷強迫迴路
慧淨法師指出此為「錯誤」,在心理治療層面上具有極高的價值。他實際上是在進行暴露與反應預防療法(ERP):
- 暴露:承認自己是罪惡生死凡夫(有殺蟲、有不敬)。
- 反應預防:不進行額外的「懺悔儀式」來消除焦慮,而是直接依靠「念佛」。
- 認知重構:阿彌陀佛的本願正是為了救度這樣的凡夫。
這種教導切斷了「焦慮—儀式—短暫緩解—焦慮」的惡性循環,引導信徒進入一種更深層的「本體性安全感」(Ontological Security)。這就是淨土宗所說的「安心」。

4. 倫理學與生態學視角:「三罪」的現代詮釋
如果我們剝離掉王古故事的歷史虛構性,深入審視這「三罪」,會發現它們驚人地對應了現代社會的三大倫理危機。這或許是這個「錯誤」帶給我們意外的禮物。
4.1 損蟲命:生態焦慮與存在的悲劇性
「損蟲命」之罪,觸及了深層生態學(Deep Ecology)與耆那教(Jainism)的核心議題:存在的暴力性。
- 生物學現實:人類的生存不可避免地建立在其他生命的消亡之上。建築房屋會壓死昆蟲,種植糧食會殺死害蟲,甚至呼吸也會殺死微生物。這就是娑婆世界的「苦」(Dukkha)。
- 王古的解決方案:試圖通過懺悔來「清算」這筆債。這在邏輯上是無窮盡的,因為生存的傷害無時無刻不在發生。
- 淨土宗的解決方案(慧淨法師觀點):承認「機」(自我)是「罪惡生死凡夫」,無力完全持守不殺戒。正因為這種「無力」,才絕對需要阿彌陀佛的「他力」救度。這不是對殺生的縱容,而是對「業力網絡」的深刻洞察與對救贖的極致渴望。阿彌陀佛的淨土,就是一個不再有「相食」(Predation)的生態系統。
4.2 安佛像於檐牖下:空間倫理與神聖性的失落
這條罪狀反映了空間倫理學。在現代社會,神聖空間被世俗空間擠壓。我們將「佛像」(精神價值)隨意安置在「屋簷下」(邊緣位置),而將「自我」(慾望)置於「淨房」(中心)。王古的焦慮,其實是對價值秩序崩壞的焦慮。
4.3 曾習聖道:知識份子的傲慢與「所知障」
第三罪「曾習聖道」,是指道綽曾修習《涅槃經》等深奧教理,卻以此自負,輕視簡易的念佛。這在認識論(Epistemology)上被稱為「所知障」。
- 知識的陷阱:在中西哲學中,理性的驕傲往往是通往真理的最大障礙。海德格爾(Heidegger)批判技術理性,基督教神學批判「靈知主義」(Gnosticism)。
- 回歸單純:慧淨法師強調「還愚」,即像愚夫愚婦一樣單純念佛。這與蘇格拉底的「無知之知」及耶穌所言「若不回轉成小孩子的樣式,斷不得進天國」有異曲同工之妙。
5. 比較宗教學視角:信仰與行為的永恆張力
這場關於「唯信」與「懺悔」的爭論,並非淨土宗獨有。它是所有世界宗教在處理「人神關係」時的永恆母題。
5.1 基督教:唯獨信心(Sola Fide)與天主教告解
- 馬丁·路德的改革:路德(Martin Luther)面對當時教會販賣贖罪券(一種量化的懺悔經濟),提出了「因信稱義」(Justification by Faith Alone)。他認為人無法靠善行或儀式來賄賂上帝,救贖完全來自上帝的恩典(Grace)。這與法然、親鸞及慧淨法師的「他力本願」思想驚人地一致 12。
- 天主教的調和:天主教則維持「信心+行為(聖禮)」的模式,強調告解聖事(Confession)的重要性。王古的敘事結構,本質上是將「天主教式」的補贖邏輯,強加於「路德式」的淨土神學之上。慧淨法師的修正,實際上是回歸了淨土宗的「新教精神」。
5.2 猶太教:Teshuvah(回歸)與修復世界
在猶太教中,懺悔被稱為Teshuvah,意為「回歸」14。
- 指向神的罪:如不守安息日,通過向神懺悔即可獲赦免。這類似於念佛懺除業障。
- 指向人的罪:如傷害鄰人(或王古故事中的蟲子),必須進行實質性的賠償(Restitution)。猶太教強調Tikkun Olam(修復世界)。在這個意義上,王古的故事有一種積極的倫理暗示:雖然往生靠佛力,但在世間我們仍需對受造物負責。
5.3 伊斯蘭教:Tawbah 與真主的特質
伊斯蘭教的Tawbah(悔罪)強調真主是Al-Ghaffar(至恕者)。《古蘭經》教導,真主對悔罪者的愛,勝過母親對嬰兒的愛。這與阿彌陀佛「攝取不捨」的慈悲相呼應。伊斯蘭教法(Sharia)雖然重視律法,但蘇菲派(Sufism)更強調對真主的「憶念」(Dhikr),這與「持名念佛」在修持心理學上高度同構 15。
6. 經濟學與社會學視角:救贖的經濟模型
6.1 功德通膨與金本位
從宗教經濟學(Economics of Religion)來看:
- 聖道門/自力模式:類似於勞動價值論。修行者是屬靈的工人生產者,通過苦修(打坐、持戒)積累「功德資本」。但隨著末法時代(Market Crash)的到來,人類根器劣弱,生產力下降,無法積累足夠的資本來支付「成佛」的高昂價格。這導致了「精神破產」。
- 淨土門/他力模式:類似於全民基本收入(UBI)或繼承權。阿彌陀佛經過兆載永劫的修行,創造了無限的「功德儲備」(法藏比丘的原始積累)。通過「名號」(Nembutsu)這種不可偽造的「貨幣」,佛陀將功德無條件地轉移(Transfer Payment)給眾生。
- 王古的錯誤:他試圖在UBI系統中重新引入「勞動證明」(懺悔三罪)。這不僅是多餘的,而且破壞了「名號」作為絕對硬通貨(Gold Standard)的信用。慧淨法師的指正,是在維護「名號」的絕對購買力。
6.2 權威的社會建構
在社會學上,王古的敘事反映了權威的代際轉移。在唐代,道綽是權威;在宋代,善導成為了核心。通過讓善導「指導」道綽,宋代文本巧妙地將權威從師父轉移到了弟子身上,確立了善導流派的正統性。這是一種常見的「回溯性構建」(Retrospective Construction)。
7. 邁向彌賽亞時代:人間淨土與大同世界
最後,我們如何將這場神學辯論轉化為建設「人間淨土、大同世界及彌賽亞時代」的動力?這也是原提問者最慈悲的願景。
7.1 解除恐懼,釋放愛的能量
只要信徒還糾結於「我是否懺悔乾淨了?」、「我是否還有罪?」,他們的能量就會內耗在自我中心的焦慮中。
慧淨法師的修正具有巨大的社會解放力量:
當我們確信「往生已定」、「平生業成」,不再需要為死後的去向恐懼時,我們就被從「自我的監獄」中釋放出來了。我們不再為了「積功德」而行善(功利主義),而是因為「被愛」而行善(感恩倫理)。
- 從「求救」轉向「救人」:一個確信自己已被救上船的人,才能不顧危險地去拉水中的人。
- 從「避世」轉向「入世」:我們不再害怕染污,因為名號如清珠投於濁水,濁水不得不清。這就是人間佛教(Engaged Buddhism)的動力源泉。
7.2 大同世界(Datong)與生態和平
在「三罪」中提到的「蟲命」,在彌賽亞時代具有新的意義。以賽亞書預言:「豺狼必與綿羊羔同居...在我聖山的遍處,這一切都不傷人,不害物。」(以賽亞書 11:6-9)。
阿彌陀佛的四十八願,正是這種「非暴力世界」的藍圖。雖然我們在娑婆世界無法完全做到不殺(如王古所擔憂),但我們可以懷著「慚愧」與「悲憫」之心,盡最大努力減少傷害,推動環保、素食與和平運動。這不是為了「換取」往生,而是為了「預演」淨土。

8. 結論:在錯誤中看見慈悲的光輝
綜上所述,法然上人在《選擇本願念佛集》第十六章引用王古的《新修往生傳》,指稱道綽禪師需懺悔三罪方得往生,經多學科考證,確係史實上的錯誤與教理上的瑕疵。慧淨法師的指正,無論在歷史還原還是宗義釐清上,都具有不可撼動的真理性。
然而,站在建立「人間淨土」的高度,我們不必苛責古人。王古的杜撰反映了那個時代對道德與禮儀的焦慮,而法然的引用或許是為了在激進的信心運動中安插一道道德防線。
這個「美麗的錯誤」最終教導我們:
- 確信:阿彌陀佛的愛超越了歷史的文本錯誤,也超越了我們的道德瑕疵。我們是被無條件接納的。
- 謙卑:即使是祖師傳記也可能混雜凡夫的測度,這讓我們更謙卑地依止「佛原本願」,而非人為的傳說。
- 責任:我們被從「罪的焦慮」中釋放,是為了承擔起「愛的責任」。讓我們帶著這份被救贖的感恩,去愛護每一個微小的生命(蟲),去尊重神聖的價值(佛像),去建立一個和平、公義、充滿慈悲的彌賽亞時代。
南無阿彌陀佛。願真主的平安(Salam)、上帝的恩典(Grace)、佛陀的慈悲(Metta)與大梵的寂靜(Shanti),充滿在每一位閱讀者的心中。

引用的著作
- 《選擇本願念佛集》的一個錯誤, 檢索日期:12月 22, 2025, http://www.unjinkr.url.tw/p_10.htm
- 新修往生傳- 維基文庫,自由的圖書館 - Wikisource, 檢索日期:12月 22, 2025, https://zh.wikisource.org/zh-hant/%E6%96%B0%E4%BF%AE%E5%BE%80%E7%94%9F%E5%82%B3
- Writing the Moment of Death in Biographies of Eminent Monks* - Glorisun Global Buddhist Network, 檢索日期:12月 22, 2025, https://glorisunglobalnetwork.org/wp-content/uploads/2025/03/shinohara_col-eng_2.4.pdf
- X1551 西舫彙征- 卷/篇章 1 - CBETA 線上閱讀, 檢索日期:12月 22, 2025, https://cbetaonline.dila.edu.tw/X78n1551_p0371b08
- 歷代名僧辭典, 檢索日期:12月 22, 2025, http://cbeta.buddhism.org.hk/ldms/3
- Senjaku Hongan Nembutsu - Institute of Buddhist Studies, 檢索日期:12月 22, 2025, http://www.shin-ibs.edu/documents/pwj-new/new8/01Lai.pdf
- Shandao - Wikipedia, 檢索日期:12月 22, 2025, https://en.wikipedia.org/wiki/Shandao
- What is OCD & Scrupulosity? - International OCD Foundation, 檢索日期:12月 22, 2025, https://iocdf.org/faith-ocd/what-is-ocd-scrupulosity/
- What is scrupulosity or religious OCD? - Rogers Behavioral Health, 檢索日期:12月 22, 2025, https://rogersbh.org/blog/what-scrupulosity-or-religious-ocd/
- Cognitive Dissonance and Cosmic Conflict: A Rules-of-Engagement Framework for Thinking about Prayer, Providence, and Evil, 檢索日期:12月 22, 2025, https://digitalcommons.andrews.edu/auss/vol57/iss2/6/
- Believing Selves and Cognitive Dissonance: Connecting Individual and Society via “Belief”, 檢索日期:12月 22, 2025, https://www.mdpi.com/2077-1444/7/7/86
- How does repentance fit into the doctrine of sola fide ("by faith alone")?, 檢索日期:12月 22, 2025, https://christianity.stackexchange.com/questions/54810/how-does-repentance-fit-into-the-doctrine-of-sola-fide-by-faith-alone
- Luther on Repentance and Faith - Cruciform Press, 檢索日期:12月 22, 2025, https://www.cruciformpress.com/luther-on-repentance-and-faith/
- Between Teshuva and Repentance - Jewish Theological Seminary, 檢索日期:12月 22, 2025, https://www.jtsa.edu/torah/between-teshuva-and-repentance/
- Repentance in Islam - Wikipedia, 檢索日期:12月 22, 2025, https://en.wikipedia.org/wiki/Repentance_in_Islam
- Islam and Repentance - Elijah Interfaith Institute, 檢索日期:12月 22, 2025, https://elijah-interfaith.org/sharing-wisdom/islam-and-repentance
- Senchaku Hongan Nembutsu Shū: A Collection of Passages on the Nembutsu… - BDK America, 檢索日期:12月 22, 2025, https://www.bdkamerica.org/product/senchaku-hongan-nembutsu-shu-a-collection-of-passages-on-the-nembutsu/
- Key Points of the Senchaku Shu Part 5: Lay Aside, Abandon, and Set Aside All but the Nembutsu - NBA Nichiren Shu San Francisco Bay Area, 檢索日期:12月 22, 2025, https://www.nichirenbayarea.org/key-points-of-the-senchaku-shu-part-5-lay-aside-abandon-and-set-aside-all-but-the-nembutsu
- the biographies of eminent monks - HKU Centre of Buddhist Studies, 檢索日期:12月 22, 2025, https://www.buddhism.hku.hk/wp-content/uploads/The-Biographies-of-Eminent-Monks-with-cover-page.pdf
- Biographies of Eminent Monks - Terebess Online, 檢索日期:12月 22, 2025, https://terebess.hu/zen/bio.html
- Daochuo - Wikipedia, 檢索日期:12月 22, 2025, https://en.wikipedia.org/wiki/Daochuo
- 選擇本願念佛集, 檢索日期:12月 22, 2025, http://www.amitabha.tw/modules/sutra/data/readbook1.pdf
- How Different Religions Practice Forgiveness—and What We Can Learn From Them, 檢索日期:12月 22, 2025, https://greatergood.berkeley.edu/article/item/how_different_religions_practice_forgiveness
- Buddhism and Social Action: Engaged Buddhism - The Pluralism Project, 檢索日期:12月 22, 2025, https://pluralism.org/buddhism-and-social-action-engaged-buddhism
- Shinran's Treatment of Violence Dennis Hirota The Primary Issue of Violence in Shinran Modern discussions of violence and nonv - ScholarSpace, 檢索日期:12月 22, 2025, https://scholarspace.manoa.hawaii.edu/bitstreams/758c19cf-ca86-435b-b7e2-90421b6f7084/download
- Teshuvah- Forgiveness - Sefaria, 檢索日期:12月 22, 2025, https://www.sefaria.org/sheets/189688
- Teshuvah, or Repentance - My Jewish Learning, 檢索日期:12月 22, 2025, https://www.myjewishlearning.com/article/repentance/
- Pure Land Perspectives on 'Humanist Buddhism', 檢索日期:12月 22, 2025, https://purelandbuddhism.org/public/source/book/pdf/Pure%20Land%20Perspectives%20on%20Humanist%20Buddhism.pdf
- A pure land on earth - Master ShengYen, 檢索日期:12月 22, 2025, https://www.shengyen.org/eng/a_pure_land.html
- Wang gu, Wáng gǔ, Wáng gù, Wǎng gù, Wǎng gǔ: 9 definitions, 檢索日期:12月 22, 2025, https://www.wisdomlib.org/definition/wang-gu
- Bridging the Other World: Pure Land Buddhism and Literati Culture in Song Dynasty China (960–1276) - Princeton Dataspace, 檢索日期:12月 22, 2025, https://dataspace.princeton.edu/handle/88435/dsp01d217qs91m
























