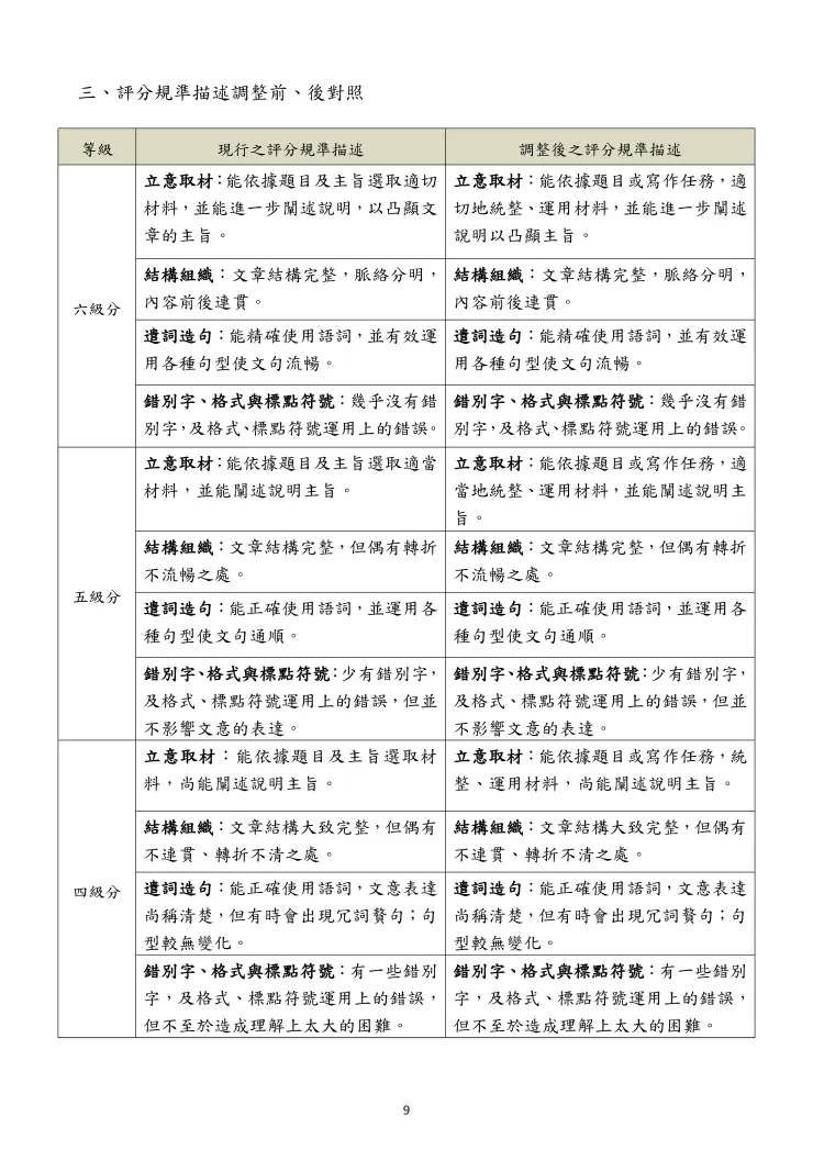
一、認識評分標準
從基測時代一路至今,作文的評閱標準便主要畫分為四大面向:
(一)立意取材
能正確審題依題目或寫作任務,統整閱讀內容、配合情境語言,適當轉化材料以表達情意。(二)組織架構
能適當地組織材料、安排段落,並組織成篇。
(三)遣詞造句
能適當地遣詞用字,並運用各種句型寫作。
(四)錯別字與標表符號
能依據需求書寫文本;能善用標點符號,增進情感表達與說服力。
在現今的制度中,每個面向則又可劃分1-6級分,最後形成一個1-6級分的總體分數。
細部的評分標準則可以參考教育部網站:寫作測驗評分規準
同時自111年開始,為讓寫作能力測驗,更能呼應日常生活的應用,有關引導式作文的出題形式開始出現調整,對照過去給予固定題目與一段引導說明文字作文引題,出題的素材變得更為多元,包含加入對話、圖表、漫畫等形式,同時也不再一定有統一題目,而是讓學生根據題是素材直接撰寫。
教育部為此也公布了一份「寫作測驗試題及評分規準調整說明」,與評分標準的修改對照表,我們可以發現最大的變動,主要還是在於對寫作任務的定義,而主要的評分標準並沒有改變。


這邊我們可以先小節1個重點
無論是111年之前或之後的會考作文題目,除了基礎的正確用字、標點符號、通順的文句(通順即可,並不一定需要優美),最重要的其實是文章意旨是否符合題目,以及文章結構是否完整。
也就是說寫考試作文時,千萬不可以憑感覺,想到哪寫到哪,而是應該在掌握題目所提供的素材和要求後,先大致建立自己文章的架構,再開始實際動筆。
文辭再優美,文章寫再長,可能都不及一篇條理清晰、結構完整、中篇長度的文章。
這時候大家可能會出現一個疑惑,考試時間那麼短,當下緊張就來不及了,沒靈感就是沒靈感,到底要怎麼要先有架構再動筆呢?
正確的字句與標點,是寫作的基本功,除了學習與勤加練習難以偷懶,但在取材與組織的深化則有方法可循,以下針對這兩個寫作要素,提供簡易的的鷹架供大家參考!(事實上也適用於生活中的各種寫作)
小補充:什麼是通順的句子
關於如何確保自己的句子結構通順、清晰,這裡分享一個練習方法。大家可以在平時寫作時,有意識地檢視自己的句子,是否能清楚辨識出「主語」(誰)與「謂語」(做了什麼、發生了什麼)。也就是說,句子是否明確表達了「誰做了什麼事」。
如果連作者自己都無法清楚判斷句子在說誰、做了什麼,那麼這個句子很可能本身就存在表達不清的問題,也容易造成讀者在閱讀上的困擾
二、文章架構的懶人包
其實就結構而言,我們並不用想得太複雜,起承轉合,就是一個雖然老掉牙,但同時也可以不斷變形的結構,在如同會考這樣短時間的寫作任務中,直接從這個架構開始思考,就能避免一開始腦袋空白的問題。
(一)起
引導說明換句話說,表達立場。
*就開頭的寫法,如果一間想到不到:善用修辭,也是一個有效的思路,
例如:提問、譬喻、排比、引用都是可以用在開頭,將引導語換句話說的有效修辭。
(二)承
敘寫與立場相關的事例(正例)、故事。
*可以善用摹寫的技巧敘事,傳達請感。
(三)轉
1.經歷前面的事例,產生的什麼改變或與反思?
2.提出反例或不一樣的見解
(四)合
初階:重新摘要表達自己的反思與立場
進階:更有層次性的表達自己的立場與反思
而在英文文章中,更常見的另一種架構則是三段式
1.引言:說明立場
2.正文:例子 (每個子例子應有搭配的主題概念,每個段都應該要有主題句)
→中文承與轉的結合
3.結論:呼應與生活論點
組織文章,其實就是在挑選好素材後,以有邏輯的方式將其排列組合:
當我們能正確解讀寫作任務,寫出一篇完整、用字正確、通順的文章,往往就能順利拿到4級分,如要再往上提升分數,則需要在立意取材下功夫。
三、立意取材的重點
(一)正確解讀題目
立意取材的第一個重點永遠是要能正確解讀題意與取材。
我們故事可以很無聊,反思可以了無新意,但只要能通順表達,切合題旨,就能久機會拿到4~5級分。
為了協助考生能正確解讀文意,建議大家在考試時可以圈出題目明確提到的要求,如個人經驗、反思等,避免遺漏考試要求。
(二)提高思辨的層次與反思的內涵
以前還在當學生時,曾經聽過一個老師如此評論考試作文:思想的深度決定你的分數的高度。
指的即是當我們在基本的立意取材、組織架構、遣詞造句、錯別字與標點符號都達標時,我們應該藉由著重思辨和反思的深度,提升立意取材的表現,進而提高整篇文章的分數。
「思辨和反思的深度」說來玄妙,其實和個人的生命經驗、閱讀與思考習慣都有密切的關係,難以一夕之間改變。但我們能做的,可以是透過名常寫作素材的蒐集,可以讓我們在考試臨場有更好的反應。
平時建議我們可以從這幾個方面去思考與蒐集相關的素材,當我們對生活有愈多自己的想法,其實也就愈容易在寫作中找到自己的素材。
- 你最喜歡的影劇、書籍是什麼呢?為什麼喜歡呢?
- 你有特別印象深刻的廣告、廣告詞和歌詞嗎?
- 你有特別喜歡的季節或大自然景點嗎?
- 你有印象特別深刻的旅遊回憶嗎?
- 你和家人之間溫暖的回憶有哪一些?
- 你生活中印象深刻的挫折是什麼?你從中學習到什麼?
- 你有沒有對你意義非凡的物品呢?當中有沒有什麼故事?你會怎麼形容那樣東西?
- 你嚮往的生活型態是什麼?你如何看待自由、自律與冒險之間的關係呢?
- 你對最近的時事有什麼看法呢?
先前我曾經看過一個老王老師的會考寫作教學影片,影片中老師除了同樣提出四個大步驟作為寫作架構,也提出有關第三段經驗反思的四大思考方向,反思的方向不外乎是:
- 故事與我的關係
- 故事與他人的關係
- 故事與社會的關係
- 故事與自然的關係
相關的學習影片也分享如下,提供參考:
有所知zhi:會考作文滿分公式┃4步驟搞定「引導式寫作」
希望今天對於有關會作文的分享能對看這篇文章的你有些幫助!
學習傳送門:國中國文課文學習地圖
感謝每一個路過的你!如果你覺得我的分享對你有幫助,歡迎留言讓我知道!
如果有想了解的主題,也歡迎在下方留言!有機會我也會持續整理相關的主題!




















