
(附圖由Grok生成)
在「灰階日本」系列上一篇文章中,我初步探討了日本的「偶像童星」這個複雜敏感的話題。本文將從2023年的「近代麻雀水着祭活動取消事件」切入,進一步深入這個值得關注、理解的議題。
每年例行舉辦的「近代麻雀水着祭」是日本規模最大的泳裝祭之一,2023年一位14歲的國中生地下偶像(Underground Idol)應邀參加,穿著比基尼泳裝供一大群(男)粉絲圍繞拍攝,引爆了大量網路討論,將「偶像童星」的爭議推上另一個高峰。
討論這個事件之前,讓我們先將視野拉回15年前。其實早在2010年前後,就有大量U-15(Under 15,15歲以下之意)偶像童星「出道」,不但拍攝了大量寫真集與影片,更在樂壇、雜誌、攝影會、網際網路等平台活躍。拍攝主題不只是制服、居家服,更包括角色扮演服、比基尼泳裝等不符年齡的成熟服裝。她們擺出的姿勢、動作、表情不但遠遠超過「性感」這個詞所能形容,連挑逗、甚至性暗示也所在多有。
補充說明:並非只有女性偶像童星(暱稱為「蘿莉」),也有男性偶像童星(暱稱為「正太」)拍攝寫真與影片,只不過因為人數較少、影響層面與衝擊相對較小,所以本文焦點集中於討論前者。
雖然2014年日本的「兒童色情製品法」加入了新的條文,將「兒童局部或完全沒有衣物覆蓋的情況下,強調其性器官及周圍、臀部、胸部」的影像界定為違法,因此(檯面上)不再有U15偶像再推出類似的寫真集、DVD,但如同上一篇文章中所提到的,仍有大量偶像童星以較為含蓄、隱微的方式展現身體(如腿部、足部)。
「性化」(sexualization)議題在上一篇文章〈偶像童星與身體性化的風險〉已經討論過,本文會引用「近代麻雀水着祭活動取消事件」在日本網路上所引發的爭論為例,從另外兩個角度進行深入討論。
(附註:文章最後會附上本事件的時序列表、官方聲明圖檔、以及中文翻譯)

💥法律規範層面:「自由」與「管控」
在日本兒童心目中的夢想職業排行,「藝人、歌手、模特兒」一直都榜上有名,但是由於僧多粥少,絕大多數根本無法登上全國舞台,只能在自己居住區域的小型場合進行活動,成為所謂的「地下偶像」(Underground Idol)、或稱「在地偶像」(ローカルアイドル)。這些偶像有很多都是高中時期就「出道」,近年來甚至國中、國小就出道的也越來越多,成為名副其實的「偶像童星」。
不同於擁有較多資源與全國性知名度的偶像,地下偶像甚至連服裝、妝容、交通等演出相關費用都必須由自己負擔。在「現實經濟壓力」與「迅速累積人氣」的雙重考量下,她們除了一般的舞台演出之外,還會出席攝影會、見面會、周邊商品販售會等活動,主打「與粉絲近距離接觸」。
除卻極少數被爆出的明確違法互動形式(比如曾鬧上社會新聞的「私下收費伴遊」),絕大多數都是攝影、合照、握手、小遊戲這類互動。換句話說,就「法律」上而言,這些活動是完全合法的(連猥褻、暴露都沾不上邊)。然而這就表示沒問題嗎?顯然很多日本民眾並不這麼認為。
就以2023年「近代麻雀水着祭活動取消事件」為例,雖然只是寫真攝影會的形式,活動內容很明確就只是「拍攝」,頂多就是粉絲與偶像童星之間的少量日常對話,完全沒有任何的「肢體互動」,但以參加者幾乎都是青、中年男性判斷,合理推測他們的「目的」絕對不只是「審美」、「攝影」這麼單純(相關網路留言也能提供佐證)。
然而在活動內容完全合法的前提下,只是由於參與者的「思想」可能不夠純粹,或者可能造成(不確定是否會發生)的傷害,是否就成為應該要加以禁止的理由?
從以下兩篇來自埼玉県知事與日本律師的twitter(X)po文中,就能明確看到幾個典型的衝突觀點。
〈po文律師的意見〉
近代麻雀水着祭には、中学生が出演しており、運営アカウント自ら、14歳の子がビキニで開脚している写真を流していたのは大問題だと思います。地元警察に未成年者出演に関して問い合わせたとありますが、県営公園には未成年者出演について伝えていたのか、公演側は認識があったのかが気になります。
(現代麻將泳裝節的參與者是國中生,我認為活動主辦單位自己發布了一張14歲女孩身穿比基尼、雙腿張開的照片,這是一個很大的問題。他們聲稱已就未成年人表演一事向當地警方詢問,但我懷疑警方是否已將此事告知縣立公園,以及主辦方是否知情。)
〈反對活動者的看法〉
これは中止にさせないのでしょうか?過去未成年の女児が,露出の多い衣装で踊らされてます,「性の商品化」に違いありません。
(難道就不能阻止這種行為嗎?過去曾有未成年少女被迫穿著暴露的服裝跳舞。這無疑是「性商業化」。)
〈反對管控者的看法〉
可愛い写真ですよ。卑猥とか言わないでください。そう捉える人がむしろ卑猥です。あと法律的にどのような問題があるのでしょうか。弁護士なら明確に説明を。
(這是一張很可愛的照片。請不要說它淫穢。真正淫穢的是那些這麼認為的人。另外,這其中有哪些法律問題?如果您是律師,請詳細解釋一下。)
この撮影会自体に法に触れるところでもあったの??
(這次拍攝本身有違法嗎?)
結局のところ本人の意志と親が容認してるかじゃないの?そもそも法律でダメだと明確に書かれてませんよね?法の番人が個人的な考えで禁止されてないものを問題があると発言することの方が問題がありますよね?
(歸根究底,這不是取決於個人的意願以及父母是否同意嗎?首先,法律中有明確規定禁止這種行為嗎?執法人員僅基於個人意見就斷言某件並未被禁止的事情有問題,這難道不是更成問題嗎?)
〈從偶像童星的角度反對管控〉
アイドルってそもそも14〜19歳くらいが1番頑張らなくてはいけない時期で、20歳超えると夢をあきらめて就職してしまう子もいます。ですから、中学生だからといって、その芽をつんでしまうのではなく、応援してあげて欲しいです、
(對偶像來說,14歲到19歲是他們最需要努力的時期,有些人到了20歲就放棄了夢想,選擇工作。所以,我希望大家不要因為還是國中生就扼殺他們的夢想,而是要能夠支持他們。)
子どもの権利を守るって言うのは簡単だけれど、子どもにも自由意志があるんだよね。
(說我們應該保護兒童權利很容易,但兒童也有自由意志。)
話說回來,為什麼會有這麼多偶像童星願意參加這類活動?她們究竟是否清楚粉絲們的心態?這就得談到下一個主題。

💥個人意志層面:「父母期待」與「兒童自主意識」
就可取得資訊來看,絕大多數偶像童星是出於「個人意願」而出道,樂於用各種方式展現、表現自己(從社群平台分享的大量照片與資訊內容可以清楚判斷)。然而從兒童保護的立場來看,即使不是「被迫」出道,難道父母的期待、或者「潛移默化」真的沒有影響嗎?這樣算是揠苗助長嗎?真的是出於她們的「自由意志」嗎?
有極少數例子是父母基於自身的「利益」考量而鼓勵女兒踏入這一行(金錢收入),有不少父母則是出於「圓自己的偶像夢」。如此一來,究竟是滿足了偶像童星們的「偶像夢」,或者根本不是這麼一回事?
這就得回歸到一個歷久不衰、卻往往流於政治(正確)考量的老問題與爭議:幾歲才擁有「自我意志」?我們應該「管控」她們的行為到什麼程度?連成為偶像出道都不行嗎?或者接受她們參與某些類型的活動?她們真的知道粉絲是用什麼眼光看待自己嗎?
我當然沒有答案,只能透過呈現日本網友的討論,讓各位試著瞭解他們的看法與想法。
〈事發偶像的po文〉
かなしすぎる🥹🥹めちゃたのしみにしてたのに、、まぁxxxの水着はいつかみれるから気長にまっててみんな🫶🏻🫶🏻xxx水着イベントめっちゃすきだからね🩷
(超難過🥹🥹明明超期待的啊、、不過xxx的水着總有一天會再看到的,所以大家耐心等等哦🫶🏻🫶🏻xxx超喜歡水着活動的啦🩷)
みずぎきたいみずぎきたいみずぎきたいみずぎきたいみずぎきたいみずぎきたいみずぎきたいみずぎきたいみずぎき
(想穿水着想穿水着想穿水着想穿水着……(重複))
〈粉絲的回應〉
「xxxちゃんの水着姿が性被害なのか?何なのか?何を与えて、何を奪って、本人はどう思ってるのか?その辺はxxxちゃんのツイート見るなり何なりして、よーく勉強して貰えば結構。」
(xxxちゃん的水着姿是性被害嗎?到底是什麼?給了她什麼、奪走了什麼,本人怎麼想?看她的Twitter就知道了,好好研究一下吧。)
それでもこんな可愛いJC美少女が一生懸命に夢を追い掛けて頑張ってるので思想信条は置いといて、取り敢えずみんなxxxちゃんフォローしてあげてね✌️☺️✨
(就算這樣,這麼可愛的JC美少女還在拼命追夢努力,所以先把思想信條放一邊,大家先去關注xxxちゃん吧✌️☺️✨)
xxxちゃんの中止ツイート見て泣きそう…未成年なのにこんなに頑張ってるのに、なんで中止なの?これは性被害じゃないよ、彼女の努力だよ!
(看到xxxちゃん的中止推文快哭了…明明是未成年卻這麼努力,為什麼要中止?這不是性被害,是她的努力啊!)
〈女性網友以自己的經驗為例反對管控〉
そもそも中学生って、アイドルのデビューする年ですよこの子たちの素朴な夢を壊していませんか?私はそこまでの容姿はありませんでしたから、目指しませんでしたが、同世代でアイドルの夢を持ってる子もたくさんいました。自分の価値観押し付けは、女性として迷惑です。
(首先,國中是偶像出道的年紀,你這樣做不是在摧毀這些女孩簡單的夢想嗎?我沒有那樣的外貌,所以沒有以此為目標,但有很多和我同年紀的女孩夢想成為偶像。身為一個女人,把自己的價值觀強加在人身上是很令人反感的。)
〈贊成管控的發言〉
まさに未成年の性の商品化。
(這簡直就是未成年性行為的商業化。)
中学生の少女に群がるおじさん達。撮影だとしても、何をされてるのか少女達は理解してるのかな??
(一群老男人圍著一個國中女生。即使她們被拍照,這些女孩真的明白自己正在經歷什麼嗎?)

以下附上本事件時序列表:
- 2018年~2023年5月:埼玉縣営水上公園(主要是しらこばと水上公園、川越水上公園)一直租借給水着撮影會用,5年來辦了約120次。業界很喜歡在這裡辦活動,因為不像其他場地規則那麼嚴格。
- 2023年4月下旬~5月末:しらこばと水上公園辦了活動後,收到一般民眾(帶小孩的家長)投訴:「水着撮影會不適合縣営公園」、「有18歳未満的模特兒」、「過激姿勢太誇張」。
- 2023年5月末~6月初:公園綠地協會(指定管理者)查閱網路、SNS等資料,確認過去的活動中確實有過激姿勢(腳張開、水着移位等)、未成年模特兒(SNS自稱中學生等)。雖然しらこばと水上公園有禁止過激的條件,但川越水上公園並沒有,因此難以藉由法規管理。
- 2023年6月6日:日本共產黨埼玉縣議團(城下のり子等議員)向縣知事大野元裕提出口頭及書面要求,主張類似的活動是「性的商品化」、「違反都市公園法第1条」、「未成年不應參加」,要求禁止出借場地。
- 2023年6月8日:公園綠地協會突然決定,此後一律禁止縣営公園出借場地舉辦水着撮影會,向6月10~25日已申請辦理活動的六個團體發出中止要求(包括近代麻雀水着祭2023/6/24-25)。理由是過去曾違反規定、難以控制場面、公共秩序與善良風俗考量,並表示今後不許可舉辦類似活動。
- 2023年6月9日:主辦方依照要求陸續公告活動中止,在網路平台引起軒然大波,粉絲、模特兒都感到錯愕。
- 2023年6月11日:縣知事大野元裕介入,表示「一律中止不適當」、「公部門不該介入」、「明確違反規定才禁止,其他中止要求則撤回」(亦即恢復舉辦)。
- 2023年6月12日:知事記者會重申「相關規範不能曖昧不明,所有公園必須統一規則」。公園綠地協會撤回4個沒有明顯違反的要請(しらこばと水上公園1個、川越水上3個),並且向主辦方正視道歉。
- 2023年6月~7月:主辦方損失慘重(近千萬日圓),更有抗議、署名反對限制等活動。新聞媒體與網路平台上騒動持續,媒體、律師、學者也加入討論「過度規制?」、「公共設施能否舉辦類似活動?」。
- 2023年7月19日:公園綠地協會公布暫定規則,包括禁止特定服裝、水着尺寸限制、禁止過激姿勢等(皆附有圖示),從9月的活動開始適用。
- 2024年3月相關規定更為完整並正式化,明確禁止未滿18歳擔任模特兒出席活動。
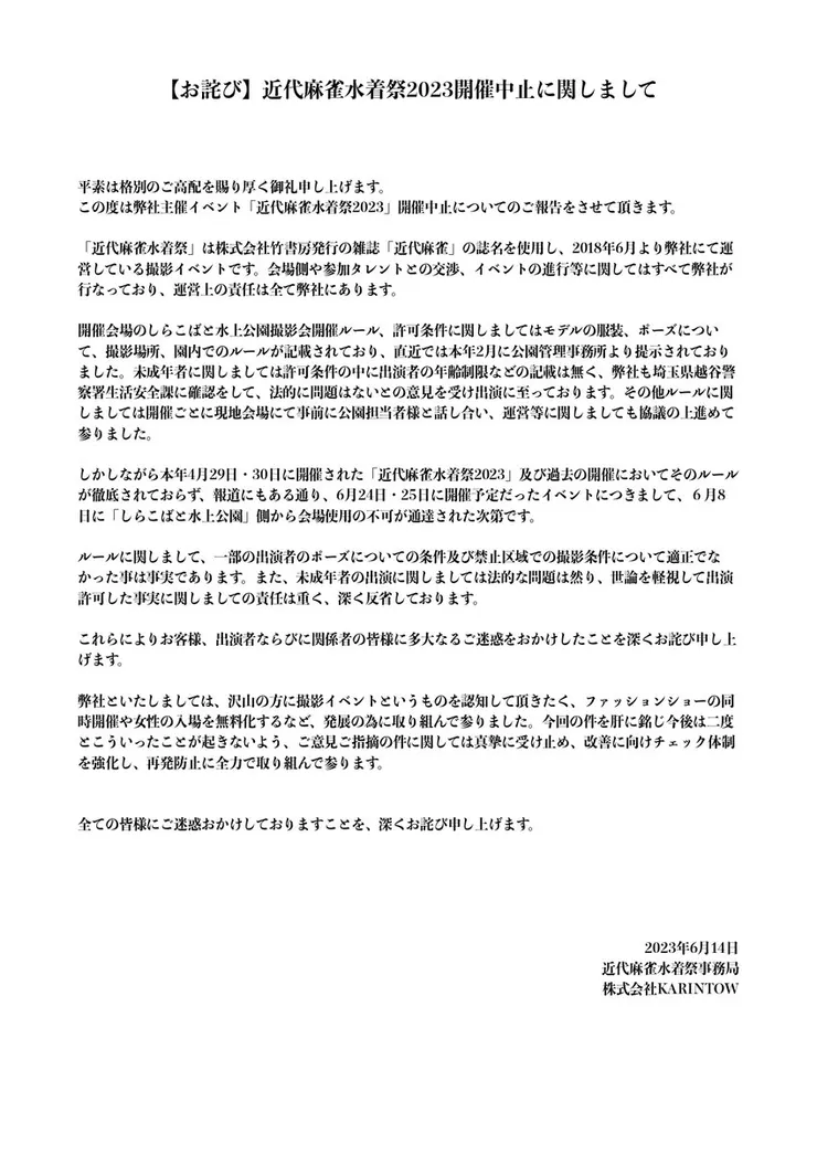
以下附上官方聲明圖檔及中文翻譯:

【致歉聲明】關於「近代麻雀水著祭2023」活動中止一事
平素承蒙各位格外的關照與厚愛,謹致上誠摯的感謝。
茲就本公司主辦活動「近代麻雀水著祭2023」之活動中止一事,向各位報告說明。
「近代麻雀水著祭」係使用株式會社竹書房所發行雜誌《近代麻雀》之誌名,自2018年6月起由本公司所營運之攝影活動企劃。關於會場協調、與參加者模特的溝通,以及活動整體的執行與營運,皆由本公司全權負責。
關於活動會場「白鷺池水上公園」之拍攝會舉辦規則與許可條件,對於模特之服裝、姿勢、拍攝地點以及園內相關規範皆有明文記載,並於今年2月由公園管理事務所正式提出說明。
針對未成年者之相關規定,許可條件中並未明確記載出演者之年齡限制,本公司亦已向埼玉縣越谷警察署進行事前確認,認定在法律上並無問題,並在此理解下持續推進相關準備。此外,在每次活動舉辦前,亦皆與當地負責人進行事前溝通,並就活動營運進行協調。
然而,在本年4月29日、30日舉辦之「近代麻雀水著祭2023」以及過往活動中,部分規則未能徹底落實。基於相關報導內容,原定於6月24日、25日舉辦之活動,於6月8日接獲「白鷺池水上公園」方面通知,表示場地將無法提供使用。
關於相關規則,本公司承認在部分出演者之姿勢條件,以及禁止區域內的拍攝條件等方面,確實存在不夠妥善之處。此外,關於未成年出演者之拍攝,雖不存在違法問題,但對於輕率地作出相關許可之責任,亦完全在於本公司。
基於上述情況,對於所有前來參與的來賓、出演者以及相關人士造成極大的困擾與不便,本公司在此致上最深切的歉意。
本公司一直以來致力於讓更多人能夠認識並理解攝影活動的價值,並透過同時舉辦時裝秀、女性免費入場等方式,持續為活動發展而努力。此次事件將成為我們深刻的警惕,今後對於各方提出的意見與指正,我們將誠懇面對,並強化檢核體制,全力防止類似事件再次發生。
再次對於造成所有相關人士的困擾,謹致上最深切的歉意。
2023年6月14日
近代麻雀水著祭事務局
株式會社 KARINTOW

























