如果你已經開始調整飲食、試著補鐵,
卻還是覺得很累,你可能會開始懷疑:
是不是我補錯了?還是其實該補的是維生素 B?
在藥局工作的時候,我常聽到人說:「我最近真的很累。」
但接下來的選擇卻很不一樣——
有人直覺補 B 群提神,
也有人猶豫著問:「我是不是該補鐵?」
你是哪一派呢?
一、為什麼一累,大家都會先想到B群?
在選邊站之前我們先來釐清維生素B的功能。
維生素B1、B2、菸鹼酸(B3)、B6、葉酸、B12等,統稱為「B群」,雖然常被稱做「提神能量錠」,但其實它們真正的角色,是在體內擔任能量代謝的輔助者,幫助我們把吃進來的澱粉、蛋白質、脂肪一步步轉換成身體可用的能量。
如果你長期外食、飲食精緻、常喝酒、作息混亂,身體確實可能因為B群不足,而導致能量代謝出現阻礙,導致「怎麼睡都不太有精神」的狀況。
換言之,當你補足了維生素B群,也可能讓夜晚的能量代謝比較順暢,進而改善白天的精神狀態。
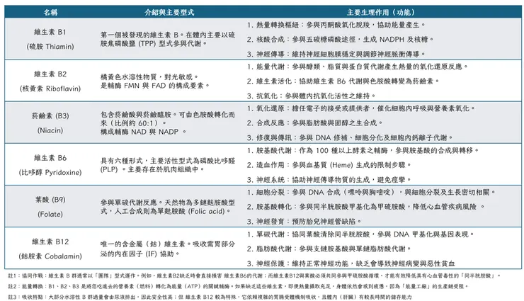
(如果你想更深入了解各個維生素 B 的角色,我已經把重點整理成表格放在文末囉!)
二、當疲勞不是能量問題,而是氧氣送不到
我們在過往的文章討論過,鐵,是血紅素與肌紅素的關鍵成分,負責把氧氣運送到全身組織。一旦鐵質不足,身體的攜氧能力下降,即使代謝機制還在運作,細胞仍然會處在「用不到氧氣」的狀態,於是人就會感到疲勞、容易喘、心悸,甚至臉色變得比較蒼白。這種情況下,補再多 B 群,效果往往有限,因為問題根本不在能量怎麼轉,而在氧氣怎麼送。
更容易被忽略的是,這些狀況可能在貧血發生前,你就已經因此而累到不行了。
三、所以,我到底該補鐵,還是補維生素 B?
所以,當你問「我到底該補鐵,還是補維生素 B?」其實真正該做的,不是急著選邊站,而是先釐清自己為什麼會累。
在決定要補什麼之前,不妨先做一個簡單的自我檢視:
- 你的生活型態,是否長期處於高消耗狀態?例如作息不規律、經常熬夜,或精神壓力一直很大。
- 你的飲食結構,是否偏向外食、精緻化,或經常飲酒,讓能量代謝相關營養素容易不足。
- 你是否屬於月經量較大、經期偏長,或長期紅肉攝取較少、以植物性飲食為主的族群。
- 過去的健康檢查中,你是否只看過血紅素數值,卻從未留意過血清鐵蛋白(Serum Ferritin, SF)或運鐵蛋白飽和度(Transferrin Saturation, TSAT)等「鐵儲存」指標。點這裡看這些指標是什麼
如果其中有幾項讓你點頭或開始回想,那麼你的疲勞,可能並不只是單純「沒精神」。
你的疲勞可能來自能量代謝的輔助條件不足,也可能來自氧氣供應出現缺口,而這兩種情況,本來就需要不同的理解與處理方式。
與其在不同補充品之間反覆嘗試,不如先停下來,讓身體的訊號被好好理解。提神不一定要靠 B 群,如果你的問題是缺鐵,補鐵才是根本;同樣地,如果是生活型態讓能量代謝跟不上,單靠補鐵也不會讓精神突然好轉。
在決定要補什麼之前,先搞清楚「為什麼會累」,有時候比立刻吃進某一瓶保健食品,更接近真正的解答喔!如果你一直很累,卻又說不上來原因,這並不是你不夠努力,而是身體在提醒你需要換一種理解方式。
最後,留言告訴我,看完這篇之後,你會選擇哪一派呢?
A. 補充維生素B群
B. 補充鐵
C. 先了解自己再考慮補充
最後~
以下內容提供給想深入了解維生素 B 群生理角色的讀者,也可以收藏起來需要的時候回來看喔!

維生素B的形式與生理功能
參考文獻:衛生福利部國民健康署(2023)。《國人膳食營養素參考攝取量及其說明》(第八版)。臺北市:衛生福利部國民健康署


























