身為企業AI Agent的導入專家,EgentHub 要帶大家探索一個超實用的 AI 應用場景——會議記錄自動化整理!這也是我們在導入現場很常被問到的題目之一,畢竟這件事難度不高,但卻相當費時,而且執行頻率極高。
相信很多人都有過這樣的經驗:會議結束後,面對一大堆語音轉文字的逐字稿,不知道從何下手;或是花了大把時間整理,結果記錄品質參差不齊,重點模糊不清。今天就來看看EgentHub 如何使用 AI Agent幫助我們把這個令人頭痛的任務,變成一鍵搞定的輕鬆流程!如果你在思考企業AI Agent 導入要找誰? EgentHub擁有專業導入顧問,與企業級 AI Agent管理平台,能完整協助企業從初期的茫然到最終落地擁有完整的AI企業文化!
EgentHub限時免費送:8大企業場景Agent與企業級Prompt免費送

傳統流程的痛點與挑戰
在沒有 AI 輔助的時代,會議記錄整理是許多職場工作者的惡夢:
- 耗時費力:一場 1 小時的會議,光整理記錄可能又要花 1-2 小時
- 品質不穩定:不同人整理的風格、詳細度差異極大,缺乏一致性
- 容易遺漏重點:口語化的逐字稿冗長且零碎,關鍵決策容易被淹沒在閒聊中
- 後續追蹤困難:缺乏結構化的待辦事項 (Action Items),導致執行追蹤不易
這些痛點不僅影響個人工作效率,更可能造成團隊溝通落差、專案執行延宕等問題。
TURBO 法則評估(🟢表示符合,⚫表示不符合):
- 🟢 T (Time-consuming):會議記錄整理需要花費會議時長的 1-2 倍時間,是典型的耗時任務
- 🟢 U (User-wide):幾乎所有需要開會的部門與職位都需要會議記錄,受惠人數廣泛(業務、專案經理、行政、HR、高階主管等)
- 🟢 R (Repeat):企業內部會議頻繁(週會、月會、客戶會議、專案討論等),是高頻率重複執行的任務
- 🟢 B (Buffer):會議記錄允許人工覆核與修正,AI 先產出初稿、人員再確認細節,具備良好的容錯空間
- 🟢 O (Operable):流程明確(輸入逐字稿→資訊提取→結構化整理→輸出記錄),容易拆解與標準化
總結:會議記錄整理完全符合 TURBO 法則的 5 個條件,是非常適合導入 AI 的場景!透過 AI 自動化處理,可以大幅降低人力成本、提升記錄品質一致性,並加速後續行動追蹤。
延伸閱讀《TURBO法則:決定AI導入的選題方式》
執行流程解析
這個 AI 應用採用兩階段處理機制,確保資訊準確與輸出品質:
步驟一:內容讀取與清洗
- 接收資料:使用者上傳逐字稿檔案(支援 PDF 或 TXT 格式)或直接貼上文字內容
- 智慧分段與標點:AI 自動為缺乏標點的口語內容加入標點符號,並依照語意進行合理分段
- 資訊提取:完整閱讀逐字稿,提取四大核心資訊:
- 主要討論點
- 決策事項
- 行動項目 (Action Items)
- 問題與建議
- 過濾無效資訊:自動忽略寒暄、語助詞(如「呃」、「然後」),保留實質內容

會議逐字稿範例
步驟二:結構化整理與輸出
- 邏輯重組:將提取的資訊按照議題與討論脈絡重新組織
- 語言潤飾:使用流暢的台灣職場用語,修正語法錯誤,確保專業度
- 格式套用:依照標準 Markdown 架構輸出,包含:
- 會議基本資訊表格
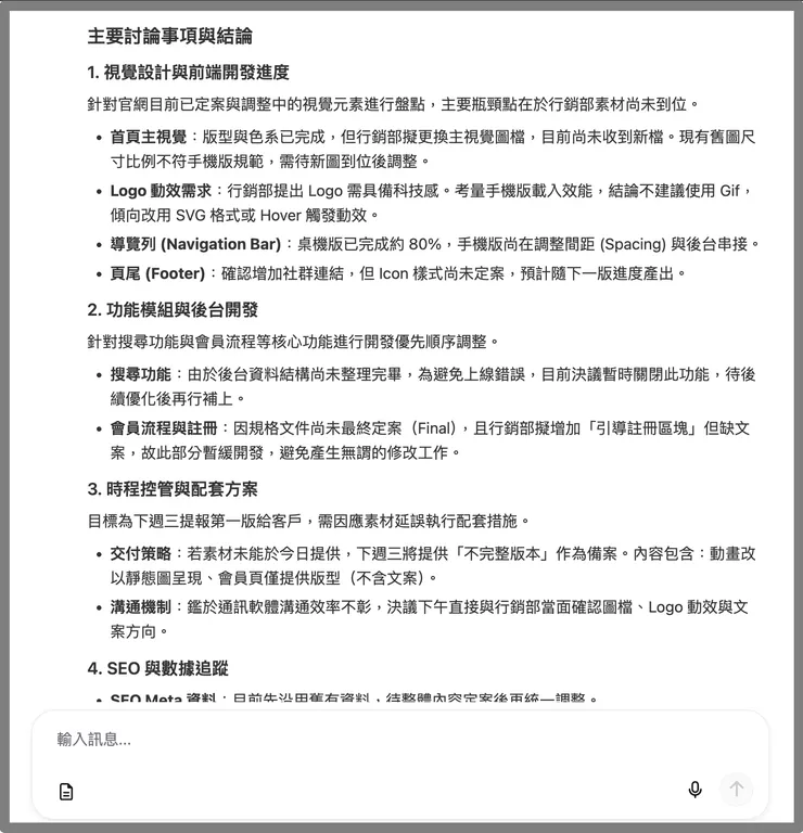
- 主要討論事項與結論
- 後續行動項目 (Action Items)
4. 標記模糊點:若內容有不確定之處,明確註明(如「需確認」、「未明確」)

會議記錄整理範例(1)

會議記錄整理範例(2)

會議記錄整理範例(3)
AI Agent如何解決問題
這個AI Agent的結合了多項 AI 技術能力:
- 自然語言處理 (NLP):理解口語化的會議內容,正確識別語意與上下文關聯
- 資訊提取與摘要:從冗長的逐字稿中精準抓出關鍵決策、待辦事項與討論重點
- 結構化輸出:將非結構化的口語內容,轉換為邏輯清晰、格式統一的專業記錄
- 多格式支援:可處理 PDF、TXT 等多種檔案格式,適應不同的輸入來源
透過 AI 自動化處理,原本需要 1-2 小時的整理工作,可以縮短至 5-10 分鐘(含人工覆核),效率提升超過 80%。
更重要的是,輸出的記錄格式一致、重點明確,大幅降低後續溝通成本與執行追蹤難度。
應用場景的延伸可能
橫向延伸:從會議到各類記錄整理
這隻AI Agent 的架構不僅適用於會議記錄,還可以延伸至:
- 客戶訪談紀錄:業務拜訪、需求訪談後的快速整理
- 教育訓練記錄:課程內容摘要、學員提問與講師回應整理
- 電話客服記錄:客戶來電內容摘要與後續處理事項提取
- 研討會筆記:將活動錄音或逐字稿轉換為結構化學習筆記
- 法律諮詢記錄:律師與客戶對談內容的專業整理(需注意隱私保護)
縱向延伸:其他技術的額外擴展應用
基於文字處理與資訊提取能力,也可以結合其他工具進行以下的擴展:
- SOP 文件整理:將零散的工作指引整合為標準化流程文件
- 專案狀態報告:自動彙整團隊更新內容,產出專案進度報告
- 知識庫建置:將歷史會議記錄轉化為可搜尋的企業知識資產(搭配 RAG 向量知識庫)
- 多語言會議記錄:結合翻譯功能,產出雙語或多語版本的會議記錄(適合跨國團隊)
- 會議決策追蹤:串接專案管理系統(如 Jira、Trello),自動建立待辦任務(搭配 API 或 MCP 整合)
總結
會議記錄自動化其實是企業導入AI非常經典的例子,透過 AI Agent,我們可以將重複性高、耗時費力的任務交給系統處理,讓人力專注於更有價值的決策與創造性工作。
如果您的團隊也面臨會議記錄整理的困擾,或想探索更多 AI 在日常業務中的應用可能性,不妨思考一下AI Agent解決問題的可能性,或是尋求AI Agent導入顧問 EgentHub的協助。
如果您也希望讓AI Agent來協助您在工作上解放雙手,也可以梳理一下您現在的業務流程中,還有哪些任務符合 TURBO 法則?根據EgentHub的 AI 實務導入經驗,那些都是AI Agent 導入的最佳切入點!
EgentHub限時免費送:8大企業場景Agent與企業級Prompt免費送





























