來討論一下技職的中等教育。
其歷史最早可追溯至日治時期,如臺南州立台南工業學校,位於現臺南市永康區,初設機械、電氣、應用化學、土木、建築五科;後因應國家經濟發展及九年國教的延伸而大量設置高職(高級職業學校)。
臺南州立台南工業學校,就是後來的「臺南高工」。
現稱為「技術型高級中等學校」,簡稱「技術型高中、技高」,是臺灣中等教育的一部份,歸類於技職教育體系。
配合民國103年8月十二年國教正式實施,規範高職的《職業學校法》與規範普通型高級中等學校、綜合型高級中等學校的《高級中學法》合併成立《高級中等教育法》,高級職業學校改稱為「技術型高級中等學校」。
在臺灣,銜接於國民中學(國中)之後的教育階段稱為「高中教育」,也稱為「後期中等教育」。
並不是義務教育,須通過考試、甄試或申請入學等考核方式才得以入學。
技術型高級中等學校
技術型高級中等學校(高級職業學校)以教導專業知能(知識、技能)、涵養職業道德、培育實用技術人才,並奠定其發展之基礎為目的。
在學習理念及暢通技能職業體系升學管道原則下,高職角色面臨轉型。現階段高職除培養學生具備基礎專業知能,學習工作所需的基本技能之外,亦須滿足學生升學以及發展其他專業領域的機會等需求,故在課程設計上以「先廣後專」、「延後分流」為原則。
高職學生在未來畢業後,若要繼續升學,升學學制為「四技二專」。從各階段所學習之專業內容來看,高職階段主要注重於學生基礎能力的培養,加強其繼續升學的志趣、能力;而到了四技二專階段後,再逐步加強其專業技術、管理開發、獨立判斷和終身學習等發展能力,以兼顧好學生基礎能力和就業技術的養成。
狹義的高級中學特指普通「高級中學」,以升學進入一般綜合大學或獨立學院接受高等教育為目標。而廣義的高中教育包括普通「高級中學」和「高級職業學校」(職校、高職)高級職業學校實施分科教學,依其教學專業,主要有「高級工業職業學校」(高工、工職,如臺灣早期的八大省工)、「高級商業職業學校」(高商、商職,如早期的八大省商)。
八大省工
臺北市立工業職業學校,今「臺北市立大安高級工業職業學校」
臺灣省立新竹工業職業學校,今「國立新竹高級工業職業學校」
臺灣省立臺中高級工業職業學校,今「臺中市立臺中工業高級中等學校」
臺灣省立彰化工業職業學校,今「國立彰化師範大學附屬高級工業職業學校」
臺灣省立嘉義工業職業學校,今「國立嘉義高級工業職業學校」
臺灣省立臺南高級工業職業學校,今「國立成功大學附屬臺南工業高級中等學校」
臺灣省立高雄工業職業學校,今「高雄市立高雄高級工業職業學校」
臺灣省立花蓮工業職業學校,今「國立花蓮高級工業職業學校」
這些學校都是在1955年之前成立的,當時尚未實施九年國民義務教育,初中(後來稱「國中」)便開始分流普通教育和技職教育。升學主流為職校,大多設有初級部,僅臺中高工與臺南高工專辦高級部。
之所以會有「八大省工」的稱號,是因為1955年教育部接受美援購買先進儀器並引進美國「單位行業訓練制」與「行業單位教學法」,並指定臺灣八所學校辦理示範工業教育,實施單位行業訓練制,這八所學校就是當時的「示範工職」。
八大省商
由北至南排列如下:
臺北市立商業職業學校,今改名為臺北市立士林高級商業職業學校
臺北市立松山高級商業職業學校,今改名為臺北市立松山高級商業家事職業學校
臺灣省立新竹高級商業職業學校,今改隸為國立新竹高級商業職業學校
臺灣省立臺中高級家事商業職業學校,今改隸為臺中市立臺中家事商業高級中等學校
臺灣省立彰化高級商業職業學校,今改隸為國立彰化高級商業職業學校
臺灣省立嘉義高級商業職業學校,今改隸為國立嘉義高級商業職業學校
臺灣省立臺南高級商業職業學校,今改隸為國立臺南高級商業職業學校
臺灣省立高雄高級商業職業學校,今改隸為高雄市立高雄高級商業職業學校
是指八所台灣著名的商業職業學校,是相對於八大省工的台灣八所省立或直轄市立高商學校。
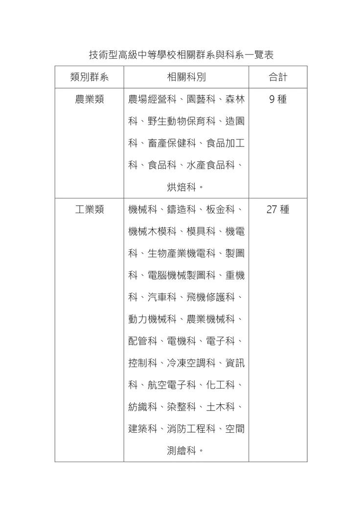
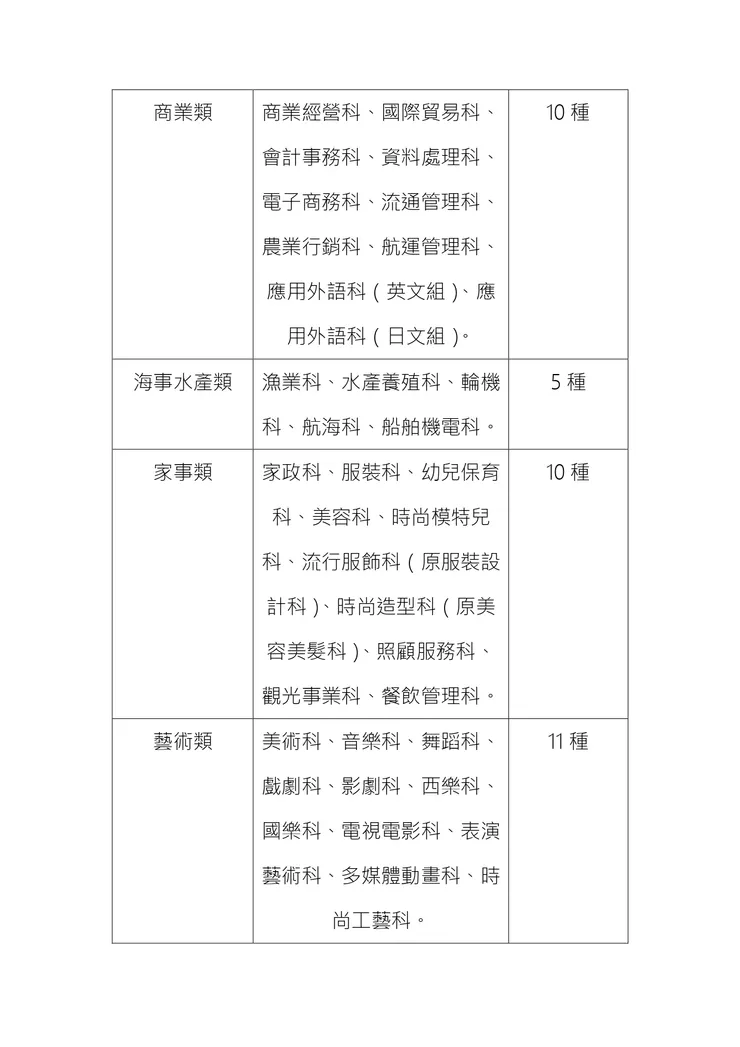
底下是相關科別的表格整理:

表格整理

表格整理

表格整理
共計82種科別。
高職原分為工業、商業、農業、家事、海事水產、藝術6大類別,但自從2010年(民國99年)起,規劃為以「群」為發展單位,共可分15群,適用職業學校群科課程綱要,共區分機械、動力機械、電機與電子、土木與建築、化工、農業、食品、水產、海事、商管、設計、外語、家政、餐旅及藝術群。部分群以下則又細分為不同類,例如家政群又分作生活應用類與幼保類。各群以「群」共同為核心目標作為專業課程之架構,培養學生具備該群共同核心能力,訓練各群相關產業之初級人才,並且為相關專業領域之學習或高一層級專業知能之進修奠定基礎,藉此向上繼續學習四技二專之課程。
「工業高級中等學校(高級工業職業學校)的科系主要為開設工業類科系,如:電子科、電機科、機械科、土木與建築科等等,而「商業高級中等學校(高級商業職業學校)」主要開設商業類科系,如商業經營科、資料處理科、會計事務科等等,在高工與高商之間亦有商工或工商的職校出現,科系則已含括了工科及商科的內容,有些也將設計科系包括在其中,例如海青工商(美工科、廣告設計科、室內設計科)及早期復興美術工藝職業學校,現為復興商工(美工科、廣告設計科),等。尚有少數以農業類科為主的「農業高級中等學校(高級農業職業學校)」(高農)、以家事類科為主「家事商業高級中等學校(高級家事商業職業學校)」(家商)、以餐旅類科為主「餐旅高級中等學校」和以海事類科為主的「海事水產高級中等學校(高級海事水產職業學校)」(海事),亦有與藝術科系相關的職校(如著名的國光藝校、華岡藝校、中華藝校)等職校。
1999年7月國光劇藝實驗學校、復興劇藝實驗學校合併升格為「國立臺灣戲曲專科學校」。2006年8月改制為「國立臺灣戲曲學院」,設置京劇學系、戲曲音樂學系、歌仔戲學系、綜藝舞蹈科、劇場藝術科及客家戲科。2007年綜藝舞蹈科改制為民俗技藝學系,客家戲科改制為客家戲學系。2009年劇場藝術科改制為劇場藝術學系。
綜合型高級中等學校
結合了普通型高級中等學校與技術型高級中等學校之課程,綜合型高級中學會同時開設若干學程,增進學生職業試探機會,協助學生適性發展,同時提供彈性課程,適應學生延遲分化或加廣選修需要。學生在高一學習共同課程,並進行生涯探索及職業試探,從而進行分流,選擇學程;高二、高三則學習共同科目及專精課程,期待學生能適性學習,發掘自己的興趣。
綜合高中兼具高中與高職雙重特質。學生第一年,以就讀普通科課程為主,並有職業試探之課程,二年級再依據自己的學習成就、能力、興趣選擇高中升學目標(學術學程)或高職升學目標(專門學程),透過課程選修,實現自己的理想。
選擇【學術學程】的,高二課程與普通型高級中等學校相近,分為社會學程(升大學就讀文法商等系組的第一類組)和自然學程(升大學就讀理工醫農等系組的第二、三類組)。升學之路,以「大學」為主。
選擇【專門學程】的,高二課程與技術型高級中等學校相近,著重專業知識與技能,並分為各類群,各校依自校特色與專業開設。升學之路,以科技大學、技術學院、二年制專科學校為主,也可以先選擇就業。
綜合高中採學年學分制,學生修滿160學分,必修科目不論學術學程或職業學程學生皆須全部及格即可畢業,不及格的科目如為必修,可利用空堂或寒、暑假重修;如為選修,除重修外,亦可放棄該學分,另外選讀其他科目。另為培養專業技術的核心能力,專門學程設核心科目,屬校訂選修科目範圍,規劃26至30學分做為該學程之核心科目,修畢單一學程核心科目,可於畢業證書加註該生所修讀之學程。
我並不是很贊同「綜合高中」這制度;因為「幻想是美麗的,現實是殘酷的。」
綜合高中原本是希望給學生有更多元的選擇,但他們跟普通高中、技術型高中學生一樣要面臨相同份量的課程、訓練及檢定(證照)考試,升學、就業時反而變成弱勢。與技術型高中學生相比,少了一年的培訓與操作,考取證照的難度也更高。與普通高中的學生競爭課業成績,常常遇到準備時間較短,較難考上理想的學校或科系。
實施幾年下來,「綜合高中」不再是熱門選項,選擇就讀的學生人數生也逐漸下降。
綜合高中於1996年(85學年度)有18所高中職參與試辦,輔導學生依據能力、興趣、性向,選修彈性多樣的學術課程及職業類課程的高級中等學校。
根據教育部統計數字,綜合高中在2008年達到巔峰,有超過10萬名學生就讀,但受少子化衝擊,加上熱度退燒,2016年僅剩5萬名,比起其他學制減少幅度更快。2004年全臺共有155所高職設有綜合高中部,2019年只剩下61所,2022年綜合高中學制已降至50所學校。
※資料來自維基百科。

























