
晚上睡不著怎麼辦?
引言:現代人的「睡」與「不睡」之歌
各位「夜貓子」與「早起鳥」們,大家好!我們活在一個號稱「24/7」的世界,手機螢幕的藍光比月光還亮,工作訊息比鬧鐘還準時,社交媒體的通知更是比夢境還真實。曾幾何時,睡覺是人類最自然不過的生理需求,就像吃飯喝水一樣天經地義。然而,在現代生活的「加速器」下,睡覺卻成了許多人「求之不得」的奢侈品,甚至演變成一場場與「周公」失約的「夜間驚魂」。這份報告將帶您一窺現代人與睡眠的「愛恨情仇」,用現代醫學研究的嚴謹視角,加上一點點幽默感,揭開睡眠的神秘面紗。
我們將深入探討究竟是哪些「夜間訪客」擾亂了我們的清夢,以及現代生活中的哪些「頭號公敵」讓我們的床鋪變成了「戰場」。當然,更重要的是,我們將提供一系列經過現代醫學研究驗證的「解方」,讓晚上睡不著怎麼辦?的問題得到解決,還從打造「夢幻臥室」到「心理教練」,甚至展望「智慧睡眠」的未來,幫助大家重拾甜美夢鄉,讓人生真正「夠力」。第一章:睡眠的現代困擾:當床變成「戰場」
1.1 睡眠障礙大點兵:不只失眠,還有更多「夜間訪客」
睡眠障礙,在醫學界被稱為「睡眠-覺醒障礙」,可不只是「睡不著」那麼簡單。它泛指影響睡眠品質、時間和總量的問題,導致白天精神不濟或功能受損 。想像一下,這就像您的身體和大腦在夜間開了一場「不協調的派對」,結果第二天您只能帶著「宿醉」般的疲憊面對世界。全球有超過80種不同的睡眠障礙 ,而根據最新數據,美國約有5000萬到7000萬成人受到睡眠障礙的影響 。這可不是小數目,簡直是全民「睡不好」運動!
其中,失眠 (Insomnia) 無疑是睡眠障礙中的「超級巨星」,也是最常見的一種 。它表現為難以入睡、難以維持睡眠,或過早醒來且難以再次入睡 。要被診斷為失眠,這些困難必須每週至少發生三次,持續三個月以上,並導致白天明顯的困擾或功能障礙 。失眠的症狀可以是偶發性(持續1到3個月)、持續性(持續3個月以上)或復發性(一年內兩次以上)。有趣的是,年輕人多半是「躺下就清醒」,腦袋裡跑馬燈不斷;而中年和老年人則更常遇到「半夜醒來數羊」的困境 。全球超過30%的成年人曾報告失眠症狀,可見其普遍性 。
除了失眠,還有其他形形色色的「夜間訪客」。睡眠呼吸中止症 (Sleep Apnea) 是一種在睡眠中呼吸反覆暫停的疾病,通常伴隨著響亮的鼾聲、喘息或窒息聲 。想像一下,您的呼吸道在夜間突然「罷工」,導致您被迫醒來,結果就是白天昏昏欲睡、疲勞不堪 。肥胖是睡眠呼吸中止症的常見風險因素,因為過多的脂肪可能壓迫呼吸道 。據統計,美國約有10%到30%的成年人患有阻塞性睡眠呼吸中止症 。您的床伴可能比您更早發現這個問題,因為您的鼾聲簡直能「震天響」!
不寧腿症候群 (Restless Leg Syndrome, RLS) 則會讓您的雙腿出現刺痛或麻刺感,伴隨著強烈的移動衝動,尤其是在休息時更明顯,移動後會得到緩解 。這簡直是雙腿在半夜開「派對」,讓您無法安寧入睡 。這種症狀在女性中比男性更為常見 。
至於嗜睡症與猝睡症 (Hypersomnia & Narcolepsy),則讓您即使睡足7小時,白天仍會過度嗜睡,可能在同一天內反覆入睡或小睡,或每天睡超過9小時卻仍感疲憊 。猝睡症則是一種極度日間嗜睡的疾病 。想像一下,您可能在開會或看電視時突然「斷片」,這可不是什麼浪漫的「睡美人」或「睡王子」情節,而是嚴重的困擾 。
而異睡症 (Parasomnias) 則是指在入睡、睡眠中或醒來時出現不尋常的行為,例如夢遊、說夢話、夜驚或夢境行為障礙 。夢境行為障礙可能導致患者在夢中做出動作或說話,甚至可能對自己或床伴造成傷害 。這就像您的潛意識在夜間上演了一場「大戲」,而您卻是毫無意識的演員。
最後,當您的「生理時鐘」與外部的光暗週期不同步時,就會出現晝夜節律睡眠障礙 (Circadian Rhythm Disorders) 。這在輪班工作者中尤為常見,約有20%的工業化社會人口從事非正常班次工作,他們被迫在生理上應該睡覺的時候保持清醒 。想像一下,您的身體感覺是半夜,大腦卻要您像白天一樣工作,這簡直是身體的「時差」人生,長期下來會影響精神表現、安全和健康 。
這些形形色色的睡眠問題,揭示了一個重要的事實:睡眠問題遠不止「失眠」一個,而是涵蓋了從呼吸、腿部不適到行為異常,甚至生理時鐘紊亂等多種複雜情況 。這意味著,解決睡眠問題絕不是「一招鮮吃遍天」,而是需要針對不同症狀進行個性化診斷和治療。如果一個人長期有睡眠困擾,不應僅僅歸結為「壓力大」或「想太多」,而應尋求專業診斷,因為這可能是特定生理或神經問題導致的。對於醫學界而言,這強調了精準醫學在睡眠領域的重要性,需要更細緻的分類和針對性治療,而非籠統的「助眠藥」。
更深層次地,睡眠障礙不僅是身體或精神疾病的症狀,更可能是這些疾病的「幫兇」甚至「誘因」,形成惡性循環。研究指出,睡眠-覺醒障礙常與醫療狀況或其他精神健康狀況(如抑鬱症、焦慮症、認知障礙)同時發生 。更進一步的證據顯示,心理健康問題(如焦慮和抑鬱症)與睡眠問題高度共病,且睡眠剝奪與精神健康障礙之間的關係似乎是雙向的 。這表示,睡眠問題本身就能加劇或引發這些疾病。此外,睡眠不足與高血壓、糖尿病、肥胖、心臟病發作、中風、抑鬱症等慢性病風險增加密切相關 。這是一個非常重要的公共健康信息,它提示我們,睡眠健康不應被視為次要問題,而是維護整體健康的基石。改善睡眠不僅能讓您精神飽滿,還可能有效預防或改善心血管疾病、代謝紊亂和心理健康問題。這也意味著,醫生在治療慢性病時,應將睡眠評估納入常規,而患者也應將睡眠問題視為需要積極治療的「真病」。

晚上睡不著怎麼辦?
1.2 現代生活:睡眠的「頭號公敵」
在現代社會的快節奏下,我們的睡眠正遭受著多重「公敵」的圍攻,讓床鋪從休憩港灣變成了「戰場」。
首先,**科技產品的「藍光誘惑」與「社群綁架」**是當仁不讓的頭號嫌犯。在這個數位時代,手機、平板、電腦就像我們的「夜間情人」,讓我們欲罷不能。然而,這些電子媒體設備發出的藍光,會抑制褪黑激素的分泌,延遲身體的「睡眠信號」,導致我們入睡困難、睡眠時間縮短 。青少年和成人都有廣泛的報導顯示,電子媒體暴露與晚睡和睡眠時間縮短有關 。更諷刺的是,睡眠追蹤器和應用程式雖然旨在改善睡眠,卻可能導致一種新的焦慮——「完美睡眠焦慮症」(orthosomnia),讓人過度執著於數據,反而增加了壓力,導致睡眠品質更差 。這就像您為了減肥每天量體重,結果對數字的執著讓您更焦慮一樣。科技的進步,在帶來便利的同時,也悄然為睡眠製造了新的困境。
其次,工作壓力與不規律作息是肝的「爆肝」與腦的「燒腦」的元兇。現代生活壓力山大,工作時間長、經常加班,讓人感到焦慮和倦怠 。輪班工作者更是「生理時鐘」的受害者,他們被迫在身體應該睡覺時保持清醒,在應該清醒時睡覺,導致睡眠不足、白天嗜睡,甚至增加潰瘍和抑鬱症的風險 。想像一下,您的身體時鐘每天都在「倒時差」,能不累嗎?這種持續的晝夜節律失調,不僅影響睡眠,還會對精神表現、安全和整體健康造成長期損害 。
再者,飲食習慣與「夜間食堂」的誘惑也對睡眠構成威脅。「吃什麼」和「什麼時候吃」對睡眠影響巨大。晚餐吃得太晚、太油膩、太辛辣,都可能導致消化不良和胃灼熱,讓您輾轉反側 。精緻碳水化合物可能導致血糖快速波動,讓您半夜餓醒 。飽和脂肪會減少恢復性最深的慢波睡眠,而慢波睡眠對於細胞修復和身體恢復至關重要 。更糟糕的是,長期熱量攝入過多導致的體重增加,更是阻塞性睡眠呼吸中止症的強烈預測因子 。
此外,缺乏運動則會引發身體的「懶惰蟲」效應。現代人久坐不動,辦公室工作和電腦使用時間增加,導致活動量不足 。缺乏運動不僅會削弱免疫系統,增加心臟病風險,還會影響睡眠品質 。身體就像一台機器,需要適當的「運行」才能在夜間「關機」休息。
最後,咖啡因、酒精、尼古丁這些物質,雖然短期內可能帶來提神或放鬆的假象,但長期來看都是睡眠的「隱形殺手」。咖啡因即使在睡前6小時攝入,也會干擾入睡,因為它會阻斷促進睡意的腺苷 。酒精雖然初期有鎮靜作用,但會打亂睡眠結構,減少恢復性REM睡眠,導致夜間頻繁醒來 。尼古丁作為興奮劑,同樣會干擾入睡和導致睡眠片段化 。
這些現代生活因素並非獨立影響睡眠,而是相互交織、共同作用,形成一個複雜的「睡眠破壞網絡」 。例如,高度的工作壓力可能導致人們熬夜使用電子產品來放鬆,進而影響生理時鐘,讓人更想通過咖啡因提神,晚上又用酒精助眠,形成惡性循環。缺乏運動可能導致肥胖,而肥胖又是睡眠呼吸中止症的風險因素。這種相互關聯的影響表明,解決睡眠問題需要一個「系統性」的思維,而非頭痛醫頭腳痛醫腳。單純戒掉咖啡可能不夠,還需要管理壓力、改善作息、調整飲食。這就像是在解一個複雜的「睡眠魔方」,需要多個層面同時轉動才能復原。我們的現代生活簡直是為「失眠」量身打造的豪華套餐。
一個特別值得關注的現象是科技的「雙面刃」效應。儘管科技提供了睡眠追蹤等工具,但其過度使用或錯誤解讀數據,反而可能引發新的心理問題,如前文提及的「完美睡眠焦慮症」(orthosomnia),導致睡眠狀況惡化 。研究明確指出,科技進步在睡眠追蹤設備和應用程式方面,雖然旨在改善睡眠衛生,但可能反而加劇睡眠焦慮 。這是一種反直覺的結果:人們購買高科技產品是為了改善健康,但如果對數據產生不健康的執著,反而會適得其反。這說明了心理因素在睡眠健康中的關鍵作用,以及科技產品的設計和使用需要更注重用戶的心理健康影響。這個現象提醒我們,科技是工具,而非萬能藥。它能提供數據,但不能取代對身體感受的覺察和專業的醫療建議。對於那些熱衷於追蹤睡眠數據的人來說,這是一個重要的警示:別讓數據成為新的壓力源,有時候「無知是福」,至少在睡眠這件事上,過度分析可能會讓您睡得更糟。
1.3 睡眠不足的「後遺症」:從「熊貓眼」到「健康危機」
長期睡眠不足或睡眠紊亂,對身體的影響可不只是「熊貓眼」那麼簡單,它會敲響全身系統的「警報」。這些影響往往不是立竿見影,而是長期累積、潛移默化地發生,使其成為一種「隱形殺手」,容易被忽視,直到問題嚴重化 。
首先,大腦功能會首當其衝。睡眠不足會導致注意力不集中、反應時間變慢、情緒波動、記憶力下降、信息處理速度變慢,甚至影響洞察力 。更可怕的是,睡眠是清除大腦中「毒性廢物」的關鍵,這些毒性蛋白的積累與阿茲海默症的發展有關 。所以,睡不好,可能真的會「變笨」!即使是短期睡眠剝奪,也可能損害這些認知功能 。
其次,在心血管與代謝方面,睡眠不足與高血壓、糖尿病、肥胖、心臟病發作和中風的風險增加密切相關 。研究顯示,每晚睡眠少於7小時,與肥胖的程度呈「劑量反應關係」——睡得越少,越容易胖 。這簡直是「躺著也能胖」的悲劇!睡眠不足會影響食慾調節激素(瘦素和飢餓素)的平衡,導致食慾增加,特別是對高熱量食物的渴望 。此外,阻塞性睡眠呼吸中止症會導致慢性血壓升高,並增加心血管疾病和中風的風險 。
再者,免疫系統也會受到嚴重影響。睡眠與免疫系統關係密切。睡眠不足會削弱免疫反應,讓您更容易生病,對疫苗的反應也會降低,甚至導致持續的低度炎症 。這意味著,睡不好,您的身體就像一個「不設防」的城市,病毒細菌隨時可能「入侵」。睡眠期間,免疫功能相關的重要蛋白質(如細胞因子)會增加,有助於傷口恢復和抵抗感染 。
在心理與認知層面,睡眠不足會讓您變得易怒、情緒低落、焦慮、壓力大,甚至產生偏執或自殺念頭 。研究發現,部分睡眠剝奪對情緒的影響甚至比對認知或運動功能的影響更大 。這解釋了為什麼您睡不好時,看什麼都不順眼,簡直是「行走的炸藥包」。您還會發現自己難以集中注意力、記憶力下降,甚至可能出現幻覺或妄想等睡眠剝奪引起的精神病症狀 。這就像您的大腦在「當機」,記憶隨時「斷片」,專注力像「脫韁的野馬」。
從長期風險來看,睡眠不足與年齡相關的死亡率增加有關,呈現「U型曲線」關係——睡得過少或過多,都會增加全因死亡率的風險 。例如,睡眠少於5小時或多於9小時都與心臟病發作風險增加有關 。此外,它還與失智症(包括阿茲海默症)、帕金森氏症、癲癇和中風等神經系統疾病的風險增加有關 。所以,別再把「少睡點沒關係」掛在嘴邊了,這可是在透支您的未來健康。
由於許多健康問題(如心血管疾病、糖尿病、認知衰退)的發展是緩慢的,人們往往不會將其與日常的「睡不好」直接聯繫起來。這種情況導致了對睡眠問題的輕視,錯過了早期干預的機會。這個現象強調了預防的重要性。我們不能等到身體「崩潰」才意識到睡眠的價值。就像存錢一樣,睡眠健康也需要長期「儲蓄」,才能在未來避免「健康赤字」。這也解釋了為什麼儘管睡眠問題普遍,但很多人並未尋求專業幫助 ,因為他們沒有意識到問題的嚴重性。
關於睡眠時間,並非「越多越好」,而是存在一個最佳的「黃金區間」。過少或過多的睡眠都與不良健康結果(如更高的死亡率和BMI)相關 。這種「U型曲線」關係挑戰了「睡得越多越健康」的普遍觀念。它表明身體對睡眠的需求有一個動態平衡點,偏離這個點(無論是過度剝奪還是過度延長)都會帶來負面影響。這對個人和公共衛生的建議具有重要意義。我們不僅要鼓勵人們睡夠,還要教育他們避免過度睡眠,並關注那些睡眠時間過長但仍感疲憊的人,因為這可能預示著潛在的健康問題(如嗜睡症或抑鬱症)。這也為睡眠研究提供了更精確的方向,即尋找個體化的最佳睡眠時長,而非一概而論的「7-9小時」。
第二章:重拾好眠:從「科學」到「生活」的改善之道
2.1 睡眠衛生:打造你的「夢幻臥室」與「睡前儀式」
睡眠衛生就像是您的「睡眠說明書」,指導您如何為身體創造最佳的睡眠條件。它不只是一堆建議,更是經過科學驗證的「好眠秘訣」。
首先是環境優化,打造您的「睡眠聖殿」。您的臥室應該像一個「涼爽的洞穴」。研究顯示,最理想的臥室溫度大約是華氏65度(攝氏18.3度),範圍在華氏65至68度(攝氏15.6至20度)之間 。這是因為您的核心體溫在入睡前會自然下降,涼爽的環境有助於這個過程,就像給身體發出「該睡了」的信號 。當臥室過熱時,身體難以散熱,會干擾體溫調節,導致疲勞卻無法入睡,並影響恢復性睡眠階段 。
其次,臥室要「漆黑一片」。睡前一小時應盡量避免接觸藍光,關閉電子產品,因為人工光線會延遲您的生理時鐘,抑制褪黑激素分泌 。白天則要多接觸自然光,特別是早上,這有助於調節晝夜節律,讓身體知道現在是白天,該清醒了 。
再者,臥室要「安靜如斯」。即使是低水平的噪音也可能讓您從深睡中醒來,導致睡眠片段化 。如果無法完全消除噪音,可以考慮使用風扇、白噪音機或耳塞來「掩蓋」它們 。
最後,投資一個好的床墊和枕頭,就像給您的睡眠「買保險」 。定期清洗寢具(每兩週一次,如果出汗多或有寵物則每週一次),可以減少塵蟎和過敏原,保持臥室衛生 。有些研究甚至發現,薰衣草精油的香氣也能幫助放鬆和改善睡眠品質 。
規律作息是身體時鐘的「調校大師」。每天在固定時間睡覺和起床,即使是週末也要盡量保持一致 。這就像給您的生理時鐘設定一個「鬧鐘」,讓它知道什麼時候該工作,什麼時候該休息。這種規律性有助於穩定您的晝夜節律,讓身體自然而然地在特定時間感到困倦和清醒 。
睡前習慣則是要告別「螢幕臉」,擁抱「書香夜」。睡前30分鐘到一小時,遠離所有電子產品 。取而代之的是一些放鬆的活動,例如閱讀(紙質書,不是電子書!)、低強度伸展、聽舒緩音樂、冥想或深呼吸練習 。這就像給您的大腦一個「軟關機」的過程,讓它從白天的興奮狀態逐漸平靜下來,為入睡做好準備。
關於午睡策略,則是短暫充電,避免「越睡越累」。如果您需要午睡,最好在下午早些時候,並將時間控制在20分鐘左右 。過長的午睡或太晚的午睡,反而會打亂您晚上的睡眠結構,讓您晚上更難入睡。
讓您的床鋪擁有「專屬用途」。讓您的床只用於睡覺和性行為 。避免在床上看電視、玩手機、工作或思考人生。這種做法有助於建立床與睡眠之間的強烈心理連結。如果躺在床上20分鐘還睡不著,就起床離開臥室,做一些放鬆的事情,直到感到困倦再回床上 。這樣可以避免您的潛意識將床與「清醒和焦慮」聯繫起來。
最後,您可以成為自己的「睡眠偵探」,透過睡眠日記來記錄您的睡眠習慣、入睡時間、醒來次數、白天感受等,這有助於識別影響睡眠的因素,從而做出有針對性的調整 。
睡眠衛生並非單一技巧,而是一套綜合性的「系統工程」,涉及環境、行為和生理節律的協同調整。其核心在於通過多方面干預,共同強化身體的自然睡眠信號 。如果只有一兩個因素起作用,那麼建議會簡單得多。但如此全面的建議清單,表明睡眠是一個複雜的生理過程,需要多個環節的配合才能順暢。單獨調整溫度可能不足以解決問題,需要與光線、作息等同步進行。這意味著,改善睡眠需要耐心和持之以恆的努力,就像管理一個複雜的項目。它也強調了「預防勝於治療」的理念,良好的睡眠衛生習慣可以預防許多睡眠問題的發生。
一個特別值得強調的方面是光線對生理時鐘的「雙重調控」。光線不僅僅是影響入睡的外部因素,更是調節人體晝夜節律的關鍵信號。白天(特別是早晨)的自然光暴露和夜晚(特別是睡前)避免人工光線,對維持健康的睡眠-覺醒週期至關重要 。這不是簡單的「關燈睡覺」就能解決的問題。光線的作用是雙向的:它在白天是強大的「喚醒劑」,在夜晚則是潛在的「睡眠干擾劑」。生理時鐘需要清晰的「白天信號」和「夜晚信號」才能正常運作。這個理解為我們提供了更精準的睡眠策略。對於那些白天長時間待在室內的人,即使是短暫的戶外活動或使用光療箱也可能有所幫助 。而對於夜貓子來說,不僅要關掉手機,還要確保臥室足夠黑暗,才能讓身體真正進入「睡眠模式」。這就像是給您的身體時鐘一個清晰的「日夜時間表」。
為了幫助您更好地實踐睡眠衛生,以下是一個「理想睡眠環境檢查表」:

2.2 飲食與運動:吃出「睡意」,動出「好眠」
您的身體就像一台精密的機器,吃的和動的都會直接影響它的「關機」效率。
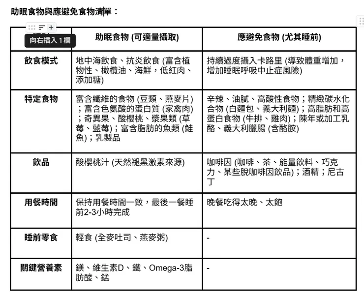
在飲食方面,我們的目標是吃出「睡意」,同時不踩「地雷」。 助眠食物就像是您的「睡眠盟友」。研究顯示,遵循地中海飲食和抗炎飲食模式,即富含植物性食物、橄欖油和海鮮,低紅肉和添加糖的飲食,有助於改善睡眠品質 。特定食物如鮭魚等富含脂肪的魚類、乳製品、奇異果、酸櫻桃、草莓和藍莓等漿果,都與更好的睡眠有關 。富含纖維的食物(如豆類、燕麥片)和富含色氨酸的蛋白質(如家禽肉,特別是雞肉、火雞肉)也有幫助,因為色氨酸是血清素的前體,而血清素進一步轉化為褪黑激素,促進睡意 。此外,鎂、維生素D、鐵、Omega-3脂肪酸和錳等關鍵營養素,都可能對睡眠有益 。如果您睡前需要補充能量,可選擇輕食,如全麥吐司或燕麥粥,這些複雜碳水化合物能觸發「睡意荷爾蒙」血清素的釋放,且易於消化 。
然而,有些食物則是睡眠的「地雷」,應盡量避免,尤其是在睡前。咖啡因是眾所周知的興奮劑,咖啡、茶、能量飲料、巧克力甚至某些脫咖啡因飲品都可能含有咖啡因,應在睡前8小時避免攝入 。
酒精雖然初期有鎮靜作用,但會干擾REM睡眠,導致夜間頻繁醒來,並加劇睡眠呼吸中止症狀 。
尼古丁作為興奮劑,同樣會干擾睡眠 。
辛辣、油膩、高酸性食物容易引起胃灼熱和消化不良,應在睡前至少3小時避免 。
精緻碳水化合物代謝快速,可能導致半夜因飢餓而醒來 。
高脂肪和高蛋白食物消化時間長,尤其睡前消化速度會減慢50%,影響睡眠 。應避免陳年或加工乳酪、義大利臘腸等,它們含有酪胺,會刺激大腦 。此外,保持用餐時間的一致性,並確保最後一餐在睡前2-3小時完成,讓食物充分消化,也是促進良好睡眠的關鍵 。

晚上睡不著怎麼辦?

在運動方面,規律運動是改善睡眠的「魔法棒」,它能顯著改善總睡眠時間、入睡潛伏期(更快入睡)、睡眠效率和整體睡眠品質 。運動還有助於減少白天嗜睡,讓您精神更飽滿 。研究顯示,力量訓練被認為是改善睡眠品質最有效的方式,其次是帶氧運動和組合運動 。建議每天至少進行20-30分鐘的中等強度運動 。但請注意,「睡前三小時內」應避免劇烈運動,因為它可能會讓您的身體過於興奮,難以平靜下來入睡 。運動改善睡眠的效果通常需要12週到6個月的持續時間才能達到最佳 。
飲食習慣、體重管理與睡眠品質之間存在一個複雜的「循環」關係,而非單向影響。不良飲食導致體重增加,進而增加睡眠呼吸中止症等睡眠問題的風險,而睡眠問題又可能反過來影響飲食選擇和習慣,形成惡性循環 。這說明了身體系統的相互關聯性。當一個人睡眠不足時,可能更容易渴望高熱量食物,導致體重增加,進而加劇睡眠呼吸中止症,形成一個難以打破的惡性循環。反之,改善睡眠能讓人更有精力進行健康飲食和運動,從而促進更好的睡眠。這個循環關係強調了綜合干預的重要性。僅僅關注飲食或運動,而不考慮睡眠,可能難以取得持久的效果。這就像一個「健康飛輪」,睡眠、飲食、運動三者相互促進,缺一不可。
儘管運動對睡眠有益,但其效果並非無條件的。運動的「時機」和「強度」是關鍵,過於劇烈的運動或在睡前進行,反而可能干擾睡眠,而非促進睡眠 。研究建議「避免在睡前三小時內進行劇烈運動」 。同時,中等強度的體育活動可能比劇烈運動更有效地提高年輕人和老年人的睡眠品質 。這表明運動對睡眠的影響是複雜的,存在個體差異和情境依賴性。它不是簡單的「多動動就好」,而是需要根據個人情況和運動類型來調整。這個理解為我們提供了更具指導意義的運動建議。對於普通人來說,選擇在白天進行中等強度的運動是相對安全且有效的方式。對於那些習慣高強度運動的人,則需要注意運動與就寢時間的間隔,避免身體在入睡前仍處於高度興奮狀態。這就像是給您的運動計劃一個「睡眠優化」的濾鏡。
2.3 心理調適:讓大腦「關機」,不再「胡思亂想」
有時候,真正讓我們睡不著的,不是身體,而是那顆「停不下來」的大腦。幸運的是,現代醫學為我們提供了許多心理工具,幫助我們馴服「心猿意馬」。
認知行為療法 (CBT-I) 被認為是治療失眠的「一線療法」 。它不是讓您吃藥,而是像一位「心理教練」,引導您改變那些不利於睡眠的行為模式和思維習慣 。CBT-I 的效果比藥物更持久,副作用更少,甚至能改善與失眠相關的抑鬱症和焦慮症 。它包括認知治療(糾正對睡眠的錯誤信念)、刺激控制療法(重建床與睡眠的連結)、睡眠限制療法、睡眠衛生教育和放鬆療法 。現在,甚至有AI驅動的數位CBT-I服務,讓您足不出戶就能接受專業指導 。這種療法之所以被推崇,是因為它從根本上解決了導致失眠的行為和認知因素,而不是僅僅緩解症狀。
正念冥想 (Mindfulness Meditation, MM) 就像是給您的大腦做「瑜伽」,它能顯著改善睡眠品質,減少失眠的嚴重程度 。研究表明,正念冥想能減少過度興奮、焦慮和擔憂,這些都是睡眠困難者的常見困擾 。它甚至能改善入睡時間和總清醒時間 。最佳的練習劑量是每週兩次以上,持續三個月以上,總練習時間超過24小時 。它不僅能讓您心靈平靜,還能調節自主神經系統,甚至降低體內炎症反應,從生理層面幫助您睡得更好 。
壓力管理是解開「心結」,放鬆「身心」的關鍵。現代生活的高壓環境,讓許多人長期處於焦慮和倦怠中 。壓力過大和過度刺激會讓您難以入睡 。學習壓力管理技巧,如深呼吸、漸進式肌肉放鬆、引導式想像等,能幫助您放鬆身心,讓大腦從「高速運轉」模式切換到「待機」模式 。
現代醫學研究越來越傾向於將認知行為療法(CBT-I)和正念冥想等非藥物干預作為治療失眠的「一線選擇」,甚至優於傳統藥物,尤其是在長期效果和副作用方面 。這種「優先級」的提升,反映了醫學界對睡眠問題本質的更深層理解——它不僅僅是化學失衡,更是行為、認知和情緒的綜合體。藥物可能治標,但非藥物療法更能從根源上改變導致失眠的模式。這對患者來說是個好消息,意味著有更多安全、持久且副作用小的選擇。它也鼓勵人們更主動地參與到自己的睡眠管理中,學習自我調節的技能,而不是完全依賴外部藥物。這就像是告訴您,您才是自己睡眠的「總工程師」,而CBT-I和冥想則是您的「工具箱」。
正念冥想改善睡眠的機制不僅限於心理層面的放鬆,還涉及生理層面的調節。它通過降低過度興奮、平衡自主神經系統(通過心率變異性)甚至影響炎症過程來促進睡眠 。研究指出,正念冥想通過「減少過度興奮、焦慮和擔憂」來改善睡眠 。更深入的分析顯示,其作用機制可能包括「適當的情緒調節」、「維持自主神經系統的穩態效應」以及「改變炎症過程」 。特別是,正念冥想可以「提高迷走神經活動並平衡交感神經和副交感神經活動」,以及「下調NF-κB通路,這是慢性失眠中激活炎症的關鍵因素」 。這表明正念冥想並非僅僅是「心理安慰劑」,而是具有實實在在的生理影響。它通過調節身體內部的多個系統,從根本上改善睡眠的生理基礎。這個理解提升了正念冥想在醫學領域的地位,使其從一種「另類療法」轉變為有科學依據的輔助治療手段。它也為未來的睡眠研究提供了新的方向,即探索身心干預如何影響更深層次的生理機制。這就像是揭示了正念冥想的「隱藏超能力」,它不僅能平靜您的心,還能修復您的身體。
2.4 科技與未來:智慧睡眠的「新紀元」
在科技日新月異的今天,睡眠領域也迎來了「智慧革命」。未來的睡眠,可能比您想像的更「聰明」。
首先是穿戴裝置,它們讓我們能從「數據」看「睡眠」。從手環到智慧戒指,穿戴式設備的「爆炸式增長」讓我們能輕鬆追蹤心率、體溫、活動量等生物信號,進而估算睡眠模式 。這些設備有助於我們更好地了解睡眠健康,但目前在診斷睡眠障礙方面仍有限制,且數據準確性和演算法的「黑箱」問題仍需解決 。而且,別忘了前面提到的「完美睡眠焦慮症」,數據雖好,可不要「上癮」哦 。儘管如此,這些設備在長期監測睡眠模式和評估治療效果方面仍具有巨大潛力。
其次,AI 應用正在成為智慧診斷與個性化治療的「神助攻」。人工智慧(AI)正在「革命性」地改變睡眠研究、消費科技和酒店業 。在診斷與研究方面,AI算法能更有效地分析睡眠多項生理檢查(PSG)數據,提高睡眠呼吸中止症和失眠的檢測準確性 。它能分析「大數據」,從臨床、環境和實驗室數據中挖掘更深層次的睡眠洞察,從而幫助醫生更精準地識別和分類睡眠障礙 。在治療與管理方面,AI可以優化CPAP機的設置,提高患者依從性和舒適度 。甚至有AI驅動的數位CBT-I服務,無需人類治療師就能提供循證療法,這大大降低了治療門檻 。在智慧酒店方面,酒店正在整合AI驅動的智能房間,根據客人偏好調整燈光、氣候和床鋪,提供個性化的睡眠體驗 。想像一下,您的房間比您還懂您,這簡直是「懶人福音」!
最後,新藥研發正朝著針對特定睡眠障礙的「精準打擊」方向發展。藥物研發也在不斷進步,從過去的「一刀切」轉向「精準打擊」。鑑於肥胖與睡眠呼吸中止症的高度共病性,GLP-1類藥物(用於血糖和食慾調節)在2024年10月獲得FDA批准,用於管理睡眠呼吸中止症,這是一個「劃時代」的進展 。此外,AD109,一種口服藥物,目前處於三期臨床試驗中,有望成為首個同時解決阻塞性睡眠呼吸中止症夜間氣道阻塞和白天疲勞的藥物 。這就像是給您的呼吸道和精神狀態同時「打了一劑強心針」。食慾素受體2(OX2R)激動劑,如ORX142和ORX750,正在臨床試驗中,用於治療嗜睡症和特發性嗜睡症,因為食慾素是調節睡眠-覺醒週期的關鍵神經肽 。研究還在探索黑色素濃縮激素(MCH)系統作為治療嗜睡症等REM睡眠障礙的靶點,以及針對睡眠紊亂引起的炎症的新型化合物 。針對不寧腿症候群,治療方案也在更新,多巴胺不再是一線治療,低劑量阿片類藥物正在探索中 。
睡眠領域的未來發展呈現出科技與醫療深度融合的趨勢。AI和穿戴設備不僅僅是診斷工具,更是個性化治療、監測和日常健康管理的重要組成部分,甚至延伸到酒店等服務業 。這表明睡眠健康不再是單純的臨床問題,而是正在融入我們的日常生活和消費體驗。科技使得睡眠數據的獲取和分析變得前所未有的便捷,從而為個性化和預防性干預提供了可能。這個融合預示著一個「智慧睡眠」的時代即將到來,我們的睡眠將被更精確地理解和管理。這也帶來了新的挑戰,例如數據隱私、算法透明度以及如何避免「完美睡眠焦慮症」等。
針對睡眠障礙的藥物研發正從廣譜鎮靜劑向「精準醫學」方向發展,即針對特定的生理通路和機制進行靶向治療 。新藥物如GLP-1、AD109、食慾素受體2激動劑、以及針對MCH系統和炎症的新化合物,都顯示出高度的特異性 。這與傳統的安眠藥(通常是廣泛作用於中樞神經系統)形成鮮明對比。精準藥物研發基於對睡眠障礙病理生理學的深入理解,旨在減少副作用並提高療效。這個發展表明,未來的睡眠治療將更加個性化和有效,能夠更精確地解決不同類型睡眠障礙的根本問題。這也為那些對傳統藥物反應不佳或有副作用顧慮的患者帶來了新的希望。
結論:睡飽飽,人生才「夠力」!
好了,各位「睡眠戰士」們,經過這一番「夜間探險」,我們是不是對睡眠有了更深刻的理解?它不只是一段「空白時間」,更是我們生理、心理、認知健康的「充電站」和「維修廠」。從失眠到睡眠呼吸中止,從科技誘惑到生活壓力,現代生活確實給我們的睡眠出了不少「難題」。但別灰心,現代醫學研究已經為我們指明了方向,提供了從生活習慣到心理調適,再到尖端科技和藥物治療的多元解方。
記住,睡飽飽不只是為了告別「熊貓眼」,更是為了讓您的大腦更清晰、情緒更穩定、身體更強壯,甚至活得更長久、更快樂 。國民睡眠基金會2025年的調查顯示,60%的成年人睡眠不足,但那些睡得好的人,幸福感更高,家庭和工作效率也更好 。所以,睡眠健康不僅影響個人,也影響社會的「生產力」和「幸福指數」。
改善睡眠不是一蹴而就的「魔法」,而是一場需要耐心和堅持的「修行」。它可能需要您調整臥室溫度,放下手機,換個飲食習慣,甚至學習冥想,聽起來有點像在「改造人生」對吧?但想想看,當您每天醒來都精神煥發,感覺「滿血復活」時,這一切努力都將是值得的。
所以,別再把睡眠問題當成「小事」了。如果您發現自己長期與「周公」失約,或者夜間總有「不速之客」來訪,請勇敢地尋求專業幫助。畢竟,睡得好,人生才能「夠力」!讓我們一起努力,把床鋪從「戰場」變回真正的「夢鄉」。願您每晚都能「一覺到天亮」,醒來時感覺自己像個「超人」!






















