最近開始更新履歷,想說一邊分享自己更新履歷的步驟還有嘗試使用新工具的紀錄,藉此督促自己趕快更新,目標希望能一週一更XD
這篇想說說在正式進入履歷更新之前,平常工作之餘也可以隨手整理一些資訊,加快寫履歷的流程喔。
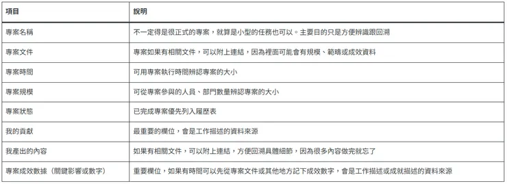
任務記錄表內容
我主要會記錄做了哪些重要任務,以及它們帶來哪些效益,並盡量記下具體的數字(如果有的話)。以下是我通常會整理的內容:

記錄要點:
- 抓大放小
- 不一定每個專案或任務都有這麼清楚的資料或明確的成效,但就是盡量紀錄,到時候更新履歷會有比較多素材可以挑選
- 不需要寫得非常細,只要列個大概就好,因為最後在履歷上的內容一定是重新濃縮編寫的
- 如果時間不多或跟我一樣懶,確保重點專案有列出即可
- 任何時候都可以開始
- 定期安排時間點執行,最理想的狀態是每做完一項任務,記憶猶新時就來更新這份文件。不過我覺得有整理就已經很值得給自己鼓勵了XD
任務記錄表填寫範例
下面我就請 ChatGPT 幫我根據「行銷專員」這個職位幫我生成一些範例,說明大概是要記錄些什麼:

填寫任務記錄表有什麼好處?
- 寫下來不僅會發現其實自己默默完成了很多事情,有時候寫一寫就會對履歷的工作描述甚至是未來的規劃有更清晰的想法。例如,從上面的例子可以發現,這位「行銷專員」擅長活動策劃與執行,也會數據分析,還具備專案管理能力。
- 有可能寫一寫發現沒有完成什麼值得記在履歷上的「亮點」,這時候就可以調整自己的工作方向,可能是要再加入更多大專案,或是自己做做 side project、考一些證照等等。

























