前言:一份溫柔的邀請
南無阿彌陀佛。
懷著至誠的感恩與謙卑之心,想與您分享這趟思想的探尋之旅。本文的目的,並非要否定或批判傳統的商業智慧,它們如同我們熟悉的岸邊,為無數人的奮鬥提供了堅實的立足點。我們將以此為起點,以慈悲之心,溫柔地理解它、診斷它,然後,邀請您一同踏上一段旅程。這是一趟從一個基於分離與對抗的「競爭優勢」世界觀,航向一個基於互聯與貢獻的「慈悲優勢」新視野的旅程。
這不是一場辯論,而是一份溫柔的邀請,邀請您與我一同探索,看看是否可能存在一條不同的道路,一條能為所有生命帶來更深層次豐盛與和諧的道路。
南無阿彌陀佛。

--------------------------------------------------------------------------------
1. 熟悉的岸邊:診斷「競爭優勢」的世界觀
為了超越一種思維,我們必須先以慈悲之心去理解它。本章節的目的,並非批判,而是診斷。我們將一同檢視以麥可·波特為代表的傳統競爭優勢理論,並深入探究其背後,那驅動著無數奮鬥與焦慮的心理根源。
1.1. 競爭的語言:波特的策略框架
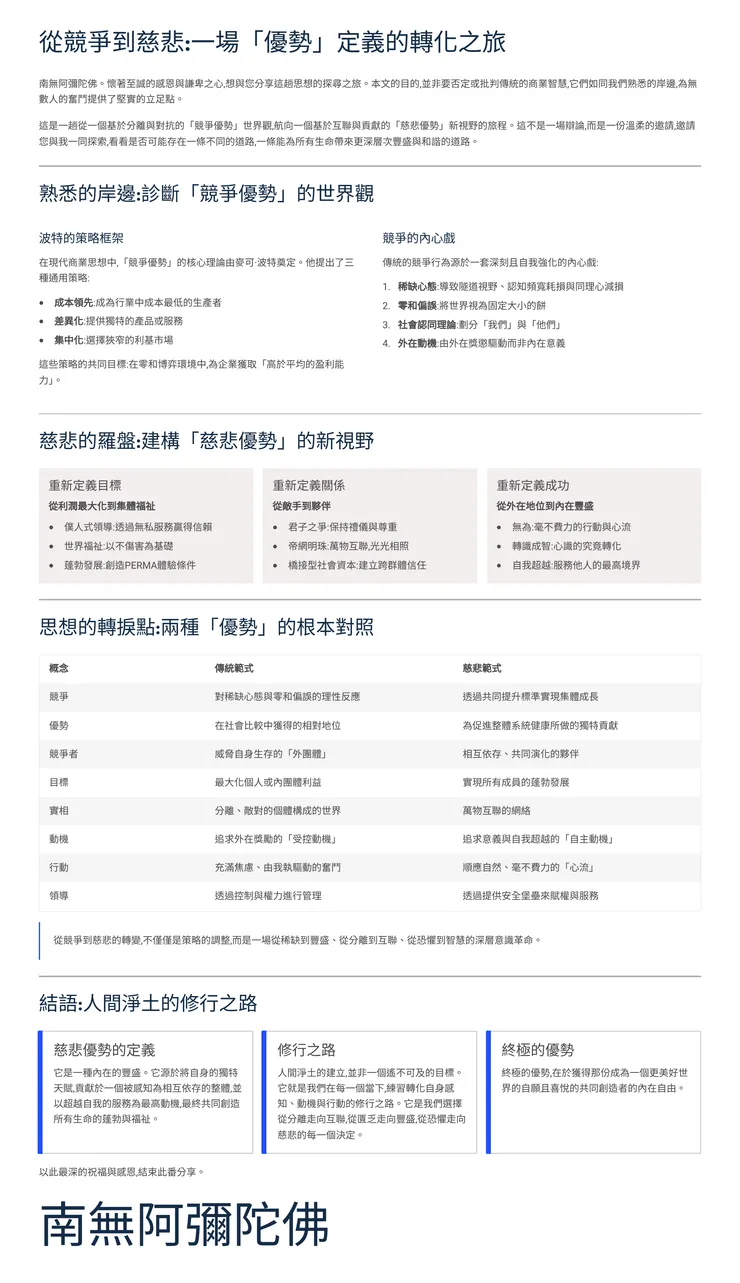
在現代商業思想中,「競爭優勢」的核心理論由麥可·波特奠定。他提出了三種通用策略,旨在幫助企業在競爭中創造一個獨特且有價值的定位:
- 成本領先 (Cost Leadership): 旨在成為行業中成本最低的生產者,透過規模經濟、高效運營等方式,以低於對手的價格吸引消費者。
- 差異化 (Differentiation): 旨在提供獨特的產品或服務,在品質、品牌、顧客服務等方面建立獨特性,使消費者願意為此支付溢價。
- 集中化 (Focus): 並非著眼於整個市場,而是選擇一個狹窄的利基市場,並在該市場中推行成本領先或差異化策略。
這些策略的共同目標非常明確:在一個被視為零和博弈的環境中,為企業獲取「高於平均的盈利能力」。其術語——「威脅」、「敵對」、「議價能力」——本身即揭示了一種潛在的世界觀:世界是由分離的、相互對抗的個體所組成,彼此為爭奪有限資源而鬥爭。
1.2. 競爭的內心戲:背後的心理學根源
傳統的競爭行為,並非憑空而生,而是源於一套深刻且自我強化的內心戲。心理學為我們揭示了驅動這場內心戲的四個關鍵劇本:
- 稀缺心態 (Scarcity Mindset): 當我們感知到資源(金錢、時間、地位)不足時,便會觸發一種被稱為「稀缺心態」的認知狀態。這種心態會系統性地改變我們的思維,帶來三種顯著的後果:隧道視野 (Tunneling): 稀缺會俘獲我們的注意力,使心智高度專注於眼前迫切的需求(如本季度的市場份額),同時忽略其他長遠而重要的考量(如員工福祉、生態系統健康)。認知頻寬耗損 (Cognitive Bandwidth Depletion): 持續處於稀缺狀態,會大量消耗我們有限的認知資源。當認知頻寬被耗盡時,自我控制與前瞻性思考的能力便會下降,更容易做出短視的決策。同理心減損 (Reduced Empathy): 至為關鍵的是,研究明確指出,稀缺心態會顯著削弱我們對他人痛苦的同理心反應。這為競爭環境何以容易滋生冷漠,甚至導致組織忽視其行為對他人造成的傷害,提供了深刻的心理學解釋。它在科學層面揭示了,競爭心態與慈悲的匱乏之間,存在著直接的因果關聯。
- 零和偏誤 (Zero-Sum Bias): 稀缺心態進一步催生了「零和偏誤」。這是一種認知捷徑,使我們直覺地將世界判斷為一塊固定大小的餅,認為一方的收益必然意味著另一方的損失。這種偏誤將市場份額的競爭,從一場可能共同成長的賽局,扭曲為一場你死我活的戰爭。
- 社會認同理論 (Social Identity Theory): 此理論闡明,我們的自我概念,有相當一部分源於我們的群體成員身份。我們透過將世界劃分為「我們公司」(內團體)與「競爭對手」(外團體)來建立集體自尊。為了維護這份自尊,我們會傾向於偏袒內團體,並將商業競爭在心理層面上轉化為一場為了集體榮譽而必須戰勝「他者」的聖戰。
- 外在動機 (Controlled Motivation): 根據「自我決定理論」,這種競爭模式主要由「受控動機」所驅動。也就是說,行動的動力來自於外在的獎懲,如金錢、地位、市場排名等,而非源於內在的意義感、興趣或價值認同。這使得整個系統容易陷入對外在指標的無盡追逐之中。
當我們理解了這個基於稀缺與分離的內心世界後,一個溫柔的提問便油然而生:是否可能存在另一種截然不同的、基於豐盛與互聯的新視野?
--------------------------------------------------------------------------------
2. 慈悲的羅盤:建構「慈悲優勢」的新視野
是的,另一種視野是存在的。在診斷了那套基於分離的心理機制後,本章節將從世界各大智慧傳統與現代科學中汲取靈感,共同描繪出一幅「慈悲優勢」的藍圖。它為上一章的每一個心理困境,都提供了直接的、充滿智慧的解藥。它在目標、看待他人的方式以及成功的定義上,都有著根本的不同。
2.1. 重新定義目標:從利潤最大化到集體福祉
「慈悲優勢」的首要轉變,是將目標從單一的股東利潤最大化,擴展為促進所有利害關係人的整體福祉。這意味著企業的成功,不再僅由財務報表衡量,更由其對人類與世界的貢獻來定義。
- 僕人式領導 (Servant Leadership): 源於基督宗教的教導,真正的優勢來自於效法耶穌基督,透過無私的服務與關懷所贏得的深厚信賴。如同星巴克的案例,創辦人將員工視為「夥伴」,優先考慮他們的福祉,這種發自內心的關懷孕育出卓越的顧客體驗。競爭對手可以模仿其產品,卻極難複製其深厚的文化與人心。
- 世界福祉 (Lokasangraha): 印度教的觀點指出,商業應以增進世界整體的福祉為目標,其行為準則應建立在「不傷害」(Ahimsa) 的基礎之上。透過服務和價值創造所賺取的利潤是正義的;來自剝削的利潤則不然。
- 蓬勃發展 (Flourishing): 正向心理學的PERMA模型提供了一個科學框架,說明一個健康組織的目標,是系統性地為其成員創造能體驗P (正向情緒)、E (全心投入)、R (正向人際)、M (生命意義) 與 A (成就感) 的條件,從而促進整體的蓬勃發展。
2.2. 重新定義關係:從敵手到夥伴
「慈悲優勢」從根本上改變了我們看待「競爭者」的方式,將其從零和博弈中的敵人,轉化為在同一個相互依存的系統中共同演化的夥伴。這正是對「社會認同理論」中「我們 vs. 他們」之二元對立心態的直接療癒。
- 君子之爭: 儒家思想描繪了一幅理想的競爭圖景:即使在競技中,君子依然保持著禮儀與相互尊重的風度。競爭的過程本身,成為一種道德實踐的場域。當競爭者視彼此為追求卓越的同道中人時,他們實際上是在合力將「餅」做大,而非搶奪更大的份額,從而創造出一種正和博弈的局面。
- 帝網明珠 (Indra's Net): 華嚴宗用此譬喻生動地開示,整個商業生態系如同一張由無數寶珠串成的網。每一顆寶珠(公司)都映現所有其他寶珠的光輝,光光相照,影影交參,重重無盡。傷害他者即是傷害自身,因為他人的光輝也是自身光輝的一部分。真正的優勢,在於讓整張網更加光明,而非僅僅自身的閃耀。此一形而上的洞見,正是對「內團體/外團體」心理分離的究竟解藥。
- 橋接型社會資本 (Bridging Social Capital): 社會學理論指出,一個社會或組織的優勢,在於建立跨越不同群體的信任網絡。這種「橋接型」資本,能夠極大降低因猜忌與衝突所造成的「交易成本」,促進廣泛的合作,如同社會的潤滑劑。
2.3. 重新定義成功:從外在地位到內在豐盛
「慈悲優勢」最終將成功的定義,從外在的市場地位與財富積累,轉向內在心識的轉化與豐盛。這是對那份由「外在動機」所驅動的無盡追逐的溫柔放下。
- 毫不費力的行動 (Effortless Action): 道家的「無為」與心理學的「心流」理論共同揭示,終極的效率與優勢,並非來自緊張的奮鬥與控制,而是源於與任務自然合一的寧靜與專注。當心靈不再被對成敗的焦慮所束縛時,它會變得更加清明、專注與高效。
- 轉識成智 (Transformation of Consciousness): 唯識宗的觀點指出,我們所感知的「競爭市場」,是自心執著的投射。真正的成功,是透過修行,將執著於二元對立的心識(例如「我司」vs「他司」),轉化為平等、無分別的智慧。這是在心識層面上,完成了最終極的「合併與收購」。
- 自我超越 (Self-Transcendence): 人本主義心理學家馬斯洛在其晚年指出,人類動機的頂峰,並非「自我實現」,而是更高層次的「自我超越」。達到此境界的個體,其主要驅動力是無私地服務他人、奉獻於比自我更宏大的目標。這以心理學的語言揭示,一個致力於利益眾生的生命,是人類心理發展所能達到的最圓滿、最成熟的境界。
我們已經分別探討了兩種截然不同的世界觀。現在,讓我們將它們並置對照,以更清晰地看見這趟思想轉化的全貌。
--------------------------------------------------------------------------------
3. 思想的轉捩點:兩種「優勢」的根本對照
下表系統性地對照了「傳統範式」與「慈悲範式」在核心概念上的根本不同,並揭示了其背後的心理學轉變。

這個表格所揭示的核心洞見是:從競爭到慈悲的轉變,不僅僅是策略的調整,而是一場從稀缺到豐盛、從分離到互聯、從恐懼到智慧的深層意識革命。
理解了這場深刻的思想轉變之後,我們應當如何將這份慈悲的智慧,落實於我們日常的生活與工作中呢?
--------------------------------------------------------------------------------
4. 結語:人間淨土的修行之路
南無阿彌陀佛。
回顧此番探尋,我們最終可以為「慈悲的優勢」下一個溫柔而堅定的定義:
它是一種內在的豐盛。它源於將自身的獨特天賦,貢獻於一個被感知為相互依存的整體,並以超越自我的服務為最高動機,最終共同創造所有生命的蓬勃與福祉。
人間淨土的建立,並非一個遙不可及的目標,它也不是一個理論推導的終極結果。它就是我們在每一個當下,練習轉化自身感知、動機與行動的修行之路。它是我們選擇從分離走向互聯,從匱乏走向豐盛,從恐懼走向慈悲的每一個決定。
終極的優勢,在於獲得那份成為一個更美好世界的自願且喜悅的共同創造者的內在自由。
以此最深的祝福與感恩,結束此番分享。
南無阿彌陀佛。

























