【豐田の溝通】提高效率與溝通技巧: 8分聽2分說 |一分鐘報告法

更新 發佈閱讀 2 分鐘

為什麼讀這本?

最近發現如果要懶,就要把錢花在刀口上,時間花在重要的事情上,那就必須知道哪些是重要的事,時間浪費在哪些事情上。

用對方法,事倍功半,這裡介紹3種我自己覺得很受用也很值得反覆練習的方法。

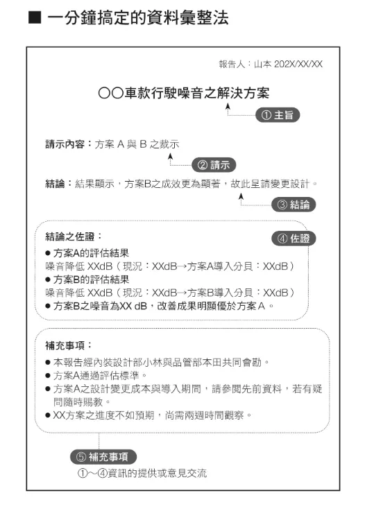
一分鐘報告法

長長的會議,講話講了很久沒講到重點,也沒有做出結論,又是未完待續,感覺永遠都有開不完的會,讓我們疲倦的往往不是會議本身,是沒有結論或進度而浪費的時間,如果能精簡對焦,就能很快決定下一步決策,也能把時間花費在更重要的事情上,也更容易決策通過。

  1. 主旨
  2. 請示
  3. 結論
  4. 佐證
一分鐘報告

一分鐘報告


不要賣弄專業,講重點切主題,重要的事情重複說。

八分聽二分說

有時候我們花太多時間說,而漏掉真正的重點,先聽出需求再來溝通重點,不是每件事都需要反應,以前的我,人家不懂我就解釋,有問必答,因為我覺得只要好好說明對方就會理解,但事實是每個人都只知道自己認知內的事情,如果他願意打開心房或視野,那麼才能真正聽進去,有些人不是需要答案,而是他心裡已經有答案,希望能從你口中說出他的答案。

時間寶貴,不要浪費在麻煩人物身上。

問5次為什麼

訓練獨立思考的能力,學校沒教的事(至少我的學校沒教)在社會上卻最常用到,人的大腦一天要思考六萬個問題,若能弄懂此次思考的邏輯,下次再遇到一樣的事情就可以利用資源去思考其他辦法,豐田人會問5次為什麼直到問到核心問題,這個是我最近學到也實際再練習的方法,再遇到心情不好的時候,我會反思問自己:為什麼心情不好?發生甚麼事了?是他的舉動哪個部份讓我不開心?為什麼對那個舉動反應那麼大?我希望怎麼做呢? 追根究柢才能在下次發生同樣事情時 ,做出不同行動。

深呼吸 問5個為什麼找到核心問題。

把謝謝掛在嘴邊,尊重自然來。

結語:

常常覺得有說對方卻不懂的人,一定要看這本書,溝通的本質在於聽,了解底層問題,才是溝通的開始,八分聽 -五分問- 二分說。

☆★我是凱西,如果喜歡我的分享請幫我按個愛心,你的行動是我寫作的動力。 ⎛⎝(•‿•)⎠⎞★☆ 如果你跟著實踐我會很開心

留言
avatar-img
Cathy 的閱讀筆記|懶人的生產力學習
3會員
19內容數
Hi 我是凱西 , 因為很懶,希望透過閱讀學習能高效工作 同時維持身心健康的平衡擁有更多自由的時間,開啟了我的閱讀寫作之旅,如果你也想了解更多生產力、旅行、心靈及自我成長 ,歡迎搭上這班列車。
2026/01/27
郝歌 12歲小孩都能懂的故事讓你學到金錢的本質、經濟循環、自由的真正意涵、如何花費金錢、邊際效應、沉沒成本以及微習慣的重要性,找到財富對你的意義,複雜的事情簡單化 簡單的事情重複做。不用是工程師也能好好理財過上自己喜歡的日子。
Thumbnail
2026/01/27
郝歌 12歲小孩都能懂的故事讓你學到金錢的本質、經濟循環、自由的真正意涵、如何花費金錢、邊際效應、沉沒成本以及微習慣的重要性,找到財富對你的意義,複雜的事情簡單化 簡單的事情重複做。不用是工程師也能好好理財過上自己喜歡的日子。
Thumbnail
2025/10/15
做個聰明又輕鬆的懶人,懶不是甚麼都不做,而是經過深度思考做好計畫,每次出擊都在對的點上,前面講到的從定位到發展門派,在出海前先了解自己要抓甚麼樣的魚,之後就行動吧! 介紹4大方法 讓你成為聰明懶人
Thumbnail
2025/10/15
做個聰明又輕鬆的懶人,懶不是甚麼都不做,而是經過深度思考做好計畫,每次出擊都在對的點上,前面講到的從定位到發展門派,在出海前先了解自己要抓甚麼樣的魚,之後就行動吧! 介紹4大方法 讓你成為聰明懶人
Thumbnail
2025/09/25
沒做/想做的事很多,執行起來卻沒甚麼動力,有甚麼能夠讓人高效生產的方法?今天閱讀的是這本: 《高效原力》運用書中方法提升生產力、平衡工作與生活的實用技巧,包括培養正向情緒、遊戲化思維、自我賦權等,並輔以實際案例與步驟,成功不會讓你感覺愉悅,但感覺愉悅會為你帶來成功。
Thumbnail
2025/09/25
沒做/想做的事很多,執行起來卻沒甚麼動力,有甚麼能夠讓人高效生產的方法?今天閱讀的是這本: 《高效原力》運用書中方法提升生產力、平衡工作與生活的實用技巧,包括培養正向情緒、遊戲化思維、自我賦權等,並輔以實際案例與步驟,成功不會讓你感覺愉悅,但感覺愉悅會為你帶來成功。
Thumbnail
看更多
你可能也想看
Thumbnail
本文分析導演巴里・柯斯基(Barrie Kosky)如何運用極簡的舞臺配置,將布萊希特(Bertolt Brecht)的「疏離效果」轉化為視覺奇觀與黑色幽默,探討《三便士歌劇》在當代劇場中的新詮釋,並藉由舞臺、燈光、服裝、音樂等多方面,分析該作如何在保留批判核心的同時,觸及觀眾的觀看位置與人性幽微。
Thumbnail
本文分析導演巴里・柯斯基(Barrie Kosky)如何運用極簡的舞臺配置,將布萊希特(Bertolt Brecht)的「疏離效果」轉化為視覺奇觀與黑色幽默,探討《三便士歌劇》在當代劇場中的新詮釋,並藉由舞臺、燈光、服裝、音樂等多方面,分析該作如何在保留批判核心的同時,觸及觀眾的觀看位置與人性幽微。
Thumbnail
透明溝通不是「想到什麼就說什麼」,而是「怎麼說,才能讓對方真正理解」。如果沒有覺察,我們的坦率可能變成壓力,透明可能變成對立。帶著覺察的透明溝通,讓我們在表達時能顧及對方的感受,在傾聽時能真正理解對方的想法,讓對話變得順暢、有價值。本文帶你認識八大關鍵行為,幫助你建立更深的信任,讓溝通更有意義!
Thumbnail
透明溝通不是「想到什麼就說什麼」,而是「怎麼說,才能讓對方真正理解」。如果沒有覺察,我們的坦率可能變成壓力,透明可能變成對立。帶著覺察的透明溝通,讓我們在表達時能顧及對方的感受,在傾聽時能真正理解對方的想法,讓對話變得順暢、有價值。本文帶你認識八大關鍵行為,幫助你建立更深的信任,讓溝通更有意義!
Thumbnail
從博恩與Bryan的訪談獲得啟發,了解職場人際關係的本質,強調合作的重要性。 分析老闆與員工之間,對於彼此的視角差距,探討如何透過合理的期望達成雙贏。
Thumbnail
從博恩與Bryan的訪談獲得啟發,了解職場人際關係的本質,強調合作的重要性。 分析老闆與員工之間,對於彼此的視角差距,探討如何透過合理的期望達成雙贏。
Thumbnail
你有沒有過這種經驗?當你的伴侶、同事或孩子向你抱怨時,你明明是為了他好,提供了一堆「建設性建議」,結果對方不但不領情,反而臭著一張臉說:「算了,跟你說也沒用。」 這時候你心裡一定覺得很冤枉:「我是在幫你解決問題耶!難道這也有錯嗎?」 你沒有錯,但對方感受不到你的心意...
Thumbnail
你有沒有過這種經驗?當你的伴侶、同事或孩子向你抱怨時,你明明是為了他好,提供了一堆「建設性建議」,結果對方不但不領情,反而臭著一張臉說:「算了,跟你說也沒用。」 這時候你心裡一定覺得很冤枉:「我是在幫你解決問題耶!難道這也有錯嗎?」 你沒有錯,但對方感受不到你的心意...
Thumbnail
背景:從冷門配角到市場主線,算力與電力被重新定價   小P從2008進入股市,每一個時期的投資亮點都不同,記得2009蘋果手機剛上市,當時蘋果只要在媒體上提到哪一間供應鏈,隔天股價就有驚人的表現,當時光學鏡頭非常熱門,因為手機第一次搭上鏡頭可以拍照,也造就傳統相機廠的殞落,如今手機已經全面普及,題
Thumbnail
背景:從冷門配角到市場主線,算力與電力被重新定價   小P從2008進入股市,每一個時期的投資亮點都不同,記得2009蘋果手機剛上市,當時蘋果只要在媒體上提到哪一間供應鏈,隔天股價就有驚人的表現,當時光學鏡頭非常熱門,因為手機第一次搭上鏡頭可以拍照,也造就傳統相機廠的殞落,如今手機已經全面普及,題
Thumbnail
那些說不出口、看不出來,卻悄悄卡住關係的東西── 工作時常有這種情況:有人沉默但心裡有話,有人不自覺惹人反感,有人面對新挑戰就退縮。這篇用「周哈里窗」來解釋人際摩擦的來源,並提供兩個實用方法:同理對方的狀態,和營造敢說真話的環境,讓團隊更靠近、溝通更順。
Thumbnail
那些說不出口、看不出來,卻悄悄卡住關係的東西── 工作時常有這種情況:有人沉默但心裡有話,有人不自覺惹人反感,有人面對新挑戰就退縮。這篇用「周哈里窗」來解釋人際摩擦的來源,並提供兩個實用方法:同理對方的狀態,和營造敢說真話的環境,讓團隊更靠近、溝通更順。
Thumbnail
《轉轉生》(Re:INCARNATION)為奈及利亞編舞家庫德斯.奧尼奎庫與 Q 舞團創作的當代舞蹈作品,結合拉各斯街頭節奏、Afrobeat/Afrobeats、以及約魯巴宇宙觀的非線性時間,建構出關於輪迴的「誕生—死亡—重生」儀式結構。本文將從約魯巴哲學概念出發,解析其去殖民的身體政治。
Thumbnail
《轉轉生》(Re:INCARNATION)為奈及利亞編舞家庫德斯.奧尼奎庫與 Q 舞團創作的當代舞蹈作品,結合拉各斯街頭節奏、Afrobeat/Afrobeats、以及約魯巴宇宙觀的非線性時間,建構出關於輪迴的「誕生—死亡—重生」儀式結構。本文將從約魯巴哲學概念出發,解析其去殖民的身體政治。
Thumbnail
離職後如何將原職場的協力廠商變戰略盟友?從實際案例探討離職者如何系統化盤點「廠商資源池」:以技術腦庫、情報樞紐等標籤分類人脈,運用3:7情報交換法則避開法律風險,並借鏡跨企業生態系合作趨勢。數據顯示,78%專業人士認同跨組織人脈的價值,但僅35%有效。文末提醒,在競業條款與人情綁架間需築防火牆
Thumbnail
離職後如何將原職場的協力廠商變戰略盟友?從實際案例探討離職者如何系統化盤點「廠商資源池」:以技術腦庫、情報樞紐等標籤分類人脈,運用3:7情報交換法則避開法律風險,並借鏡跨企業生態系合作趨勢。數據顯示,78%專業人士認同跨組織人脈的價值,但僅35%有效。文末提醒,在競業條款與人情綁架間需築防火牆
Thumbnail
在職場中,與同事建立良好的關係至關重要,尤其是當你是新加入的成員。 很多時候,第一印象會決定你能否順利融入團隊。 那麼,如何在首次與同事交談時留下好印象呢?答案就是選對開場白。 這篇文章將教你如何運用心理學原則,掌握讓團隊喜歡你的溝通開場白技巧。
Thumbnail
在職場中,與同事建立良好的關係至關重要,尤其是當你是新加入的成員。 很多時候,第一印象會決定你能否順利融入團隊。 那麼,如何在首次與同事交談時留下好印象呢?答案就是選對開場白。 這篇文章將教你如何運用心理學原則,掌握讓團隊喜歡你的溝通開場白技巧。
Thumbnail
在團隊合作中,我們常因別人的行為感到困擾,卻忽略了其背後未被看見的故事。本文以小故事及自身經驗,分享如何學習用「心」去看人,而非只看表現,並強調同理心和覺察的重要性,提醒我們應先覺察自身情緒,再嘗試理解他人,最終才能在團隊合作中達成共識。
Thumbnail
在團隊合作中,我們常因別人的行為感到困擾,卻忽略了其背後未被看見的故事。本文以小故事及自身經驗,分享如何學習用「心」去看人,而非只看表現,並強調同理心和覺察的重要性,提醒我們應先覺察自身情緒,再嘗試理解他人,最終才能在團隊合作中達成共識。
Thumbnail
奧美董事總經理謝馨慧(Abby 姐)認為,在 AI 普及的未來,溝通智能學(CI)將是職場勝出的關鍵。她將「閱讀空氣」(指人際氛圍與能量)系統化為 CI,涵蓋「智慧」(知己知彼、繪製溝通全景圖、能量管理、製作個人說明書)和「能力」(觀察、提問、傾聽、表達)。
Thumbnail
奧美董事總經理謝馨慧(Abby 姐)認為,在 AI 普及的未來,溝通智能學(CI)將是職場勝出的關鍵。她將「閱讀空氣」(指人際氛圍與能量)系統化為 CI,涵蓋「智慧」(知己知彼、繪製溝通全景圖、能量管理、製作個人說明書)和「能力」(觀察、提問、傾聽、表達)。
Thumbnail
這是一場修復文化與重建精神的儀式,觀眾不需要完全看懂《遊林驚夢:巧遇Hagay》,但你能感受心與土地團聚的渴望,也不急著在此處釐清或定義什麼,但你的在場感受,就是一條線索,關於如何找著自己的路徑、自己的聲音。
Thumbnail
這是一場修復文化與重建精神的儀式,觀眾不需要完全看懂《遊林驚夢:巧遇Hagay》,但你能感受心與土地團聚的渴望,也不急著在此處釐清或定義什麼,但你的在場感受,就是一條線索,關於如何找著自己的路徑、自己的聲音。
追蹤感興趣的內容從 Google News 追蹤更多 vocus 的最新精選內容追蹤 Google News