現在很多企業主已經將薪資計算等相關工作交付給外部公司,因為這樣的薪資委外可以大幅度減少成本,不過薪資委外的服務這麼多,該如何選呢?選什麼樣的薪資委外公司適合自己呢?

首先,什麼是薪資委外?
近年來,越來越多公司將人事行政相關工作外包。其中,薪資計算是最常見的外包項目之一。公司把薪資計算交給專業的委外公司,可以省去處理繁瑣複雜的薪資計算問題,並且能保證計算的準確性與時效性。然而,在尋找適合的薪資委外服務提供商時,不同的服務商對薪資計算,甚至是勞動基準法的理解卻不一樣。薪資外包服務,有沒有勞資顧問大不同?
有些公司的薪資委外服務商並沒有深入研究勞動基準法的相關規定,或是對於最新的公告並沒有跟上理解。比如,112年2 月勞動部針對員工薪水應該予以幾號發放這件事情做出解釋,若沒有專業的勞資顧問平時對於資料的收集,以及對於政策的快速反應,都有可能讓原本沒有問題的薪資系統突然都變成有問題,有時還會帶來嚴重的法律風險和損失。
有勞資顧問的薪資委外為你做更多
擁有瞭解勞動基準法的勞資顧問,對於勞動法規的掌握與獲得官方相關資訊即時性,能夠確保他們所提供的薪資外包服務符合法律要求。除此之外,專業的薪資委外服務商有的還有能力給予企業宏觀建議,以避免在企業日常人事行政工作中出現一些勞基法糾紛。(相關服務:薪資委外)
我該如何挑選適合公司的薪資委外業者?
薪資委外的工作就是將薪資計算的工作外包出去,在臺灣有不少業者提供相同的服務,但實際上還是有很多的不同,甚至會出現同樣是薪資委外,但計算出的結果卻不同,這些都是需要了解並且留意的狀況,顧問為大家整理了一些最常出現的問題,提供給老闆們或是人資夥伴作為參考:
要評估薪資委外,我的公司需要注意什麼?
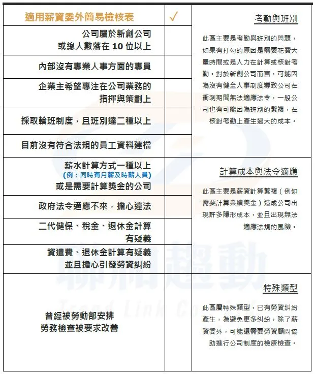
目前普遍大型企業與連鎖企業對於發放薪資,採取聘雇專業人資專員以及會計專員,使用公司內部系統來核算薪資仍為多數,但有越來越多的外商或是新型連鎖業者開始採納薪資委外,原因是委外的服務商提供健全功能之餘,額外也出現許多吸引人的附加價值,加上勞權議題這幾年在臺灣越來越受到注目,薪資委外也成為人資夥伴建議企業主與老闆們,鞏固勞資關係的手段之一;所以除非是過於精緻的公司體制,任何公司其實都可以適用薪資委外的服務,但顧問這邊還是提供一個表格,可以簡易的了解公司狀況是否適合採取薪資委外,如果吻合三個項目以上,就是參考薪資委外的好時機:
有勞基法顧問才是根本
同樣是計算薪水,但你知道結果可能大不同嗎?這個差異就在背後是否具有專業且有經驗的勞資顧問。(相關服務:薪資委外、勞資顧問輔導)
臺灣目前薪資委外的服務中並不以是否有勞資顧問為必要,所以一般代為計算薪酬的服務商或是會計業者也可以協助計算薪資,不過由於這個並非會計業的主要項目,而且精緻化作業採取人工計算,報價自然降不下來,所以並非所有企業主適合。另外專業的不同,委請的會計專業人員並不一定對於勞動法規熟捻,盡責的會計人員會在不明白的地方詢問勞動部,但是這一來一往的時間成本都會加諸在老闆與企業主身上,而勞資顧問本身就是專精勞動法規的專家,並且相較於會計專業,他們還熟悉產業結構特性,能夠針對相對應的產業提出合適的策略執行,並非一味的用法規要求雇主遵守,而能站在勞資雙方利益上,提出量身訂做的解決辦法。
薪資委外結合勞務顧問就並非就都是一樣的。最大的區別就是業者背後,是否具有針對於勞基法、對於企業型態與認識真正熟捻的勞資顧問?勞資顧問並非死背法條就好,還要累積在實務面經驗的硬實力,這點可以在諮詢薪資委外、薪酬外包服務時,多多了解一下對方是否具有勞資顧問,以及勞資顧問的輔導經驗是否豐富且多元。
結語
薪資委外、薪酬外包,尤為合適中小企業體系居多的台灣,因為無論是新創產業還是公司傾向將時間專注投注在商業經營之上,薪資委外都能更好的協助企業主與老闆們在展業上減輕負擔,並且透過薪資委外享有更多的附加利益(減少算錯風險、薪資保密、搞定考勤計算與核對…等)。
只要留意選擇的服務商,是否具備專業且有豐富多元輔導經驗的勞資顧問,以及了解收費標準與模式是否合適公司型態,也許薪資外包帶來的優勢,正是企業主與老闆們在公司經營之上,尋覓已久的解答。
▼企業管理者加入聯和趨動LINE官方帳號,即可享有免費諮詢▼





















