我是愛學習的好寶寶。最近上的課是MBSR八週正念減壓課程,講師怡君說「正念旅程最重要的守則就是好好照顧自己!」
我有好好照顧自己嗎?光想著這句話,我就開始有一點點哽咽的感覺,是怎麼了嗎?這正常嗎?一直以來我壓抑著感覺嗎?我偶而(常常?)會有想哭的感覺,但說不上來為什麼,總覺得哭一哭可以療癒自己,但又覺得常哭不好,自己是否有什麼問題,雖然已經50好多歲了,這些問題仍困擾我...
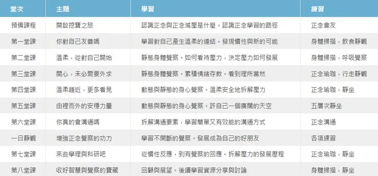
今天從課堂上帶回家的內容是
身體不會騙人,但是大腦會。
正念就是當下的情緒、想法,不是什麼正向的念頭這類的。
覺察身體的感覺;縮著脖子後放鬆的感覺
最重要的一點就是好好照顧自己
看看這些課程大綱,看似簡簡單單,卻蘊含著深刻的智慧,將複雜的心理活動,拆解成可覺察的、簡單的當下體驗。怡君的帶領,也讓人感覺放鬆及安心。正念練習不是要你變得「正向」,而是引導你覺察並接納,包括那些哽咽和想哭的感覺。今天是預備課程,我非常期待下週的課。

(加映)幸福感科學研究,該研究旨在透過即時監測人們的日常體驗來了解幸福感的根源。傳統上,人們認為物質財富或社會地位能帶來幸福,但研究表明這些因素的影響力其實很小。透過智慧型手機應用程式「Track Your Happiness」,研究人員收集了全球數萬名受試者的數據,以分析其當下活動、思想內容與幸福感之間的關聯。其中一項關鍵發現是,「心不在焉」與普遍較低的幸福感呈現強烈相關,即使在進行令人愉悅的活動時也是如此,且這種相關性很可能是因果關係。總體而言,這項研究強調了專注當下對於提升個人幸福感的重要性。謝謝怡君的介紹。
回想我上一次很專注而進入心流的狀態,是在追陸劇<出走的決心>,看影評被燒到的,當時我老淚縱橫頭皮發麻,不知在共感什麼。這又是另一篇故事了...






















