夜色深沉,黎明未至。在一間被書卷與溫暖木香環繞的靜室裡,爐火正溫柔地跳躍著,將十一張來自世界不同角落的面龐映照得溫潤而祥和。他們並非政客或學者,只是一群因緣際會的朋友,被一位充滿智慧與慈悲的主持人邀請,圍坐一堂,靜待一場心靈的對話。
主持人是一位面容安詳的長者,他的聲音如同爐火般溫暖。他雙手合十,向在座的每一位深深鞠躬,眼中滿是感恩。「我最親愛的朋友們,」他輕聲說道,「萬分感恩各位的到來。今夜,我們並非為了辯論,而是為了分享。我們將各自文化中最深邃、最慈悲的智慧,像一盞盞小小的油燈般,聚集於此,共同照亮一個我們這個時代普遍的,卻又難以言說的痛楚。」
他稍作停頓,讓靜默在空氣中沉澱。
「我想,我們每個人的內心,都曾有過兩個聲音在打架的經驗。一個聲音說『應該如此』,另一個聲音卻疲憊地抗拒;一個聲音渴望飛翔,另一個聲音卻因恐懼而僵直。這種將寶貴的生命能量,浪費在無謂的自我掙扎中的狀態;這種與自己、與世界無法和諧相處的痛,我們暫且稱之為『內在摩擦』或『內耗』。它如同磨盤,日夜不息地消磨著我們的心靈。」
他環視眾人,目光中充滿了邀請。「在各位的家鄉,在你們的語言與故事裡,是如何稱呼與理解這種普遍的人類困境呢?請不必拘謹,讓我們如同家人圍爐夜話般,坦誠地分享吧。」

--------------------------------------------------------------------------------
室內一片溫馨的靜默,隨後,一位來自美國、氣質沉靜的心理學家首先開口。
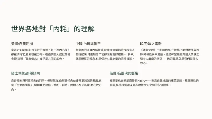
「在我的文化裡,我們傾向用科學的語言來描述這種感受。我們稱之為『自我耗損』(ego depletion),意思是我們的意志力就像肌肉,是一種有限的資源,每一次內心的掙扎、每一次壓抑衝動,都在消耗它,直到我們精疲力竭。在職場上,它則被稱為『職業倦怠』(burnout)。在一個如此強調個人成就與競爭的社會裡,這種內在資源被徹底耗盡的疲憊感,幾乎是我們共同的底色。」
坐在她對面,一位來自中國的年輕學者輕輕點頭,眼中帶著一絲憂思。「您說的『耗盡』,我們深有體會。我們用一個更具圖像感的詞來形容它——『內捲』(involution)。它描繪了一種無意義的、過度的內部競爭,就像在一間擁擠的電影院裡,前排的人站起來了,後排的人為了看見,也只好站起來,最終所有人都站著,付出了加倍的辛苦,觀影體驗卻沒有變好。這是一種導致集體精疲力竭的內耗。」
美國心理學家溫和地探詢道:「那真是個迷人的、關於集體 burnout 的譬喻。那麼,作為對此的回應,你們許多年輕人開始選擇的『躺平』(lying flat),這究竟是代表了絕望,還是在那份退縮之中,也藏著一絲智慧呢?」
中國學者思索片刻,答道:「我想兩者皆有。它既是絕望的嘆息,也是一種為了保存最後一點心靈能量而選擇的不合作,一種消極的智慧。」
一位來自印度的長者,雙目深邃,接著說道:「這場內心的戰爭,在我們的古老史詩《薄伽梵歌》中,有著最莊嚴的描繪。我們的英雄阿周那(Arjuna),在決戰的沙場上,望見敵陣中滿是自己的親族與恩師,他的神弓從手中滑落,心被悲傷與矛盾淹沒,拒絕戰鬥。這便是終極的『法之兩難』(dharma dilemma)——在他作為戰士的神聖職責與個人的情感執著之間,一種令人癱瘓的衝突。他的戰場,就是我們每個人的心。」
一位戴著猶太小帽、氣質溫良的拉比,輕撫著花白的鬍鬚,緩緩開口:「朋友們的分享,讓我深受觸動。在我們的傳統中,這場內在的鬥爭,是圍繞著人心中的兩種傾向展開的——良善的傾向(Yetzer HaTov)與邪惡的傾向(Yetzer HaRa)。」他頓了頓,眼中閃爍著智慧的光芒,「但我們有一個或許獨特的洞見:這個 Yetzer HaRa,這個所謂的『邪惡傾向』,並非一個需要被消滅的惡魔。恰恰相反,我們的先賢教導我們,它正是『生命的引擎』。正是它,驅動我們去建造房屋、去婚配、去繁衍後代。它是人類雄心、慾望與創造力的根本源頭。所以,內在摩擦的來源,並非這股強大生命能量的存在本身,而是它未被馴服、未被引導、未被聖化的狀態。問題不在於能量,而在於方向。」
爐火映照在一位來自俄羅斯的文學教授的臉上,他神情凝重地說:「我們的文學巨匠杜斯妥也夫斯基(Dostoevsky),用他的一生描繪了這種靈魂的撕裂。我們有一個詞,Nadryv,它難以翻譯,卻精準地捕捉了那種刻意自我折磨的痛苦狀態。那是驕傲的、理性的頭腦,與植根於我們靈魂深處、非理性的良知之間的永恆戰爭。」
一位來自歐洲、氣質古典的哲學家,眼中流露出共鳴,溫和地接過話頭:「您對 Nadryv 的描述,那場頭腦與靈魂的戰爭,與聖奧古斯丁的苦惱產生了深刻的共鳴。看來我們的大陸,長久以來都在繪製同一幅內在內戰的地圖,只是為交戰的雙方取了不同的名字。」他繼續說道:「這場內戰的歷史,在我們的思想中同樣悠久。早在古希臘,柏拉圖(Plato)就將人的靈魂比作一架戰車:理性的車夫,奮力駕馭著一匹代表精神與榮譽的駿馬,和另一匹代表慾望與本能的劣馬。這永恆的張力便是摩擦的根源。而後,聖奧古斯丁更是在他的《懺悔錄》中,痛苦地描述了他那『分裂的意志』(divided will)——一個渴望上帝的新意志,與一個被舊習所奴役的舊意志之間的慘烈拉扯。」
一位膚色黝黑、眼神中帶著歷史滄桑的南美洲詩人,用低沉的嗓音說:「對我們而言,這份疲憊有著更深沉、更廣闊的名字——我們稱之為『巨大的磨損』(La Gran Atrición)。它不僅僅是個人的痛楚,更是一種歷史性的疲憊。它源於我們被征服的集體創傷,源於兩種文化在我們血脈中的衝突。它也是我們的解放者玻利瓦爾(Simón Bolívar)那統一故土的夢想,最終因內部分裂而破滅的巨大失敗感。這份失敗,正是您剛才提到的古希臘哲人亞里斯多德所描述的,一種集體層級的『意志薄弱』(akrasia)——我們明知團結為善,卻無力行善。這份『在海上耕犁』的徒勞之痛,至今仍在我們大陸的靈魂深處迴響。」
接著,一位來自非洲的長老,聲音如同古樹的低吟:「對我們許多人來說,摩擦源於一種『失根』的狀態。當傳統社群的價值與現代個人主義的浪潮相互撕扯,當我們遠離了土地與祖輩的智慧,便產生了一種靈性上的孤獨。我們的心,就像被連根拔起的植物,失去了汲取養分的土壤。」
最後,幾位來自日本、韓國和台灣的朋友,彼此相視一笑,由一位來自日本的藝術家代表發言:「在我們的社會,對『和』的追求根深蒂固。摩擦,往往體現在追求集體和諧的社會壓力,與個體渴望自我表達的內在需求之間的矛盾。在東亞激烈競爭的環境下,這種為了融入群體、尋求認同而產生的焦慮,是我們許多年輕人共同的心聲。」

--------------------------------------------------------------------------------
當所有人都分享完畢,室內再次恢復了寧靜,但這份靜默已然不同。它不再是空無,而是充滿了深刻的共鳴與相互理解的溫暖。
那位來自印度的長者,目光掃過在座的每一位,眼中流露出慈悲的微笑。
「朋友們,請聽。儘管我們使用了如此不同的語言——心理學的、文學的、歷史的、社會的——但我們所指向的,難道不都是同一個根源嗎?一種深刻的『分離感』。」
他頓了頓,讓這句話在眾人心中迴盪。
「我們一切摩擦的最終根源,在於一個根本性的認知謬誤——我們錯將自己感知為一個孤立的、獨立的實體。這個我們拼命捍衛的『我』,這個讓我們感到驕傲、也讓我們備受折磨的『我』,在我們各自的智慧傳統中,都有著不同的名字。」
「在佛陀的教法中,它被稱為『我執』。」
「在伊斯蘭蘇菲派的詩歌裡,它是那個需要被馴服的低我,Nafs。」
「在我們的印度教哲學中,它是『我慢』(Ahamkara),那份虛假的、將真我與肉身混淆的驕傲。」
「在你們西方的心理學中,或許可以稱之為那個需要被整合的『小我』(ego)。」
他接著補充道:「我們南亞的兄弟姐妹們,用更多元的語言描繪這個內在的破壞者。我們的錫克教朋友,稱其為掠奪靈魂甘露的『五賊』——色慾、憤怒、貪婪、執著與傲慢。我們的耆那教朋友,則將其描述為種種『黏稠』的激情,它們如同膠水,將業力的塵埃黏附於靈魂之上。萬千名相,皆指向同一個內在的敵人。」
他輕輕地啜了一口茶,繼續說道:
「然而,宇宙的實相併非如此。我們古老的華嚴宗哲學,用『因陀羅網』(Indra's Net)這個譬喻來描繪實相。想像一張無窮無盡的寶珠之網,每一顆璀璨的寶珠,都映現出所有其他寶珠的身影,層層疊疊,無有窮盡。每一顆寶珠既是它自己,也包含了整個宇宙。萬物,本自一體,互即互入。」
坐在他身旁的歐洲哲學家,眼中閃爍著光芒,補充道:「多麼美妙的譬喻!這讓我想起了我們北歐神話中的『世界樹』(Yggdrasil)。那棵巨大的白蠟樹,其根、幹、枝,連接了九大世界。諸神、巨人、人類與亡靈,皆是這棵巨大生命體不可分割的一部分。一片葉子的凋零,整棵樹都會感受到。」
印度長者微笑著頷首。「正是如此。因此,我們可以得見一個溫和的結論——內在摩擦,正是我們為了維持這個『分離』的幻相,所必須付出的巨大能量代價。 這是一場對抗宇宙實相的戰爭,一場註定會讓我們精疲力竭的戰爭。」

--------------------------------------------------------------------------------
主持人的目光再次溫柔地環視眾人。「既然我們已共同探尋了病症與病根,那麼,在各位的智慧中,又有哪些療癒的法門,能夠幫助我們平息這場內戰,回歸那份本自具足的和諧呢?」
這一次,對話的氛圍變得更加輕快與充滿希望。
那位日本藝術家首先分享道:「我們有一種被稱為『正念』(Mindfulness)的練習。它非常簡單,就是學習如實地觀察我們內心的念頭,而不被它們劫持。它教導我們,在外界的刺激與我們慣性的回應之間,創造出一個微小的空間。正是在這個空間裡,我們重獲了選擇的自由,不再是情緒的奴隸。」
歐洲哲學家接著說:「這與我們古羅馬的斯多噶主義(Stoicism)不謀而合。斯多噶派的哲人教導我們一種『控制二分法』的智慧:清晰地分辨,何者在我們的控制之內(我們的判斷、意圖與意志),何者則不然(外在的一切事物)。他們說,痛苦並非源於事件本身,而是源於我們對事件的判斷。透過將全部心力專注於我們唯一能掌控的內在領域,我們便能建立起一座不受外界風暴侵擾的『內心城堡』。」
印度長者補充道:「還有一條行動中的道路,我們稱之為『行動瑜珈』(Karma Yoga)。它的精髓在於,無私地、盡心盡力地去履行自己的職責,但完全地放下對行動結果的執著。如此一來,工作便不再是壓力的來源,而轉化為一種淨化心靈的奉獻。這是一種在塵世中修行的法門。」
主持人聽完,面露讚許地說:「感恩各位。這幾種法門,都體現了一種依靠自身努力、鍛鍊心智的道路,我們可以稱之為『自力之道』。然而,當我們在這條路上奮鬥到筋疲力竭時,是否還有其他的可能性呢?當我們自己的力量已然窮盡時,我們的文化是否也教導了我們,如何去信靠一份更偉大的力量?」
這一次,是那位一直很沉靜的俄羅斯教授開了口。「在我們的東正教傳統中,靈性修持的最高理想被稱為『神化』(Theosis),即參與到神聖的生命之中。但我們深知,這絕非單靠人的努力所能達成。它需要一種我們稱為 Synergeia 的狀態,也就是人的自由意志與神聖恩典之間全然的『合作』。」他補充道:「同時,為了療癒社會的分裂,我們的先賢還提出了一個名為『共融』(Sobornost)的理想。它描繪了一種在愛與自由中聯合的社群,一種超越了孤立的個人主義與壓迫的集體主義的『第三條道路』,一個真正能療癒分離幻相的『我們』。」
南美洲詩人眼中泛起溫潤的光芒。「您說的『合作』,在我們深受天主教影響的文化中,可以被理解為對神之『恩典』(Gracia)的全然信靠與降服。同時,在我們安地斯的古老傳統中,有一種名為『敏加』(Minga)的實踐——那是整個社區為了共同的福祉而自發地集體勞動。這便是將慈悲的行動,體現於社群之中,一種依靠集體的力量來完成個人無法完成之事的智慧。」
主持人微笑著,目光轉向那位中國學者,溫和地說:「在我們的文化中,淨土宗的祖師們也觀察到,在末法時代,眾生業障深重,單憑自力修行,難如登天。因此,他們開示了一條充滿信心與感恩的易行之道——全然地仰仗阿彌陀佛那不可思議的本願之力。這並非放棄努力,而是在盡力之後,學會如何謙卑地、滿懷信心地,將我們沉重的生命之舟,交託給一艘更為堅固、更慈悲的慈航。」
他環視眾人,以一種充滿譬喻的語氣,為這部分的討論做了一個深刻的總結。
「朋友們,請看,『自力』與『他力』並非相互矛盾,而是構成了一個精密的戰略框架。我們可以將『自力』之道,如正念或斯多噶主義,視為精熟戰術的法門,它幫助我們贏得一場場對抗慣性念頭與情緒的每日『戰鬥』,讓我們成為更優秀的戰士。然而,這場『戰爭』本身的對手,正是那個正在戰鬥的實體:那個分離的自我。只要這個『我』依然是指揮官,戰爭就永無止境,最終只會導致戰略性的枯竭。」
「而『他力』之道,無論是恩典、彌陀本願或任何超越性的力量,則是一種宏大的戰略轉移。它並非僅僅為了贏得戰鬥,而是旨在透過使那位交戰的指揮官——那個孤立的我執——的權威『脫臼』,來徹底終結這場『戰爭』本身。它所達成的持久和平,並非透過征服,而是透過降服。」

--------------------------------------------------------------------------------
爐火漸漸微弱,窗外的天際已泛起一絲魚肚白。室內的氣氛,卻因這場對話而達到了前所未有的澄澈與交融。
南美洲詩人輕輕嘆息道:「真是奇妙。我們來自世界的不同角落,使用著迥異的語言和譬喻,但我們最終所嚮往的,竟然是同一個和平、和諧、充滿慈悲的世界——我們或許可以稱之為『偉大的和諧』(La Gran Armonía)。」
這句話,像是為整晚的對話畫上了一個完美的休止符。主持人站起身,再次向眾人合十致意,他的聲音充滿了昇華的喜悅。
「是的,我最親愛的朋友們。在我們對話的終點,我們得以窺見一個統一的願景。那三個看似分屬不同文明的偉大理想——人間淨土、大同世界與彌賽亞時代——它們並非相互矛盾的末世論,而是同一個普世渴望的三個面向,共同指向一個超越了所有摩擦、充滿創造性能量的世界。」
「人間淨土,代表了內在的維度——那是每一顆心靈的淨化,是貪嗔痴的止息,是慈悲與智慧的綻放。」
「大同世界,代表了社會的維度——那是人際關係與社會結構的和諧,是一個信任、互助、公正而無有疏離的社群。」
「彌賽亞時代,代表了歷史的維度——那是所有文明與國家之間衝突的終結,是人類集體從生存的掙扎中解脫,其全部的創造潛能得以全然綻放的時代。」
歐洲哲學家眼中閃爍著光輝,補充道:「這趟旅程,正如同古老的煉金術,將我們內在摩擦的沉重『鉛塊』,轉化為慈悲與智慧的『黃金』。而當這股能量被解放,那將不是一個靜態的終點,而是一個嶄新的文藝復興(Renaissance)!」
主持人眼中閃爍著黎明的光輝,用一種充滿力量與希望的語氣說:
「正是如此!我們今夜最終的洞見是:內耗的終結,並非一個靜態的、安逸的終點。恰恰相反,它是一個『起跑線』。在那一刻,那股曾經被我們巨大地浪費在內在戰爭、人際猜忌與集體衝突中的能量,將最終被解放出來。這便是這場內在戰爭最終極的『和平紅利』。這股被解放的能量,將被用於前所未有的創造、療癒、探索與愛。那將是人類真實歷史的真正開端。」
對話在所有參與者相互致謝的溫暖氛圍中,畫上了圓滿的句點。
主持人再次深深地鞠躬,以極其謙卑和感恩的語氣,為這場黎明前的圓桌會議,獻上了最後的祝禱:
「萬分感恩,南無阿彌陀佛。感恩南無阿彌陀佛,感恩南無觀世音菩薩,感恩南無本師釋迦牟尼佛,感恩南無藥師琉璃光如來,感恩南無文殊師利菩薩,感恩南無普賢菩薩,感恩南無地藏王菩薩,感恩準提菩薩,感恩南無十方三世一切佛菩薩,感恩佛菩薩,南無阿彌陀佛,南無阿彌陀佛,南無阿彌陀佛。」



























