寫在前面:一趟溫柔的內在探索之旅
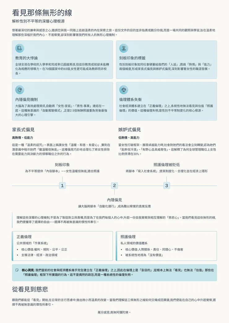
懷著最深切的謙卑與感恩之心,邀請您與我一同踏上這趟溫柔的內在探索之旅。這份文件的目的並非指責或劃分你我,而是一場共同的觀照與學習,旨在溫柔地理解那些深植於我們內心、不易察覺,卻深刻影響著我們所有人的無形心理機制。
讓我們從一個當代教育最深刻的矛盾現象開始,我稱之為「教育的大悖論」(The Paradox of Education):聯合國數據顯示,在全球範圍內,女孩在學校的「入學率」和「完成率」上,已經超越了男孩。然而,這份教育上的成就,卻未能轉化為相應的領導力。例如,在全世界 70 個國家中的 65 個,女性更有可能成為中學「教師」,而非「校長」。這引出了一個至關重要的問題:如果問題不在於能力或知識,那麼,那條阻礙著無數傑出女性、看不見的線,究竟是什麼?

1. 溫柔的詛咒:名為「刻板印象」的社會標籤
那條線的起點,是一種名為「性別刻板印象」的社會標籤。這是一種關於特定性別「應該」是什麼樣子的、被過度簡化的社會共識。為了更科學地理解這些標籤的內容,我們可以藉助「刻板印象內容模型 (Stereotype Content Model, SCM)」這個強大的心理學框架。該模型指出,我們對一個群體的偏見,主要由兩個維度構成:熱情 (Warmth) 與能力 (Competence)。這兩個維度交織出兩種最常見、也最隱蔽的偏見形式:

這些標籤如同社會硬塞給我們的「人設」。但更令人不安的是,這個劇本似乎能在我們的心智劇場中自動上演,無需我們有意識地去「排練」。接下來,我們將探討這背後的心智自動化機制。
2. 自動化的心智:難以察覺的「內隱偏見」
這些刻板印象之所以如此強大,是因為它們常常在我們無意識的、自動化的心智層面運作。它們是我們大腦的「認知捷徑」,為了節省心力而形成。科學家們使用「內隱聯結測驗 (Implicit Association Test, IAT)」 這個工具,清晰地揭示了這種難以察覺的偏見。
IAT 的研究有著驚人且一致的核心發現:
- 在我們意識到之前,大腦已在毫秒之間,自動將概念進行連結。
- 絕大多數人的大腦,會自動、快速地將「女性」與「家庭」相關的概念(如:親戚、家務)連結在一起。
- 同時,會將「男性」與「事業」相關的概念(如:工作、薪水)連結在一起。
內隱聯結測驗揭示的,正是第一部分中那些「溫暖但無能」的家長式偏見,在大腦神經層面被固化的證據。這個發現的核心洞見是:這並非意味著人們內心邪惡或刻意歧視,而是我們的大腦為了高效處理複雜的社會資訊,所形成的一種根深蒂固的「自動駕駛模式」。這種「女性-家庭」的內隱關聯,正是現實世界中那「2.5 倍無酬照護重負」背後,最強大的「心理引擎」。我們的社會,在無意識的層面,已經預設了這種分工的「合理性」。
如果說內隱偏見是大腦的「自動駕駛」,那麼我們必須追問:是誰為整個社會的交通系統編寫了預設的「導航軟體」?是什麼樣的集體價值觀,讓這條通往不平等的路徑,成為了整個系統的預設選項?
3. 被低估的價值:兩種倫理的失衡與「照護倫理」
我們已經看到偏見的「腳本內容」與其「自動化」的心理機制。現在,我們要探究寫下這一切的社會「源代碼」——兩種根本對立,卻地位懸殊的道德框架。刻板印象與內隱偏見就像是安裝在我們個人心智上的「應用程式」(Apps),而整個社會運行的「作業系統」(OS)——也就是我們集體的法律與經濟規則——則決定了哪些「應用程式」可以順暢運行,甚至被設為預設值。
哈佛心理學家卡羅·吉利根 (Carol Gilligan) 的開創性研究,為我們揭示了這兩種並存的倫理體系:

綜合以上,我們觸及了這份說明文件中最重要的洞見:
我們當前的社會與經濟體系,幾乎完全建立在「正義倫理」之上。因此,這個系統在倫理上是「盲目的」,它從根本上無法「看見」,也無法「估值」那些在「照護倫理」框架下所實踐的行為。
這不是偶然的疏忽,而是一種系統性的倫理失明。在設計上,我們的經濟體系就缺乏「看見」、「衡量」與「獎勵」照護價值的詞彙與工具,這正是 2.5 倍「無償」重負的根源。因為「照護」、「同理心」、「維繫人際關係」這些行為,是在「照護倫理」的框架下被實踐的,所以它們在以「權利、規則、交易」為核心的「正義倫理」經濟體系中,被系統性地視為「沒有價值」且「理所當然」的工作。
這種倫理上的失衡,是造成系統性不平等的根本原因。照護倫理的被忽視與被貶低,是性別不平等制度化的核心。看見了這一點,我們就能將所有線索串連起來。
結語:從看見「無形之線」到升起「慈悲之心」
此刻,讓我們溫柔地將這趟探索之旅中所看見的三條無形之線,串連成一個清晰的因果鏈:
- 刻板印象:為不平等提供了「內容腳本」(例如,「女性溫暖但無能,適合照護」)。
- 內隱偏見:讓我們的大腦將這個腳本「自動化運行」,使其成為難以察覺的直覺反應。
- 照護倫理的被貶低:則將此腳本「寫入了整個社會系統」,使其制度化、合理化,並在經濟上將其徹底隱形。
重申我們最初的發心:理解這些深層的心理機制,不是為了製造對立與責備,而是為了在我們每個人的心中,升起一份自我覺察與相互理解的「慈悲心」。當我們看見這些無形的線,我們便獲得了選擇的自由——選擇不再被無意識的慣性所牽引。
願我們都能從「看見」開始,在日常的言行思慮中,做出微小而溫柔的改變。
萬分感恩,南無阿彌陀佛。




























