1. 導論:千年醫典中潛藏的現代組織診斷學
在當代高度複雜且瞬息萬變的商業與社會環境中,組織管理者與政策制定者時常面臨著層出不窮的危機。然而,我們的應對策略卻往往陷入「頭痛醫頭、腳痛醫腳」的困境,耗費了巨大的資源,卻只能暫時撲滅表層的火焰,未能觸及深層的結構性問題。作為一名組織病理學家,我認為這種碎片化的應對方式,本身就是一種更深層危機——組織「正氣」衰敗——的症狀。
本文的核心論點,源自於一個看似意想不到的領域:一部誕生於近兩千年前的醫學聖典——醫聖張仲景的《傷寒雜病論》。我們將論證,其核心的「辨證論治」思維,不僅是中醫學的基石,更為我們提供了一套洞察組織系統性危機的深刻框架。此書並非太平盛世的學術結晶,而是誕生於東漢末年天下大亂、疫癘橫行的崩潰時代。它本身就是對一個失序系統的偉大回應,是一次為混亂引入秩序、為苦難尋找規律的「負熵」行動,這使其與現代危機管理的核心精神有著內在的深刻關聯。本文旨在將這份古老的中醫智慧,轉化為適用於高階管理者、策略顧問與政策制定者的系統診斷工具,引導我們以一種全新的、整體的視角,重新審視組織的健康與衰敗。懷著至誠與謙卑之心,我們希望這次跨越時空的思想探索,能為在迷霧中航行的領導者們,提供一盞來自古老智慧的明燈。
接下來,我們將首先深入此框架的靈魂——「辨證論治」的世界觀,理解其如何超越症狀,洞察系統模式。

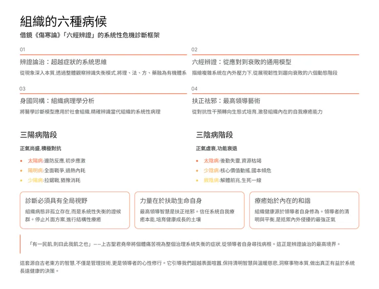
2. 辨證論治:超越症狀,洞察系統模式的根本思維
在我們將《傷寒論》的框架應用於組織診斷之前,必須先理解其思想的基石——「辨證論治」。這不僅是醫學史上的一次革命,更是一種深刻的哲學實踐與系統思維模型。若不理解其精髓,任何後續的應用都將流於形式。這好比一位頂尖的汽車技師,他不會只看到「引擎故障燈」這個孤立的症狀,而是會聆聽引擎的聲音、檢查排氣的顏色、感受車身的震動,從而診斷出是「燃油系統失調」還是「點火正時錯誤」這個根本的「證型」。
「辨證論治」的核心精神,在於它徹底揚棄了僅僅追逐單一症狀的線性思維模式。其精髓在於,透過對系統整體狀態的細緻觀察(中醫稱之為望、聞、問、切),從看似雜亂無章的現象中,辨識出疾病背後那個根本的、動態的失衡模式,即「證型」(pattern)。一旦這個核心的「證」被準確辨識,相應的治理法則與干預方案便隨之確立。
醫聖張仲景的偉大貢獻,在於他首次將「理」(病理學說)、「法」(治療法則)、「方」(具體方案)、「藥」(執行工具)融為一個完整、有機且可操作的臨床體系。這種整合思維對現代組織管理具有無可估量的價值。它提醒我們:一個組織的策略(理)、方法論(法)、具體專案(方)與所使用的工具(藥),必須是連貫一致、相互支持的有機整體。任何環節的脫節,都將導致組織力量的內耗與策略的失效。
可以說,「辨證論治」是一種從現象深入本質的智慧。而《傷寒雜病論》中最能完美體現此系統思維的,正是其獨創的「六經辨證」模型,它為我們描繪了一幅複雜系統從應對到衰敗的通用地圖。
3. 六經辨證:一個複雜系統從應對到衰敗的通用模型
「六經辨證」遠非單純的醫學分類,它更是一個普世的、描繪任何複雜適應系統(complex adaptive system)——無論是人體、企業,還是一個社會——在應對內外壓力時,從展現韌性到趨向衰敗的六個動態階段的通用模型。
這套體系,如同一部宏大的戲劇,上演著代表系統內在抵抗力與自癒力的「正氣」,與內外致病壓力「邪氣」之間的鬥爭。組織的興衰成敗,無非是這場鬥爭在不同層次上的投影:
三陽病階段(正氣尚盛,積極對抗)
此階段,系統的內在能量與凝聚力尚稱旺盛,能夠對危機進行積極的對抗。
- 太陽病:邊防反應 這是系統應對外部衝擊的第一道防線。如同國家的邊防軍正在接戰,組織會出現初步的應激反應,內部凝聚力增強,共同應對外部威脅。
- 陽明病:全面戰爭 若外部衝擊突破防線,或內部反應過度,系統將進入「全面戰爭」的過熱狀態。此時,組織內部能量消耗巨大,呈現出劇烈、亢奮甚至失控的景象。
- 少陽病:拉鋸戰 這是最為膠著的階段,系統在「進攻」與「防守」之間搖擺不定,陷入拉鋸戰。正邪雙方在關鍵的樞紐地帶反覆爭奪,導致組織能量在猶豫與內耗中不斷被消耗。
若對抗失利或內耗過久,系統的「正氣」將由盛轉衰,危機將深入核心。此刻,領導者必須做出最艱難的戰略抉擇:從積極進攻轉為戰略收縮。管理的重點必須從攻擊性的「祛邪」,轉向保守性的「扶正」,即不惜一切代價溫存與扶助系統僅存的核心功能與生命力。任何誤判此轉折點的組織,都將面臨萬劫不復的風險。
三陰病階段(正氣虛衰,功能衰退)
- 太陰病:後勤與資源系統失靈 危機侵犯到系統的資源生成與分配中樞(如同人體的脾臟運化功能)。組織的後勤、現金流或人才供應鏈出現問題,導致整體運轉失靈,陷入「虛寒」狀態。
- 少陰病:核心功能與根本價值動搖 病邪直入系統的心臟與根本(如同人體的心、腎)。組織的核心價值觀開始崩潰,或賴以生存的根本資源面臨枯竭,這是動搖國本的危重階段。
- 厥陰病:解體前兆 這是系統秩序全面崩潰的最後階段。內部各單元之間的聯繫即將斷裂,呈現出混亂、矛盾的最終狀態,生死懸於一線。
此模型最深刻的洞見在於「傳變」的動態觀念。組織的狀態並非靜止不變,它會根據內外條件的消長以及應對策略是否得當,而在這六個階段之間傳遞和轉化。理解了這個通用模型後,我們便可將其應用於診斷現代組織的具體病理。
4. 身國同構:將六經辨證應用於組織病理學分析
中國古老的智慧《黃帝內經》早已揭示,「人身」與「國度」在結構與運作原理上是同構的。這一「身國同構」的世界觀,為我們將醫學診斷模型應用於社會組織分析,提供了堅實的理論橋樑。如果說《內經》描繪了健康組織的理想藍圖,那麼《傷寒論》則為陷入困境的組織,提供了最精確的病理分析指南。

基於上表,我們可以對當代組織的頑疾進行更深入的分析:
- 陽明病 的組織,可能表現為內部無休止的部門攻訐、惡性的辦公室政治、或對某一市場趨勢的非理性狂熱追逐,整個系統處於高燒、內耗的狀態。
- 少陽病 的組織,則往往是那些陷入「大公司病」的官僚機構。重大改革議而不決,創新與守成兩派相互掣肘,整個系統在進退失據中消耗寶貴的戰略機遇。
- 太陰病 的組織,其典型症狀是經濟全面衰退、營收與利潤持續下滑,更深層的是員工普遍的無力感與士氣低落,青年世代的「躺平」文化正是此社會證候的體現。
- 少陰病 的組織,面臨的是最根本的生存危機:企業的核心文化與價值觀崩潰,員工喪失歸屬感與信任(心神衰敗,如同心臟失去主導節律);同時,賴以生存的核心技術、專利或關鍵人才等根本資源嚴重流失(腎精虧耗,如同根基被掏空)。
這種診斷視角,要求領導者具備一種「聖王之診」的能力。上古聖君堯帝,面對人民的苦難時,其反應不是推卸責任,而是深刻的自我診斷:「有一民飢,則曰此我飢之也」。他將個體的痛苦,視為整個治理系統失衡的終端「症狀」,並從系統的核心——即領導者自身的德行與智慧——中去尋找病根。這正是「辨證論治」的最高境界。
精確的診斷,是有效應對的前提。在辨識了組織所處的病理階段後,下一步便是探討基於此框架的治理與干預哲學。
5. 上工之治:從「扶正祛邪」到「無為而治」的領導藝術
在完成「診斷」之後,我們自然要轉向「治療」。《傷寒論》的治療原則,同樣可以轉化為極其高明的組織干預策略與領導哲學。其最高指導原則,可概括為四個字:「扶正祛邪」。
這意味著,任何有效的干預都有雙重目標:
- 祛邪 (expel pathogens): 移除或消解那些直接的、破壞性的因素。
- 扶正 (support the righteous qi): 更根本的,是扶助與增強系統自身的韌性、自癒力與恢復力。
這一深刻的治療哲學,與道家「無為而治」的治理智慧有著驚人的同構性。老子的「無為」並非無所作為,而是一種順應自然的最高明的治理藝術。
- 「祛邪」之為必要的「有為」 在組織管理中,制定必要的法規、剔除不良資產、應對外部的惡意攻擊、開除不適任的員工,這些都屬於直接、必要的「有為」之舉,對應著「祛邪」。但若過度使用,則會傷害組織的活力與信任(即「正氣」)。
- 「扶正」之為更高明的「無為」 「無為」的精髓,正在於「扶正」。一位卓越的領導者,其最高境界並非事必躬親地去塑造每一個員工,而是透過創造一個健康的組織文化、建立深厚的信任、簡化繁瑣的流程,從而激發組織內在的自組織、自校正與自生長能力。這如同最好的醫生,其目的不是用藥物取代身體的功能,而是創造最佳條件,讓身體能夠自我療癒。
日本農夫木村阿公種出「奇蹟蘋果」的故事,是這個原則最生動的例證。他最終的成功,並非因為發明了更厲害的農藥去殺死害蟲(祛邪),而是因為他放棄了對抗,轉而用數年的時間,心無旁騖地去培育一塊健康的、充滿活力的土壤(扶正)。當整個果園的生態系統恢復了內在的健康與平衡,害蟲與疾病的問題便自然消解。
由此可見,無論是療癒身體還是治理組織,最高的藝術都是一種生態學的、園丁式的培育,而非機械式的、對抗性的干預。因此,領導者的核心職能,不是解決問題(solve problems),而是培育健康(cultivate health)。這是一項根本性的思維轉變。
6. 結論:培育組織韌性的系統性智慧
《傷寒雜病論》及其核心的「辨證論治」思維,跨越近兩千年的時空,為當代管理者提供了一套超越片面問題、洞察系統全局的珍貴哲學與工具。它提醒我們,組織的健康並非理所當然,而是一種需要被細心診斷、精心培育的動態平衡。
本文的核心啟示,可提煉為以下三點:
- 診斷必須具有全局視野: 組織的種種病態,如低落的士氣、下滑的業績、僵化的流程,皆非孤立存在,而是系統性失衡的「證候群」。我們必須停止頭痛醫頭、腳痛醫腳的片面方案,進行根本性的結構性療癒。
- 力量在於扶助生命自身: 最高的領導智慧是「扶正祛邪」。這需要我們放下過度干預與掌控的欲望,轉而信任並致力於恢復系統的自我療癒本能,培育一個能讓人才與創新自然生長的健康「土壤」。
- 療癒始於內在的和諧: 如同儒家「修身、齊家、治國、平天下」之道,一個組織的健康,其最終的源頭在於領導者自身的修為與覺察。領導者自身的清明與平衡,是組織抵禦內外侵擾的最強大的「正氣」。
這套源自古老東方的智慧,不僅僅是一套管理技術,更是一種領導者的心性修行。它引導我們在面對錯綜複雜的挑戰時,能夠超越表面的喧囂,保持一份清明的智慧與溫暖的慈悲,去洞察事物的本質,從而做出真正有益於系統長遠健康的決策。
萬分感恩。


























