本月的閱讀書籍是《有解:高效解決問題的關鍵7步》,由秦湘寧、顧淑偉撰寫。
如題,這本書主要在分享高效率解決問題的方法,在確定問題、分析問題,解決問題的階段,有7個關鍵步驟:找出問題之王、找出關係人、分析問題的現況、明確目標、明確差距與代價、制定方案和行動計劃。
這篇文章將大略介紹解決問題的7個步驟及在每個步驟中,可幫助具體化和思考問題的工具,包括:「白熊效應」(Step 3)、SMART原則(Step 4)、要去做的清單To-Do List(Step 4)、同色思考帽(Step 6)、KSME(Step 6)和PDCA(Step 7)。
另外,本書的附表:問題清單表、差距與代價表、行動計劃表等,我將它部分增修或合併(PART C 附表),表格內有也書中的實列分享,可用來參考填寫的方法。
本文分為3個部分:
Part A)前言
1)身份的轉換
2)善待情緒
Part B)高效解決問題的7個步驟
Step 1)確定問題:找出問題之王、問題的先後順序、價值觀
Step 2)找出關係人:與關係結盟不是對抗
Step 3)分析現況:描述事實的現狀、「白熊效應」
Step 4)明確目標:要去做的清單(To-Do List)、目標需要轉向、別讓目標失衡、達成目標的意願、SMART原則
Step 5)明確差距與代價
Step 6)制定方案:同色思考帽、KSME、做自己的問題決策者、聆聽與可感知的愛
Step 7)行動計劃: PDCA循環
Part C)文末隨筆
1)書評
2)附表和範例
看完本文結構,讓我們來開始這趟解決問題的旅程。
Part A)前言
1)身份的轉換
在解決問題前,我們需要做的是身份的轉換和善待情緒。面對問題時,人們通常扮演著2種角色,分為「問題受害者」,和「問題製造者」。前者將問題指向自己,思考:「我做錯了什麼,為什麼是我?」、「我怎麼這麼倒楣?」,「是他傷害了我」,後者則抱有內疚,自責、甚至自我厭惡的想法,「我不應該這麼做」,「我太沒有毅力了,「我又暴飲暴食了」。不管是「問題受害者」,或是「問題製造者」,認為被傷害或是製造問題都是將問題視為麻煩,對解決問題沒有幫助。
若想要解決問題,我們必須從「問題受害者」或「問題製造者」,轉換成「問題管理者」的角色。身份的轉換,能讓「問題管理者」找回掌控權,擁有主導問題的能力。
2)善待情緒
先善待情緒,再解決問題。
生活中我們或許會發現,不同的人對待同一件事情,會有不同的情緒,這也意味著,情緒不是由事件直接引發的。Allbert Allis在所創建的情緒ABC理論中指出:

A是事件的發生,B是我們的信念,想要獲得好的感受C,就必須改變阻礙自己達成願景的信念「B」。我們嘗試從灰色信念轉換成金色信念,體驗信念轉換帶給我們的感受。

Part B ) 高效解決問題的7個步驟
Step 1)確定問題
找出問題之王
茫茫的問題之海中,哪個才是關鍵的導火線?將所有的問題畫出關係線,找出所有事情都與他有關的「問題之王」。
K先生是位業務,近來頻與女友吵架,連續幾個月沒有業績的他,也背負著房貸與車貸的壓力,晚上常常精神緊繃輾轉難眠,生活過得很煎熬。在將所有遇到的問題列出清單,其中包括K在幾個月才完成了手術後即開始上班,K先生發現到,自從健康問題出狀況後,似乎牽動著後續生活中的大小問題。因此,找出了「問題之王」的K做出了重大的決定,向主管提出辭呈並返鄉休養,待身體調養好後重新出發。
問題的先後順序
通常,我們都會優先處理緊急的問題。然而,如果每天都在處理急事,就會陷入「被問題追著跑」的困境。要如何減少「被問題追殺」的窘境?處理問題的優先順序,以重要不緊急為優先。優先處理好重要不緊急的問題,就能減少緊急問題的發生。

會議時,在使用的筆電要沒電了,如果沒有馬上充電,筆電的資料即可能遺失,這時就必須馬上尋找電源或別的方式,先將資料保存起來。提前先將重要不緊急的事情處理好(筆電充好足夠的電源),就能減少突發問題的發生。
忙碌的生活中,有哪些常常發生的「突發」的情況?
價值觀
什麼才是你重視的價值觀?家庭、愛情、友誼、事業、財富、權勢、自由、智慧、成功、快樂、健康、選擇、能力等。挑選出3個最重視的價值觀,在「問題清單」中,排出問題的先後順序。
Step 2)找出關係人
與關係結盟不是對抗
畫出與「問題之王」有關的關係人。如果要解決的是自己的事情,就將自己放在正中心。
解決問題不是尋找「這是誰的錯?」,而是尋找盟友的過程。從所有關係人中,找出「問題所有者」、「謀士」、「標杆」、「支持者」、「相關者」。這個關係人的團隊可以是真實存在的,也可以是虛擬的。

Step 3)分析現況
描述事實的現狀
分析現況時,我們需要做的是描述事實的現狀,不是基於個人觀點的形容現狀。事實可以被證實或證偽,而高度概括屬於個人觀點,容易誇大或弱化事實。「他不求上進」、「我沒有能力」、「他常常遲到」,這些都是高度概括的句子。「今天的溫度是2℃,我想我必須將外套穿上了」。
對於有形容詞的陳述句,可以使用1-10分的量尺來量化強度。在形容「睡眠品質很差」時,G小姐給予5分,L先生給予2分。
白熊效應
高度概括的負面標籤:「他很懶惰」、「他運氣很不好」、「我真沒用」,如同一個充滿負面評價的牢籠,也讓我們看不清自己或對方的優點。我們嘗試一個實驗:
記住!不要想像一頭粉色大象!
一定不要去想一頭粉色大象穿過叢林!
千萬不要去想一頭粉色大象走出叢林時,還帶著一群小象…
結果,現在滿腦子都是粉色的大象。這是因為思維的語言是在大腦的不同部位產生的。
當你刻意控制大腦不去想某件事,你反而會更容易的去想某件事。這是哈佛大學社會心理學家Daniel Wegner 所提出的「白熊效應」。
對於撕掉負面標籤,我們也可以順勢而為,不再去抵抗你「不想要」的東西,而是盯著你「想要」的東西。為自己和他人貼上正面標籤,讓新標籤自然的取代具有負面影響力的舊標籤。
Step 4)確定目標
每個問題背後都藏著目標。從問題思維轉換成目標思維,聚焦在「想要的」結果,把注意力放在「為了達到這個目標,我能做點什麼?」,而不是「為什麼會發生這個事情?」。我又暴飲暴食了。要如何養成良好的飲食習慣?
要去做的清單 (To-Do List )
Warren E. Buffett的私人飛行員Mike Flint,找到Buffett探討自己的職業生涯目標。Buffett請Flint列出他職業生涯中重要的25個目標。接著,Buffett 再請 Flint從25個目標中,將最看重的5個目標寫在另一張紙上。現在,Flint有2張清單。
Buffett問Flint:「你現在知道該怎麼做了嗎?」
Flint 答:「知道了,我會馬上著手實現這5個目標,至於另外20個,它們並沒有那麼重要,所以可以在閒暇時間裡慢慢把它們實現」。
Buffett聽完接著說:「不!Flint,你完全搞錯了—那些沒有被你挑出來的20個目標,是你應該盡可能避免去實現的。你應該不允許這些事佔用你的任何時間與精力,直到你把挑出來的5個目標實現」。
這是Warren E. Buffett的雙目標清單系統(Two-List System)。一張是「要去做的清單」(To-Do List),一張是「盡可能避免去做的清單」(Avoid at all cost list)。
目標需要轉向
如果你發現到,原本在努力的目標和目前想要的目標不同,我們需要讓目標轉向。目標之所以需要轉向,是因為我們誤將達成目標的路徑當成了目標本身,以為達到目的地只有一個途徑,而實際上達成目標的路上還有許多選擇。E女士說:「我的目標是離婚」。在作者與E女士進一步明確後,E女士將目標轉向為「提高自己當前的生活幸福感」,並發現離婚只是路徑。
別讓目標失衡
檢視你的目標,盡可能不讓目標只傾向某一方。只專注在「事業發展」的目標,讓我們忽略了家庭關係;M女士將所有時間用以達成「公司上市」而忽略了健康。
達成目標的意願
我們想要達成目標的強烈度,影響著目標的達成率。試想上一次的成功經驗是什麼?當時是怎樣做到的?達成目標的意願有多強烈?
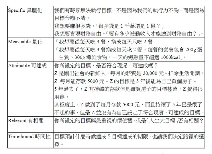
SMART原則
擬定完目標後,使用「現代管理學之父」Peter F. Drucker 在《管理的實踐》中提出的SMART原則檢視,你的目標是否夠具體、可量化、可達成、有相關和有時間性?

Step 5)明確差距與代價
根據問題的定義,問題=|現狀-目標|,問題就是現狀與目標之間的差距∆。∆ 越大,問題就越嚴重,而當現狀、目標完全相等時,∆為0,問題也就解決了。換言之,∆ 越大,如果不加以干涉,最終可能產生令人難以承受代價。
如果說,考慮「目標」時,想的是「採取了行動會怎樣」,那麼考慮代價時,想的就是如果「不採取行動會怎樣」。我們所看到「如果不採取行動會怎樣」的代價越具體,就越能推動我們去執行。
Step 6)制定方案
使用KSME的解決問題時,離不開「績效公式」。

以上的公式能見,表現等於潛能減干擾,因此,干擾是影響表現的關鍵變量。也就是說,潛能不變時,干擾越大,表現越越差。而干擾減少,我們就會有更好的表現—這就是表現的運行規律。
KSME
制定方案的時候,一次只解決一個問題。
根據Thomas F. Gilbert的績效改進論,和Nigel Harrison的績效諮詢論,本書的2位作者,秦湘寧和顧淑偉將排除干擾所涉及的方面歸納為KSME,即P= f(K,S,M,E)

戴上同色思考帽,制定解決方案
我們在與他人討論方案時,由於大家以不同的角度思考問題,因此意見會有所不同。6頂思考帽,是由Edward de Bono開發的一個思維方法,由「問題管理者」戴上藍色思考帽,引導大家在同一時刻只能戴同一顏色的帽子,聚焦於同一個角度思考問題,能為制定解決方案發揮關鍵的作用。在關注事實時,一起戴上「白色思考帽」,在提出質疑時,一起戴上「黑色思考帽」,運用「綠、黃、白、黑、紅」思考帽,為制定解決方案創造更多可能性。

做自己的問題決策者
解決問題的重要原則是:「誰的問題,誰做主」。如果解決的是員工的問題,由員工做主。如果解決的問題是孩子的問題,由孩子做主。誰想解決問題,誰先改變,而不是誰有錯,誰先改變。
聆聽與「可感知的愛」
在解決問題的過程中,聆聽是最重要也是最稀缺的能力之一。
圍繞著問題溝通並不是件容易的事。不是有人說,有人聽就是溝通。如果我們沒有表達欣賞的能力、換位思考的能力、愛的能力,就無法發揮聆聽的作用。無論是家人、領導、客戶,每個人在關係中的需求是被尊重、被信任、被認可、被聆聽,這些都是對「愛」的需求。真心的欣賞與讚美、真誠的信任與授權、投入與尊重的聆聽,都能提供「可感知的愛」。
Step 7)行動計劃
PDCA循環
在完成以上6個步驟後,終於我們來到了採取行動計劃。PDCA是由Walter shewhart 所提出的質量管理工具,分為:Plan(計劃)、Doing(執行)、Check(檢查)、和Action(行動)。

如果問題還沒有解決,可以問問自己幾個問題:哪些已落實的行動,對解決問題發揮了積極的作用?哪些行動執行起來挑戰很大?哪些行動對問題的解決具有長期的影響?要怎麼慶祝自己已經取得的成績?要不要優化現有的行動?如果是部分解決,要調整計劃的哪個部分?
我們除了要檢查行動以外,如果行動沒有解決,也不要氣餒。對於我們已完成的事項仍值得鼓勵看待。如果要解決的問題是比較複雜的,我們必須重複PDCA,分階段去解決不同的小問題。完成多個PDCA後,向上迭進的PDCA最終將更靠近目標,直到我們達到目標,使問題得以解決。
PART C:文末隨筆
1)書評
擅用本書的工具
本書有7個解決問題的步驟,當中包含許多引導思考和規劃的工具,按照要解決的問題的複雜程度,有的在單一工具的使用上,已能有效的引導思考解決的方法。如果你已確定和瞭解問題,或許可以跳過某些步驟,更簡略使用特定工具。對於PART C的部分,我使用了原著的附表再進行修改,開始填表的你也可以修訂自己的版本,重要的是對自己有幫助的附表,就是好工具。
為自己保留個重要目標的位置
想想是否曾有過這樣的經驗?跨年前設定了個大目標,希望迎接新的一年後可認真的做點「大事」,但實際情況是,在日常生活裡常常不自覺花時間做的是與這個目標完全無關的小事?如果是這樣,當初設定這些目標的鬥志和目的,去哪兒了呢?是否還記得當時設定的目標是為什麼而設?為誰而設?
升職加薪、買房、脫單,我們之所以會設定這些「大目標」,有可能是生活的必須,也有可能是別人的期待。如果你是個學生,父母希望你考好成績,你設定了個「考上某大學」的目標;想減肥,為的不是健康而是符合別人眼中「瘦比較好看」的期待;享受單身的你開始去參加聯誼,因為「適婚年齡」到了再不結婚,就是「剩男剩女」了。
責任和期待,當中也包含了我們價值觀,對我們有其意義所在。然而在我們設定目標的時候,是否也能去檢視這個價值觀,是如何形成的?我們之所以認同,是為了符合社會的期待,或是我們清楚知道這是為自己而活?
一位以家庭為重的Y先生,每天勤奮踏實的工作,賺錢養家(好男人應該要有擔當)。日複一日,家裡小孩漸漸成人成才,Y先生也漸漸的老去。常年以家庭為重的他,在沒有了「賺錢養家」這個角色後,Y先生感覺失去了生活重心,像是迷失了自己。
為家庭貢獻的Y先生,值得被尊重,也值得被家庭好好的對待。我們所生長的環境、種族、文化、語言、性別角色,所給予我們的價值觀和信念「Belief」,影響著我們對事情的看法,也影響著我們的行為。
在「要去做的清單」(To Do List)里,我們依照所重視的價值觀來擬定目標,如果將重要目標給了「應該」、「必須」、「想要」(心甘情願的)的時候,是否也能保留個目標,給那個做了不會有什麼成就的興趣、愛好、好奇,只感覺「活著」的事情?哪怕是0.1的位置也好?僅給自己。
文長,恭喜你已堅持看完!也恭喜你學會了本書作者所介紹的工具,接著為PART C的附表和範例,歡迎有興趣的朋友多加使用。
2)附表和範例
附表1:問題清單表(自本書作者)
任務:Step1—找出問題之王
內容:(書中的實例)H經理是問題的提出者,M助理是H經理的項目助理之一。

附表2:分析現況表(本文作者修訂)
任務:Step1—填寫問題之王、Step2—找出關係人、Step3—分析現況

附表3:目標與差距表(本文作者修訂)
任務:Step4—確定目標、Step5—明確差距與代價

附表4:KSME表 (本文作者修訂)
任務:Step6—使用KSME制定方案
內容:(實例)H經理與M助理協同制定的方案

附表5:行動計劃表(本文作者修訂)
任務:Step 7—PDCA 循環























