策略二:你的焦點----要打就打真正的敵人
提供給正在爭吵、挫折、憤怒、紛爭、虛假、無安全感、恐懼的你。
敵人會偽裝,操控自己看事情的角度。焦點擺在別人或是任何物質身上,以為自己對仇敵反擊,其實是在打空氣。有焦點可以幫助你
一、消除無效空間與雜亂物。
二、分心降到最低,降低被突襲的風險,集中注意力就不容易被突襲或漏看。
三、保護你的目標與夢想不會飄掉或妥協。
四、焦點是你的天線,幫你提高警覺。
因 我 們 並 不 是 與 屬 血 氣 的 爭 戰 ( 原 文 作 摔 跤 ; 下 同 ) , 乃 是 與 那 些 執 政 的 、 掌 權 的 、 管 轄 這 幽 暗 世 界 的 , 以 及 天 空 屬 靈 氣 的 惡 魔 爭 戰 。-以弗所書6:12
其實我們要看見的是情緒、狀態,而非哪個人講的話傷害我。一切的失望、憤怒、悲傷,都不是人導致的,而是我自己聽到的、接收的情緒、心態。我怎麼去看待而定。
作者提到第一世紀的希臘人很多事異教徒,之後改相信基督後,仍保留相信靈界很活耀的想法。覺得靈界會對這個世界產生一定的影響,但今日很多人無神論。覺得撒旦可以拿來當玩笑開,開地獄梗或當作時尚流行(近年好萊烏明星、歐美明星公然在演唱會做撒旦崇拜,例如:穿全身紅、惡魔角、MV帶有恐懼的感受)。
作者說:[你以為花錢、生氣、用邏輯、用心理學是在克服或智取敵人,哪知完全無效。]
這句話我覺得太魯莽,心理學真的沒用,上帝怎麼還創造精神科(現在改稱身心科),開藥給身心患者也是醫治的其中一種方式。佛洛伊德、榮格、愛因斯坦他們在地球上的貢獻也有感動很多人。所以這段對[心理學無效]是不認同的。
下一句又提到[把布幕拉掉,張開你屬靈的眼睛,保持警覺。]
以身心靈角度去想是開啟你的第三眼、眉心輪,增強你的直覺力,但同時也需要開啟思辨能力、分辨力。
再下一句[注意你一直怪罪的環境、成長背景、男友,甚至自己及其背後的動靜。]原生家庭、伴侶、環境、自我心境,的確是我們要時時刻刻覺察自己的感受、能量。就算是靈性小白,也會知道自己正在生氣或難過。
作者說:[禱告中把擔憂懼怕和惱怒交給神,就使你軟弱的靈與聖靈的大能大力結合。]承認自己是軟弱的很重要,其實人類就像螞蟻一樣脆弱。自己能明白能力有限,需要倚靠更高的存有去幫助自己,去尋找合作,才是活在這個世界更好、更輕鬆、更快速的辦法,同時達到你要的生活。
但作者形容攻入敵營、對付敵人,對我來說太浮誇哈哈有點戲劇化。
作者說:[不是每件倒楣事、令你不舒服的事都是從地獄深淵冒出來的陰謀。生活會有苦難(約翰福音16:33),也有自己所結的果(加拉太書6:7)]我終於在聖經裡面聽到類似佛教說的因果論、[結果],分享整句[不 要 自 欺 , 神 是 輕 慢 不 得 的 。 人 種 的 是 甚 麼 , 收 的 也 是 甚 麼 。-加拉太書6:7]
生而為人,難免會做出讓自己有愧疚感的事情或是上天要給我們苦難(人生短暫的痛苦、靈魂暗夜)。但都是上帝告訴我們,要成就他全知、全愛的旨意。這個全知全愛可以翻做無條件的光跟愛。
作者形容魔鬼會伴隨黑暗和欺騙(迷惑),並且挑撥所有關係的不和。就像我以前做過八大也會被紙醉迷金的物質給迷惑,算是一種誘惑的試探吧!提到一節經文[這 也 不 足 為 怪 , 因 為 連 撒 但 也 裝 作 光 明 的 天 使 。-歌林多後書11:14] 經紀會用迷惑的言語,像蛇一樣誘惑吃下伊甸園的果子。 想起,某一年欠錢,想說疫情晚點回去上班,也被說有欠錢 半威脅的語氣(感到壓力跟欠錢),我只好在剛開放能上班時硬著頭皮上下去(還錢)。
第二章重點,觀察你的一舉一動、時時刻刻的情緒、感受、感覺,你正在開心嗎?或是閱讀到這裡的你很平靜嗎?今天有生氣、難過嗎?切忌是情緒影響著你,而不是你的老闆、小孩、另一半、家庭。不是有血肉的人,而是看不到的[情緒]振動頻率。
以下是需具備美德

【閱讀心得&重點整理】火力全開:擊潰魔鬼的爭戰式禱告-美德
最後提到帶3D眼鏡的故事,到電影院看3D電影,如果沒有戴眼鏡,看到的一切都是模糊的。 3D眼鏡比喻焦點與定睛在神還有你的情緒。
以下是作者推薦經文

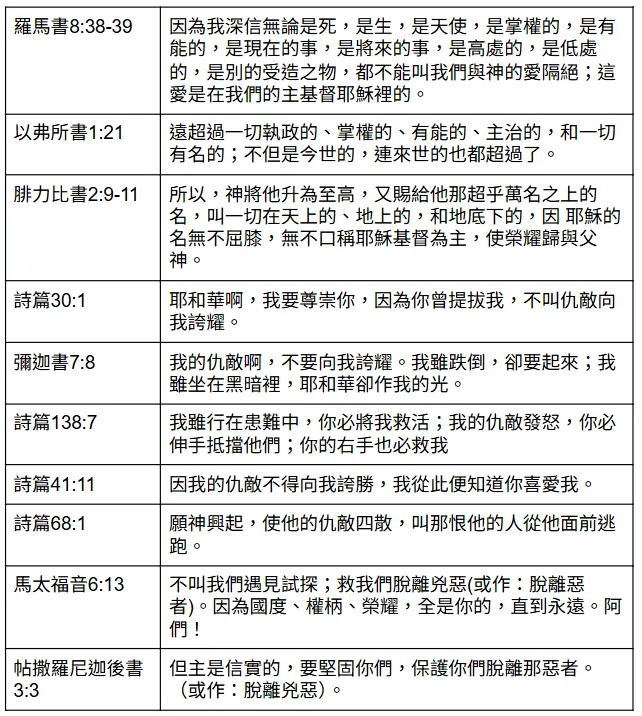
火力全開:擊潰魔鬼的爭戰式禱告 策略二 EP3-推薦經文
現在練習寫下你的客製化、個人化禱告策略吧!
運用上面的經文,結合你自己發生的事件。並且留意聖靈提醒你的經文,重要的是行動。

























