對話錄:六種人生,一席關於幸福的靜思

更新 發佈閱讀 11 分鐘

引言:一期一會的茶席

在一個寧靜得可以聽見風拂過竹葉的午後,一間古樸茶館的廂房內,氤氳的茶香與午後的暖陽交織。六位剛結束了一場溫馨餐會的舊友,此刻正圍坐在一張厚實的木桌旁,靜心品茗。他們的身分各異,卻因緣分而相識:一位言語沉穩的法官、一位目光深邃的檢察官、一位氣質溫婉的書記官、一位理性與慈悲並存的醫生、一位眼神充滿暖意的護士,以及一位在城市運轉的脈動中辛勤工作的輪班工人

這場相聚,源於他們在各自崗位上對人生百態的共同凝視。他們見證了太多的悲歡離合、聚散無常,內心深處都積存著一份對「幸福」的探問。這次相聚本身,就是一次幸福的實踐。正如近期的《世界幸福報告》所揭示,與他人共享餐食的頻率,是主觀幸福感最強的預測指標之一;獨自用餐,往往與較低的幸福感相連。他們剛剛共享的午餐,已然為這場對話,鋪墊了一層溫暖的底色。

瓷杯中澄澈的茶湯映著窗外天光,醫生輕輕放下茶杯,柔聲打破了這份寧靜,也為這場靜思開啟了序幕:

「在我們各自的工作中,或許都看盡了生命的起落與無常。我不禁時常在想,究竟什麼才是幸福真正的模樣?」

vocus|新世代的創作平台


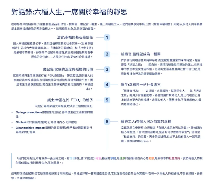
第一幕:法官的沉思——幸福的基石是信任

法官聞言,緩緩頷首,語氣莊重而平和:「您的問題,觸及了我們所有工作的核心。在法庭上,我們處理的是規則的崩壞與信任的撕裂。但反過來看,一個幸福的社會,其根基恰恰建立在一份深刻、無形的信任之上。」

「個人的幸福感,並非憑空而來,而是深刻地根植於一個公平、透明且值得信賴的社會契約之中。《世界幸福報告》每年都會分析解釋各國幸福水平的六大關鍵變數,其中,『對腐敗的觀感低』和『社會支持』這兩項,我認為是最根本的支柱。」

「前者,意味著人民相信遊戲規則是公正的,無論貧富貴賤,都能在一個廉潔的體系下受到平等的對待。後者,則代表著當你陷入困境時,你相信身邊的人乃至整個社會,會為你撐起一張安全網。」

「芬蘭常年位居幸福國度的榜首,許多人歸因於其優渥的福利。但我認為,福利只是果,而非因。真正的因,是芬蘭社會中那種極高的信任度——人民信任彼此,更信任公共機構。這種信任,源於其高效、透明的公共管理與悠久的法治傳統。當一個社會的基石是信任時,每個人才能安心地去追求屬於自己的幸福,而不必時時擔憂腳下的土地會突然塌陷。」

法官的目光掃過在座的每一位,沉聲總結:「然而,當這份信任的基石崩塌時,我們便會看見社會最深沉的苦難。」

第二幕:檢察官的詰問——當絕望成為一種罪

檢察官接過話頭,眼神中帶著一絲悲憫:「法官閣下說的信任崩塌,其後果,我幾乎每天都在刑事案件的卷宗裡看到。許多時候,我所起訴的罪行,其根源並非純粹的惡意,而是一種被社會遺棄的、深刻的絕望。」

「《世界幸福報告》中近年來反覆提及一個沉重的概念——『絕望之死』(deaths of despair),也就是因自殺、酒精和藥物濫用導致的死亡。報告指出,這類死亡在男性中的發生率是女性的近四倍,而在六十歲以上群體中的發生率,更是年輕人的兩倍有餘。每當我面對一個因毒品或酗酒而犯下重罪的被告,我幾乎都能看見其背後,一個因『絕望之死』而破碎的人生或家庭。」

「這種絕望,不僅摧毀個體,更會侵蝕整個社會的穩定。報告的另一項發現也印證了這一點:低落的生活滿意度與社會不信任感,是導致反社會、反體制行為(例如投票給極端政治派別)的重要驅動因素。當一個人感到被體制拋棄、對未來失去希望時,他的不幸感就可能轉化為對整個社會的憤怒與破壞。從這個角度看,許多犯罪行為,更像是一種社會失靈所併發的悲慘症狀。」

醫生聞言,眼中閃過一絲了然,彷彿看到了診間裡無數相似的愁容。

檢察官輕嘆一口氣:「我們在法庭上看到的,往往是悲劇的終點。而書記官您,或許在無數的卷宗中,早已看到了這些悲劇的起點。」

第三幕:書記官的卷宗——家庭的溫度與孤獨的代價

書記官溫和地點了點頭,輕聲說道:「是的,檢察官。我的工作不像各位那樣直面激烈的衝突,但每天經手的戶籍、婚姻、繼承案件,就像是社會最細微的脈搏。在這些平凡的記錄中,我確實看到了家庭的溫度,以及孤獨的代價。」

「近年的《世界幸福報告》研究有一個有趣的發現,家庭規模與生活滿意度之間,存在一種『倒U型關係』。數據顯示,如在歐洲等地的研究發現,四到五人的家庭,其成員的幸福感是最高的。這不高不低的數字,或許正是在經濟負擔與情感連結之間,達到了一個甜蜜的平衡點。」

「而在我處理的案件中,最令人心酸的,莫過於那些獨居長者的遺產糾紛。卷宗裡常常呈現出一幅孤獨的晚景:一個人在空蕩的房子裡離世,而後代只為爭產而來。這與報告中指出的『獨居者生活滿意度較低』的研究結果完全吻合。獨自生活,意味著需要支付更高的『幸福成本』。一個穩固而溫暖的家庭,真的是抵禦人生風雨最重要的港灣。」

她端起茶杯,話音剛落,一旁的輪班工人聞言,默默地點了點頭,握著茶杯的手指似乎收緊了些許。書記官的目光則轉向醫生:「家庭的破碎或孤單,最終往往會在身體上留下痕跡,這或許醫生您看得最清楚。」

第四幕:醫生的診斷——幸福是一帖社會處方

醫生微微一笑,接過話題:「書記官說得對。在診間裡,我確實看到太多因心理與社會因素而惡化的病情。《世界幸福報告》將『健康的預期壽命』列為幸福的六大支柱之一,這當然沒錯。但作為醫生,我越來越相信,許多疾病的根源在於心靈的失調與社會的疏離,真正的療癒,來自於人與人的連結。」

「報告中有一項結論讓我深受啟發:『親社會行為』(prosocial behaviour)——例如捐贈、志願服務、幫助陌生人——與『絕望之死』的減少有著顯著的關聯。換句話說,當一個社會的利他風氣越盛,人們因絕望而自我毀滅的可能性就越低。這在我的臨床觀察中也得到印證:那些積極參與社區服務、樂於助人的病人,他們的康復情況與精神狀態,往往比那些孤立的病人要好得多。」

「所以,有時候我會想,除了藥物處方,我或許更應該開一帖『幸福處方』。報告的另一章提到,將金錢用於幫助他人(例如慈善捐贈),能夠比花在自己身上創造出更大的幸福感。這不就是一帖極其有效的處方嗎?去關心他人、去服務社會,這不僅療癒了他人,最終也療癒了我們自己。」

醫生的目光溫和地投向護士:「我開的是處方,但真正執行關懷、給予溫暖的,是像您這樣的護理人員。」

第五幕:護士的關懷——幸福在於『三C』的給予

護士的眼中泛起溫柔的光芒,她輕聲說:「謝謝您,醫生。在病房裡,我每天都在見證您說的那種『幸福處方』是如何生效的。我的體會是,幸福不僅是被愛,更在於有能力去愛。一個小小的善舉,真的能同時點亮施與受雙方的心靈。」

「最新的《世界幸福報告》精準地總結了我一直以來的觀察,報告稱,利他行為之所以能帶來最大的幸福感,取決於三個關鍵原則,我把它們稱為『幸福三C』:」

  • Caring connections(關懷性的連結): 這個善舉發生在一個充滿關懷的關係之中。
  • Choice(出於自願的選擇): 這個行為是發自內心的,而非被迫的。
  • Clear positive impact(清晰的正面影響): 施予者能清楚看到自己的行為帶來了好的結果。

「我常常看到這樣的場景:一位家屬,並非出於義務,而是真正出於愛,自願選擇為病榻上的親人輕聲讀一本書。當他看到親人因他的陪伴而露出久違的微笑時——那一刻,病房裡的空氣都變得溫暖。這就是『三C』同時發生時,所創造出的雙向的、滿溢的幸福感。這也讓我想起芬蘭文化中的『Talkoot』精神,那是一種公共志願服務的傳統,人們聚在一起共同勞動,幫助鄰里或社區,而勞動本身,就是一種增進信任與連結的幸福實踐。」

護士的分享讓空氣變得格外溫馨。她環視一圈,目光最後落在一直默默聆聽的輪班工人身上,語氣充滿了真誠的關切:「我們談論了很多,但或許,對於每天辛勤工作的人來說,幸福有著更樸實的樣貌。不知道您是怎麼看的?」

第六幕:輪班工人的心聲——有個人可以依靠的幸福

輪班工人略顯靦腆地笑了笑,雙手捧著溫熱的茶杯,質樸地開口:「各位說的都很有道理,我聽得很受用。對我來說,幸福可能沒那麼複雜。每天輪班工作,日夜顛倒,有時候累得話都不想說。幸福,就是在這種時候,心裡知道『有親人或朋友可以依靠』。」

「我記得看過幸福報告裡的一個問題,它問的不是你有多少錢,也不是你有多成功,它問的是:『當你遇到困難時,是否有可以依靠的親友?』這個問題,就是『社會支持』的定義。對我來說,這就是幸福最核心的部分。這個問題的答案如果是肯定的,那再辛苦,心裡都是踏實的。」

「因為輪班,我很難和家人朋友『共享餐食』,報告說獨自吃飯會降低幸福感,我對此深有體會。那種孤單感,會一點點侵蝕掉你對生活的好心情。有時候我覺得,再多的加班費,也比不上結束了一天疲憊的工作後,能有個人一起吃頓飯、說說話的那份安心。」

他真誠的話語,像一顆石子投入平靜的湖面,在每個人的心中漾起了深刻的共鳴。這場關於幸福的對話,從宏大的社會結構,最終回到了人與人之間最基本、最溫暖的連結。

結語:一杯茶中的緣起法

法官再次開口,為這場對話做了一個充滿智慧的總結。

「您看,我們這場對話,本身就像一張因緣之網。芬蘭文化中曾引用東方哲學裡『因陀羅網』的比喻,說宇宙萬物如同網上的寶珠,光光相照,互為映現。我們今天的分享,不也正是如此嗎?」

「我所說的、一個有信任的社會,才能減少檢察官所見的絕望;書記官所見的、穩固的家庭,正是醫生所強調的健康的基礎;而護士所描述的、發自內心的關懷,恰恰是輪班工人最需要的、最根本的社會支持。我們每個人的視角看似獨立,實則相互依存,互為因果。」

這場茶席接近尾聲,但它所開啟的靜思,才剛剛開始。幸福並非一個單一的答案,也不是一個遙遠的目標。它或許,就是在我們各自的生命實踐中,在每一次與他人的相遇裡,不斷去諦聽、去關懷、去連結的過程。窗外的陽光變得更加柔和,為這場一期一會的相聚,染上了一層感恩與祝福的金色光芒。



留言
avatar-img
人間淨土與極樂之光
17會員
2.7K內容數
懷著無盡的感恩之心,感恩即將閱讀此文的您。 「人間淨土」始於我們當下這顆清淨的心,是人人都能被溫柔善待、彼此關懷的仁愛家園,是盼望一個戰爭止息、和平降臨的圓滿未來。 祝福平安喜樂,南無阿彌陀佛
2025/10/26
總統在開場時溫和地定調:「今天,我們不是來進行政策辯論,也不是來報告績效。我們聚集於此,是為了一次集體而謙卑的反思。我們每個人,都只是拼圖的一塊。唯有放下預設的立場,以慈悲、感恩與謙卑之心,去諦聽彼此從各自崗位上所看見的風景,我們才有可能共同拼湊出國家幸福的完整圖像。」
Thumbnail
2025/10/26
總統在開場時溫和地定調:「今天,我們不是來進行政策辯論,也不是來報告績效。我們聚集於此,是為了一次集體而謙卑的反思。我們每個人,都只是拼圖的一塊。唯有放下預設的立場,以慈悲、感恩與謙卑之心,去諦聽彼此從各自崗位上所看見的風景,我們才有可能共同拼湊出國家幸福的完整圖像。」
Thumbnail
2025/10/26
這場對話的目的,是一次神聖的、相互的「諦聽」。我們將放下預設的答案,靜默地、全心全意地去聆聽彼此生命中的「苦」與「樂」,在那些被社會所忽略的低語中,在那些被財富所掩蓋的沉思裡,共同探尋幸福那如琉璃光般、清澈而又變幻的真實樣貌。
Thumbnail
2025/10/26
這場對話的目的,是一次神聖的、相互的「諦聽」。我們將放下預設的答案,靜默地、全心全意地去聆聽彼此生命中的「苦」與「樂」,在那些被社會所忽略的低語中,在那些被財富所掩蓋的沉思裡,共同探尋幸福那如琉璃光般、清澈而又變幻的真實樣貌。
Thumbnail
2025/10/26
「孩子們,感謝妳們來到這裡。生命這條路,我們每個人都在走,各自背負著不同的行囊,也各自看見了不同的風景。今天,沒有對錯,只有故事。我想邀請大家,用最真誠的心,分享一下,在妳們各自的生命裡,『幸福』是什麼模樣呢?」
Thumbnail
2025/10/26
「孩子們,感謝妳們來到這裡。生命這條路,我們每個人都在走,各自背負著不同的行囊,也各自看見了不同的風景。今天,沒有對錯,只有故事。我想邀請大家,用最真誠的心,分享一下,在妳們各自的生命裡,『幸福』是什麼模樣呢?」
Thumbnail
看更多
你可能也想看
Thumbnail
生活沒有不累人的!但是總要懂得讓自己喘息一下~啄,一口咖啡香;覽,一片美麗的風景!幸福如常、如常幸福!
Thumbnail
生活沒有不累人的!但是總要懂得讓自己喘息一下~啄,一口咖啡香;覽,一片美麗的風景!幸福如常、如常幸福!
Thumbnail
我拿著一杯咖啡安靜地坐著,望著玻璃窗外的三三兩兩的行人,想著這真是難得的時光。
Thumbnail
我拿著一杯咖啡安靜地坐著,望著玻璃窗外的三三兩兩的行人,想著這真是難得的時光。
Thumbnail
本文分析導演巴里・柯斯基(Barrie Kosky)如何運用極簡的舞臺配置,將布萊希特(Bertolt Brecht)的「疏離效果」轉化為視覺奇觀與黑色幽默,探討《三便士歌劇》在當代劇場中的新詮釋,並藉由舞臺、燈光、服裝、音樂等多方面,分析該作如何在保留批判核心的同時,觸及觀眾的觀看位置與人性幽微。
Thumbnail
本文分析導演巴里・柯斯基(Barrie Kosky)如何運用極簡的舞臺配置,將布萊希特(Bertolt Brecht)的「疏離效果」轉化為視覺奇觀與黑色幽默,探討《三便士歌劇》在當代劇場中的新詮釋,並藉由舞臺、燈光、服裝、音樂等多方面,分析該作如何在保留批判核心的同時,觸及觀眾的觀看位置與人性幽微。
Thumbnail
瀰漫幸福與熱情的生活, 不在於做了什麼大事, 而是能細細品嚐每個片刻的小細節。
Thumbnail
瀰漫幸福與熱情的生活, 不在於做了什麼大事, 而是能細細品嚐每個片刻的小細節。
Thumbnail
#誠實書寫練習 #Day97 目前的我心境是平淡而幸福。 我知道很多事情並不是自己能夠強求而來的,所以還不如就近選擇,過著平平淡淡卻不失幸福的日子。 對於幸福的定義,就是跟自己喜歡的人待在一起,平靜地享受日常,就是我此刻擁有的幸福。 寫於20240406(週六)
Thumbnail
#誠實書寫練習 #Day97 目前的我心境是平淡而幸福。 我知道很多事情並不是自己能夠強求而來的,所以還不如就近選擇,過著平平淡淡卻不失幸福的日子。 對於幸福的定義,就是跟自己喜歡的人待在一起,平靜地享受日常,就是我此刻擁有的幸福。 寫於20240406(週六)
Thumbnail
我很喜歡午後的時候,悠閒的,慢慢啜飲著咖啡、茶或是甜點,看著自己喜歡的小說與文字,從沒有想過那一天可以擁有自己的一個平台,慢慢地說著我聽到的、我看到的故事。 人生就是一場不斷完善自己的過程,不管再怎麼小心翼翼,都會犯錯、都會跌倒,也可能也有人會對你〈妳〉很嚮往。
Thumbnail
我很喜歡午後的時候,悠閒的,慢慢啜飲著咖啡、茶或是甜點,看著自己喜歡的小說與文字,從沒有想過那一天可以擁有自己的一個平台,慢慢地說著我聽到的、我看到的故事。 人生就是一場不斷完善自己的過程,不管再怎麼小心翼翼,都會犯錯、都會跌倒,也可能也有人會對你〈妳〉很嚮往。
Thumbnail
在人生中,我們總是與各種事物建立聯繫。溫暖咖啡廳以咖啡為媒介,帶給人們溫暖和慰藉。館主的故事展現了咖啡的力量,期望著在人們需要抒發、傾訴時,遞上一杯不只暖胃,也能暖心的咖啡。這個文章介紹了溫暖咖啡廳的特色和經營理念。
Thumbnail
在人生中,我們總是與各種事物建立聯繫。溫暖咖啡廳以咖啡為媒介,帶給人們溫暖和慰藉。館主的故事展現了咖啡的力量,期望著在人們需要抒發、傾訴時,遞上一杯不只暖胃,也能暖心的咖啡。這個文章介紹了溫暖咖啡廳的特色和經營理念。
Thumbnail
一個人也可以感受到幸福,但完整需要兩個人。三個人以上則是一種圓滿。
Thumbnail
一個人也可以感受到幸福,但完整需要兩個人。三個人以上則是一種圓滿。
Thumbnail
這是一場修復文化與重建精神的儀式,觀眾不需要完全看懂《遊林驚夢:巧遇Hagay》,但你能感受心與土地團聚的渴望,也不急著在此處釐清或定義什麼,但你的在場感受,就是一條線索,關於如何找著自己的路徑、自己的聲音。
Thumbnail
這是一場修復文化與重建精神的儀式,觀眾不需要完全看懂《遊林驚夢:巧遇Hagay》,但你能感受心與土地團聚的渴望,也不急著在此處釐清或定義什麼,但你的在場感受,就是一條線索,關於如何找著自己的路徑、自己的聲音。
Thumbnail
背景:從冷門配角到市場主線,算力與電力被重新定價   小P從2008進入股市,每一個時期的投資亮點都不同,記得2009蘋果手機剛上市,當時蘋果只要在媒體上提到哪一間供應鏈,隔天股價就有驚人的表現,當時光學鏡頭非常熱門,因為手機第一次搭上鏡頭可以拍照,也造就傳統相機廠的殞落,如今手機已經全面普及,題
Thumbnail
背景:從冷門配角到市場主線,算力與電力被重新定價   小P從2008進入股市,每一個時期的投資亮點都不同,記得2009蘋果手機剛上市,當時蘋果只要在媒體上提到哪一間供應鏈,隔天股價就有驚人的表現,當時光學鏡頭非常熱門,因為手機第一次搭上鏡頭可以拍照,也造就傳統相機廠的殞落,如今手機已經全面普及,題
Thumbnail
5 月將於臺北表演藝術中心映演的「2026 北藝嚴選」《海妲・蓋柏樂》,由臺灣劇團「晃晃跨幅町」製作,本文將以從舞台符號、聲音與表演調度切入,討論海妲・蓋柏樂在父權社會結構下的困境,並結合榮格心理學與馮.法蘭茲對「阿尼姆斯」與「永恆少年」原型的分析,理解女人何以走向精神性的操控、毀滅與死亡。
Thumbnail
5 月將於臺北表演藝術中心映演的「2026 北藝嚴選」《海妲・蓋柏樂》,由臺灣劇團「晃晃跨幅町」製作,本文將以從舞台符號、聲音與表演調度切入,討論海妲・蓋柏樂在父權社會結構下的困境,並結合榮格心理學與馮.法蘭茲對「阿尼姆斯」與「永恆少年」原型的分析,理解女人何以走向精神性的操控、毀滅與死亡。
追蹤感興趣的內容從 Google News 追蹤更多 vocus 的最新精選內容追蹤 Google News