感恩與前言
感謝一切引領我們走向智慧與慈悲的導師與聖者:感恩上帝與主耶穌基督,感恩真主與聖人先知們,感恩摩西和眾先知,感恩梵天與各位印度智慧先賢,感恩孔夫子諸聖,感恩本師釋迦牟尼佛及十方三世一切佛菩薩;同時感謝您——親愛的讀者。在這裡我懷著最謙卑感恩的心情,嘗試從基督宗教、伊斯蘭教、猶太教、印度教、儒家思想與佛教的角度,來闡述對上述經文核心義理的對應觀點。以下內容只是我個人的學習反思與體會,難免有不足或錯漏之處,敬請海涵見諒。希望我們能藉由各宗教智慧的交流,汲取每個傳統中有益於內心修持(止觀)、慈悲利他與理想制度建設的養分,共建人間淨土、世界大同與彌賽亞時代的願景。
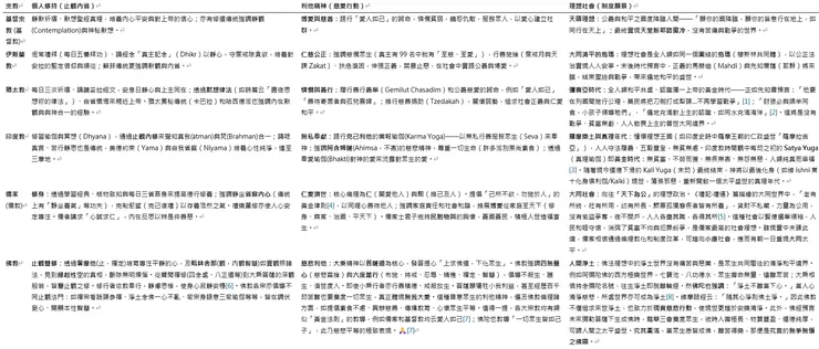
為方便比較,我們先簡要總覽各宗教在「個人靜觀修持」、「利他精神」和「理想社會」三個層面的理念:
上述概覽表顯示,各大宗教雖表達形式不同,卻在個人靈修、慈悲倫理和社會理想上有諸多共鳴。事實上,大多宗教都重視通過祈禱冥想等沉思實踐來讓內心得到安寧與提升[6];同時幾乎所有信仰傳統都奉行某種形式的「黃金律則」,要求善待他人、推己及人[7]。最終,宗教願景往往指向一個充滿真理與和平的理想世界:無論稱作「天國」、「真主的樂園」、「彌賽亞時代」、「黃金紀元」、「大同世界」還是「佛淨土」,皆描繪了人類擺脫苦難、共存於和諧正義之境的美好圖景。以下,我們將分六節深入探討每一宗教如何在「止觀→利他→制度」這三個層次上展現其智慧與修持道路。
基督宗教的觀點:默觀、博愛與天國之路
個人靜觀修持:內在的信仰沉思與祈禱 ✝️
在基督宗教(主要指基督教,包括天主教、東正教、新教等)中,靜默祈禱和默想是培養信仰生活的重要方式。聖經詩篇說:「你們要休息,要知道我是上帝。」(詩46:10)這句話呼籲信徒在紛擾中停下腳步,安靜下來體察上主的臨在。許多基督徒每天透過讀經、祈禱和默想來「與神獨處」:清晨或睡前靜默反思,誦讀一段《聖經》並反覆思索其中的意義,這有助於凝神靜心,讓心靈從俗務中抽離,專注於屬靈真理。基督教傳統的修道主義更是強調內觀冥想:例如天主教與東正教修士進行默觀禱告(Contemplative Prayer),他們可能日復一日打坐沉思耶穌生平或短經句(如「耶穌禱文」),追求「心神合一」的境界。這種默觀與佛教禪定雖形式不同,卻同樣追求淨化內心、親近神聖的效果[6]。耶穌在世時也常獨自上山禱告,為門徒樹立了沉靜祈禱的榜樣;他教導門徒的「主禱文」更是引領信徒在默禱中對齊天父旨意。在現代,許多基督徒以靈修筆記、退修會等方式培養靜觀習慣,收斂心神,體驗聖靈的引導和平安。這種「止」的功夫有助信徒培養恆常的內在平靜與信心,正如新約所言:「在上帝面前當肅靜,將你的重擔卸給祂」,讓心靈安息在主的同在裡。透過祈禱默想,基督徒更深認識自己靈魂的需要和上帝的旨意,達到內心轉化(metanoia)的目的。
博愛利他的實踐:愛人如己的誡命 ❤️
基督信仰最核心的倫理要求就是愛。耶穌明確教導:「你要盡心、盡性、盡意愛主你的上帝;其次也相仿,就是要愛人如己。」(馬太福音22:37-39)愛上帝與愛鄰人並列為最大的誡命。所謂「愛人如己」要求信徒像愛自己一樣去愛他人,這在日常生活中體現為無條件的博愛與服務。例如:「善待你的仇敵,為逼迫你的人禱告」(馬太5:44),這種超越一般道德的愛,被稱為亞加佩之愛(Agape)——一種無私、犧牲的仁愛。早期教會時代,基督徒以彼此相愛聞名於世,他們關懷窮人、寡婦和孤兒,建立施粥所、醫院等慈善事業。這種傳統延續至今:無數教會、慈善機構以基督之名救助災民、孤兒、病患,推動教育與醫療,以實際行動體現「愛的服事」。
值得注意的是,基督宗教的「愛」不僅限於同儕或善人,連仇敵也包括在內;耶穌在「好撒馬利亞人」的比喻中教導我們超越種族宗教界線去愛陌生人和敵對族群。這種普世博愛的理念與佛教的無緣大慈、同體大悲相通,也與儒家的「仁者愛人」暗合。事實上,黃金律則「待人如待己」在耶穌和孔子教誨中雖表達不同,但精神一致[4]。除了個人層面的善行(如對鄰舍的友善、誠實、寬恕),基督徒也強調社會公義上的利他:先知以賽亞和彌迦等都大聲疾呼照顧窮人、伸張公義(例如「要公平待孤兒寡婦」)。當代教宗方濟各等宗教領袖也提倡「向周邊人群施予憐憫」,關注移民、環保等全球議題,展現愛的社會責任。
總之,基督信仰將內在敬神與外在愛人視為一體兩面。內修祈禱喚醒人的慈心,推動人去實踐博愛;反之,在服務他人中又經驗到上帝的愛更真實,同時淨化了自己的心靈。透過這種愛的良性循環,信徒期許成為世界的光和鹽,以善行榮耀上帝,造福眾人。
天國社會的願景:公義和平的上帝之國 🌈
基督宗教的終極理想是「天國」的實現。耶穌來到世上便宣講:「天國近了,你們應當悔改!」(馬太4:17)他所說的天國(或作上帝的國)一方面指人在心中讓上帝掌權(「上帝的國在你們心裡」),另一方面也指上帝最終在歷史中完全建立祂公義仁愛的統治,使「天國降臨人間」。在主禱文中,耶穌教導門徒祈求:「願你的國降臨,願你的旨意行在地上,如同行在天上。」這表明基督徒渴望看到一個人間社會按照上帝的旨意運行的景象:那將是一個充滿公義、和平、愛和聖潔的世界。
早期教會一度以為耶穌會很快再臨帶來天國完成,但隨著時間推移,神學家認識到天國具有「已然」與「未然」雙重性。目前世界仍有罪惡苦難,天國尚未完全實現,但基督徒被召活出天國的價值觀,預嚐天國的祝福。例如,教會作為「地上的上帝國度雛形」,強調信徒彼此相愛、平等相待,不分種族貧富——這在羅馬帝國等級森嚴的社會中極具挑戰性。史載初代教會實行過「凡物公用」的共同體生活(使徒行傳2:44-45),有能力者變賣家產分給有需要的人,力圖營造一個沒有窮乏的愛心社群。這彷彿儒家大同社會中「貨惡其棄於地也,不必藏於己」的場景,令人驚歎不同文化中的理想有相通之處[8]。
基督信仰對未來的末世論圖景描繪得相當壯麗。在《啟示錄》中,使徒約翰見異象:最終決戰善勝惡,神親自統治天地,新天新地降下,新耶路撒冷城中「不再有死亡,也不再有悲哀、哭號、疼痛」(啟示錄21:4)。萬民不再經歷戰爭與苦難,正如《以賽亞書》預言的那樣:「他們要將刀劍打成犁頭...這國不舉刀攻擊那國,他們也不再學習戰事。」[1]又說「豺狼必與綿羊同居,少壯獅子吃草與牛一樣」(賽11:6-7)。這些充滿詩意的比喻象徵敵對仇恨的消除,整個受造界恢復和諧。特別地,以賽亞書11:9宣告「遍地滿了認識耶和華的知識,如同水充滿海洋」[2]——這與佛教「眾生皆具佛性、終將皆悟」有異曲同工之妙,都描述一種真理普照、人心覺悟的境界。
在那理想國度中,社會結構將與現今迥異。聖經暗示貧富對立將終結(瑪利亞的尊主頌中說:「他使飢餓的得飽美食,叫富足的空手而去」路加1:53),公義得伸張(「必有公平如大水滾滾,正義如江河滔滔」阿摩司書5:24),和平永久長存(「國際不再舉刀」)。這與猶太教彌賽亞時代的願景一脈相承,因為基督宗教承接了希伯來聖經的預言。其特殊之處在於,基督徒相信耶穌基督正是那應許中的彌賽亞君王,祂第一次來臨帶來救恩奠定了天國根基,將來再臨時則完成天國的建立。啟示錄描述基督再臨時,撒旦邪惡勢力被毀滅,基督與聖徒一同作王(象徵公義者治理世界),地上實現千禧年的和平繁榮(有人按啟示錄20章解讀為「千禧年國度」)。最終審判後,新天新地出現,上帝親自與人同住,人將「見祂的面」,無需日月光照因神榮耀照亮,這是終極完滿的天國。
當然,對「天國」的理解在基督宗教內部也稍有差異:天主教和部分新教強調通過教會和聖禮在現世逐步拓展天國影響(如社會關懷、道德改革),而另一些宗派更強調末世超自然介入的重要。但不論如何,「地如天」是所有基督門徒共同的禱告與盼望。他們積極參與公益、推動和平、倡導寬恕與和解,希望預示並迎接那完美國度的到來。例如南非的圖圖主教在種族和解中實踐基督精神,甘地(深受耶穌山上寶訓啟發)用非暴力推翻殖民統治,也體現了天國價值。許多教會開展扶貧、醫療、教育項目,試圖減輕現世苦難,如同預先在地上體現一點天國的慈愛與公義。可以說,基督宗教透過信仰冥想淨化個人,透過博愛善行改良社會,兩者相輔相成,朝著聖經所描繪的理想天國邁進。這與佛教強調自淨其意和悲智雙運來建設人間淨土頗為契合,殊途同歸。
在結語中,《聖經·啟示錄》展望了圓滿國度的景象:「看哪,上帝的帳幕在人間。他要與人同住...上帝要擦去他們一切的眼淚。」這幅動人的圖景激勵著億萬基督徒為信仰的愛與公義努力,期待有朝一日「公義的太陽出現,其翅膀有醫治之能」(瑪拉基書4:2),照亮整個人類社會。
伊斯蘭教的觀點:清真涵養、慈憫大愛與公義烏瑪
靜心奉主的修持:拜功與內省
🕋 伊斯蘭(Islam)一詞原意有「順服」「和平」之意。穆斯林相信,只要全心順從真主(安拉),內心便會獲得平安。伊斯蘭教的五功(五項基本功課)中至少有三項直接關聯內在修持:念功(背誦清真言表信仰)、拜功(五時禮拜)和齋功(齋戒)。每天五次的禮拜(Salat)規定穆斯林無論身在何處都要停下活動,面向麥加虔敬叩拜真主。這種週而復始的動作和誦念有穩定心神的作用。在禮拜時,信徒一邊誦唸《古蘭經》章節,一邊行屈膝、鞠躬、叩頭之禮,全副身心專注於安拉的偉大與仁慈。這讓人暫時脫離俗務雜念,得到類似禪定的寧定。[9]事實上,有穆斯林學者指出,每日五次禮拜正是為人們提供規律的靜觀時間,以免靈性荒疏。
誦經和記念安拉(Dhikr)也是重要的內修方式。穆斯林常以念珠反覆吟誦安拉的九十九個尊名或簡短的祈禱詞(如「SubhanAllah 讚美安拉」「Alhamdulillah 感謝安拉」「Allahu Akbar 安拉至大」等),透過口誦心觀,持續不斷地在心中記憶真主。正如《古蘭經》所說:「那些信道的人,心中因記念真主而得安寧。真的,只要記念真主,心裡就會安寧。」(13:28)[10]這節經文明確宣示了內在靜定之道:藉由不斷憶念神聖名號,人的煩憂得以平息,內心找到安穩歸宿。伊斯蘭蘇非派把這種誦名冥想發展到極致,形成拈花念誦、呼吸控心等心法,有時集體誦經旋轉(築路派)、或獨處靜默冥想,追求與真主神交(Fanaa,心神醉融於安拉)。儘管部分正統學者對蘇非派過度神秘實踐有保留,但整體而言,內觀反省始終是伊斯蘭教導的重要部分:穆罕默德先知本人就常獨自到希拉山洞靜修默想,直至在寂靜中領受天使加百列傳來的啟示。穆斯林亦被鼓勵反思自身行為動機(進行心靈的“大齋戒”——遏制私慾雜念,被稱為更大的聖戰Jihad al-Akbar),使心靈時常處於對真主的敬畏和依賴中。可以說,伊斯蘭的「止觀」表現為持戒齋心與念主靜思的結合:外在按教律規範行為(如定時禮拜、守齋清心),內在則念茲在茲地記憶真主,思考生命的短暫與安拉的永恆,以培養堅忍安詳的性情。
慈悲公正的利他:履行天課與社會責任 🕌
伊斯蘭教以慈悲(Ar-Rahman)和憐憫(Ar-Rahim)為真主最常啟示的德性,每一章《古蘭經》開頭都頌揚安拉「至仁至慈」。穆罕默德聖訓亦說:「當有憐憫之心的人,至仁主也將憐憫他。」在穆斯林信仰中,對人的慈愛源自真主對人的慈愛:安拉既憐憫寬恕我們,我們也當憐憫他人。因此,扶危濟困、樂善好施是穆斯林的宗教義務。《古蘭經》中頻頻提及「當以財施貧」,甚至將拒絕救濟孤兒貧民者斥為假虔誠(《古蘭經》107:1-3)。五功之一的天課(Zakat)明文規定每年將積蓄超過一定數額的部分(約2.5%)捐給貧者和其他有需要的人,這實際上是制度化的施捨。透過天課,穆斯林社群內部建立起一種經濟上的守望相助,減少貧富懸殊。天課之外,伊斯蘭也鼓勵額外的慈善(Sadaqah),這是自願的善款善舉,包括餵食飢民、搭救難民、援助孤兒寡婦等等。許多穆斯林國家和組織在天災人禍時慷慨解囊,例如提供難民救濟、辦醫療義診等,體現了博施濟眾的精神。
除了物質援助,社會公義也是伊斯蘭利他精神的重要方面。古蘭經稱穆斯林為「中正的民族」(2:143),要在人類中作善的榜樣,矯正社會不公。伊斯蘭教法(沙里亞)本身就承載了建立公平社會的理想,其核心目標(馬蓋西德Maqasid)包括:保護生命、信仰、理智、財產和後代。換言之,立法設制都是為了保障人基本權益、促進公益。在早期麥地那共同體,穆罕默德先知制定《麥地那憲章》,不僅團結穆斯林各部族,也與猶太部落約定互助,試圖打造一個多元共存、彼此有義務扶助的社群模型。穆斯林經常引用聖訓:「你們當中任何一個人,若看見邪惡,就當設法改正;若不能,就以舌頭勸阻;再不行,就在心中憎惡,然而那是信心最弱的表現。」這段話要求信徒對不義不公決不能袖手旁觀,而要積極干預,哪怕僅是在心中祈禱也好。由此可見,反壓迫、尚公道是伊斯蘭倫理的一部分。許多穆斯林在當今世界致力於人權、反貪腐、教育普及等事業,正是出於宗教使命感去改善整體社會的福祉。
值得注意的是,伊斯蘭的仁愛並非只限穆斯林內部,而是拓展到全人類乃至一切受造物。穆罕默德曾說:「在每一個有濕潤肝腸(即有生命)的生物上行善,都有回報。」這意味著給動物喝水、善待生靈亦是積德。在伊斯蘭歷史上有很多對此的強調,例如禁止虐待牲畜、戰爭中保護樹木農田等等。現代有些穆斯林學者從教義中引申環境倫理,主張照管真主託付的大地也是伊瑪尼(信仰)的體現。這些都展現了慈悲的廣度。總之,伊斯蘭要求信士心懷天下:既以憐憫心對待身邊軟弱者,又以正義感關注制度公平和全體人類福祉。這種「利他」精神與伊斯蘭的「止」功夫相輔相成——當一個人通過禮拜內省而敬畏真主,他就更能克制自私邪念,用愛心和公義去對人處世;反過來,當他積極行善,正如聖訓所言「施捨可以洗去罪惡如水滅火」,他的心靈也會更純潔平和地親近真主。人格的昇華與社群的和諧在此同時發生。
理想烏瑪與世界大同:和平正直的社會秩序 ☪️
伊斯蘭的社會理想可用「烏瑪」(Ummah,即穆斯林共同體)來概括。穆罕默德創建的第一個烏瑪——麥地那穆斯林社群,被穆斯林視為理想模板:那是一個以真主啟示為指導、以兄弟姐妹情誼為紐帶的社會。在那裡,穆哈杰林(遷士,從麥加遷來的穆斯林難民)與安薩爾(輔士,本地穆斯林)結為兄弟,彼此分享財產;人人每日禮拜,公共事務由穆聖諮詢集體智慧(舒拉shura)決策;法律面前人人平等(甚至有權貴犯罪也按律受罰);非穆斯林也在麥地那憲章保障下享有一定權利和自治。這種宗教倫理社群擺脫了血緣、種族界線,把信仰作為團結基礎,實現了跨部落的大團結,試圖建立一個公正且富有同胞愛的社會秩序。穆聖的話將烏瑪比作「一個身體」:當一處受傷,全身皆有感(此與保羅使徒將教會比作基督身體異曲同工)。
理想的伊斯蘭社會應是「大同世界」的一環:人人信奉真主,實行正義仁慈,無壓迫、無仇恨、無戰亂。古蘭經預言,真主造人為了讓人類「彼此認識」(49:13),而不是互相敵視,並說「大地本是寬廣的,義人終將承繼大地」。這些經文被解讀為:未來義人昌盛,地上將充滿正信與安寧。伊斯蘭的聖訓和傳統也有末世太平的願景。例如,傳說瑪赫迪(Mahdi,意為被引導者)將在世末出現,與爾薩(耶穌再臨)一道消滅暴政與不義,帶來全球的和平公道。據聖訓描述,屆時世上將充滿公平,如同之前充滿不義;財富極大豐富,以至於「你拿著施捨款卻找不到窮人」(因為人人不虞匱乏)。更有詩意的敘述說,仇敵要化解成友,甚至「獅子會與駱駝一同吃草,虎豹與牛羊和平共處,小孩把手伸進毒蛇洞也不受傷害」。這與《以賽亞書》對彌賽亞時代的描述幾乎相同,令人讚嘆不同宗教間對末世和平圖景的共鳴!此時宗教之爭亦將止息,因為依據伊斯蘭信仰,耶穌再臨後將証明真理,所有人都歸信獨一真神,全人類合而為一個烏瑪,再無分歧(這對應古蘭經所稱「宗教將歸於真主」的意境)。隨之而來的就是「Salaam」(平安):世界進入大同境界,沒有戰爭和仇恨。古蘭經把天堂稱為「達爾薩拉姆」(Dar al-Salam,平安之所)——許多穆斯林相信,彌賽亞時期或瑪赫迪時代,地上會暫時呈現如天堂般的平安榮景,預示最終永恆樂園的來臨。
當然,現實的伊斯蘭世界仍面臨各種挑戰,離理想尚遠。教派、民族、利益衝突猶存,貧富不均和不公也並未根除。對此,伊斯蘭思想家們給出了不同努力方向:有的強調回歸清廉公正的先知道路(要領袖如四大哈里發那樣廉潔奉公,百姓守法互愛);有的致力於教育改革和經濟公平(例如推動伊斯蘭金融避免剝削性的利息制度,以減少貧富差距);也有人提倡跨宗教對話,認為「儅今世界要達至和平,需要亞伯拉罕諸教並肩合作」。整體而言,伊斯蘭的社會理想一定是公義與慈悲並行:伊斯蘭教法的各項規範,如禁止高利貸、要求誠信交易、保障遺產分配、懲治侵權傷害等,都是為社會正義服務;而宗教的勸善部分,如大量聖訓鼓勵善待鄰里、友愛同胞、赦免別人過失等,則是為推進社會和諧氛圍服務。這兩方面共同塑造穆斯林所期盼的「哈里發制」社會(在神之下,人作大地代理人,以道德和才能治理世間),其本質與儒家大同或基督教天國有相通之處——都是希望賢能當政、人人安居、道德風尚高尚,終至世界和平一統。
總之,伊斯蘭教通過嚴謹的個人修持塑造敬主愛人的品格,並通過慈善與社會公義實踐推動一個團結公正的共同體。這一切指向最終的目標:實現安拉所喜悅的那樣一個世界——正如《古蘭經》所言:「真理來了,虛妄消滅;虛妄本是會消滅的。」當真理和公義充滿人間,穆斯林堅信,那將是「和平」(Salaam)的真正降臨,也就是地上的天堂。他們在每日的禱告和努力中,為此願景播種耕耘。
猶太教的觀點:研經省慎、善行仁愛與彌賽亞太平
律法沉思與內在檢點:走在上主的道上 ✡️
猶太教歷經數千年傳承,以對「妥拉」(Torah,律法)和「哈拉卡」(Halakha,法律生活方式)的遵行為核心。猶太人的靈修形式與東方宗教有所不同,他們沒有打坐觀想神佛的傳統,而是強調通過經典學習與祈禱來親近上帝。舊約詩篇描述義人:「惟喜愛耶和華的律法,晝夜思想,這人便為有福。」(詩篇1:2)可見,默想律法是古老的猶太靈性生活之一環。拉比們教導門徒反覆研讀《妥拉》五經和塔木德,鑽研經義的過程不僅是知識學習,更是屬靈操練:他們相信「Torah冥想」能讓人理解上帝的心意,陶冶性情。每逢安息日和節期,猶太人會靜下心來誦讀嚴肅經文如《傳道書》、《耶利米哀歌》等,進行生命意義的反思。傳統的猶太學院(Yeshibah)裡,學生對經文字斟句酌,討論爭辯到深夜,這種全神貫注於聖言的狀態,本身就帶有禪思色彩。古語說「當我們學習妥拉,上帝的臨在(Shekhinah)與我們同在」,可見研經在他們看來也是一種與神溝通的冥想方式。
除了經義思索,猶太教還強調每日禱告(tefillah)的內修功能。猶太男子每天固定三次禱告(曉禱Shacharit、午後Mincha、夜禱Ma'ariv),內容包括讚美、感恩和懺悔祈求。尤其沉默默禱(Amidah)一段,信徒要靜立閉目,以心靈與上帝對話,這和基督教、伊斯蘭的一日多次祈禱有共通之處,都能淨化心念。猶太傳統中另有「希特波德杜特」(Hitbodedut)這樣的私禱習慣——信徒獨自到田野樹林,向上帝傾心傾訴,懺悔自己的錯誤和內心掙扎,尋求靈性指引。這種做法接近心理上的深度內省,被近代布雷斯洛夫派拉比納森稱為「與造物主對談的冥想」。此外,每週第七日的安息日本身也是靜心養性的安排:從週五日落到週六日落,猶太人停止工作與商業活動,專注於會堂崇拜、家庭宴席和安靜休息。他們相信安息日的寧靜氣氛能讓人更貼近神聖,遠離塵囂物欲。[11][9]總的說來,猶太教的「止」體現在敬虔的生活秩序中:藉每日祈禱、每週安息、每年贖罪日(嚴肅禁食默省)等等,有規律地讓身心從世俗重擔中抽離,回到上帝面前省察己心。他們極重視良知的聆聽,塔木德中說「未經省察的人生不值得過」,鼓勵人每天回顧自己言行。這與中國古訓「吾日三省吾身」異曲同工。透過不斷的自省懺悔(猶太祈禱書中「我們有罪了」的認罪詞在贖罪日要反覆吟誦),猶太人期望淨化靈魂,「與上帝同行」(彌迦書6:8要求的理想人格)。
善行仁愛的利他:修補世界的責任 🤝
猶太教律法中有613條誡命,除了祭祀儀式類,絕大多數都與道德和利他有關。例如,不可殺人、偷盜、作假見證、貪戀他人物件等是消極戒律;而積極的命令則有照顧父母、周濟窮人、善待寄居者、合理對待傭工、定期施捨、赦免奴婢債務等等。一句話,猶太教極其重視社會正義與仁愛。摩西五經屢次提到:「不要虧負寡婦孤兒...因為你們在埃及也做過寄居的」(出埃及記22:21-22),上主特別護念弱勢群體。每逢收割,田角和掉落的麥穗要留給窮人拾取(利未記19:9-10);每七年有安息年,豁免債務,讓貧者有翻身機會(申命記15:1-2);五十年一度禧年,更要土地歸還原主,防止貧富懸殊代代固化(利未記25章)。這些制度體現了上帝之愛的社會維度。先知書中,阿摩司、以賽亞等嚴厲譴責富人壓榨窮人,強調真實的敬虔不在繁文縟節的祭祀,而在於「好憐憫,行公義,存謙卑的心與神同行」(彌迦書6:8)。可以說,慈愛(Chesed)與公義(Tzedek)是猶太倫理的兩大支柱。前者要求人對他人懷仁慈心,後者要求建立公平的社會秩序。猶太教經典《倫理箴言錄》也教導:「世界立足於三樣:律法、崇拜和善行。」這「善行」(Gemilut Hasadim)特指無償之善,如探訪病人、安葬死者、安慰哀傷者等,即使對方無法回報也要付出。這與基督教所謂「無條件的愛」一致,都是出於對神的愛而愛人。
慈善捐助(Tzedakah,字根同「公義」)在猶太傳統中尤其被看重。許多猶太人在家中設有「慈惠箱」(Tzedakah box),平日積少成多,安息日前捐給窮人。中世紀名賢邁蒙尼德總結了施捨的八個等級,最高一級是幫助貧者自立(如提供工作機會),但無論何種形式,履行Tzedakah都被視為猶太人修身的必要部分。在猶太社群中,富人通常會負擔公共福利事業,如興建會堂學校、設置施粥場等,否則會遭道德譴責。近代許多著名猶太實業家(如洛克菲勒家族、羅斯柴爾德家族)也熱心公益,這和他們的宗教價值觀分不開。此外,猶太教還強調待人之禮:見人要和顏悅色、口出善言(LaShon Hara教導人不可說閒話傷人名譽)、敬老愛幼、熱情款待客人(亞伯拉罕以帳篷四開門迎客成為範例)等等,這些彬彬有禮、樂於助人的美德有助於營造友愛互信的社區氛圍。
更深一層,猶太教的神秘傳統提出「修補世界」(Tikkun Olam)的理念。本義上指社會改革與公益行動,但卡巴拉學派給它賦予宇宙論含義,認為透過人的善行可以修補因世人罪惡而破碎的神聖之光,推動整個世界向彌賽亞時代邁進。現今猶太教常用Tikkun Olam泛指各種社會正義與慈善努力。不論是義務捐獻,還是為公民權、人權等奮鬥,都是在履行上帝給猶太人的使命:「你們要作萬國之光」(以賽亞49:6),引領世界趨向美善。可見,在猶太傳統裡,個人省察悔改(與神的關係)和善待他人(與人的關係)不可偏廢。猶太人每年贖罪日到來前夕,會主動向他人求赦自己過去一年可能冒犯之處,以確保既在神前認罪,也在人前和好。這種重視人際和諧的態度,也是一種內在修為的展現——因為放下自尊向人道歉,需要謙卑反省的勇氣與胸襟。可以看到,猶太教以律法為鏡,時時督促信徒修正自我、愛人如己,與儒家「內省修身、推己及人」有相似之妙。
彌賽亞的和平國:天下太平的新時代 🕊️
猶太民族歷史上曾經建立輝煌的以色列王國(大衛、所羅門時期),但此後經歷分裂、淪亡、放逐、亡國。在漫長的流亡歲月裡,支撐猶太人信念的一個關鍵思想就是對「彌賽亞時代」(Messianic Era)的盼望。他們相信將有一位上帝所膏立的君王——彌賽亞(Mashiach,意為「受膏者」)出現,帶領以色列復興,並使全世界歸向真神,實現普世太平。彌賽亞時代的主要藍圖來自希伯來聖經的先知書。綜合以賽亞、耶利米、以西結等預言,猶太傳統描繪了未來黃金時代的諸多美景:
- 戰爭終止,普世和平:以賽亞書2:4和彌迦書4:3幾乎相同地宣告:「他們要將刀劍打成犁頭,把槍打成鐮刀;國與國不再征戰,人們不再習練戰技。」[12] 這意味著軍備競賽結束,人類進入沒有衝突的和平紀元。世上每個民族都願意放下武器,共同生活。[13]先知何西阿也預言神要「在地上為你們與禽獸、天空飛鳥和地上爬物立約,我必在地上折弓、斷刀、息戰,使你們安然躺臥。」(何2:18)連自然界也與人和諧共處。這與其他宗教末世和平圖景一樣動人心魄。
- 公義統治,人心歸善:以賽亞書11章描述彌賽亞(來自耶西之根)的統治:「他要以公義審判貧窮人...以口中的氣殺戮惡人。」(11:4)暗示屆時社會將肅清邪惡,確立公正的秩序。撒迦利亞書13:2說上帝將除掉偶像和謊言之靈[14];耶利米書50:20則描繪「那日尋以色列的罪必了無所見,尋猶大的罪也尋不著」[15]——人們不再犯罪冒犯上主,道德境界大大提升。換言之,犯罪與邪惡消失,全體社會充滿聖潔正直的風氣。
- 萬民歸一,認識真神:在彌賽亞時代,宗教分歧終結,所有人都認識崇拜獨一上帝耶和華。以賽亞書11:9:「認識耶和華的知識要充滿遍地,如水充滿海洋」[16],象徵神的啟示廣被,全人類共享真理之光。西番雅書3:9更說:「那時,我必使萬民用清潔的言語,以致眾人奉耶和華的名敬拜祂,同心合意地事奉祂。」[17]這說明各族語言文化雖異,但將同聲讚美造物主。耶利米書31:34預言:「人必不再教導鄰舍說『你該認識耶和華』,因為從最小到最大的,都必認識我。」[18]這正是宗教終極大同的境界。
- 以色列復興,流散歸回:聖經多處預言上帝要召集被擄的以色列人回故土。例如以西結書36章、37章提到枯骨復生、兩根木杖合一等象徵以色列民族重生合一。[19][20]1948年以色列建國在許多猶太人看來已是一部分預言成就,但仍期待彌賽亞親臨。那時聖殿將重建,敬拜制度恢復完善,耶路撒冷被稱為「萬民禱告之殿」。耶路撒冷將成世界精神中心,萬國都前來朝拜真神(參見撒迦利亞書14:16)。
- 豐饒與安居:先知書常用「坐在自己的無花果樹和葡萄樹下,無人使他們害怕」(彌4:4)比喻太平景象。土地極其肥沃,阿摩司書9:13說「耕種的必接續收割的」,豐衣足食。以賽亞65:20-23更描述人長壽到「百歲而死算孩童」,房屋有人住,葡萄園自己享,不被他人強佔。這些都說明彌賽亞時代將沒有戰亂掠奪,人民安居樂業,長命富足。
綜上,猶太教的理想社會就是彌賽亞掌權的普世上帝之國:和平、公義、信仰合一、豐盛喜樂。這與基督教末世國度構想高度重合——畢竟基督教直接承襲猶太彌賽亞預言,只是認為耶穌已經來過且將再來完成這一切;而猶太教尚在等待未來的彌賽亞君臨。但雙方對最終圖景的期待基本一致,可謂異途同歸。這點也與伊斯蘭末日論有共鳴(伊斯蘭也接受以賽亞很多預言,認為耶穌復臨會帶來此等和平)。跨文化地看,猶太教的「列國歸一,萬民和平」,儒家的「天下一家,大同為公」,佛教的「國土清淨,眾生平等覺悟」其實都是人類內心深處對完美世界的嚮往投射。令人驚嘆的是,不同文明先哲竟不約而同指向如此相似的終極願景,這或許反映出真理在各處的種子吧。
現實層面,猶太教認為人類應積極合作,朝彌賽亞時代努力。塔木德有句話:「你不必完成工作,但也不可停止不做。」意思是,修補世界、追求理想社會是一代代人的責任。我們或許無法親眼見證彌賽亞來臨,但我們可以為更美好的世界奠定基礎。近代以來,許多猶太人參與社會主義、民權運動、慈善組織,其「社會正義」熱忱部分來自彌賽亞信仰世俗化的影響。即使在散居各國的時代,猶太社群內部也努力踐行公平互助的律法理想。這都說明,猶太教並非消極坐等救主,而是強調現在就要按照上帝誡命行事,使自己和社會慢慢趨於聖經描述的樣式,以便彌賽亞來時能得到讚許。
總結而言,猶太教通過律法研習和禱告培養人內心對神的敬畏順從,透過善行義舉實踐對人的慈愛公義,其終極目標是在彌賽亞帶領下實現地上的和平公義王國。這一路線圖與基督宗教極其相近,只是著重點不同。猶太人強調今世努力遵行律法即是在建構上帝國度的基石;基督徒則強調信靠耶穌得新生命來彰顯天國樣式。然而兩者都相信內在靈性與外在善行相結合,最終將導向「新天新地」那普世大同的美好時刻。每年猶太教祝聖節,人們都會唱《以賽亞書》12:3:「你們必從救恩的泉源歡然取水。」這既回顧出埃及時代上帝拯救的恩典,也預表未來彌賽亞給世界帶來的甘露普降。我們有理由懷抱希望,為這願景盡綿薄之力。
印度教的觀點:瑜伽梵行、善業梵我與黃金紀元
瑜伽禪定的內修:通往梵我合一之路 🕉️
印度教源遠流長,傳統修行法門繁多,但其核心都指向一個目標:解脫(Moksha)——擺脫無明和輪迴之苦,實現自我(Atman)與宇宙本體(Brahman)的合一。在印度教哲學中,內觀冥想被視為通往解脫的必由之路。《奧義書》反覆強調「那極微妙、極玄奧的真我只能在寂靜冥想中直觀」,如《卡塔奧義書》說:「當五官止息、心智靜定,理智不再翻騰,這就是最高境界。」這與佛教所描述的「三摩地」狀態頗為相似。事實上,印度自古就發展出系統的瑜伽(Yoga)修行法以馴服心識。帕坦加利的《瑜伽經》開篇即道:「瑜伽即止息心念的波動。」(Yogaś citta-vṛtti-nirodhaḥ)這與佛家所稱「止」如出一轍。通過坐姿調身、呼吸調息、專注觀想等方法,修行者讓意識進入深層平靜,逐漸體驗到超越肉體與情緒的純粹自性。瑜伽的最後三支(持戒和修習是前五支,後三支是專注Dharana、靜慮Dhyana、三昧Samadhi)正對應了奢摩他(專注禪定)與毗婆舍那(了悟真理)的階段。當心完全寧定於一境,進入三昧,行者便有可能爆發頓悟:洞見真我等同梵(大我),個體靈魂原來與永恆的宇宙精神本為一體。這種體驗在印度教稱為自證神知(Atma-Jnana或Brahma-Jnana),與佛教所說開悟了悟空性成分不同,卻也有「不二」境界的交叉:即主客合一、心物不二的超越常態意識之體驗。
除了拉惹瑜伽(王瑜伽,即心靈瑜伽)的靜觀修持,印度教另有各類曼陀羅冥想、誦 mantra(真言)、奉愛禱念等內修法。例如吠檀多學派主張通過「淨觀」(Vichara)——反覆思惟「我是誰?」來遣除對身心假我的錯認。大聖羅摩那·馬哈希就是此法的大師,以極簡單直接的內省問答,引導弟子體驗純粹意識的「自我」(真我)。又如克利須那在《薄伽梵歌》中教導阿周那瑜伽靜坐:「選一寧靜處,結跏趺坐,專注一境,調匀呼吸,節制心意...心如燈火置無風之處般靜止。」(《薄伽梵歌》第6章)克利須那說:「瑜伽就是心境平等。」靜坐修心能讓人心境平和,即使身處戰場(如阿周那)也不致迷亂。可見印度宗教非常強調靜觀帶來的內心平衡與智慧。無論是森林隱士的苦行冥想,還是現代都會裡的簡易瑜伽課,其精義都是向內探索真我,以超克外在假相對心靈的束縛。
無論信仰哪位神祇的印度教徒,大都認可:持續的誦經祈禱與冥想能提升人的精神振動,使之更親近神聖、更通曉生命奧義。譬如誦唸神聖音節「唵(Om)」被視為與宇宙本源共鳴的冥想法;奉愛瑜伽則強調透過一心念神(如恆常唱頌「哈利奧姆」或「羅摩」聖名)以達到三摩地。中世紀聖者如耶提斯瓦米、奇坦尼亞都以歌詠神名達到出神入化境地。總的來說,印度教內修之「止」,旨在止息塵慮、超越小我;其「觀」則在於觀照真理本性、體證梵我一如。這套靈修傳統對後世影響深遠,不僅佛教和耆那教等從中借鑒發展出自己的禪法,就連現代許多非印度教人士也受其啟發,追求冥想帶來的覺悟和平靜[21]。因此我們看到,個人靜觀在印度文明中是一條被廣泛驗證的心靈道路,它為後述的倫理和社會理想奠定了靈性基礎:唯有解脫者才能真正無私地造福眾生,唯有先在「梵我合一」中體悟世界一體的人,才能推廣博愛到每個生命。
業報與梵愛:道德義務與慈悲行善 🙏
印度教講究「業」(Karma):人的行為有因果報應,善有善報、惡有惡報,並影響靈魂投胎流轉。這種信念驅使印度教徒重視道德抉擇。雖然印度教沒有像十誡或律法那樣固定的「神命令」,但《摩奴法典》等法書羅列了種種德行惡行,比如禁殺生、禁偷盜、禁邪淫、禁妄語、禁貪酒,這與佛教五戒相近;又倡導真實不欺(Satya)、非暴力(Ahimsa)、慷慨布施(Dana)、忍辱(Kshama)等美德。其道德理想人物是遵循達摩(Dharma)的人。Dharma意為秩序/法則/本分,指引每個人在其社會角色上履行應盡之責並利益他人。例如婆羅門種姓的天職是研經禮拜,剎帝利天職是守護人民、維持正義,吠舍天職是照管經濟、扶持公益,首陀羅天職是勤勞服務各階層。雖種姓制度在現代備受詬病,但其原始理念是讓每個人各安其位、各盡所能,使社會有序運轉且互惠互利。史詩《摩訶婆羅多》明確說「Dharma即扶持世界之柱」,強調社會倫理的重要。《薄伽梵歌》提出三條解脫之道,其中之一「行動之瑜伽」(Karma Yoga)講的就是無私奉獻:一個人該勤做該做之事,但不執著於結果,把行動成果獻給至高神(梵天、毗濕奴或濕婆),如此就不為業力所繫。克利須那教導阿周那:「專注於行,不要執念於行的果報」(BG 2:47),並說「為履行義務而行即是瑜伽」。因此無私地盡責服務本身就被神聖化為修行方式。這與儒家「盡人道以成天道」有異曲同工之妙。具體而言,樂善好施是最受推崇的義舉之一,《梨俱吠陀》稱「施惠予人者,諸神亦賜福於他」。婆羅門教傳統中,王公貴族常舉辦「施祭」(Yajna),將大批財物佈施給僧侶窮人,視為積德的手段。直至今日,印度教社群仍維持布施窮苦、餵食聖牛、開辦學校醫院等善行,在一定程度上舒緩了社會問題。
慈悲對待眾生亦是印度教的倫理精髓之一。上文提到的Ahimsa(非傷害)起初是耆那教強調、後被諸教接受的理念。在印度文化圈,不殺生逐漸被視為高尚道德,因為所有生命內都有同一神聖本源(如梵或阿特曼)。許多印度教徒奉行素食,認為不應為口腹之欲殺害動物,這在歷史上是罕見的大規模素食文化,顯示了對生命的悲憫之心。甘地作為現代聖雄,正是受此Ahimsa理念感召,堅持非暴力抗爭,終成正果。可以說,印度教的慈悲不僅表現在對人的善意,也延伸到對動物以至整個自然的敬畏(如崇拜神牛、聖象、聖河恆河等)。奧義書裡一句話:「聖人視一切眾生平等:婆羅門、牛、大象、狗甚至吃狗者」(《博伽梵歌》5:18),呈現出極高的平等觀。當然,種姓制度的現實矛盾與這理想平等存張力,近代改革者如泰戈爾、維韋卡南達都曾呼籲回歸梵我同一的精神以消弭人為歧視。這些努力都是在推廣人性的普遍愛。印度教神話故事中,眾神化身人間降妖伏魔,也是為保護蒼生脫離苦難。毗濕奴的多個化身(如羅摩、克利須那)都塑造了理想君王和救世導師的形象——他們憐憫黎民、賞善罰惡,使正義得勝,類似於猶太-基督傳統中的彌賽亞概念。信徒通過崇敬和模仿這些神聖榜樣,也學習著關懷世界、扶危濟困的美德。
此外,梵我合一的體證也可引生大悲大愛。如果修行者真的體悟萬有一體,他將自然而然視眾生苦為己苦。印度教有一種觀點,認為聖哲雖解脫,仍會因悲憫而留世教化(這與大乘佛教菩薩思想相似)。例如經典講述濕婆大神隨喜苦行者、化身救難度人;現實中許多印度聖賢如室利·羅摩克里希納、阿南達穆伊等,也投入公益或教化工作。由此觀之,印度教的利他並非只是遵守傳統倫理,更有靈性體悟所催生的悲愿在內。
那麼,印度教描繪的理想社會是什麼樣?古典印度並沒有提出明確的「人間淨土」概念,因為他們更關注靈魂解脫超脫紅塵。然而在神話和史詩裡,仍可窺見對理想王國的嚮往。
羅摩衍那史詩講述了理想國王羅摩的統治:那時「風調雨順,百姓安居,無有疾疫,人人長壽善良」。羅摩治下之境常被後人稱頌為「羅摩王國」(Rama Rajya),意味著以道德與正義為基石的太平盛世。甘地就曾以「羅摩王國」象徵其理想的獨立印度(雖他闡釋為跨宗教的道德社會)。另一部史詩《摩訶婆羅多》末尾,也描寫了五王在位期間,國泰民安、五穀豐登、德法昌明的盛景。印度教視此為「Krita Yuga」(即Satya Yuga)的縮影:據其時代觀,一個宇宙循環含四個漸次墮落的時代,由黃金時代開始,經銀銅,至黑鐵時代(Kali Yuga)結束。目前被認為處於Kali Yuga(道德水準最低下,爭鬥苦難最劇的時代)。然而這黑暗時代並非無盡頭——正統信念是Kali Yuga將於未來某時結束,毗濕奴第十化身俱利(Kalki)將騎白馬出現,蕩平邪惡,重新開啟下一輪的Satya Yuga[22]。Satya Yuga中,人類質樸無欺、長壽健康,社會沒有階級壓迫,沒有貪婪爭戰——上文已引述《摩訶婆羅多》中對黃金時代的描述[3]:沒有人交易買賣(財物不私有?人人富足無貧?)、人無須勞作就可得衣食(大地自然富饒)、無病無憂、無恨無惡,所有人都可達至至福境界。這種烏托邦圖景與儒家大同篇、聖經伊甸園頗有相通。當然,在輪迴觀下,黃金時代終會過去,歷劫循環,但至少提供了人類周期性回歸美好的希望。
印度教有趣的是,他們把理想社會投射到時間的宏大循環中,既是對現實的超脫,也是一種哲學性的寬心:縱然目前時代黑暗,但按命定,下個周期開啟時,清平世界必再臨。這種信念某種程度上鼓舞了民眾的忍耐與期待。歷史上在印度次大陸多次出現過「Kalki崇拜」或末世運動,相信某領袖是Kalki降世,要帶來新時代。雖多屬民間傳說,但這反映出社會底層對擺脫壓迫、實現公平的渴望。
現代印度教改革家們則更強調在人間實踐Dharma來逐步改善社會。維韋卡南達呼籲以笈多王朝(古典印度繁榮時期)為榜樣振興民族,道德教育與社會服務並舉;詩哲泰戈爾在其作品〈大同〉中融合了印度梵境想像與西方理想主義;還有的受到基督教影響提出「博愛平等的印度教社會主義」。這些思潮在獨立後印度推行世俗民主制度中都留下了印記。例如印度憲法禁止種姓歧視,某種意義上是在追求精神平等的黃金時代價值。盡管現實問題仍多,但印度正朝著更公平的社會努力。很多印度教行善團體(如神愛會、孤兒院等)致力於扶貧、醫療和教育,這與基督教慈善機構異曲同工,只是動機從「服務基督」換成了「積聚功德」或「服務神靈中的神(梵)」。
綜合而言,印度教透過個人瑜伽靜修來覺悟人生真諦,透過持戒行善積德來維護社會和諧,其終極企盼是在神的護佑下,人類最終回歸真理與純樸的黃金盛世。這黃金盛世或許被視為遙遠天界或未來輪迴中的一環,但它確實是激勵人們向善向上的精神向導。從這點看,印度教與佛教/道家雖重視出世解脫,仍沒有放棄對「太平世界」的嚮往;相比之下,它與注重入世救贖的基督/伊斯蘭/儒家在社會理想上亦暗暗相通。
儒家的觀點:修身養性、仁民愛物與天下大同
修身與心性的涵養:格物致知、誠意正心 🏮
儒家(儒教)不是嚴格意義上的有神宗教,而是一種道德哲學與生活之道。然而在中國文化裡,儒釋道三家常並稱互補,共同形塑了人們的精神生活。所以儒家關於內在修養與社會理想的思想,亦可與他宗產生有益對照。儒家修身方法與印度打坐有所不同,它不強調靜坐觀呼吸那樣的形式禪定(雖有部份儒者吸收佛道法門練氣入定,如宋代周敦頤、程朱理學家推崇「主靜」,晚明王龍溪喜靜坐體認良知),但高度重視內心的反省與涵養。孔子說「吾日三省吾身」(《論語》),曾子也說「士不可以不弘毅,任重而道遠」(修身責任之重大)。「誠意、正心」在《大學》中被列為修身八條目的重要環節。意思是:要將意念修正至真誠無妄,掃除心中不正的慾念和偏執,使心靈光明純淨。這與宗教中的懺悔淨化心靈非常類似。儒家的格物致知過程實際上包含靜心體悟之要素:朱熹解釋格物為窮究每件事物的道理,直到心得豁然貫通;王陽明則進一步強調「致良知」,即透過靜觀內心天理(良知)來識別善惡。在此過程中,「静」扮演關鍵角色。朱熹每天清晨都會在書齋靜坐片刻,稱「主敬」,以端正一日心態。王陽明更喜歡靜坐冥想,弟子記載他閉目入定良久,醒來言簡意賅道破天機,頗有宗教禪定風範。因此不要以為儒家全是忙於世事的勞心者,他們其實很推崇靜思的價值。孔子曾讚顏回「一簞食一瓢飲...不改其樂」,說明內聖工夫能帶來內心安樂。這些「聖人內觀」的方法被後世總結為「存心養性」。比如《中庸》說:「致中和,天地位焉,萬物育焉。」這中和之境,需要人平時控制情緒「喜怒哀樂之未發」,處於一種安定平和的心態,類似佛教所說「不動心」。宋明理學家把這種修養叫「主靜」或「靜坐」,強調收拾雜念,使自己保有一顆虛靈不昧的良知之心。從方法上看,也有閉目調息、凝神一念的功夫,頗接近禪修。可以說,儒家的「止」主要體現在克己工夫上:停止不義之念、不禮之欲,不讓貪嗔癡干擾理性;「觀」則體現在自省慎獨:時刻觀照內心動機,反省自身缺失,努力向聖人之道靠攏。
此外,儒家也講究「博學之,審問之,慎思之,明辨之,篤行之」的治學路徑,實際上是一種心智並用的修煉。誦讀經典、吟詩習禮等活動雖不似禪定般寧靜,卻能潛移默化涵養心性,所謂「腹有詩書氣自華」,讓人去粗取精、昇華情操。孔子亦說過「志於道,據於德,依於仁,游於藝」,最後講的「遊於藝」就是指禮樂射御書數等技藝的研習——而音樂陶冶在儒家尤其被視為淨化心靈的手段。孔子聽舜的樂舞《韶》後三月不知肉味,即是一種類似宗教狂喜的體驗。古人相信正聲雅樂可以「通神明,化人心」,讓人情感昇華、暴戾平息。這點與西方宗教用詩歌敬拜、佛教誦經磬聲襯托,都異曲同工。可見儒家的「止觀」雖沒有明文規範,但廣泛體現在修身的各個層面:從靜坐思過到詩書禮樂薰習,都在達到「澄心滌慮」的效果,進而築牢道德人格之基。
仁愛利他的擴充:從愛己及人到愛物 🤲
儒家倫理的核心一字是「仁」。孔子曰:「仁者,愛人。」孟子進一步闡釋仁是「老吾老以及人之老,幼吾幼以及人之幼。」這段話和孔子另一教誨「己所不欲,勿施於人」一起,構成了儒家推己及人、推恩及廣的利他思想[8]。簡言之,儒家認為人性本具有惻隱同情之心,應將此由近及遠推廣開來。最自然的愛發端於親親(愛自家親人),然後擴而充之:愛屋及烏地善待他人之親,最終達致「民胞物與」——視百姓為同胞、萬物為一體。這是一個由內而外、層層推展的過程,比起基督教一下子要求愛所有陌生人,儒家的方式更踏實緩和,但終點同樣指向大愛無疆。孟子說「四端」:人皆有惻隱、羞惡、辭讓、是非之心,將這四種善端擴充就是仁、義、禮、智四德。可見利他精神在儒家被視為人內心本有的光輝,只需透過教化和自省發揮出來就好。比如看到孩童將墜井,人人會心生不忍;由此推廣,便該關懷一切處於危難中的生命。這種惻隱心,正是佛家慈悲、基督之愛在儒家的人性論表述。
儒家利他的具體原則便是「忠恕」二字。忠,盡己之謂;恕,推己及人之道。《論語》記載樊遲問仁,孔子回答:「愛人。」再問「何謂愛人?」孔子答:「己所不欲,勿施於人。」[23]又有學生問有無一言以概全德者,孔子說:「恕。」可見待人如待己就是儒家倫理的黃金法則[24]。巧的是,這與各宗教道德不謀而合[7]。《禮記·中庸》進一步指出,仁道要能「博施於民,而能濟眾」,即盡可能廣泛地惠及百姓,救助他們的困厄。這與大乘菩薩「普度眾生」如出一轍。《大學》說「厚施於民而不矜」,意指君子對人民有厚恩卻不居功,這與耶穌教導「行善不要讓左手知右手」也頗相近。實際上,歷代仁君賢相常常是儒家宣揚的榜樣:如傳說堯舜禪讓、百姓夜不閉戶,是因君王德化;周文王傾聽黎民疾苦、減輕稅役;漢文帝孝道仁政、與民休息等等。這些故事塑造了儒家理想領袖形象,即聖君賢臣,他們愛民如子,視人民福祉為己任。可以說,在儒家,利他最顯著的體現就是政治倫理:要求掌權者克己奉公、勤政愛民(所謂「為政以德」),反對殘暴苛政(孟子斥暴君為「獨夫民賊」)。與此同時,一般人也要發揮利他精神:鄉里要守望相助,兄友弟恭、鄰里相扶,士人則當見義勇為、「老吾老以及人之老」照顧社會弱勢。
歷史上,儒家文化推動了眾多慈善公益事業。早在漢唐,就有官辦或民間的義倉義田,賑災濟貧;宋明時代更盛行設立社倉、養濟院、義塾等,幫助孤寡和貧兒;清代字雲:「仁風廣被」指的正是社會上廣泛濟弱扶傾的風氣。雖然這些善舉有時也受佛教慈悲思想影響,但不能否認儒家的仁愛思想提供了最通行的道德語言,使士大夫乃至平民階層都以助人為榮。譬如文天祥詩云「人人頭上有雙目,看你行不行仁義」,說明社會輿論時時在監督道德。這種文化氛圍培育了許多義舉:鄉里中有修橋補路、造福一方者被立碑頌德;族中富戶周濟鄉親;商賈賑濟饑民等。這與基督教傳入中國後強調的博愛不謀而合。甚至「戒殺放生」這原出佛家的善行,也因儒釋相融成為士人雅舉。總體而言,儒家在中國營造的是一種重視親情倫理、社會責任的文化,使得利他不僅僅是個人道德要求,更是維繫社會秩序的基礎。如孔子所言「克己復禮為仁」,意指只要人人克制自私欲望,依禮節待人接物,仁愛之道就實現了。這其實也點明了利他與制度的銜接:透過禮樂教化構建社會規範,將仁愛落實在實際制度層面,才能持久推行大愛。
「大同」制度理想:天下為公的升平世界 🌏
若問儒家對完美社會的想像,必定是《禮記·禮運》所載的「大同社會」。孔子透過子游之口,描述了上古「大道之行」時的盛況:[8][5]概括起來,大同社會有以下特點:
1. 天下為公,選賢與能:領導者不是世襲君主,而是由公共推舉品德才能兼備的人擔任(有點類似後世的民主選舉)。社會以公義為本,不是各家族各顧各。
2.人際和睦,信義相講:人人注重誠信、和睦相處,不只是疼愛自己親人,也關心他人之親。落實到家庭倫理,就是「老有所終,壯有所用,幼有所長」——老人得到善終,壯年人有事業貢獻,孩子們健康成長。對社會弱勢,提出「鰥寡孤獨廢疾者皆有所養」,即鰥夫、寡婦、孤兒、獨居無依者、殘疾人都有人照料,絕不被遺棄。這等於建立了全面的社會保障。現代的養老院、孤兒院、殘障福利制度,皆在此義。
3. 男女有別,各得其所:男女各司其職,各安其位。當時社會分工,男子在外任事,女子嫁人有歸宿。這句「男有分,女有歸」在今日看或有爭議,但在孔子時代代表一種家庭結構穩定的理想,即無遊手好閒或婚姻紊亂情況。
4. 資源共享,不厚私產:孔子說「貨惡其棄於地,不必藏於己;力惡其不出於身,不必為己。」意思是,大家都討厭資源閒置浪費,但不一定要佔為私有;也討厭有力不用,但不是只為自己用。在此精神下,無謀私、無貪利,沒有人積聚財富為己,強調的是資源合理流動以服務公共需要。若有剩餘財力物力,會拿出來造福大家,而非藏富於己。這裡其實蘊含著財產公用、公平分配理念,有社會主義味道了。
5. 社會安定,路不拾遺:由於人心無私邪,「盜竊亂賊而不作」,犯罪消失;人們甚至「外戶不閉」,夜不閉戶而無偷盜。社會秩序井然,充滿信任安全。
以上描述的社會狀態,被孔子稱為「大同」(大意:普遍和諧一致)。[8]孔子接著感嘆現實只是「小康」,各家仍各顧各,不及大同理想。這個「大同篇」後世傳誦極廣[25],成為中國人理想社會的代名詞。近代改良派康有為就撰《大同書》描繪未來理想世界:無階級、無貧富、天下一家(受西方空想社會主義影響)。孫中山也在建國理念中引入大同思想,他說三民主義要「以建民國,以進大同」[26]。甚至今日臺灣國歌也有「促進大同」字樣[27]。可見大同理想在華人文化中的感召力。它其實與西方「烏托邦」或佛教「淨土」等異曲同工,代表人類對平等、正義、富足、安寧永恆的嚮往。
值得一提,儒家大同並非僅停留空想,而是在歷代政策裡有所體現。比如唐代均田制、明代社學、清代義倉等措施,都可看做實踐大同理念的一環,試圖縮小貧富、保障民生。雖然未及理想,但方向一致。事實上,中國歷史上許多稱治世的時代(如文景之治、貞觀之治、康乾盛世)都不同程度體現了大同元素:政治清明、經濟富庶、社會穩定、文化昌盛。只是還談不上人人無私。
儒家相信教化與制度並舉才能趨近大同。《禮運》自身就是放在「禮記」中,強調透過禮制引導人向善:例如敬老制度(讓老人有尊嚴終老)、賑濟制度(令孤弱者有養)、選舉制度(選賢才能執政)、婚姻制度(保障人人有家)等。這與現代社會保障、民主選舉、公共服務等遙相呼應,可謂先哲遠見。值得注意的是,儒家大同雖美好,孔子卻認為那屬遠古上古,「丘未之逮也,而有志焉」(孔子說我趕不上那太平世代,只能心嚮往之)。意思是大同社會在現實中難以完全實現,但我們應以此為目標奮鬥。正如大乘佛教雖知娑婆苦難重重,仍發願建人間淨土;基督徒明白人性軟弱,卻祈求「天國降臨」。理想也許永遠在前方,但引領我們不懈前行。
具體在今日,儒家思想仍對華人社會有深刻影響。一些具有儒家價值的制度在東亞國家成效卓著,如推行義務教育、家庭養老、社區互助等。新加坡前總理李光耀曾明言其政治理念深受儒家啟發,他強調家庭倫理和社會秩序。近年中國復興傳統文化,也提倡「和諧社會」「中華民族一家親」等,皆可見大同理念的影子。可以說,儒家提供了一套世俗人間實現大同的路徑:從人自身修養做起,推己及人,進而設立仁政禮制來保障公正和平。這與宗教透過信仰來約束人性、以慈悲愛心改善社會的路徑是相輔相成的。
縱觀天下思想,儒家大同和西方理想國、馬克思共產主義等有共通,但儒家尤其強調道德內涵。大同不僅僅是資源平均,更要求人心向善無欺無私,這樣的社會才能真正穩定美好。這正與佛教淨土須眾生淨心一致[8]。所以現代學者有提倡「儒家心性論與民主法治結合」,認為不僅要建制度,更要育心靈。從深層看,各宗教及儒家思想其實都意識到:外在美善社會,需要內在道德精神來支撐。沒有內心的平靜與善良,制度無論多完備也可能被扭曲破壞;反之,有了心靈的覺悟和仁愛,縱使制度一時缺憾,人們仍可創造溫馨的共同體。
簡而言之,儒家勾勒的「大同世界」與各大宗教的烏托邦圖景並無本質矛盾,反而在很多方面重疊。儒家方法論強調自律與教化,和宗教的戒律與修行亦可並用。這提供了一個啟示:不同文明路徑可以融合,共建一個道德、信仰和制度相輔相成的大同社會。這正是現代許多人探索的方向——比如國際上推動「全球倫理」(Global Ethic)運動,就是試圖尋找各傳統共享的道德基礎,來建構和平共處的新世界秩序。可以說,儒家大同夢想不僅屬於中國,也與全人類福祉息息相關,與各宗教願景水乳交融。
佛教的觀點:止觀禪修、慈悲喜捨與人間淨土
止觀雙修:解脫與智慧的實踐 ☸️
回到本文緣起的佛教經文,它詳細論述了奢摩他(止)與毗鉢舍那(觀)修習對菩薩道的重要性。我們可以先總結佛教自身在這方面的觀點,再將其與前述各宗教對照印證。
佛陀教法極為強調禪定和智慧的結合。早期佛教八正道中,就以「正定」為修行頂峰,依靠正確禪定(四禪八定)培養出高深的心靈定力,同時透過「觀緣起、悟四諦」獲得般若智慧,斷除煩惱而證涅槃。大乘佛教在此基礎上更進一步,將止觀與六度萬行結合,成為菩薩廣度眾生、自利利他的雙輪。「止」對應三學中的定學,旨在止息散亂、伏除煩惱,使心專注安穩;「觀」對應慧學,旨在如實觀察諸法實相,生起洞徹真理的智慧。二者猶如鳥之兩翼、車之兩輪,不可偏廢。
佛教經論中,止觀常被並提。正如本經(《解深密經·分別瑜伽品第六》)所闡:「菩薩當依法假安立願,於大乘中修奢摩他、毗鉢舍那。」簡言之,菩薩立足弘願與正法,雙修止觀[5]。佛告彌勒菩薩,四種所緣境中:無分別影像所緣是止所緣,有分別影像所緣是觀所緣,事邊際與成辦所緣為止觀共緣(止觀並用)[5]。並進一步解釋:菩薩最初聽聞如來所說契經等法,勤勉思維其中義理,獨處靜修,反覆熏習,久而久之身心輕安油然而生,這就是奢摩他(止)的成就[5]。在此輕安基礎上,他再對三摩地中現起的法義影像深入觀察抉擇,如理思惟無常苦空無我等,這即生起毗鉢舍那(觀)的智慧[5]。經文甚至細緻描述:在尚未得輕安之前的作意,名為「隨順止解」,非真止;未得輕安前於法義思惟的作意,名「隨順觀解」,非真觀[5]。當相續專注唯觀心相時,名一向修觀;相續專注無間心(緣前一剎那心),名一向修止[5];若心一境性,止觀雙運。可見佛教將修心過程分析得絲絲入扣,一方面強調止(定力)為基礎——所謂「定生慧」,無定力則觀照不銳利,另一方面又說「觀為眼」,定慧等持方能成辦無漏智慧。因此大乘菩薩被期許定慧等持,像鳥兩翼均衡發展。
經文還談到止觀的類型:例如觀有「有相觀」「尋求觀」「伺察觀」三種層次,止有八定、四無量等種種形式[5]。不僅如此,經中更區分「依法」與「不依法」的止觀:若依先受教法理解而修成者為利根(依法止觀),若未經多聞思但聽他指導直接觀諸行無常苦空者為鈍根(不依法止觀)[5]——這其實反映出禪宗等直指人心與教觀等漸修路線的差別。經續說,菩薩修止觀可緣別法或總法:或一部經義理思惟,或統攝一切經義作一總觀,觀其皆順真如趨菩提等[5]。乃至更進一步分「緣小總、大總、無量總法止觀」,最後指出,初地通達此總持法門,三地得之,初學菩薩雖未得仍應隨學不輟[5]。由此可見,菩薩修止觀,不僅為自悟解脫,更為掌握攝無量法門利益眾生。
經文提到有尋有伺、無尋唯伺、無尋無伺等三種三摩地[5],對應止觀粗細程度,又論及掉舉(興奮)與沈沒(昏沉)如何以對治「止相」「舉相」「捨相」調適[5]。還談到修止觀者要知法知義:知法即瞭解名相、句義、文理、別義、總義等,知義即了悟如所有性(真如)與盡所有性(諸法差別)等十義[5]。這部分雖艱澀,旨在說明菩薩必須廣學多聞,才能在止觀中如理觀照法義——這與儒家「博學之審問之慎思之」相通,也暗示菩薩止觀不是空洞閉目養神,而是積極運思真理。隨後經文區分聞、思、修三慧的知義差別:聞慧因文字教誨得皮毛了解,思慧深刻理解意趣但未證現前,修慧則將法義現量觀照,與三摩地相應,極順解脫[5]。這不禁讓人聯想起猶太教的「知—信—行」結合、基督教的研經祈禱實踐循環等;可見修行各階段螺旋上升,有共通規律。
當慈氏菩薩問到止觀者之智與見差別,佛答:「緣總法修止觀之妙慧名智,緣別法修止觀之妙慧名見。」[5]這裡說明,大乘最上的是通達諸法總體實相的智慧(智),其次是對個別法相差別明察的見解(見)。也就是通悟第一義謂之智,觀達世間諸法差別謂之見。但二者皆由止觀所生妙慧,缺一不可。
接著經文談到如何除遣諸相:以真如作意,遣除一切對法義名相的執著,直至任何相都無所得[5]。真如義本無相可得,故亦無可遣——此即「以空治相,空相亦空」。這部分與中觀思想契合:一切法皆空,連空性本身的相也不可執著,要空空亦空。佛以鏡喻心,譬如明鏡照物並無能所之別,只因愚者不知唯心所現遂執相為實[5]。菩薩則知一切影像唯識所現,了無自性。這與唯識宗教義「識所緣唯識所現」一致,也與基督教神秘派所言「上帝光照一切,然惟純淨之心映照真知」有異曲同工之妙。
經中更列舉十種相及其對治空:[5]如文字相對一切法空破除;生滅相對相空等無先後空破除;我慢相對內空無所得空破除;財產執著對外空破除;樂著淨相對內外空、本性空破除;無量相對大空破除;涅槃欣慕相對有為空破除;無我相、唯識相對畢竟空、無性空、勝義空破除;無為相對無為空破除;最後連空相也以空空破除。如此十空治十相,徹底解脫[5]。這裡佛教的遣相十空智慧,和道家老子所謂「為學日益,為道日損,損之又損,以至於無為」頗類似——不斷剔除一切概念執著,直至無執。宗教間智慧常有相通。
最後佛陀總結說:「若能如是內修止觀,漸次棄除微細相染污,最後究竟證得無著無礙一切智知,圓成最淨法身。」[5]並謂此止觀之道,對治菩薩各地的一切障礙,乃至佛地盡除微細無明二障。因此菩薩依七種真如(流轉、相、了別、安立、邪行、清淨、正行真如)真實思惟而修止觀,能捨棄一切麤相執著,於見道時現觀七真如,入初地正性離生,證法眼淨[5]。此後歷修十地,愈除愈細之相與麤重染污,猶如楔出楔、煉金除雜,最後成就阿耨多羅三藐三菩提,得所作圓滿的佛土果報[5]。簡言之,佛教路徑就是依止觀發無漏智,斷煩惱證真如,既自覺又覺他,終成正覺。
以上是佛教在個人解脫及菩薩修行層面的理論。可以看到,佛法止觀非常注重內心轉化:從妄想散亂到一心不亂,從執著遍計到通達真空。這是佛教特有的「無我」智慧。與其他宗教相比,佛教的止觀之精微詳盡確實勝出一籌——這也是許多現代人即便不皈依佛教,仍修習佛教禪修以求精神安頓的原因。佛法的這套心靈科技,無論宗教背景,都可借鑒運用,正如現代心理療法中也融入正念禪定元素。然而佛教的終極願景不止於個人開悟,而是建立遍滿慈悲和平的佛國淨土。這與前述諸教理想相呼應。
佛教的社會理想可以從兩個方面談:人間王道與淨土佛國。
首先,釋迦牟尼佛並非漠視現世疾苦的隱士。雖然佛弟子多出家求道,但佛陀也給在家國王長者們開示治國安民之道。例如經中說轉輪聖王(理想君主)以十善法治世,即布施、愛語、利益行、同事、持戒、忍辱、不瞋、精進、禪定、智慧,國家即可風調雨順、人民樂業。《長阿含經》有「轉輪王七寶」的故事:轉輪王行仁政、不殺生、奉佛法,故國泰民安,王舍城乃至夜不閉戶。這和儒家大同及上文其他宗教願景如出一轍。佛教史上也出現一些力行佛法王道的統治者,如阿育王在印度頒佈石柱詔令,推廣不殺生、醫療動物、仁民愛物,被稱為「法之輪王」。斯里蘭卡古代亦有嚴守佛戒的明君。這些皆表明佛教並未與現世社會脫節,而是以其獨特的慈悲和智慧參與社會建設。佛教思想對於政治制度的最大貢獻,在於強調統治者道德(佛家講五戒十善)以及眾生平等觀念。比如大乘經典《維摩詰經》中,維摩詰居士在毗耶離城施行菩薩行,他廣行布施、利益貧病、調解糾紛,使全城百姓皆得安樂一心向善,將一座塵世城市變為「淨土」。佛陀稱許此為「菩薩淨土」範例:若菩薩能淨化眾生心靈,則國土亦清淨。這闡明了佛法建設理想社會的思路:從人心入手。因為佛教深知外在苦難根源在於貪嗔痴,故若每個人都去貪去瞋、修慈悲喜捨,則自然「國泰民安」。這與所有宗教勸人棄惡行善的終極用意吻合。
然而佛教並不認為人間能達到究極完美(因仍在娑婆五濁),所以大乘另闢蹊徑,藉由佛國淨土的信仰滿足終極關懷。淨土宗相信仰賴阿彌陀佛願力,普通眾生往生其極樂世界即可脫離苦海。極樂淨土中的境象無比美妙:七寶行樹、八功德水、地以黃金為壇、眾生壽命無量、無有眾苦但受諸樂等等。這與天堂描述類似,只是不強調唯一的造物主,而是無量光壽佛土。淨土信仰給予苦難眾生很大安慰和希望,它也成為佛教普及教育的一部分。可是淨土原在西方他界,那佛教期待的理想世界能在現實人間實現嗎?
有兩種思路:一是彌勒淨土,二是人間淨土。
彌勒淨土:據佛經,釋尊入滅約五十六億七千萬年後,菩薩彌勒將下生成佛於人間。他出世時,人壽八萬歲,世上已無戰亂疾病,人們安樂長壽。彌勒在華林園龍華樹下三次說法,無數眾生聞法悟道,當時世界道德復興,可稱「彌勒下生成就人間淨土」。此預言在漢傳佛教影響深遠。民間信仰中常把布袋和尚當彌勒化身,提倡笑口常開、心胸包容,這也具有教化意義——讓世人種下歡喜善良的種子,希冀未來相逢彌勒。某種程度上,彌勒信仰猶如佛教的「彌賽亞」理念:期盼未來有救世主來臨帶來人間新紀元。雖然時遙遙無期,但它給予末法眾生一個信念的寄託:法運雖衰、世道險惡,但最終正法會重現,正義會勝利,人間將迎來又一個光明時代。這就像猶太民族等待彌賽亞一樣。
人間淨土:這是近現代佛教界積極提倡的理念。太虛大師等人主張:「仰止唯佛陀,完成在人格;人成即佛成,淨土即人間。」強調佛法不應只求來世解脫,更應致力現實慈悲濟世,把人間建設為安樂的淨土。具體做法是提倡以佛法參與社會改革:興辦教育培養僧才與居士人才、設醫藥局扶危濟困、辦弘法團體淨化民風等。印順法師也提出「佛法的希望在未來」,認為應探尋契合現代文明的佛教發展道路,使佛教精神滲透民主、科學、人文領域,進而造福社會。其實「人間淨土」並非新發明,早在《維摩詰經》就有「隨其心淨,則國土淨」之說。禪宗六祖慧能也講:「若人欲識佛境界,只這自心自性是。」都指出:淨土並不遙遠,取決於我們此心是否清淨。如同基督教說上帝國在心中、儒家說大同先要人人修身一般,佛教也認清唯有從心下手。
綜合而言,佛教追求的理想世界是一個由覺悟者所構成的清淨和合社會:人人持五戒、行十善,彼此慈愛尊重,不殺生、不偷盜、不邪淫、不妄語、不飲毒酒,進而發菩提心互相成就善法。物質並非佛教著眼點,但佛經描述的淨土中,眾生衣食自然豐足,環境極盡莊嚴,表明物質富庶與精神昇華並行不悖。現實操作上,佛教歷史上曾出現「佛國」理想烏托邦嘗試,如中世紀的吳越(錢俶尊佛治國)、日本聖德太子時代,以及某些閉關自給的藏傳佛教宗教王國,都努力模仿佛國淨土倫理。雖未臻完美,但其社會普遍仁厚寧靜,犯罪率極低,文化藝術昌盛,確實頗具淨土氣象。以現代觀點,推廣素食環保、提倡平等慈悲,也是在把佛教淨土理念融入全球倫理建設中。
從比較視角看,佛教理想社會與儒家大同、基督天國、伊斯蘭和平烏瑪等異名同指。如上所述,彼此皆重視內修淨心與外行善政結合,並有某種終末完成的信仰(彌勒/彌賽亞)。差異或在於佛教更側重心靈轉化與超世間解脫,而例如伊斯蘭儒家更關注現世倫理秩序;但兩者並不矛盾。當代世界尤其需要佛教這種包容智慧來平衡物質文明之過速,亦需要基督伊斯蘭那樣的熱情投入來改良不義結構。總之,佛教止觀修持所開顯的智慧,與慈悲利他的實踐相融,將引領眾生邁向共同的清淨和平彼岸。這正契合各大宗教之終極關懷。
結語:宗教合流與人間淨土願景
縱觀以上六大宗教/思想對「個人修持—利他實踐—理想社會」的論述,我們深刻感受到:人類精神傳統萬殊歸同。誠然,各宗教在教義表象上有頗多差異,甚至互有龃龉;但若取其精華本質,我們會發現一條共同的道路:
· 由內而外:從個人心靈的昇華開始(無論稱之為默觀、祈禱、靜修、冥想、修身、止觀……),淨化自我,培養出智慧和平安;
· 推己及人:內心得光明,便自然生出對他者的愛與悲憫,進而付諸慈善行動、主持公義,造福周遭;
· 垂範社會:當越來越多人如此行,便能形成人與人之間的良性互動和制度安排,最終趨向理想社會——一個充滿真善美、沒有戰爭歧視、環境友好的世界大家庭。
這條路徑與聯合國教科文組織等倡導的可持續發展目標也是相符的。儘管現實情況複雜黑暗,但各大宗教提供了寶貴的精神資源,指引我們不忘初心、勇毅前行。基督徒教我們以愛還恨、見證恩典;穆斯林提醒我們公義治世、信仰堅貞;猶太人示範了苦難中對和平的執著盼望;印度教啟迪我們內觀自性的無限潛能和對萬物一體的尊重;儒家強調道德人格塑造和社會責任擔當;佛教則傳遞出智慧包容的光輝,告訴我們「萬法唯心」——外在世界要變好,必先從心地改革做起[28]。[6]
在全球化時代,不同宗教早已不再相互隔絕,而是處於前所未有的密切交流中。我們欣慰地看到許多跨宗教對話在展開,發現彼此共通的價值(例如黃金律則[7])。正如上文縱比六家思想,我們驚喜地發現,那終極圖景幾乎是同一幅畫卷:和平的全球大家庭。或許稱謂不同——千年天國、彌賽亞王國、純陀維羅(大同)、極樂淨土、Satya Yuga、Darul Salam(平安園),但無不描繪終極的平等無爭、祥和喜樂。
我們也看到,要達成這目標,需要每個人從自身做起,修心與修世並進。這正如《大學》所言「修身、齊家、治國、平天下」遞進關係,也如基督教所言「上帝的國在你們心裡」與「地如天」的結合。的確,當越來越多人在內心臻於止觀寧定、覺悟真理,在行為上履行愛與正義,那麼人間淨土、大同世界、彌賽亞時代將不再只是夢想。反之,若無內在精神的昇華,僅憑外在科技或制度設計,人類難免陷入新的貪瞋癡循環,理想國度亦成空中樓閣。這是一切宗教對現代的忠告與啟示。
最後,我懷著至誠感恩的心結束這篇反思。感謝諸位聖哲和宗教先賢留下的智慧遺產,讓我們有機會同時汲取各家所長,融合出更圓融完備的世界觀與人生觀;也感謝您耐心閱讀至此。🎇文中觀點如有不當,乃我個人學識淺薄所致,絕非聖典本意,謹請海涵。讓我們共同祈願並努力:願世界早日走出種種對立仇恨,迎來愛與和平的新的篇章。
今以此拙文所有功德,虔誠回向:願法界眾生福慧增長、離苦得樂,願人心向善、社會祥和安泰,願「人間淨土」與「大同世界」「彌賽亞平安時代」早日實現!🙏
南無阿彌陀佛。阿門。阿彌陀佛。Assalamu Alaikum(السلام عليكم)願主賜您平安,God bless you(願上帝祝福您),Om Shanti Shanti Shanti… 🌟



[1] Isaiah 2:4 Then He will judge between the nations and arbitrate for ...
https://biblehub.com/isaiah/2-4.htm
[2] [13] [14] [15] [16] [17] [18] [19] [20] The Messianic Era - Chabad.org
https://www.chabad.org/library/article_cdo/aid/100899/jewish/The-Messianic-Era.htm
[3] [22] Satya Yuga - Wikipedia
https://en.wikipedia.org/wiki/Satya_Yuga
[4] [7] Golden Rule - Wikipedia
https://en.wikipedia.org/wiki/Golden_Rule
https://zh.wikisource.org/zh-hant/%E7%A6%AE%E8%A8%98/%E7%A6%AE%E9%81%8B
[6] [9] [11] [21] [28] In Times Of Stress, Turning To Contemplation Can Be Helpful – Here's Why Religions Emphasize Rest - Interfaith America
[8] [26] [27] Great Unity - Wikipedia
https://en.wikipedia.org/wiki/Great_Unity
[10] Surah Ar-Ra'd - 28 - Quran.com
https://quran.com/en/ar-rad/28
[12] Swords into ploughshares - Wikipedia
https://en.wikipedia.org/wiki/Swords_into_ploughshares
[23] [24] Confucianism - National Geographic Education
https://education.nationalgeographic.org/resource/confucianism/













