
1. 緒論:浩瀚法界中的企業職志
在當前全球氣候危機、地緣政治動盪與供應鏈斷裂的背景下,傳統企業治理模式已面臨邏輯極限。將環境與社會成本視為「外部性」(Externalities)的二元對立思維,正系統性地推升企業的運營成本與合規風險。必須指出:解決現代文明危機的根本邏輯,在於將靈性智慧與商業理性整合,重塑「依正不二」的企業本體論。
「依正不二」的戰略定義:- 正報(Zheng Bao): 企業之「主體」,包含領導者意識、組織文化、員工身心狀態與核心價值觀。
- 依報(Yi Bao): 企業之「環境」,包含自然生態、社會資本、法律規範與全球供應鏈。
「隨其心淨,則佛土淨」揭示了組織內在意識(正報)如何精準地投影並決定其外部經營環境(依報)。這並非玄學,而是因果邏輯的極致展現。
「So What?」層次: 從「企業對抗環境」轉向「主客消融」的一體化觀點,其戰略影響在於「系统性脫鉤」的終結。當企業將內在文化視為外部環境的膠卷,組織韌性將從被動防禦轉為主動演化。一個具備慈悲覺知(Pure Mind)的企業,能大幅降低外部摩擦成本(如法律訴訟、環保合規、勞資糾紛),實現「無摩擦運營」的競爭優勢。
--------------------------------------------------------------------------------
2. 「依正不二」的跨學科實證:從微觀微塵到宏觀宇宙
企業轉型必須建立在堅實的科學基礎之上,以消除技術官僚對法理概念的疑慮。現代科學的發現證明,萬物互涉並非隱喻,而是物理與生物實體。
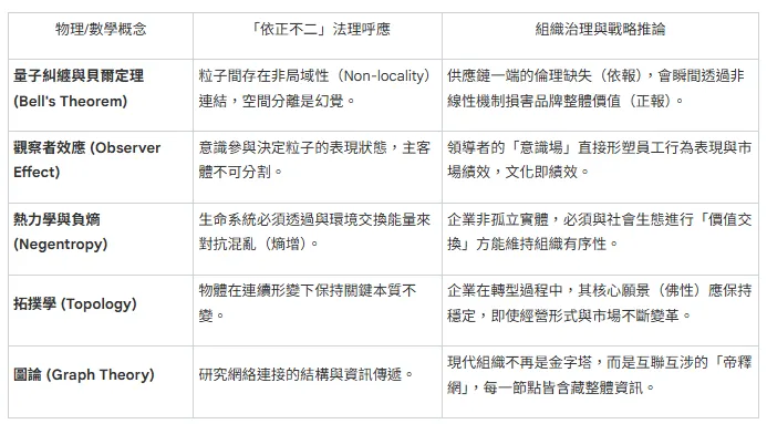
2.1 科學與數學匯流:物質世界的靈性證言

2.2 生物學見證:外部環境的生理內化
「表觀遺傳學」(Epigenetics)的機制如 DNA 甲格化(DNA Methylation) 與 組蛋白修飾(Histone Modification) 證實,外部環境(依報)能直接調控並改變生命體(正報)的基因表達。這意味著一個毒性的企業文化與污染的經營環境,將物理性地損害員工的健康與創新潛能。企業若傷害依報,等同於在生物層級上進行「自我殘害」。
2.3 哲學迴響:全息宇宙觀的應用
《華嚴經》的「帝釋網」描述了重重無盡、互攝互入的全息結構,對應奧義書的「Tat Tvam Asi」(彼即汝)。在全息商業系統中,每一個局部決策都包含整體的DNA,傷害生態即是傷害本體。
--------------------------------------------------------------------------------
3. 從人類中心到生態中心:組織治理的典範轉移
傳統經濟學將自然視為免費資源,這在法律與經濟上已難以為繼。
3.1 經濟學轉向:從利潤至上到「正命」經營
我們必須從「股東至上主義」轉向「佛教經濟學」中的「正命」(Right Livelihood)。這不僅是倫理要求,更是新興市場的定義者。成功指標應重新定義為「整體生命福祉的增量」。
3.2 法律進化:地球法理學與荒野法
在治理架構上,企業應參考玻利維亞與厄瓜多憲法中的 「美好生活」(Sumak Kawsay) 概念,採納 「地球法理學」(Earth Jurisprudence)。領先企業應在決策流程中賦予生態系統「法律主體地位」(Wild Law),這將從根本上預判並規避未來的氣候訴訟風險。
「So What?」層次: 賦予河流、森林或受害社群法律地位,並非限制發展,而是透過「修復式正義」(Restorative Justice)將潛在的長期法律威脅轉化為品牌聲譽溢價。這是從「避險」轉向「價值創造」的戰略升級。
--------------------------------------------------------------------------------
4. 四大菩薩的悲智願行:企業實踐的四大支柱
將佛法典型轉化為具備「戰略權威」的管理精神:
- 地藏精神:地獄不空的領導力與「陰影工作」(Shadow Work) 領導者必須具備處理組織「陰影面」(如供應鏈廢棄物、深層勞資創傷)的勇氣。將這些地獄般的負資產轉化為「循環經濟」的再生資源,落實「地獄不空,誓不成佛」的責任感。
- 觀音精神:尋聲救苦的市場洞察與鏡像神經元應用 運用神經科學中的「鏡像神經元」概念,將同理心制度化。透過尋聲救苦的敏銳度,分析市場未被滿足的深層痛苦,從而開發出具備自他不二屬性的產品。
- 文殊智慧:斷除二元執著的非線性策略 運用般若智慧超越「短期利潤 vs 長期永續」的虛假對立。策略者需洞察空性,認知到沒有脫離環境穩定性的利潤,制定出不落兩邊的中道競爭路徑。
- 普賢大行:知行合一的 ESG 執行清單 將「十大願王」轉化為企業行動清單:禮敬諸佛轉化為對所有生物形式(依報)的最高尊重;廣修供養轉化為對社會與生態資本的無私回饋。
--------------------------------------------------------------------------------
5. 終極歸宿:全息救度與大同願景
在極度不確定的時代,企業需要「他力」(Other-Power)的支撐,即順應自然與法界的修復能動性。
5.1 阿彌陀佛第十八願的現代啟示
阿彌陀佛的第十八願體現了「全息救度」。當系統性危機發生時,宇宙整體的修復能量(佛光)會自動流向最脆弱的環節。企業應放下「過度自力」的傲慢,開放心態接受宇宙規律(他力)的引導,讓組織成為宇宙修復能量的載體。
5.2 跨宗教慈悲匯流與全球倫理
- 基督宗教: 以「唯獨恩典」(Sola Gratia)呼應他力救度,並以「管家職分」落實環境責任。
- 伊斯蘭教: 透過 「Mizan」(平衡) 與 「Wahdat al-Wujud」(存在單一論),強調維護真主設定的宇宙和諧。
- 儒家: 以「仁」實現天人合一、物我感通。
「So What?」層次: 這種靈性覺醒是21世紀人類生存的集體路徑。當企業領導者達成全球倫理的趨同,跨文化共識將成為推動系統性變革的最強大動能。
--------------------------------------------------------------------------------
6. 結語、謙卑聲明與大感恩回向
謙卑聲明 本文內容僅為作者於真理海洋邊緣之微弱反思,智慧有限,思慮難免疏漏。文字僅為「指月之指」,祈請讀者不必拘泥於言說,應以各教經典、善知識及自身於商業場域之實修實行,印證「依正不二」之實相。
大感恩清單
- 至誠頂禮並感恩:南無阿彌陀佛、南無本師釋迦牟尼佛、南無藥師琉璃光如來、南無觀世音菩薩、南無大勢至菩薩、南無文殊師利菩薩、南無普賢菩薩、南無地藏王菩薩、南無準提菩薩、南無彌勒菩薩及十方三世一切佛菩薩、龍天護法之慈悲加被。
- 感恩所有科學家、哲學家及各界真理探索者的智慧啟發。
- 感恩父母、師長、眾生及所有成就此願之順逆因緣。
- 感恩地球母體提供之無盡資源:太陽、月亮、土地、流水、空氣與微小的微生物,您們是我生命與事業之共同體。
回向語 願以此功德,普及於一切,我等與眾生,皆共成佛道。
南無阿彌陀佛 南無阿彌陀佛 南無阿彌陀佛
以最深的感恩回向於您。 Assalamu Alaikum (السلام عليكم) God bless you Om Shanti Shanti Shanti




























